The Extracts of Dendrobium Alleviate Dry Eye Disease in Rat Model by Regulating Aquaporin Expression and MAPKs/NF-κB Signalling
Abstract
:1. Introduction
2. Results
2.1. Dendrobium Officinale Kimura et Migo Water Extract (DOW) and Dendrobium Loddigesii Rolfe Water Extract (DLW) Promote Cell Migration on the Hyperosmotic HKs Model
2.2. DOW and DLW Modulate the Expression of AQPs and Downregulate MAPKs and NF-κB Signal Transduction on the Hyperosmotic HKs Model
2.3. DOW and DLW Increase Tear Secretion and Inhibit Loss of Goblet Cells in Scopolamine (SCOP)-Induced DED Rats
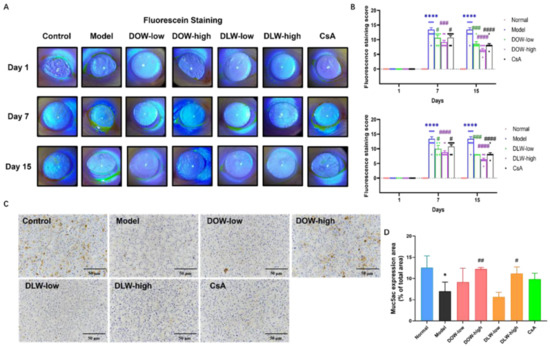
2.4. DOW and DLW Maintain the Ocular Surface Barrier in SCOP-Induced DED Rats
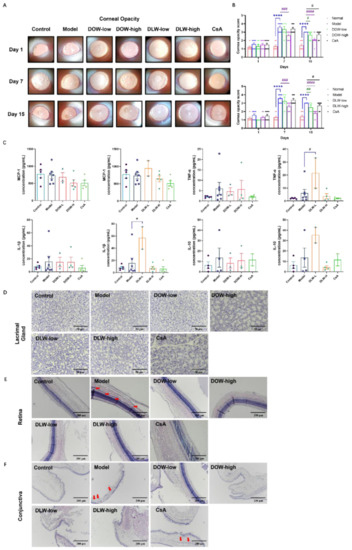
2.5. DOW and DLW Alleviate Ocular Disruption and Maintain Normal Eye Structure in SCOP-Induced DED Rats
2.6. DOW and DLW Decrease MMP-9 and MMP-2 Expression and Modulate AQPs Expression in the Eyeball and Lacrimal Gland of SCOP-Induced DED Rats
2.7. DOW and DLW Inhibit MAPKs and NF-κB Signal Transduction in the Eyeball and Lacrimal Gland of SCOP-Induced DED Rats
3. Discussion
4. Materials and Methods
4.1. Herbs and Reagents
4.2. Preparation of Dendrobium Extracts
4.3. Experimental Animals
4.4. Establishment of Dry Eye Animal Models and Grouping Protocol
4.5. Experimental Cells
4.6. MTT Assay for the Detection of Drug Toxicity of Dendrobium Extracts
4.7. Preparation of Hyperosmolarity-Induced Dry Eye Cell Models (Selection of Optimal Hyperosmotic Concentration)
4.8. Cell Scratch Assay
4.9. Real-Time Polymerase Chain Reaction (RT-PCR)
4.10. Western Blot Analysis for Protein Detection
4.11. Detection of Tear Secretion
4.12. Measurement and Scoring of Corneal Opacity
4.13. Corneal Epithelial Fluorescein Staining Score
4.14. Hematoxylin–Eosin (HE) Staining
4.15. Periodic Acid-Schiff (PAS) Staining
4.16. Immunohistochemical Staining
4.17. Statistical Analysis Method
5. Conclusions
Author Contributions
Funding
Institutional Review Board Statement
Informed Consent Statement
Data Availability Statement
Conflicts of Interest
References
- DEWS. The definition and classification of dry eye disease: Report of the Definition and Classification Subcommittee of the International Dry Eye WorkShop (2007). Ocul. Surf. 2007, 5, 75–92. Available online: https://www.ncbi.nlm.nih.gov/pubmed/17508116 (accessed on 1 January 2020). [CrossRef]
 - Craig, J.P.; Nichols, K.K.; Akpek, E.K.; Caffery, B.; Dua, H.S.; Joo, C.-K.; Liu, Z.; Nelson, J.D.; Nichols, J.J.; Tsubota, K.; et al. TFOS DEWS II Definition and Classification Report. Ocul. Surf. 2017, 15, 276–283. Available online: https://www.ncbi.nlm.nih.gov/pubmed/28736335 (accessed on 1 January 2020). [CrossRef] [PubMed]
 - Roszkowska, A.; Oliverio, G.; Aragona, E.; Inferrera, L.; Severo, A.; Alessandrello, F.; Spinella, R.; Postorino, E.; Aragona, P. Ophthalmologic Manifestations of Primary Sjögren’s Syndrome. Genes 2021, 12, 365. Available online: https://www.ncbi.nlm.nih.gov/pubmed/33806489 (accessed on 1 January 2021). [CrossRef]
 - de Souza, R.G.; Yu, Z.; Hernandez, H.; Trujillo-Vargas, C.M.; Lee, A.; Mauk, K.E.; Cai, J.; Alves, M.R.; de Paiva, C.S. Modulation of Oxidative Stress and Inflammation in the Aged Lacrimal Gland. Am. J. Pathol. 2021, 191, 294–308. Available online: https://www.ncbi.nlm.nih.gov/pubmed/33159886 (accessed on 1 January 2022). [CrossRef] [PubMed]
 - Jie, Y.; Xu, L.; Wu, Y.Y.; Jonas, J.B. Prevalence of dry eye among adult Chinese in the Beijing Eye Study. Eye 2009, 23, 688–693. Available online: https://www.ncbi.nlm.nih.gov/pubmed/18309341 (accessed on 1 January 2020). [CrossRef] [PubMed]
 - Junqueira, V.B.; Barros, S.B.; Chan, S.S.; Rodrigues, L.; Giavarotti, L.; Abud, R.L.; Deucher, G.P. Aging and oxidative stress. Mol. Asp. Med. 2004, 25, 5–16. Available online: https://www.ncbi.nlm.nih.gov/pubmed/15051312 (accessed on 1 January 2020). [CrossRef]
 - Berg, E.J.; Ying, G.-S.; Maguire, M.G.; Sheffield, P.E.; Szczotka-Flynn, L.B.; Asbell, P.A.; Shen, J.F. The DREAM Study Research Group Climatic and Environmental Correlates of Dry Eye Disease Severity: A Report From the Dry Eye Assessment and Management (DREAM) Study. Transl. Vis. Sci. Technol. 2020, 9, 25. Available online: https://www.ncbi.nlm.nih.gov/pubmed/32821497 (accessed on 1 January 2022). [CrossRef]
 - Ramakrishnan, P.; Wang, W.; Wallach, D. Receptor-Specific Signaling for Both the Alternative and the Canonical NF-κB Activation Pathways by NF-κB-Inducing Kinase. Immunity 2004, 21, 477–489. Available online: https://www.ncbi.nlm.nih.gov/pubmed/15485626 (accessed on 1 January 2020). [CrossRef]
 - Hayden, M.S.; Ghosh, S. Shared principles in nf-kb signaling. Cell 2008, 132, 344–362. [Google Scholar] [CrossRef]
 - Lou, H.; Li, Z.J. Research progress of nf-κb in the field of ophthalmology. Int. Eye Sci. 2017, 17, 266–269. [Google Scholar]
 - Lee, H.; Kim, E.K.; Kang, S.W.; Kim, J.H.; Hwang, H.J.; Kim, T.-I. Effects of ozone exposure on the ocular surface. Free Radic. Biol. Med. 2013, 63, 78–89. Available online: https://www.ncbi.nlm.nih.gov/pubmed/23665308 (accessed on 1 January 2022). [CrossRef] [PubMed]
 - Li, J.; Tan, G.; Ding, X.; Wang, Y.; Wu, A.; Yang, Q.; Ye, L.; Shao, Y. A mouse dry eye model induced by topical administration of the air pollutant particulate matter. Biomed. Pharmacother. 2017, 96, 524–534. Available online: https://www.ncbi.nlm.nih.gov/pubmed/29032336 (accessed on 1 January 2022). [CrossRef] [PubMed]
 - Zhou, F.; Xu, Y.; Hou, X.-Y. MLK3-MKK3/6-P38MAPK cascades following N-methyl-D-aspartate receptor activation contributes to amyloid-β peptide-induced apoptosis in SH-SY5Y cells. J. Neurosci. Res. 2014, 92, 808–817. Available online: https://www.ncbi.nlm.nih.gov/pubmed/24482239 (accessed on 1 January 2022). [CrossRef]
 - Yang, K.; Qiu, B.Y.; Yan, J.; Yang, Y.X.; Zhang, T.; Chen, X.; Zou, Y.P.; Gan, H.T.; Huang, X.L. Blockade of p38 mitogen-activated protein kinase pathway ameliorates delayed gastric emptying in streptozotocin-induced diabetic rats. Int. Immunopharmacol. 2014, 23, 696–700. Available online: https://www.ncbi.nlm.nih.gov/pubmed/25445962 (accessed on 1 January 2022). [CrossRef]
 - Chen, Y.; Zhang, X.; Yang, L.; Li, M.; Li, B.; Wang, W.; Sheng, M. Decreased PPAR-γ expression in the conjunctiva and increased expression of TNF-α and IL-1β in the conjunctiva and tear fluid of dry eye mice. Mol. Med. Rep. 2014, 9, 2015–2023. Available online: https://www.ncbi.nlm.nih.gov/pubmed/24626526 (accessed on 1 January 2022). [CrossRef] [PubMed]
 - Tjomsland, V.; Bojmar, L.; Sandström, P.; Bratthäll, C.; Messmer, D.; Spångeus, A.; Larsson, M. IL-1α Expression in Pancreatic Ductal Adenocarcinoma Affects the Tumor Cell Migration and Is Regulated by the p38MAPK Signaling Pathway. PLoS ONE 2013, 8, e70874. Available online: https://www.ncbi.nlm.nih.gov/pubmed/23951028 (accessed on 1 January 2022). [CrossRef]
 - Dong, Z.H.; Wang, D.C.; Liu, T.T.; Li, F.H.; Liu, R.L.; Wei, J.W.; Zhou, C.L. The Roles of MAPKs in Rabbit Nucleus Pulposus Cell Apoptosis Induced by High Osmolality. Glob. Spine J. 2014, 4, s0034. Available online: https://www.ncbi.nlm.nih.gov/pubmed/25339477 (accessed on 1 January 2022). [CrossRef]
 - Wang, Y.; Tong, Y.; Adejobi, O.I.; Wang, Y.; Liu, A. Research advances in multi-omics on the traditional chinese herb dendrobium officinale. Front. Plant Sci. 2021, 12, 808228. Available online: https://www.ncbi.nlm.nih.gov/pubmed/35087561 (accessed on 1 January 2022). [CrossRef]
 - Wang, Y.-H. Traditional Uses and Pharmacologically Active Constituents of Dendrobium Plants for Dermatological Disorders: A Review. Nat. Prod. Bioprospecting 2021, 11, 465–487. Available online: https://www.ncbi.nlm.nih.gov/pubmed/33880726 (accessed on 1 January 2022). [CrossRef]
 - He, L.; Su, Q.; Bai, L.; Li, M.; Liu, J.; Liu, X.; Zhang, C.; Jiang, Z.; He, J.; Shi, J.; et al. Recent research progress on natural small molecule bibenzyls and its derivatives in Dendrobium species. Eur. J. Med. Chem. 2020, 204, 112530. Available online: https://www.ncbi.nlm.nih.gov/pubmed/32711292 (accessed on 1 January 2020). [CrossRef]
 - Nie, X.; Chen, Y.; Li, W.; Lu, Y. Anti-aging properties of Dendrobium nobile Lindl.: From molecular mechanisms to potential treatments. J. Ethnopharmacol. 2020, 257, 112839. Available online: https://www.ncbi.nlm.nih.gov/pubmed/32268205 (accessed on 1 January 2022). [CrossRef]
 - Xiao, L.; Ng, T.B.; Feng, Y.-B.; Yao, T.; Wong, J.H.; Yao, R.-M.; Li, L.; Mo, F.-Z.; Xiao, Y.; Shaw, P.-C.; et al. Dendrobium candidum extract increases the expression of aquaporin-5 in labial glands from patients with Sjögren’s syndrome. Phytomedicine 2011, 18, 194–198. Available online: https://www.ncbi.nlm.nih.gov/pubmed/20655712 (accessed on 1 January 2022). [CrossRef]
 - Zheng, Y.-F.; Liu, C.-F.; Lai, W.-F.; Xiang, Q.; Li, Z.-F.; Wang, H.; Lin, N. The laxative effect of emodin is attributable to increased aquaporin 3 expression in the colon of mice and HT-29 cells. Fitoterapia 2014, 96, 25–32. Available online: https://www.sciencedirect.com/science/article/abs/pii/S0367326X1400104X?via%3Dihub (accessed on 1 January 2022). [CrossRef]
 - Gomes, J.P.; Santo, R.M. The impact of dry eye disease treatment on patient satisfaction and quality of life: A review. Ocul. Surf. 2018, 17, 9–19. Available online: https://www.ncbi.nlm.nih.gov/pubmed/30419303 (accessed on 1 January 2022). [CrossRef]
 - Seen, S.; Tong, L. Dry eye disease and oxidative stress. Acta Ophthalmol. 2018, 96, e412–e420. Available online: https://www.ncbi.nlm.nih.gov/pubmed/28834388 (accessed on 1 January 2022). [CrossRef] [PubMed]
 - Dogru, M.; Kojima, T.; Simsek, C.; Tsubota, K. Potential Role of Oxidative Stress in Ocular Surface Inflammation and Dry Eye Disease. Investig. Ophthalmol. Vis. Sci. 2018, 59, DES163–DES168. Available online: https://www.ncbi.nlm.nih.gov/pubmed/30481822 (accessed on 1 January 2022). [CrossRef] [PubMed]
 - Lee, R.; Raison, N.; Lau, W.Y.; Aydin, A.; Dasgupta, P.; Ahmed, K.; Haldar, S. A systematic review of simulation-based training tools for technical and non-technical skills in ophthalmology. Eye 2020, 34, 1737–1759. Available online: https://www.ncbi.nlm.nih.gov/pubmed/32203241 (accessed on 1 January 2022). [CrossRef] [PubMed]
 - Rhee, M.K.; Mah, F.S. Inflammation in Dry Eye Disease: How do we break the cycle? Ophthalmology 2017, 124, S14–S19. Available online: https://www.ncbi.nlm.nih.gov/pubmed/29055357 (accessed on 1 January 2022). [CrossRef]
 - Di Paola, M.; Sierra, M.N.; Fernández, N.; Ibarra, C.; Damiano, A.E. Contribution of aquaporins in the transamniotic water flux. Biochem. Biophys. Res. Commun. 2021, 590, 63–67. Available online: https://www.ncbi.nlm.nih.gov/pubmed/34971959 (accessed on 1 January 2022). [CrossRef]
 - Kumari, S.S.; Varadaraj, M.; Menon, A.G.; Varadaraj, K. Aquaporin 5 promotes corneal wound healing. Exp. Eye Res. 2018, 172, 152–158. Available online: https://www.ncbi.nlm.nih.gov/pubmed/29660329 (accessed on 1 January 2022). [CrossRef]
 - Qiu, J.J.; Yuan, J.; Zhou, S.Y.; Liu, F.; Chen, J.Q. An experimental of rabbit tear-deficient dry eye model by subcutaneous injection of scopolamine hydrobromide. Ophthalmol. China 2009, 18, 404–409. [Google Scholar]
 - Luo, L.; Li, D.-Q.; Corrales, R.M.; Pflugfelder, S.C. Hyperosmolar Saline Is a Proinflammatory Stress on the Mouse Ocular Surface. Eye Contact Lens: Sci. Clin. Pr. 2005, 31, 186–193. Available online: https://www.ncbi.nlm.nih.gov/pubmed/16163009 (accessed on 1 January 2022). [CrossRef]
 - Luo, L.; Li, D.-Q.; Doshi, A.; Farley, W.; Corrales, R.M.; Pflugfelder, S.C. Experimental Dry Eye Stimulates Production of Inflammatory Cytokines and MMP-9 and Activates MAPK Signaling Pathways on the Ocular Surface. Investig. Opthalmology Vis. Sci. 2004, 45, 4293–4301. Available online: https://www.ncbi.nlm.nih.gov/pubmed/15557435 (accessed on 1 January 2022). [CrossRef] [PubMed]
 - De Paiva, C.S.; Corrales, R.M.; Villarreal, A.L.; Farley, W.J.; Li, D.-Q.; Stern, M.E.; Pflugfelder, S.C. Corticosteroid and doxycycline suppress MMP-9 and inflammatory cytokine expression, MAPK activation in the corneal epithelium in experimental dry eye. Exp. Eye Res. 2006, 83, 526–535. Available online: https://www.ncbi.nlm.nih.gov/pubmed/16643899 (accessed on 1 January 2022). [CrossRef]
 - Li, D.-Q.; Luo, L.; Chen, Z.; Kim, H.-S.; Song, X.J.; Pflugfelder, S.C. JNK and ERK MAP kinases mediate induction of IL-1β, TNF-α and IL-8 following hyperosmolar stress in human limbal epithelial cells. Exp. Eye Res. 2006, 82, 588–596. Available online: https://www.ncbi.nlm.nih.gov/pubmed/16202406 (accessed on 1 January 2022). [CrossRef] [PubMed]
 - Li, J.; Deng, R.; Hua, X.; Zhang, L.; Lu, F.; Coursey, T.G.; Pflugfelder, S.C.; Li, D.-Q. Blueberry Component Pterostilbene Protects Corneal Epithelial Cells from Inflammation via Anti-oxidative Pathway. Sci. Rep. 2016, 6, srep19408. Available online: https://www.ncbi.nlm.nih.gov/pubmed/26762881 (accessed on 1 January 2022). [CrossRef] [PubMed]
 - Matossian, C.; Trattler, W.; Loh, J. Dry Eye Treatment with Topical Cyclosporine 0.1% in Chondroitin Sulfate Ophthalmic Emulsion. Clin. Ophthalmol. 2021, 15, 1979–1984. Available online: https://www.ncbi.nlm.nih.gov/pubmed/34007151 (accessed on 1 January 2022). [CrossRef]
 - Mandal, A.; Gote, V.; Pal, D.; Ogundele, A.; Mitra, A.K. Ocular Pharmacokinetics of a Topical Ophthalmic Nanomicellar Solution of Cyclosporine (Cequa®) for Dry Eye Disease. Pharm. Res. 2019, 36, 36. Available online: https://www.ncbi.nlm.nih.gov/pubmed/30617777 (accessed on 1 January 2022). [CrossRef]
 - Labbé, A.; Baudouin, C.; Ismail, D.; Amrane, M.; Garrigue, J.-S.; Leonardi, A.; Figueiredo, F.; Van Setten, G.; Labetoulle, M. Pan-European survey of the topical ocular use of cyclosporine A. J. Fr. Ophtalmol. 2017, 40, 187–195. Available online: https://www.ncbi.nlm.nih.gov/pubmed/28318723 (accessed on 1 January 2022). [CrossRef]
 - Zhou, L.; Zhao, S.Z.; Koh, S.K.; Chen, L.; Vaz, C.; Tanavde, V.; Li, X.R.; Beuerman, R.W. In-depth analysis of the human tear proteome. J. Proteom. 2012, 75, 3877–3885. Available online: https://www.ncbi.nlm.nih.gov/pubmed/22634083 (accessed on 1 January 2022). [CrossRef]
 - Han, S.B.; Yang, H.K.; Hyon, J.Y. Influence of diabetes mellitus on anterior segment of the eye. Clin. Interv. Aging 2018, 14, 53–63. Available online: https://www.ncbi.nlm.nih.gov/pubmed/30643394 (accessed on 1 January 2022). [CrossRef] [PubMed]
 - Ajith, T.A. Alpha-lipoic acid: A possible pharmacological agent for treating dry eye disease and retinopathy in diabetes. Clin. Exp. Pharmacol. Physiol. 2020, 47, 1883–1890. Available online: https://www.ncbi.nlm.nih.gov/pubmed/32621549 (accessed on 1 January 2022). [CrossRef] [PubMed]
 - Chukwurah, E.; Farabaugh, K.T.; Guan, B.; Ramakrishnan, P.; Hatzoglou, M. A tale of two proteins: PACT and PKR and their roles in inflammation. FEBS J. 2021, 288, 6365–6391. Available online: https://www.ncbi.nlm.nih.gov/pubmed/33387379 (accessed on 1 January 2022). [CrossRef] [PubMed]
 - Leger, M.M.; Ros-Rocher, N.; Najle, S.R.; Ruiz-Trillo, I. Rel/NF-κB Transcription Factors Emerged at the Onset of Opisthokonts. Genome Biol. Evol. 2022, 14, evab289. Available online: https://www.ncbi.nlm.nih.gov/pubmed/34999783 (accessed on 1 January 2022). [CrossRef]
 - Wang, Y.-H. Traditional uses, chemical constituents, pharmacological activities, and toxicological effects of Dendrobium leaves: A review. J. Ethnopharmacol. 2021, 270, 113851. [Google Scholar] [CrossRef] [PubMed]
 - Kim, C.E.; Kim, Y.J.; Hwang, M.W.; Park, Y.-J.; Yang, J. Cevimeline-induced anti-inflammatory effect through upregulations of mucins in the ocular surface of a dry eye mouse model. Biomed. Pharmacother. 2021, 139, 111571. Available online: https://www.ncbi.nlm.nih.gov/pubmed/33857915 (accessed on 1 January 2022). [CrossRef]
 - Pauly, A.; Brignole-Baudouin, F.; Liang, H.; Warnet, J.-M.; Baudouin, C.; Labbé, A. New Tools for the Evaluation of Toxic Ocular Surface Changes in the Rat. Investig. Opthalmology Vis. Sci. 2007, 48, 5473–5483. Available online: https://www.ncbi.nlm.nih.gov/pubmed/18055795 (accessed on 1 January 2022). [CrossRef]
 - Xiao, Q. The execution and evaluation to several dry eye models. Chin. Ophthalmic Res. 2004, 22, 438–441. [Google Scholar]
 - Slaoui, M.; Bauchet, A.-L.; Fiette, L. Tissue Sampling and Processing for Histopathology Evaluation. Methods Mol. Biol. 2017, 1641, 101–114. Available online: https://www.ncbi.nlm.nih.gov/pubmed/28748459 (accessed on 1 January 2022). [CrossRef]
 







| Name | Sequence (5′ to 3′) | |
|---|---|---|
| GAPDH | Forward | TGATGACATCAAGAAGGTGGTGAAG | 
| Reverse | TCCTTGGAGGCCATGTAGGCCAT | |
| AQP1 | Forward | TGCCATCGGCCTCTCTGTAG | 
| Reverse | AAGGACCGAGCAGGGTTAATC | |
| AQP3 | Forward | GGGGAGATGCTCCACATCC | 
| Reverse | AAAGGCCAGGTTGATGGTGAG | |
| AQP4 | Forward | AGCAGTCACAGCGGAATTTCT | 
| Reverse | TCTGTTCCACCCCAGTTGATG | |
| AQP5 | Forward | CGGGCTTTCTTCTACGTGG | 
| Reverse | GCTGGAAGGTCAGAATCAGCTC | 
Publisher’s Note: MDPI stays neutral with regard to jurisdictional claims in published maps and institutional affiliations.  | 
© 2022 by the authors. Licensee MDPI, Basel, Switzerland. This article is an open access article distributed under the terms and conditions of the Creative Commons Attribution (CC BY) license (https://creativecommons.org/licenses/by/4.0/).
Share and Cite
Ling, J.; Chan, C.-L.; Ho, C.-Y.; Gao, X.; Tsang, S.-M.; Leung, P.-C.; Hu, J.-M.; Wong, C.-K. The Extracts of Dendrobium Alleviate Dry Eye Disease in Rat Model by Regulating Aquaporin Expression and MAPKs/NF-κB Signalling. Int. J. Mol. Sci. 2022, 23, 11195. https://doi.org/10.3390/ijms231911195
Ling J, Chan C-L, Ho C-Y, Gao X, Tsang S-M, Leung P-C, Hu J-M, Wong C-K. The Extracts of Dendrobium Alleviate Dry Eye Disease in Rat Model by Regulating Aquaporin Expression and MAPKs/NF-κB Signalling. International Journal of Molecular Sciences. 2022; 23(19):11195. https://doi.org/10.3390/ijms231911195
Chicago/Turabian StyleLing, Jiawei, Chung-Lap Chan, Chi-Yan Ho, Xun Gao, Sin-Man Tsang, Ping-Chung Leung, Jiang-Miao Hu, and Chun-Kwok Wong. 2022. "The Extracts of Dendrobium Alleviate Dry Eye Disease in Rat Model by Regulating Aquaporin Expression and MAPKs/NF-κB Signalling" International Journal of Molecular Sciences 23, no. 19: 11195. https://doi.org/10.3390/ijms231911195
APA StyleLing, J., Chan, C.-L., Ho, C.-Y., Gao, X., Tsang, S.-M., Leung, P.-C., Hu, J.-M., & Wong, C.-K. (2022). The Extracts of Dendrobium Alleviate Dry Eye Disease in Rat Model by Regulating Aquaporin Expression and MAPKs/NF-κB Signalling. International Journal of Molecular Sciences, 23(19), 11195. https://doi.org/10.3390/ijms231911195
        
