Anti-TNF Therapies Suppress Adipose Tissue Inflammation in Crohn’s Disease
Abstract
1. Introduction
2. Results
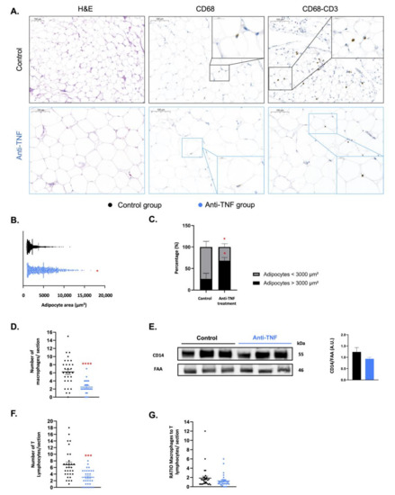
2.1. Adipose Tissue Is Remodeled by Anti-TNF Therapy, Which Restores Adipocyte Morphology and Suppresses Immune Cell Infiltration
2.2. Anti-TNF Therapies Influence the Creeping Fat, Reducing Inflammation in Various Cell Subtypes
2.3. Anti-TNF Treatments Promote a Pro-Inflammatory-to-Anti-Inflammatory Phenotypic Switch in Adipose-Stem Cells Isolated from the Creeping Fat of Patients with Crohn’s Disease
3. Discussion
4. Materials and Methods
4.1. Study Design
4.2. Histological Studies
4.2.1. Haematoxylin and Eosin Staining
4.2.2. CD68 and Double CD68-CD3 Immunohistochemistry
4.3. Isolation and Culture of Adipose Tissue-Derived Stem Cells
4.4. Adipose Stem Cell Immunophenotyping
4.5. Isolation and Incubation of Adipose Tissue Explants
4.6. RNA Extraction and Real-Time Quantitative PCR
4.7. Western Blotting
4.8. Cytokine Secretion
4.9. Proteomics Analysis of Conditioned Medium from Adipose-Derived Stem Cells
Data Analysis
4.10. Antigen-Presentation Assay
5. Conclusions
Supplementary Materials
Author Contributions
Funding
Institutional Review Board Statement
Informed Consent Statement
Data Availability Statement
Acknowledgments
Conflicts of Interest
References
- Sarmento, A. Editorial: Understanding Crohn’s Disease: Immunity, Genes and Microbes. Front. Immunol. 2017, 8, 357. [Google Scholar] [CrossRef] [PubMed][Green Version]
- Büning, C.; von Kraft, C.; Hermsdorf, M.; Gentz, E.; Wirth, E.K.; Valentini, L.; Haas, V. Visceral Adipose Tissue in Patients with Crohn’s Disease Correlates with Disease Activity, Inflammatory Markers, and Outcome. Inflamm. Bowel. Dis. 2015, 21, 2590–2597. [Google Scholar] [CrossRef] [PubMed]
- Connelly, T.M.; Juza, R.M.; Sangster, W.; Sehgal, R.; Tappouni, R.F.; Messaris, E. Volumetric Fat Ratio and Not Body Mass Index Is Predictive of Ileocolectomy Outcomes in Crohn’s Disease Patients. Dig. Surg. 2014, 31, 219–224. [Google Scholar] [CrossRef] [PubMed]
- Li, X.-H.; Feng, S.-T.; Cao, Q.-H.; Coffey, J.C.; Baker, M.E.; Huang, L.; Fang, Z.-N.; Qiu, Y.; Lu, B.-L.; Chen, Z.-H.; et al. Degree of Creeping Fat Assessed by Computed Tomography Enterography Is Associated with Intestinal Fibrotic Stricture in Patients with Crohn’s Disease: A Potentially Novel Mesenteric Creeping Fat Index. J. Crohns. Colitis 2021, 15, 1161–1173. [Google Scholar] [CrossRef]
- Kredel, L.I.; Siegmund, B. Adipose-Tissue and Intestinal Inflammation—Visceral Obesity and Creeping Fat. Front. Immunol. 2014, 5, 462. [Google Scholar] [CrossRef]
- Zulian, A.; Cancello, R.; Micheletto, G.; Gentilini, D.; Gilardini, L.; Danelli, P.; Invitti, C. Visceral Adipocytes: Old Actors in Obesity and New Protagonists in Crohn’s Disease? Gut 2012, 61, 86–94. [Google Scholar] [CrossRef]
- Gonçalves, P.; Magro, F.; Martel, F. Metabolic Inflammation in Inflammatory Bowel Disease: Crosstalk Between Adipose Tissue and Bowel. Inflamm. Bowel. Dis. 2015, 21, 453–467. [Google Scholar] [CrossRef]
- Zulian, A.; Cancello, R.; Ruocco, C.; Gentilini, D.; Di Blasio, A.M.; Danelli, P.; Micheletto, G.; Cesana, E.; Invitti, C. Differences in Visceral Fat and Fat Bacterial Colonization between Ulcerative Colitis and Crohn’s Disease. An In Vivo and In Vitro Study. PLoS ONE 2013, 8, e78495. [Google Scholar] [CrossRef]
- Coffey, J.C.; O’Leary, D.P.; Kiernan, M.G.; Faul, P. The Mesentery in Crohn’s Disease. Curr. Opin. Gastroenterol. 2016, 32, 267–273. [Google Scholar] [CrossRef]
- Coffey, C.J.; Kiernan, M.G.; Sahebally, S.M.; Jarrar, A.; Burke, J.P.; Kiely, P.A.; Shen, B.; Waldron, D.; Peirce, C.; Moloney, M.; et al. Inclusion of the Mesentery in Ileocolic Resection for Crohn’s Disease Is Associated With Reduced Surgical Recurrence. J. Crohns. Colitis 2018, 12, 1139–1150. [Google Scholar] [CrossRef]
- Gomollón, F.; Dignass, A.; Annese, V.; Tilg, H.; Van Assche, G.; Lindsay, J.O.; Peyrin-Biroulet, L.; Cullen, G.J.; Daperno, M.; Kucharzik, T.; et al. 3rd European Evidence-Based Consensus on the Diagnosis and Management of Crohn’s Disease 2016: Part 1: Diagnosis and Medical Management. J. Crohns. Colitis 2017, 11, 3–25. [Google Scholar] [CrossRef]
- Gisbert, J.P.; Chaparro, M. Predictors of Primary Response to Biologic Treatment [Anti-TNF, Vedolizumab, and Ustekinumab] in Patients with Inflammatory Bowel Disease: From Basic Science to Clinical Practice. J. Crohns. Colitis 2020, 14, 694–709. [Google Scholar] [CrossRef]
- Zhao, M.; Bendtsen, F.; Petersen, A.M.; Larsen, L.; Dige, A.; Hvas, C.; Seidelin, J.B.; Burisch, J. Predictors of Response and Disease Course in Patients with Inflammatory Bowel Disease Treated with Biological Therapy—The Danish IBD Biobank Project: Protocol for a Multicentre Prospective Cohort Study. BMJ Open 2020, 10, e035756. [Google Scholar] [CrossRef]
- Gisbert, J.P.; Chaparro, M. Primary Failure to an Anti-TNF Agent in Inflammatory Bowel Disease: Switch (to a Second Anti-TNF Agent) or Swap (for Another Mechanism of Action)? J. Clin. Med. 2021, 10, 5318. [Google Scholar] [CrossRef]
- Yakymenko, O.; Schoultz, I.; Gullberg, E.; Ström, M.; Almer, S.; Wallon, C.; Wang, A.; Keita, Å.V.; Campbell, B.J.; McKay, D.M.; et al. Infliximab Restores Colonic Barrier to Adherent-Invasive E. Coli in Crohn’s Disease via Effects on Epithelial Lipid Rafts. Scand. J. Gastroenterol. 2018, 53, 677–684. [Google Scholar] [CrossRef]
- Zhang, C.; Shu, W.; Zhou, G.; Lin, J.; Chu, F.; Wu, H.; Liu, Z. Anti-TNF-α Therapy Suppresses Proinflammatory Activities of Mucosal Neutrophils in Inflammatory Bowel Disease. Mediat. Inflamm. 2018, 2018, 3021863. [Google Scholar] [CrossRef]
- Schmitt, H.; Billmeier, U.; Dieterich, W.; Rath, T.; Sonnewald, S.; Reid, S.; Hirschmann, S.; Hildner, K.; Waldner, M.J.; Mudter, J.; et al. Expansion of IL-23 Receptor Bearing TNFR2+ T Cells Is Associated with Molecular Resistance to Anti-TNF Therapy in Crohn’s Disease. Gut 2019, 68, 814–828. [Google Scholar] [CrossRef]
- Vos, A.C.W.; Wildenberg, M.E.; Arijs, I.; Duijvestein, M.; Verhaar, A.P.; de Hertogh, G.; Vermeire, S.; Rutgeerts, P.; van den Brink, G.R.; Hommes, D.W. Regulatory Macrophages Induced by Infliximab Are Involved in Healing in Vivo and in Vitro. Inflamm. Bowel. Dis. 2012, 18, 401–408. [Google Scholar] [CrossRef]
- Belligoli, A.; Compagnin, C.; Sanna, M.; Favaretto, F.; Fabris, R.; Busetto, L.; Foletto, M.; Dal Prà, C.; Serra, R.; Prevedello, L.; et al. Characterization of Subcutaneous and Omental Adipose Tissue in Patients with Obesity and with Different Degrees of Glucose Impairment. Sci. Rep. 2019, 9, 11333. [Google Scholar] [CrossRef]
- Sudhakar, P.; Verstockt, B.; Cremer, J.; Verstockt, S.; Sabino, J.; Ferrante, M.; Vermeire, S. Understanding the Molecular Drivers of Disease Heterogeneity in Crohn’s Disease Using Multi-Omic Data Integration and Network Analysis. Inflamm. Bowel. Dis. 2021, 27, 870–886. [Google Scholar] [CrossRef]
- Serena, C.; Keiran, N.; Madeira, A.; Maymó-Masip, E.; Ejarque, M.; Terrón-Puig, M.; Espin, E.; Martí, M.; Borruel, N.; Guarner, F.; et al. Crohn’s Disease Disturbs the Immune Properties of Human Adipose-Derived Stem Cells Related to Inflammasome Activation. Stem Cell Rep. 2017, 9, 1109–1123. [Google Scholar] [CrossRef]
- Madeira, A.; Serena, C.; Ejarque, M.; Maymó-Masip, E.; Millan, M.; Navarro-Ruiz, M.C.; Guzmán-Ruiz, R.; Malagón, M.M.; Espin, E.; Martí, M.; et al. Crohn’s Disease Increases the Mesothelial Properties of Adipocyte Progenitors in the Creeping Fat. Int. J. Mol. Sci. 2021, 22, 4292. [Google Scholar] [CrossRef] [PubMed]
- Suau, R.; Pardina, E.; Domènech, E.; Lorén, V.; Manyé, J. The Complex Relationship Between Microbiota, Immune Response and Creeping Fat in Crohn’s Disease. J. Crohns. Colitis 2022, 16, 472–489. [Google Scholar] [CrossRef] [PubMed]
- Eder, P.; Adler, M.; Dobrowolska, A.; Kamhieh-Milz, J.; Witowski, J. The Role of Adipose Tissue in the Pathogenesis and Therapeutic Outcomes of Inflammatory Bowel Disease. Cells 2019, 8, 628. [Google Scholar] [CrossRef] [PubMed]
- Clemente, T.R.L.; Dos Santos, A.N.; Sturaro, J.N.; Gotardo, É.M.F.; De Oliveira, C.C.; Acedo, S.C.; Caria, C.R.E.P.; Pedrazzoli, J.; Ribeiro, M.L.; Gambero, A. Infliximab Modifies Mesenteric Adipose Tissue Alterations and Intestinal Inflammation in Rats with TNBS-Induced Colitis. Scand. J. Gastroenterol. 2012, 47, 943–950. [Google Scholar] [CrossRef] [PubMed]
- Yamamoto, T.; Iwasaki, K.; Murotani, K.; Takeda, A.; Futamura, K.; Okada, M.; Tsujita, M.; Hiramitsu, T.; Goto, N.; Narumi, S.; et al. Peripheral Blood Immune Response-Related Gene Analysis for Evaluating the Potential Risk of Chronic Antibody-Mediated Rejection. Hum. Immunol. 2018, 79, 432–438. [Google Scholar] [CrossRef] [PubMed]
- Wang, X.; Chen, S.; Ren, H.; Chen, J.; Li, J.; Wang, Y.; Hua, Y.; Wang, X.; Huang, N. HMGN2 Regulates Non-Tuberculous Mycobacteria Survival via Modulation of M1 Macrophage Polarization. J. Cell Mol. Med. 2019, 23, 7985–7998. [Google Scholar] [CrossRef]
- Franzé, E.; Monteleone, I.; Cupi, M.L.; Mancia, P.; Caprioli, F.; Marafini, I.; Colantoni, A.; Ortenzi, A.; Laudisi, F.; Sica, G.; et al. Interleukin-34 Sustains Inflammatory Pathways in the Gut. Clin. Sci. 2015, 129, 271–280. [Google Scholar] [CrossRef]
- Monteleone, G.; Franzè, E.; Troncone, E.; Maresca, C.; Marafini, I. Interleukin-34 Mediates Cross-Talk Between Stromal Cells and Immune Cells in the Gut. Front. Immunol. 2022, 13, 1752. [Google Scholar] [CrossRef]
- Zwicker, S.; Martinez, G.L.; Bosma, M.; Gerling, M.; Clark, R.; Majster, M.; Söderman, J.; Almer, S.; Boström, E.A. Interleukin 34: A New Modulator of Human and Experimental Inflammatory Bowel Disease. Clin. Sci. 2015, 129, 281–290. [Google Scholar] [CrossRef]
- Stidham, R.W.; Lee, T.C.H.; Higgins, P.D.R.; Deshpande, A.R.; Sussman, D.A.; Singal, A.G.; Elmunzer, B.J.; Saini, S.D.; Vijan, S.; Waljee, A.K. Systematic Review with Network Meta-Analysis: The Efficacy of Anti-TNF Agents for the Treatment of Crohn’s Disease. Aliment. Pharmacol. Ther. 2014, 39, 1349–1362. [Google Scholar] [CrossRef]
- Kurnool, S.; Nguyen, N.H.; Proudfoot, J.; Dulai, P.S.; Boland, B.S.; Vande Casteele, N.; Evans, E.; Grunvald, E.L.; Zarrinpar, A.; Sandborn, W.J.; et al. High Body Mass Index Is Associated with Increased Risk of Treatment Failure and Surgery in Biologic-Treated Patients with Ulcerative Colitis. Aliment. Pharmacol. Ther. 2018, 47, 1472. [Google Scholar] [CrossRef]
- Johnson, A.; Loftus, E. Obesity in Inflammatory Bowel Disease: A Review of Its Role in the Pathogenesis, Natural History, and Treatment of IBD. Saudi J. Gastroenterol. 2021, 27, 183–190. [Google Scholar] [CrossRef]
- Karaskova, E.; Velganova-veghova, M.; Geryk, M.; Foltenova, H.; Kucerova, V.; Karasek, D. Role of Adipose Tissue in Inflammatory Bowel Disease. Int. J. Mol. Sci. 2021, 22, 4226. [Google Scholar] [CrossRef]
- Winter, R.W.; Friedman, S.; Nielsen, J.; Kjeldsen, J.; Nørgård, B.M.; Larsen, M.D. Infliximab Is Not Associated with a General Long-Term Weight Gain in Patients with Inflammatory Bowel Disease: A Nationwide Study. Am. J. Gastroenterol. 2022, 117, 777–784. [Google Scholar] [CrossRef]
- Kaazan, P.; Tan, Z.; Maiyani, P.; Mickenbecker, M.; Edwards, S.; McIvor, C.; Andrews, J.M. Weight and BMI Patterns in a Biologicals-Treated IBD Cohort. Dig. Dis. Sci. 2022. Online ahead of print. [Google Scholar] [CrossRef]
- Lepp, J.; Höög, C.; Forsell, A.; Fyrhake, U.; Lördal, M.; Almer, S. Rapid Weight Gain in Infliximab Treated Crohn’s Disease Patients Is Sustained over Time: Real-Life Data over 12 Months. Scand. J. Gastroenterol. 2020, 55, 1411–1418. [Google Scholar] [CrossRef]
- Abdou, R.M.; Zhu, L.; Baker, R.D.; Baker, S.S. Gut Microbiota of Nonalcoholic Fatty Liver Disease. Dig. Dis. Sci. 2016, 61, 1268–1281. [Google Scholar] [CrossRef]
- Albenberg, L.G.; Wu, G.D. Diet and the Intestinal Microbiome: Associations, Functions, and Implications for Health and Disease. Gastroenterology 2014, 146, 1564–1572. [Google Scholar] [CrossRef]
- Wu, G.D.; Bushmanc, F.D.; Lewis, J.D. Diet, the Human Gut Microbiota, and IBD. Anaerobe 2013, 24, 117–120. [Google Scholar] [CrossRef]
- López, C.; Bosch, R.; Korzynska, A.; García-Rojo, M.; Bueno, G.; García-Fontgivell, J.F.; Martínez González, S.; Gras Navarro, A.; Sauras Colón, E.; Casanova Ribes, J.; et al. CD68 and CD83 Immune Populations in Non-Metastatic Axillary Lymph Nodes Are of Prognostic Value for the Survival and Relapse of Breast Cancer Patients. Breast Cancer 2022, 29, 618–635. [Google Scholar] [CrossRef] [PubMed]
- Benaiges, E.; Ceperuelo-Mallafré, V.; Madeira, A.; Bosch, R.; Núñez-Roa, C.; Ejarque, M.; Maymó-Masip, E.; Huber-Ruano, I.; Lejeune, M.; Vendrell, J.; et al. Survivin Drives Tumor-Associated Macrophage Reprogramming: A Novel Mechanism with Potential Impact for Obesity. Cell. Oncol. 2021, 44, 777–792. [Google Scholar] [CrossRef] [PubMed]
- Yamamoto, K.; Kiyohara, T.; Murayama, Y.; Kihara, S.; Okamoto, Y.; Funahashi, T.; Ito, T.; Nezu, R.; Tsutsui, S.; Miyagawa, J.I.; et al. Production of Adiponectin, an Anti-Inflammatory Protein, in Mesenteric Adipose Tissue in Crohn’s Disease. Gut 2005, 54, 789–796. [Google Scholar] [CrossRef] [PubMed]
- Dubois, S.G.; Floyd, E.Z.; Zvonic, S.; Kilroy, G.; Wu, X.; Carling, S.; Halvorsen, Y.D.C.; Ravussin, E.; Gimble, J.M. Isolation of Human Adipose-Derived Stem Cells from Biopsies and Liposuction Specimens. Methods Mol. Biol. 2008, 449, 69–79. [Google Scholar]
- Terrón-Puig, M.; Huber-Ruano, I.; Sabadell-Basallote, J.; Ejarque, M.; Núñez-Roa, C.; Maymó-Masip, E.; Jorba, R.; Serena, C.; Vendrell, J.; Fernández-Veledo, S. Glycogen Accumulation in Adipocyte Precursors from Elderly and Obese Subjects Triggers Inflammation via SIRT1/6 Signaling. Aging Cell 2022, 21, e13667. [Google Scholar] [CrossRef]
- Pachón-Peña, G.; Yu, G.; Tucker, A.; Wu, X.; Vendrell, J.; Bunnell, B.A.; Gimble, J.M. Stromal Stem Cells from Adipose Tissue and Bone Marrow of Age-Matched Female Donors Display Distinct Immunophenotypic Profiles. J. Cell Physiol. 2011, 226, 843–851. [Google Scholar] [CrossRef]
- Titos, E.; Rius, B.; González-Périz, A.; López-Vicario, C.; Morán-Salvador, E.; Martínez-Clemente, M.; Arroyo, V.; Clària, J. Resolvin D1 and Its Precursor Docosahexaenoic Acid Promote Resolution of Adipose Tissue Inflammation by Eliciting Macrophage Polarization toward an M2-Like Phenotype. J. Immunol. 2011, 187, 5408–5418. [Google Scholar] [CrossRef]
- Serena, C.; Keiran, N.; Ceperuelo-Mallafre, V.; Ejarque, M.; Fradera, R.; Roche, K.; Nuñez-Roa, C.; Vendrell, J.; Fernández-Veledo, S. Obesity and Type 2 Diabetes Alters the Immune Properties of Human Adipose Derived Stem Cells. Stem. Cells 2016, 34, 2559–2573. [Google Scholar] [CrossRef]
- Ceperuelo-Mallafré, V.; Ejarque, M.; Serena, C.; Duran, X.; Montori-Grau, M.; Rodríguez, M.A.; Yanes, O.; Núñez-Roa, C.; Roche, K.; Puthanveetil, P.; et al. Adipose Tissue Glycogen Accumulation Is Associated with Obesity-Linked Inflammation in Humans. Mol. Metab. 2016, 5, 5–18. [Google Scholar] [CrossRef]
- Monfort-Ferré, D.; Caro, A.; Menacho, M.; Martí, M.; Espina, B.; Boronat-Toscano, A.; Nuñez-Roa, C.; Seco, J.; Bautista, M.; Espín, E.; et al. The Gut Microbiota Metabolite Succinate Promotes Adipose Tissue Browning in Crohn’s Disease. J. Crohns. Colitis 2022. [Google Scholar] [CrossRef]
- Pachón-Peña, G.; Serena, C.; Ejarque, M.; Petriz, J.; Duran, X.; Oliva-Olivera, W.; Simó, R.; Tinahones, F.J.; Fernández-Veledo, S.; Vendrell, J.; et al. Obesity Determines the Immunophenotypic Profile and Functional Characteristics of Human Mesenchymal Stem Cells From Adipose Tissue. Stem. Cells Transl. Med. 2016, 5, 464–475. [Google Scholar] [CrossRef]
- Keiran, N.; Ceperuelo-Mallafré, V.; Calvo, E.; Hernández-Alvarez, M.I.; Ejarque, M.; Núñez-Roa, C.; Horrillo, D.; Maymó-Masip, E.; Rodríguez, M.M.; Fradera, R.; et al. SUCNR1 Controls an Anti-Inflammatory Program in Macrophages to Regulate the Metabolic Response to Obesity. Nat. Immunol. 2019, 20, 581–592. [Google Scholar] [CrossRef]
- Zhang, X.; Smits, A.H.; van Tilburg, G.B.A.; Ovaa, H.; Huber, W.; Vermeulen, M. Proteome-Wide Identification of Ubiquitin Interactions Using UbIA-MS. Nat. Protoc. 2018, 13, 530–550. [Google Scholar] [CrossRef]
- Välikangas, T.; Suomi, T.; Elo, L.L. A Systematic Evaluation of Normalization Methods in Quantitative Label-Free Proteomics. Brief. Bioinform. 2018, 19, 1–11. [Google Scholar] [CrossRef]
- Ritchie, M.E.; Phipson, B.; Wu, D.; Hu, Y.; Law, C.W.; Shi, W.; Smyth, G.K. Limma Powers Differential Expression Analyses for RNA-Sequencing and Microarray Studies. Nucl. Acids Res. 2015, 43, e47. [Google Scholar] [CrossRef]
- R Core Team. R: A Language and Environment for Statistical Computing; R Foundation for Statistical Computing: Vienna, Austria, 2019; ISBN 3-900051-07-0. [Google Scholar]



| Control Group | Anti-TNF Group | |
|---|---|---|
| N | 29 | 14 |
| Sex (male/female) | 14/15 | 5/7 |
| Age | 40.67 ± 12.05 | 46.4 ± 14.69 |
| BMI (kg/m2) | 23.48 ± 3.98 | 24.80 ± 7.4 |
| Smoking status, n (%) | ||
| Current smoker | 8 (28) | 5 (36) |
| Never smoker | 19 (66) | 8 (57) |
| Ex-smoker | 2 (7) | 1 (7) |
| Age at diagnosis, n (%) | ||
| A1 | 1 (5) | 2 (14) |
| A2 | 17 (81) | 8 (57) |
| A3 | 3 (14) | 4 (29) |
| Location, n (%) | ||
| L1 | 17 (59) | 6 (43) |
| L2 | 5 (17) | 4 (29) |
| L3 | 7 (24) | 4 (29) |
| Behavior, n (%) | ||
| B1 | 5 (17) | 4 (29) |
| B2 | 14 (48) | 7 (50) |
| B3 | 10 (34) | 3 (21) |
| Previous surgery | 5 (17) | 24 (83) |
| Indications for surgery (Stenosis/Abscess/Inflammation), n | (20/8/1) | (13/1/0) |
| Corticoid treatment, n (%) | 8 (28) | 5 (36) |
| Anti-TNF treatment (adalimumab/infliximab) | - | 9/5 |
| Duration anti-TNF treatment, in months | - | 13 ± 4.6 |
| Time last dose before surgery, in days | - | 19.7 ± 2.8 |
| Other anti-TNF received, n (%) | - | 2 (21) |
| Concomitant immunosuppressors (Thiopurines), n (%) | - | 6 (43) |
| C-reactive protein (mg/dL) | 4.66 ± 1.10 | 1.88 ± 1.48 a |
| Serum levels IL-6 (pg/mL) | 14.86 ± 4.19 | 4.36 ± 1.67 a |
Publisher’s Note: MDPI stays neutral with regard to jurisdictional claims in published maps and institutional affiliations. |
© 2022 by the authors. Licensee MDPI, Basel, Switzerland. This article is an open access article distributed under the terms and conditions of the Creative Commons Attribution (CC BY) license (https://creativecommons.org/licenses/by/4.0/).
Share and Cite
Boronat-Toscano, A.; Monfort-Ferré, D.; Menacho, M.; Caro, A.; Bosch, R.; Espina, B.; Algaba-Chueca, F.; Saera-Vila, A.; Moliné, A.; Marti, M.; et al. Anti-TNF Therapies Suppress Adipose Tissue Inflammation in Crohn’s Disease. Int. J. Mol. Sci. 2022, 23, 11170. https://doi.org/10.3390/ijms231911170
Boronat-Toscano A, Monfort-Ferré D, Menacho M, Caro A, Bosch R, Espina B, Algaba-Chueca F, Saera-Vila A, Moliné A, Marti M, et al. Anti-TNF Therapies Suppress Adipose Tissue Inflammation in Crohn’s Disease. International Journal of Molecular Sciences. 2022; 23(19):11170. https://doi.org/10.3390/ijms231911170
Chicago/Turabian StyleBoronat-Toscano, Albert, Diandra Monfort-Ferré, Margarita Menacho, Aleidis Caro, Ramon Bosch, Beatriz Espina, Francisco Algaba-Chueca, Alfonso Saera-Vila, Alicia Moliné, Marc Marti, and et al. 2022. "Anti-TNF Therapies Suppress Adipose Tissue Inflammation in Crohn’s Disease" International Journal of Molecular Sciences 23, no. 19: 11170. https://doi.org/10.3390/ijms231911170
APA StyleBoronat-Toscano, A., Monfort-Ferré, D., Menacho, M., Caro, A., Bosch, R., Espina, B., Algaba-Chueca, F., Saera-Vila, A., Moliné, A., Marti, M., Espin, E., Millan, M., & Serena, C. (2022). Anti-TNF Therapies Suppress Adipose Tissue Inflammation in Crohn’s Disease. International Journal of Molecular Sciences, 23(19), 11170. https://doi.org/10.3390/ijms231911170

