The Novel Protein ADAMTS16 Promotes Gastric Carcinogenesis by Targeting IFI27 through the NF-κb Signaling Pathway
Abstract
:1. Introduction
2. Results
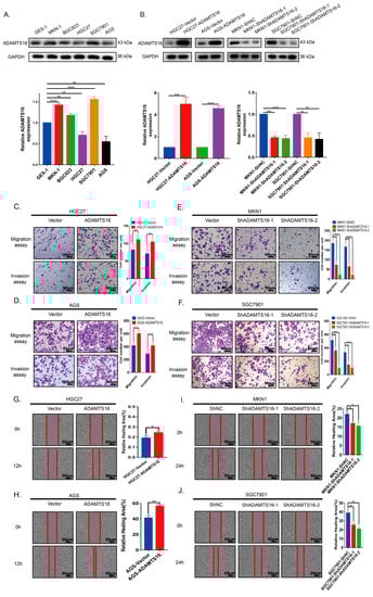
2.1. Ectopic ADAMTS16 Expression Promotes GC Cell Migration and Invasion In Vitro
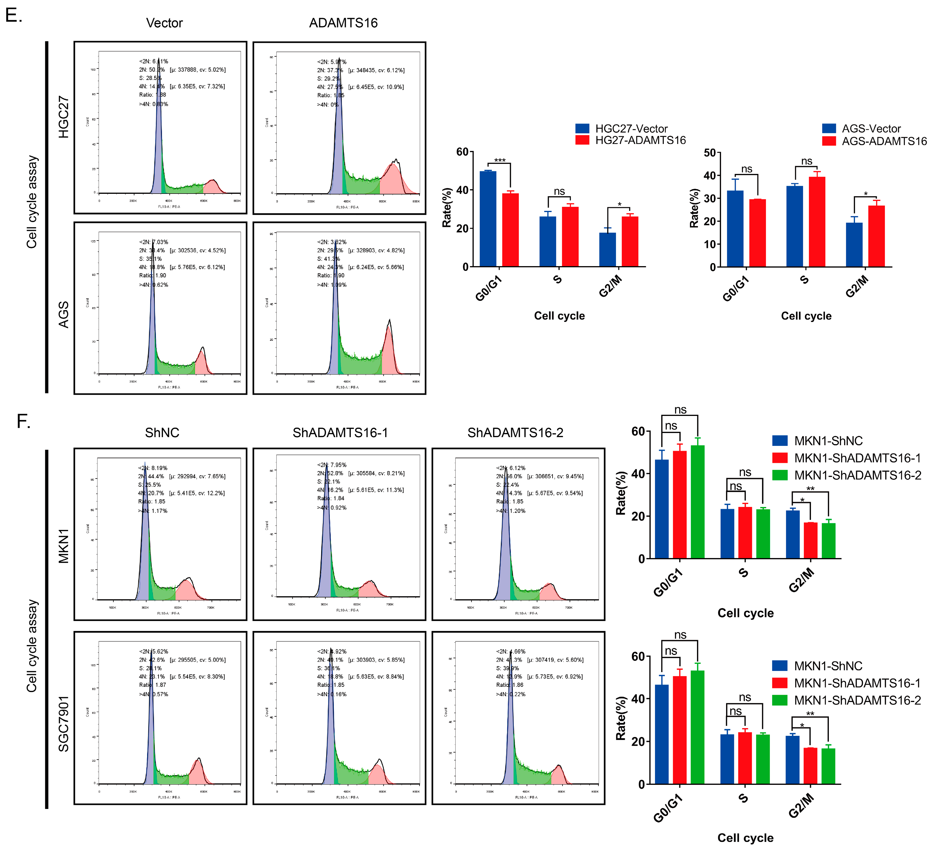
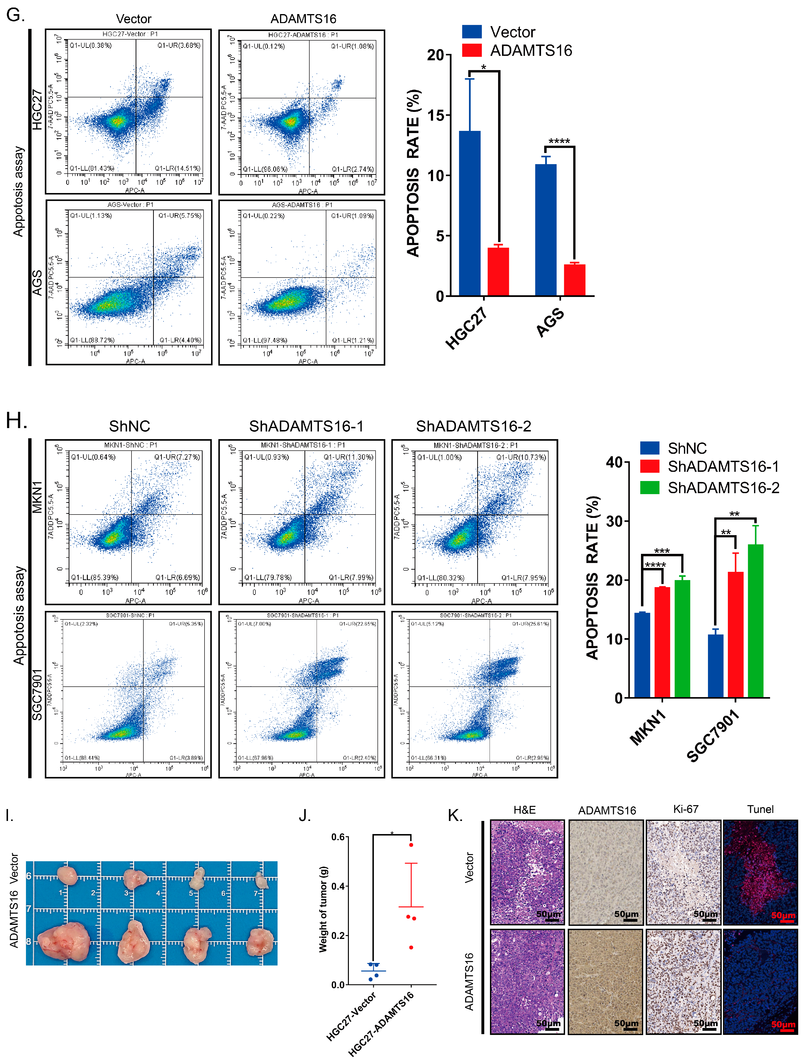
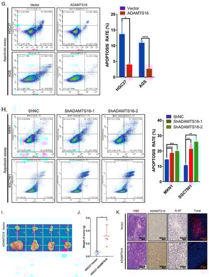
2.2. Ectopic ADAMTS16 Expression Stimulates GC Cell Growth In Vitro and In Vivo
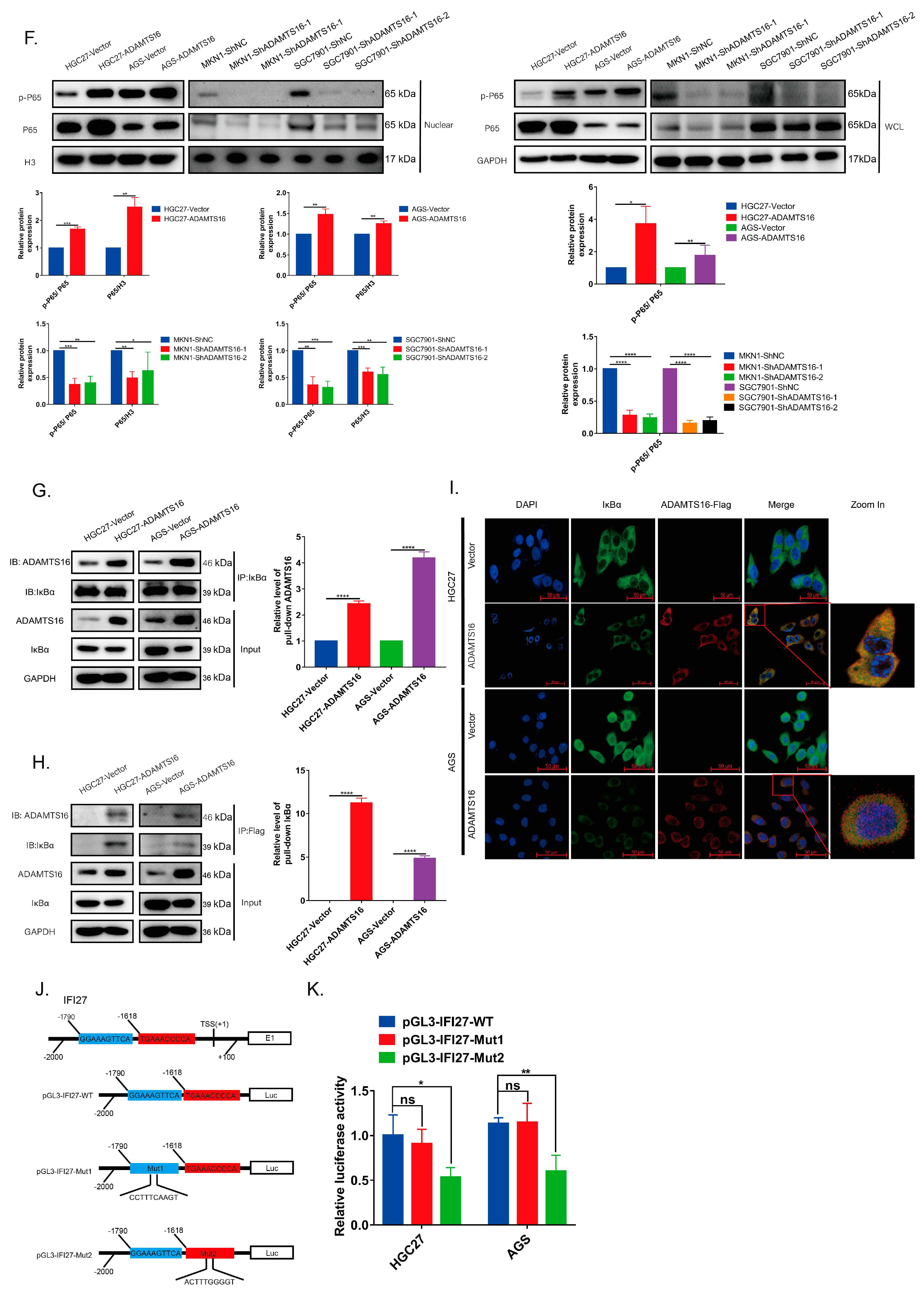
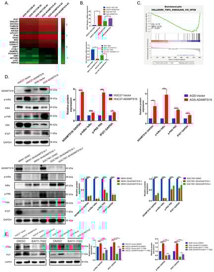
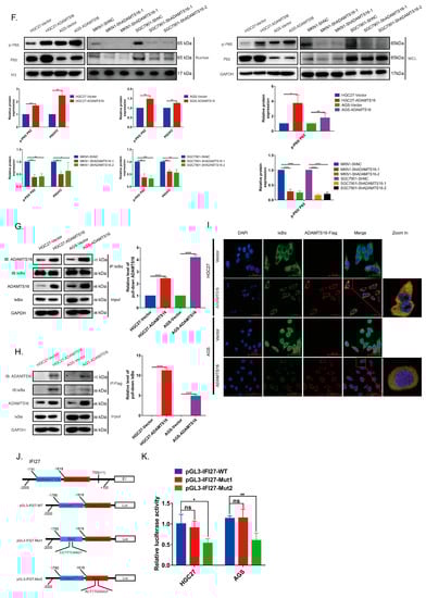
2.3. ADAMTS16 Promotes Cell Migration, Invasion and Proliferation Via the NF-κB/IFI27 Axis
2.4. IFI27 Knockdown Reverses ADAMTS16-Induced Promotion of GC Cell Growth and Invasion
2.5. High Expression ADAMTS16 Is Associated with Poorer Clinical Characteristics
3. Discussion
4. Materials and Methods
4.1. Cell Lines
4.2. Plasmid Construction and Transfection
4.3. RNA Extraction and Quantitative Real-Time Polymerase Chain Reaction
4.4. Western Blot Assay
4.5. Migration and Invasion Assays
4.6. Wound Healing Assays
4.7. Colony Formation Assay
4.8. Cell Proliferation Assays
4.9. Apoptosis and Cell Cycle Assays
4.10. Tumor Xenotransplantation Model
4.11. NF-κΒ Inhibitor Treatment Assays
4.12. RNA Sequencing Array and Bioinformatics Analysis
4.13. Co-Immunoprecipitation Assays (Co-IP)
4.14. Immunofluorescence Assays (IF)
4.15. Dual-Luciferase Reporter Assays
4.16. Public Online Cancer Database Analyses
4.17. Patients and Tissue Samples
4.18. Immunohistochemistry
4.19. Statistical Analyses
5. Conclusions
Supplementary Materials
Author Contributions
Funding
Institutional Review Board Statement
Informed Consent Statement
Data Availability Statement
Acknowledgments
Conflicts of Interest
References
- Sung, H.; Ferlay, J.; Siegel, R.L.; Laversanne, M.; Soerjomataram, I.; Jemal, A.; Bray, F. Global Cancer Statistics 2020: GLOBOCAN Estimates of Incidence and Mortality Worldwide for 36 Cancers in 185 Countries. CA Cancer J. Clin. 2021, 71, 209–249. [Google Scholar] [CrossRef]
- Chen, W.; Zheng, R.; Baade, P.D.; Zhang, S.; Zeng, H.; Bray, F.; Jemal, A.; Yu, X.Q.; He, J. Cancer statistics in China, 2015. CA Cancer J. Clin. 2016, 66, 115–132. [Google Scholar] [CrossRef] [PubMed]
- Smyth, E.C.; Nilsson, M.; Grabsch, H.I.; van Grieken, N.C.; Lordick, F. Gastric cancer. Lancet 2020, 396, 635–648. [Google Scholar] [CrossRef]
- Kang, H.M.; Kim, G.H.; Jeon, H.K.; Kim, D.H.; Jeon, T.Y.; Park, D.Y.; Jeong, H.; Chun, W.J.; Kim, M.; Park, J.; et al. Circulating tumor cells detected by lab-on-a-disc: Role in early diagnosis of gastric cancer. PLoS ONE 2017, 12, e180251. [Google Scholar] [CrossRef] [PubMed]
- Kelwick, R.; Desanlis, I.; Wheeler, G.N.; Edwards, D.R. The ADAMTS (A Disintegrin and Metalloproteinase with Thrombospondin motifs) family. Genome Biol. 2015, 16, 113. [Google Scholar] [CrossRef] [PubMed]
- Cal, S.; Obaya, A.J.; Llamazares, M.; Garabaya, C.; Quesada, V.; Lopez-Otin, C. Cloning, expression analysis, and structural characterization of seven novel human ADAMTSs, a family of metalloproteinases with disintegrin and thrombospondin-1 domains. Gene 2002, 283, 49–62. [Google Scholar] [CrossRef]
- Pyun, J.A.; Kim, S.; Kwack, K. Interaction between thyroglobulin and ADAMTS16 in premature ovarian failure. Clin. Exp. Reprod. Med. 2014, 41, 120–124. [Google Scholar] [CrossRef]
- Yao, Y.; Hu, C.; Song, Q.; Li, Y.; Da, X.; Yu, Y.; Li, H.; Clark, I.M.; Chen, Q.; Wang, Q.K. ADAMTS16 Activates Latent TGF-beta, Accentuating Fibrosis and Dysfunction of the Pressure-overloaded Heart. Cardiovasc. Res. 2020, 116, 965–969. [Google Scholar] [CrossRef]
- Kordowski, F.; Kolarova, J.; Schafmayer, C.; Buch, S.; Goldmann, T.; Marwitz, S.; Kugler, C.; Scheufele, S.; Gassling, V.; Nemeth, C.G.; et al. Aberrant DNA methylation of ADAMTS16 in colorectal and other epithelial cancers. BMC Cancer 2018, 18, 796. [Google Scholar] [CrossRef]
- Yasukawa, M.; Liu, Y.; Hu, L.; Cogdell, D.; Gharpure, K.M.; Pradeep, S.; Nagaraja, A.S.; Sood, A.K.; Zhang, W. ADAMTS16 mutations sensitize ovarian cancer cells to platinum-based chemotherapy. Oncotarget 2017, 8, 88410–88420. [Google Scholar] [CrossRef]
- Cakmak, O.; Comertoglu, I.; Firat, R.; Erdemli, H.K.; Kursunlu, S.F.; Akyol, S.; Ugurcu, V.; Altuntas, A.; Adam, B.; Demircan, K. The Investigation of ADAMTS16 in Insulin-Induced Human Chondrosarcoma Cells. Cancer Biother. Radiopharm. 2015, 30, 255–260. [Google Scholar] [CrossRef] [PubMed]
- Sakamoto, N.; Oue, N.; Noguchi, T.; Sentani, K.; Anami, K.; Sanada, Y.; Yoshida, K.; Yasui, W. Serial analysis of gene expression of esophageal squamous cell carcinoma: ADAMTS16 is upregulated in esophageal squamous cell carcinoma. Cancer Sci. 2010, 101, 1038–1044. [Google Scholar] [CrossRef] [PubMed]
- Mersakova, S.; Janikova, K.; Kalman, M.; Marcinek, J.; Grendar, M.; Vojtko, M.; Kycina, R.; Pindura, M.; Janik, J.; Mikolajcik, P.; et al. Cancer stem cell marker expression and methylation status in patients with colorectal cancer. Oncol. Lett. 2022, 24, 231. [Google Scholar] [CrossRef] [PubMed]
- Hamashima, C.; Ogoshi, K.; Okamoto, M.; Shabana, M.; Kishimoto, T.; Fukao, A. A community-based, case-control study evaluating mortality reduction from gastric cancer by endoscopic screening in Japan. PLoS ONE 2013, 8, e79088. [Google Scholar] [CrossRef]
- Jun, J.K.; Choi, K.S.; Lee, H.Y.; Suh, M.; Park, B.; Song, S.H.; Jung, K.W.; Lee, C.W.; Choi, I.J.; Park, E.C.; et al. Effectiveness of the Korean National Cancer Screening Program in Reducing Gastric Cancer Mortality. Gastroenterology 2017, 152, 1319–1328. [Google Scholar] [CrossRef]
- Kim, H.; Hwang, Y.; Sung, H.; Jang, J.; Ahn, C.; Kim, S.G.; Yoo, K.Y.; Park, S.K. Effectiveness of Gastric Cancer Screening on Gastric Cancer Incidence and Mortality in a Community-Based Prospective Cohort. Cancer Res. Treat. 2018, 50, 582–589. [Google Scholar] [CrossRef]
- Nashimoto, A.; Akazawa, K.; Isobe, Y.; Miyashiro, I.; Katai, H.; Kodera, Y.; Tsujitani, S.; Seto, Y.; Furukawa, H.; Oda, I.; et al. Gastric cancer treated in 2002 in Japan: 2009 annual report of the JGCA nationwide registry. Gastric Cancer 2013, 16, 1–27. [Google Scholar] [CrossRef]
- Sun, F.; Sun, H.; Mo, X.; Tang, J.; Liao, Y.; Wang, S.; Su, Y.; Ma, H. Increased survival rates in gastric cancer, with a narrowing gender gap and widening socioeconomic status gap: A period analysis from 1984 to 2013. J. Gastroen. Hepatol. 2018, 33, 837–846. [Google Scholar] [CrossRef]
- Mead, T.J.; Apte, S.S. ADAMTS proteins in human disorders. Matrix Biol. 2018, 71–72, 225–239. [Google Scholar] [CrossRef]
- Binder, M.J.; McCoombe, S.; Williams, E.D.; McCulloch, D.R.; Ward, A.C. ADAMTS-15 Has a Tumor Suppressor Role in Prostate Cancer. Biomolecules 2020, 10, 682. [Google Scholar] [CrossRef]
- Liu, L.; Yang, Z.; Ni, W.; Xuan, Y. ADAMTS-6 is a predictor of poor prognosis in patients with esophageal squamous cell carcinoma. Exp. Mol. Pathol. 2018, 104, 134–139. [Google Scholar] [CrossRef] [PubMed]
- Li, C.; Luo, X.; Huang, B.; Wang, X.; Deng, Y.; Zhong, Z. ADAMTS12 acts as a cancer promoter in colorectal cancer via activating the Wnt/beta-catenin signaling pathway in vitro. Ann. Transl Med. 2020, 8, 301. [Google Scholar] [CrossRef] [PubMed]
- de Assis, L.M.; Da, S.S.; Serrano-Garrido, O.; Hülsemann, M.; Santos-Neres, L.; Rodríguez-Manzaneque, J.C.; Hodgson, L.; Freitas, V.M. Metalloprotease ADAMTS-1 decreases cell migration and invasion modulating the spatiotemporal dynamics of Cdc42 activity. Cell Signal. 2021, 77, 109827. [Google Scholar] [CrossRef]
- Wang, B.; Chen, S.; Zhao, J.Q.; Xiang, B.L.; Gu, X.; Zou, F.; Zhang, Z.H. ADAMTS-1 inhibits angiogenesis via the PI3K/Akt-eNOS-VEGF pathway in lung cancer cells. Transl. Cancer Res. 2019, 8, 2725–2735. [Google Scholar] [CrossRef] [PubMed]
- Freitas, V.M.; Do, A.J.; Silva, T.A.; Santos, E.S.; Mangone, F.R.; Pinheiro, J.J.; Jaeger, R.G.; Nagai, M.A.; Machado-Santelli, G.M. Decreased expression of ADAMTS-1 in human breast tumors stimulates migration and invasion. Mol. Cancer 2013, 12, 2. [Google Scholar] [CrossRef] [PubMed]
- Liu, N.; Wu, Z.; Chen, A.; Chai, D.; Li, L.; Zhang, L.; Zheng, J. ISG12a and its interaction partner NR4A1 are involved in TRAIL-induced apoptosis in hepatoma cells. J. Cell. Mol. Med. 2019, 23, 3520–3529. [Google Scholar] [CrossRef]
- Cervantes-Badillo, M.G.; Paredes-Villa, A.; Gómez-Romero, V.; Cervantes-Roldán, R.; Arias-Romero, L.E.; Villamar-Cruz, O.; González-Montiel, M.; Barrios-García, T.; Cabrera-Quintero, A.J.; Rodríguez-Gómez, G.; et al. IFI27/ISG12 Downregulates Estrogen Receptor α Transactivation by Facilitating Its Interaction With CRM1/XPO1 in Breast Cancer Cells. Front. Endocrinol. 2020, 11, 56873. [Google Scholar] [CrossRef]
- Suomela, S.; Cao, L.; Bowcock, A.; Saarialho-Kere, U. Interferon alpha-inducible protein 27 (IFI27) is upregulated in psoriatic skin and certain epithelial cancers. J. Investig. Derm. 2004, 122, 717–721. [Google Scholar] [CrossRef]
- Deng, R.; Zuo, C.; Li, Y.; Xue, B.; Xun, Z.; Guo, Y.; Wang, X.; Xu, Y.; Tian, R.; Chen, S.; et al. The innate immune effector ISG12a promotes cancer immunity by suppressing the canonical Wnt/beta-catenin signaling pathway. Cell. Mol. Immunol. 2020, 17, 1163–1179. [Google Scholar] [CrossRef]
- Zhang, Y.; Huo, F.; Wei, L.; Gong, C.; Pan, Y.; Mou, J.; Pei, D. PAK5-mediated phosphorylation and nuclear translocation of NF-κB-p65 promotes breast cancer cell proliferation in vitro and in vivo. J. Exp. Clin. Cancer Res. 2017, 36, 146. [Google Scholar] [CrossRef]
- Echizen, K.; Horiuchi, K.; Aoki, Y.; Yamada, Y.; Minamoto, T.; Oshima, H.; Oshima, M. NF-κB-induced NOX1 activation promotes gastric tumorigenesis through the expansion of SOX2-positive epithelial cells. Oncogene 2019, 38, 4250–4263. [Google Scholar] [CrossRef] [PubMed]
- Li, S.; Lv, M.; Qiu, S.; Meng, J.; Liu, W.; Zuo, J.; Yang, L. NF-kappaB p65 promotes ovarian cancer cell proliferation and migration via regulating mortalin. J. Cell. Mol. Med. 2019, 23, 4338–4348. [Google Scholar] [CrossRef] [PubMed]
- Yamanaka, N.; Sasaki, N.; Tasaki, A.; Nakashima, H.; Kubo, M.; Morisaki, T.; Noshiro, H.; Yao, T.; Tsuneyoshi, M.; Tanaka, M.; et al. Nuclear factor-kappaB p65 is a prognostic indicator in gastric carcinoma. Anticancer Res. 2004, 24, 1071–1075. [Google Scholar] [PubMed]
- Ma, Z.; Shi, P.; Wan, B. MiR-410-3p activates the NF-κB pathway by targeting ZCCHC10 to promote migration, invasion and EMT of colorectal cancer. Cytokine 2021, 140, 155433. [Google Scholar] [CrossRef]
- Liu, W.; Wang, H.; Bai, F.; Ding, L.; Huang, Y.; Lu, C.; Chen, S.; Li, C.; Yue, X.; Liang, X.; et al. IL-6 promotes metastasis of non-small-cell lung cancer by up-regulating TIM-4 via NF-κB. Cell Proliferat. 2020, 53, e12776. [Google Scholar] [CrossRef]
- Wu, H.; Ma, S.; Xiang, M.; Tong, S. HTRA1 promotes transdifferentiation of normal fibroblasts to cancer-associated fibroblasts through activation of the NF-κB/bFGF signaling pathway in gastric cancer. Biochem. Biophys. Res. Commun. 2019, 514, 933–939. [Google Scholar] [CrossRef]
- Buhrmann, C.; Shayan, P.; Banik, K.; Kunnumakkara, A.B.; Kubatka, P.; Koklesova, L.; Shakibaei, M. Targeting NF-κB Signaling by Calebin A, a Compound of Turmeric, in Multicellular Tumor Microenvironment: Potential Role of Apoptosis Induction in CRC Cells. Biomedicines 2020, 8, 236. [Google Scholar] [CrossRef]
- Wu, Y.H.; Huang, Y.F.; Chang, T.H.; Chen, C.C.; Wu, P.Y.; Huang, S.C.; Chou, C.Y. COL11A1 activates cancer-associated fibroblasts by modulating TGF-beta3 through the NF-kappaB/IGFBP2 axis in ovarian cancer cells. Oncogene 2021, 40, 4503–4519. [Google Scholar] [CrossRef]
- Xia, J.; Zhang, J.; Wang, L.; Liu, H.; Wang, J.; Liu, J.; Liu, Z.; Zhu, Y.; Xu, Y.; Yang, W.; et al. Non-apoptotic function of caspase-8 confers prostate cancer enzalutamide resistance via NF-kappaB activation. Cell Death Dis. 2021, 12, 833. [Google Scholar] [CrossRef]
- Tan, S.F.; Dunton, W.; Liu, X.; Fox, T.E.; Morad, S.; Desai, D.; Doi, K.; Conaway, M.R.; Amin, S.; Claxton, D.F.; et al. Acid ceramidase promotes drug resistance in acute myeloid leukemia through NF-kappaB-dependent P-glycoprotein upregulation. J. Lipid Res. 2019, 60, 1078–1086. [Google Scholar] [CrossRef] [PubMed]
- Hu, Y.H.; Jiao, B.H.; Wang, C.Y.; Wu, J.L. Regulation of temozolomide resistance in glioma cells via the RIP2/NF-kappaB/MGMT pathway. CNS Neurosci. Ther. 2021, 27, 552–563. [Google Scholar] [CrossRef] [PubMed]
- Zhai, J.; Shen, J.; Xie, G.; Wu, J.; He, M.; Gao, L.; Zhang, Y.; Yao, X.; Shen, L. Cancer-associated fibroblasts-derived IL-8 mediates resistance to cisplatin in human gastric cancer. Cancer Lett. 2019, 454, 37–43. [Google Scholar] [CrossRef]
- Zhang, X.; Shi, H.; Yuan, X.; Jiang, P.; Qian, H.; Xu, W. Tumor-derived exosomes induce N2 polarization of neutrophils to promote gastric cancer cell migration. Mol. Cancer 2018, 17, 146. [Google Scholar] [CrossRef]
- Li, S.; Xie, Y.; Zhang, W.; Gao, J.; Wang, M.; Zheng, G.; Yin, X.; Xia, H.; Tao, X. Interferon alpha-inducible protein 27 promotes epithelial-mesenchymal transition and induces ovarian tumorigenicity and stemness. J. Surg. Res. 2015, 193, 255–264. [Google Scholar] [CrossRef] [PubMed]
- Guo, K.; Li, L. Prediction of Key Candidate Genes for Platinum Resistance in Ovarian Cancer. Int. J. Gen. Med. 2021, 14, 8237–8248. [Google Scholar] [CrossRef]
- Pickup, M.W.; Mouw, J.K.; Weaver, V.M. The extracellular matrix modulates the hallmarks of cancer. EMBO Rep. 2014, 15, 1243–1253. [Google Scholar] [CrossRef]
- Najafi, M.; Farhood, B.; Mortezaee, K. Extracellular matrix (ECM) stiffness and degradation as cancer drivers. J. Cell. Biochem. 2019, 120, 2782–2790. [Google Scholar] [CrossRef] [PubMed]











| Clinicopathological Characteristics | Low ADAMTS16 (n = 87) | High ADAMTS16 (n = 89) | p Value |
|---|---|---|---|
| Age | 0.131 | ||
| <60 years | 48 (55.2) | 38 (42.7) | |
| ≥60 years | 39 (44.8) | 51 (57.3) | |
| Gender | 0.918 | ||
| Male | 59 (67.8) | 61 (68.5) | |
| Female | 28 (32.2) | 28 (31.5) | |
| Histologic type | 0.369 | ||
| Tubular or papillary adenocarcinoma | 69 (79.3) | 76 (85.4) | |
| Signet-ring cell carcinoma | 14 (16.1) | 7 (7.9) | |
| Mucinous adenocarcinoma | 3 (3.4) | 5 (5.6) | |
| Others a | 1 (1.1) | 1 (1.1) | |
| Differentiation | 1.000 | ||
| Well-Moderately | 11 (12.6) | 11 (12.4) | |
| Poor | 76 (87.4) | 78 (87.6) | |
| Invasion depth | 0.046 | ||
| T1/T2 | 25 (28.7) | 14 (15.7) | |
| T3/T4 | 62 (71.3) | 75 (84.3) | |
| Lymph node metastasis | 0.025 | ||
| N0 | 29 (33.3) | 16 (18.0) | |
| N+ | 58 (66.7) | 73 (82.0) | |
| Distant metastasis | 0.370 | ||
| M0 | 79 (90.8) | 77 (86.5) | |
| M1 | 8 (9.2) | 12 (13.5) | |
| TNM Stage | 0.006 | ||
| I/II | 37 (42.5) | 20 (22.5) | |
| III/IV | 50 (57.5) | 69 (77.5) | |
| Perineural Invasion | 0.999 | ||
| Absent | 43 (49.4) | 44 (49.4) | |
| Present | 44 (50.6) | 45 (50.6) | |
| Vessel Invasion | 0.032 | ||
| Absent | 59 (67.8) | 46 (51.7) | |
| Present | 28 (32.2) | 43 (48.3) |
Publisher’s Note: MDPI stays neutral with regard to jurisdictional claims in published maps and institutional affiliations. |
© 2022 by the authors. Licensee MDPI, Basel, Switzerland. This article is an open access article distributed under the terms and conditions of the Creative Commons Attribution (CC BY) license (https://creativecommons.org/licenses/by/4.0/).
Share and Cite
Li, T.; Zhou, J.; Jiang, Y.; Zhao, Y.; Huang, J.; Li, W.; Huang, Z.; Chen, Z.; Tang, X.; Chen, H.; et al. The Novel Protein ADAMTS16 Promotes Gastric Carcinogenesis by Targeting IFI27 through the NF-κb Signaling Pathway. Int. J. Mol. Sci. 2022, 23, 11022. https://doi.org/10.3390/ijms231911022
Li T, Zhou J, Jiang Y, Zhao Y, Huang J, Li W, Huang Z, Chen Z, Tang X, Chen H, et al. The Novel Protein ADAMTS16 Promotes Gastric Carcinogenesis by Targeting IFI27 through the NF-κb Signaling Pathway. International Journal of Molecular Sciences. 2022; 23(19):11022. https://doi.org/10.3390/ijms231911022
Chicago/Turabian StyleLi, Tuoyang, Junyi Zhou, Yingming Jiang, Yandong Zhao, Jintuan Huang, Weiyao Li, Zhenze Huang, Zijian Chen, Xiaocheng Tang, Hao Chen, and et al. 2022. "The Novel Protein ADAMTS16 Promotes Gastric Carcinogenesis by Targeting IFI27 through the NF-κb Signaling Pathway" International Journal of Molecular Sciences 23, no. 19: 11022. https://doi.org/10.3390/ijms231911022
APA StyleLi, T., Zhou, J., Jiang, Y., Zhao, Y., Huang, J., Li, W., Huang, Z., Chen, Z., Tang, X., Chen, H., & Yang, Z. (2022). The Novel Protein ADAMTS16 Promotes Gastric Carcinogenesis by Targeting IFI27 through the NF-κb Signaling Pathway. International Journal of Molecular Sciences, 23(19), 11022. https://doi.org/10.3390/ijms231911022

