Comprehensive Transcriptomic and Proteomic Analyses Identify a Candidate Gene Set in Cross-Resistance for Endocrine Therapy in Breast Cancer
Abstract
1. Introduction
2. Results
2.1. Characteristics of Study Subjects from the TCGA-BRCA
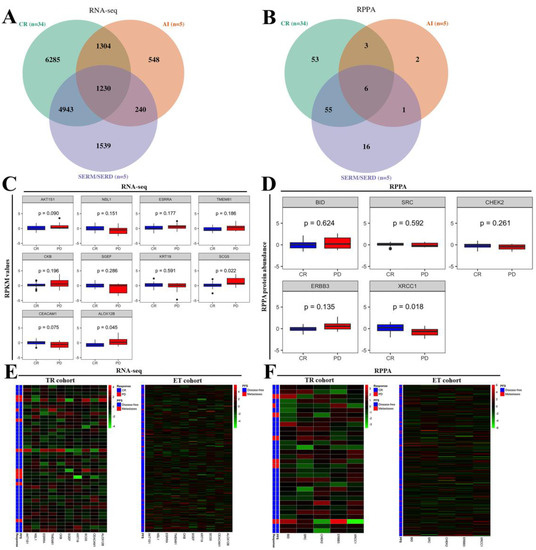
2.2. The Critical Target in Both SERMs/SERDs and AIs of PD Groups
2.3. The Distinguishability of Candidate Gene Sets in Identifying PD versus CR
2.4. The Candidate Gene Set in PFS/OS Outcomes of Treatment Response and Endocrine Therapy Cohort
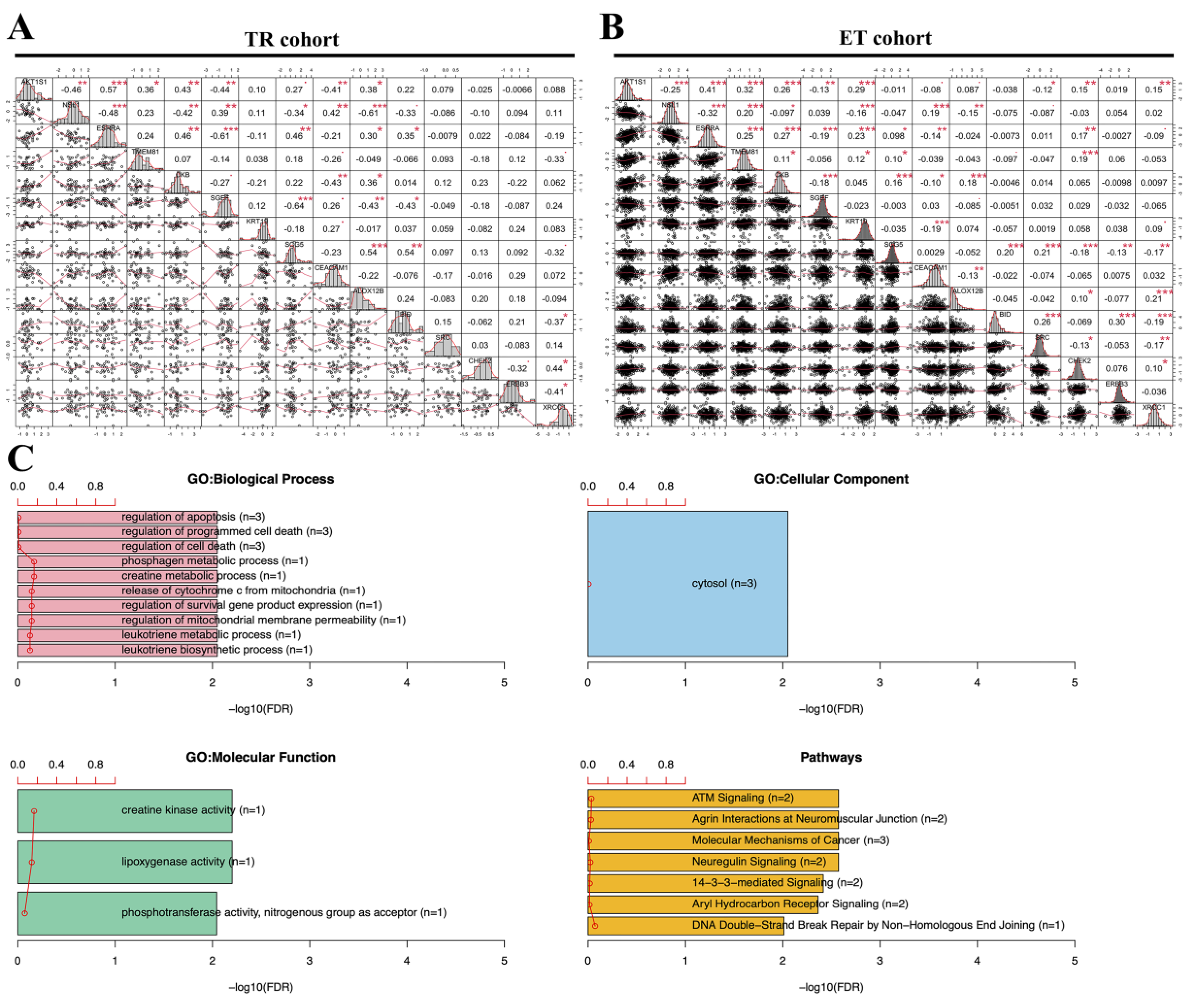
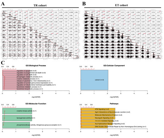
2.5. Gene Ontology Analysis (GO) of Candidate Gene Set from PD Groups
3. Discussion
4. Materials and Methods
4.1. Study Population
4.2. RNA-Sequencing and Reverse Phase Protein Array (RPPA) Analysis
4.3. Individual Receiving Operating Characteristics (IROC)
4.4. Cumulative Risk Score and Scatter Plot
4.5. Statistical Analysis and Correlation Matrix
4.6. Gene Set Enrichment Analysis (GSEA)
5. Conclusions
Author Contributions
Funding
Institutional Review Board Statement
Informed Consent Statement
Data Availability Statement
Acknowledgments
Conflicts of Interest
References
- Siegel, R.L.; Miller, K.D.; Fuchs, H.E.; Jemal, A. Cancer statistics, 2022. CA Cancer J. Clin. 2022, 72, 7–33. [Google Scholar] [CrossRef] [PubMed]
- Perou, C.M.; Sorlie, T.; Eisen, M.B.; van de Rijn, M.; Jeffrey, S.S.; Rees, C.A.; Pollack, J.R.; Ross, D.T.; Johnsen, H.; Akslen, L.A.; et al. Molecular portraits of human breast tumours. Nature 2000, 406, 747–752. [Google Scholar] [CrossRef] [PubMed]
- Pusztai, L.; Mazouni, C.; Anderson, K.; Wu, Y.; Symmans, W.F. Molecular classification of breast cancer: Limitations and potential. Oncologist 2006, 11, 868–877. [Google Scholar] [CrossRef]
- Hammond, M.E.; Hayes, D.F.; Dowsett, M.; Allred, D.C.; Hagerty, K.L.; Badve, S.; Fitzgibbons, P.L.; Francis, G.; Goldstein, N.S.; Hayes, M.; et al. American Society of Clinical Oncology/College of American Pathologists guideline recommendations for immunohistochemical testing of estrogen and progesterone receptors in breast cancer. J. Clin. Oncol. 2010, 28, 2784–2795. [Google Scholar] [CrossRef] [PubMed]
- Nilsson, S.; Makela, S.; Treuter, E.; Tujague, M.; Thomsen, J.; Andersson, G.; Enmark, E.; Pettersson, K.; Warner, M.; Gustafsson, J.A. Mechanisms of estrogen action. Physiol. Rev. 2001, 81, 1535–1565. [Google Scholar] [CrossRef]
- Prall, O.W.; Rogan, E.M.; Musgrove, E.A.; Watts, C.K.; Sutherland, R.L. c-Myc or cyclin D1 mimics estrogen effects on cyclin E-Cdk2 activation and cell cycle reentry. Mol. Cell. Biol. 1998, 18, 4499–4508. [Google Scholar] [CrossRef]
- Bocchinfuso, W.P.; Korach, K.S. Mammary gland development and tumorigenesis in estrogen receptor knockout mice. J. Mammary Gland Biol. Neoplasia 1997, 2, 323–334. [Google Scholar] [CrossRef]
- Jordan, V.C. Tamoxifen: A most unlikely pioneering medicine. Nat. Rev. Drug Discov. 2003, 2, 205–213. [Google Scholar] [CrossRef]
- Hanker, A.B.; Sudhan, D.R.; Arteaga, C.L. Overcoming Endocrine Resistance in Breast Cancer. Cancer Cell 2020, 37, 496–513. [Google Scholar] [CrossRef]
- Cuzick, J.; Sestak, I.; Baum, M.; Buzdar, A.; Howell, A.; Dowsett, M.; Forbes, J.F.; the ATAC/LATTE investigators. Effect of anastrozole and tamoxifen as adjuvant treatment for early-stage breast cancer: 10-year analysis of the ATAC trial. Lancet Oncol. 2010, 11, 1135–1141. [Google Scholar] [CrossRef]
- Men, X.; Ma, J.; Wu, T.; Pu, J.; Wen, S.; Shen, J.; Wang, X.; Wang, Y.; Chen, C.; Dai, P. Transcriptome profiling identified differentially expressed genes and pathways associated with tamoxifen resistance in human breast cancer. Oncotarget 2018, 9, 4074–4089. [Google Scholar] [CrossRef] [PubMed]
- Haque, M.M.; Desai, K.V. Pathways to Endocrine Therapy Resistance in Breast Cancer. Front. Endocrinol. 2019, 10, 573. [Google Scholar] [CrossRef] [PubMed]
- Pan, H.; Gray, R.; Braybrooke, J.; Davies, C.; Taylor, C.; McGale, P.; Peto, R.; Pritchard, K.I.; Bergh, J.; Dowsett, M.; et al. 20-Year Risks of Breast-Cancer Recurrence after Stopping Endocrine Therapy at 5 Years. N. Engl. J. Med. 2017, 377, 1836–1846. [Google Scholar] [CrossRef] [PubMed]
- Toy, W.; Shen, Y.; Won, H.; Green, B.; Sakr, R.A.; Will, M.; Li, Z.; Gala, K.; Fanning, S.; King, T.A.; et al. ESR1 ligand-binding domain mutations in hormone-resistant breast cancer. Nat. Genet. 2013, 45, 1439–1445. [Google Scholar] [CrossRef] [PubMed]
- Nayar, U.; Cohen, O.; Kapstad, C.; Cuoco, M.S.; Waks, A.G.; Wander, S.A.; Painter, C.; Freeman, S.; Persky, N.S.; Marini, L.; et al. Acquired HER2 mutations in ER(+) metastatic breast cancer confer resistance to estrogen receptor-directed therapies. Nat. Genet. 2019, 51, 207–216. [Google Scholar] [CrossRef]
- Miller, T.W.; Balko, J.M.; Fox, E.M.; Ghazoui, Z.; Dunbier, A.; Anderson, H.; Dowsett, M.; Jiang, A.; Smith, R.A.; Maira, S.M.; et al. ERalpha-dependent E2F transcription can mediate resistance to estrogen deprivation in human breast cancer. Cancer Discov. 2011, 1, 338–351. [Google Scholar] [CrossRef]
- Razavi, P.; Chang, M.T.; Xu, G.; Bandlamudi, C.; Ross, D.S.; Vasan, N.; Cai, Y.; Bielski, C.M.; Donoghue, M.T.A.; Jonsson, P.; et al. The Genomic Landscape of Endocrine-Resistant Advanced Breast Cancers. Cancer Cell. 2018, 34, 427–438.e426. [Google Scholar] [CrossRef]
- Ciriello, G.; Gatza, M.L.; Beck, A.H.; Wilkerson, M.D.; Rhie, S.K.; Pastore, A.; Zhang, H.; McLellan, M.; Yau, C.; Kandoth, C.; et al. Comprehensive Molecular Portraits of Invasive Lobular Breast Cancer. Cell 2015, 163, 506–519. [Google Scholar] [CrossRef]
- Nik-Zainal, S.; Davies, H.; Staaf, J.; Ramakrishna, M.; Glodzik, D.; Zou, X.; Martincorena, I.; Alexandrov, L.B.; Martin, S.; Wedge, D.C.; et al. Landscape of somatic mutations in 560 breast cancer whole-genome sequences. Nature 2016, 534, 47–54. [Google Scholar] [CrossRef]
- Zhang, F.; Cui, Y. Dysregulation of DNA methylation patterns may identify patients with breast cancer resistant to endocrine therapy: A predictive classifier based on differentially methylated regions. Oncol. Lett. 2019, 18, 1287–1303. [Google Scholar] [CrossRef]
- Soleimani Dodaran, M.; Borgoni, S.; Sofyali, E.; Verschure, P.J.; Wiemann, S.; Moerland, P.D.; van Kampen, A.H.C. Candidate methylation sites associated with endocrine therapy resistance in ER+/HER2- breast cancer. BMC Cancer 2020, 20, 676. [Google Scholar] [CrossRef] [PubMed]
- Shuai, C.; Yuan, F.; Liu, Y.; Wang, C.; Wang, J.; He, H. Estrogen receptor-positive breast cancer survival prediction and analysis of resistance-related genes introduction. PeerJ 2021, 9, e12202. [Google Scholar] [CrossRef] [PubMed]
- Ellis, M.J.; Tao, Y.; Luo, J.; A’Hern, R.; Evans, D.B.; Bhatnagar, A.S.; Chaudri Ross, H.A.; von Kameke, A.; Miller, W.R.; Smith, I.; et al. Outcome prediction for estrogen receptor-positive breast cancer based on postneoadjuvant endocrine therapy tumor characteristics. J. Natl. Cancer Inst. 2008, 100, 1380–1388. [Google Scholar] [CrossRef] [PubMed]
- Shiino, S.; Kinoshita, T.; Yoshida, M.; Jimbo, K.; Asaga, S.; Takayama, S.; Tsuda, H. Prognostic Impact of Discordance in Hormone Receptor Status between Primary and Recurrent Sites in Patients with Recurrent Breast Cancer. Clin. Breast Cancer 2016, 16, e133–e140. [Google Scholar] [CrossRef]
- Pearson, A.; Proszek, P.; Pascual, J.; Fribbens, C.; Shamsher, M.K.; Kingston, B.; O’Leary, B.; Herrera-Abreu, M.T.; Cutts, R.J.; Garcia-Murillas, I.; et al. Inactivating NF1 Mutations Are Enriched in Advanced Breast Cancer and Contribute to Endocrine Therapy Resistance. Clin. Cancer Res. 2020, 26, 608–622. [Google Scholar] [CrossRef]
- Chien, T.J. A review of the endocrine resistance in hormone-positive breast cancer. Am. J. Cancer Res. 2021, 11, 3813–3831. [Google Scholar]
- Lv, Q.; Guan, S.; Zhu, M.; Huang, H.; Wu, J.; Dai, X. FGFR1 Is Associated with Tamoxifen Resistance and Poor Prognosis of ER-Positive Breast Cancers by Suppressing ER Protein Expression. Technol. Cancer Res. Treat. 2021, 20, 1–9. [Google Scholar] [CrossRef]
- Chen, R.; Guo, S.; Yang, C.; Sun, L.; Zong, B.; Li, K.; Liu, L.; Tu, G.; Liu, M.; Liu, S. Although cMYC contributes to tamoxifen resistance, it improves cisplatin sensitivity in ERpositive breast cancer. Int. J. Oncol. 2020, 56, 932–944. [Google Scholar] [CrossRef]
- Jia, Y.; Song, Y.; Dong, G.; Hao, C.; Zhao, W.; Li, S.; Tong, Z. Aberrant Regulation of RAD51 Promotes Resistance of Neoadjuvant Endocrine Therapy in ER-positive Breast Cancer. Sci. Rep. 2019, 9, 12939. [Google Scholar] [CrossRef]
- Perey, L.; Paridaens, R.; Hawle, H.; Zaman, K.; Nole, F.; Wildiers, H.; Fiche, M.; Dietrich, D.; Clement, P.; Koberle, D.; et al. Clinical benefit of fulvestrant in postmenopausal women with advanced breast cancer and primary or acquired resistance to aromatase inhibitors: Final results of phase II Swiss Group for Clinical Cancer Research Trial (SAKK 21/00). Ann. Oncol. 2007, 18, 64–69. [Google Scholar] [CrossRef]
- Yang, C.; He, P.; Liu, Y.; He, Y.; Yang, C.; Du, Y.; Zhou, M.; Wang, W.; Zhang, G.; Wu, M.; et al. Down-regulation of CEACAM1 in breast cancer. Acta Biochim. Biophys. Sin. 2015, 47, 788–794. [Google Scholar] [CrossRef] [PubMed]
- Wegwitz, F.; Lenfert, E.; Gerstel, D.; von Ehrenstein, L.; Einhoff, J.; Schmidt, G.; Logsdon, M.; Brandner, J.; Tiegs, G.; Beauchemin, N.; et al. CEACAM1 controls the EMT switch in murine mammary carcinoma in vitro and in vivo. Oncotarget 2016, 7, 63730–63746. [Google Scholar] [CrossRef]
- Gooding, A.J.; Schiemann, W.P. Epithelial-Mesenchymal Transition Programs and Cancer Stem Cell Phenotypes: Mediators of Breast Cancer Therapy Resistance. Mol. Cancer Res. 2020, 18, 1257–1270. [Google Scholar] [CrossRef]
- Vesuna, F.; Lisok, A.; Kimble, B.; Domek, J.; Kato, Y.; van der Groep, P.; Artemov, D.; Kowalski, J.; Carraway, H.; van Diest, P.; et al. Twist contributes to hormone resistance in breast cancer by downregulating estrogen receptor-alpha. Oncogene 2012, 31, 3223–3234. [Google Scholar] [CrossRef]
- Saha, S.K.; Kim, K.; Yang, G.M.; Choi, H.Y.; Cho, S.G. Cytokeratin 19 (KRT19) has a Role in the Reprogramming of Cancer Stem Cell-Like Cells to Less Aggressive and More Drug-Sensitive Cells. Int. J. Mol. Sci. 2018, 19, 1423. [Google Scholar] [CrossRef]
- Saha, S.K.; Choi, H.Y.; Kim, B.W.; Dayem, A.A.; Yang, G.M.; Kim, K.S.; Yin, Y.F.; Cho, S.G. KRT19 directly interacts with beta-catenin/RAC1 complex to regulate NUMB-dependent NOTCH signaling pathway and breast cancer properties. Oncogene 2017, 36, 332–349. [Google Scholar] [CrossRef] [PubMed]
- Ju, J.H.; Yang, W.; Lee, K.M.; Oh, S.; Nam, K.; Shim, S.; Shin, S.Y.; Gye, M.C.; Chu, I.S.; Shin, I. Regulation of cell proliferation and migration by keratin19-induced nuclear import of early growth response-1 in breast cancer cells. Clin. Cancer Res. 2013, 19, 4335–4346. [Google Scholar] [CrossRef] [PubMed]
- Jeselsohn, R.; Barry, W.T.; Migliaccio, I.; Biagioni, C.; Zhao, J.; De Tribolet-Hardy, J.; Guarducci, C.; Bonechi, M.; Laing, N.; Winer, E.P.; et al. TransCONFIRM: Identification of a Genetic Signature of Response to Fulvestrant in Advanced Hormone Receptor-Positive Breast Cancer. Clin. Cancer Res. 2016, 22, 5755–5764. [Google Scholar] [CrossRef] [PubMed]
- Yang, B.; Wang, F.; Zheng, G. Transmembrane protein TMEM119 facilitates the stemness of breast cancer cells by activating Wnt/beta-catenin pathway. Bioengineered 2021, 12, 4856–4867. [Google Scholar] [CrossRef]
- Suzuki, T.; Miki, Y.; Moriya, T.; Shimada, N.; Ishida, T.; Hirakawa, H.; Ohuchi, N.; Sasano, H. Estrogen-related receptor alpha in human breast carcinoma as a potent prognostic factor. Cancer Res. 2004, 64, 4670–4676. [Google Scholar] [CrossRef]
- Manna, S.; Bostner, J.; Sun, Y.; Miller, L.D.; Alayev, A.; Schwartz, N.S.; Lager, E.; Fornander, T.; Nordenskjold, B.; Yu, J.J.; et al. ERRalpha Is a Marker of Tamoxifen Response and Survival in Triple-Negative Breast Cancer. Clin. Cancer Res. 2016, 22, 1421–1431. [Google Scholar] [CrossRef] [PubMed]
- Thewes, V.; Simon, R.; Schroeter, P.; Schlotter, M.; Anzeneder, T.; Buttner, R.; Benes, V.; Sauter, G.; Burwinkel, B.; Nicholson, R.I.; et al. Reprogramming of the ERRalpha and ERalpha target gene landscape triggers tamoxifen resistance in breast cancer. Cancer Res. 2015, 75, 720–731. [Google Scholar] [CrossRef] [PubMed]
- Ma, J.; Lyu, H.; Huang, J.; Liu, B. Targeting of erbB3 receptor to overcome resistance in cancer treatment. Mol. Cancer 2014, 13, 105. [Google Scholar] [CrossRef] [PubMed]
- Liu, B.; Ordonez-Ercan, D.; Fan, Z.; Edgerton, S.M.; Yang, X.; Thor, A.D. Downregulation of erbB3 abrogates erbB2-mediated tamoxifen resistance in breast cancer cells. Int. J. Cancer 2007, 120, 1874–1882. [Google Scholar] [CrossRef] [PubMed]
- Hutcheson, I.R.; Goddard, L.; Barrow, D.; McClelland, R.A.; Francies, H.E.; Knowlden, J.M.; Nicholson, R.I.; Gee, J.M. Fulvestrant-induced expression of ErbB3 and ErbB4 receptors sensitizes oestrogen receptor-positive breast cancer cells to heregulin beta1. Breast Cancer Res. 2011, 13, R29. [Google Scholar] [CrossRef]
- Larsen, S.L.; Laenkholm, A.V.; Duun-Henriksen, A.K.; Bak, M.; Lykkesfeldt, A.E.; Kirkegaard, T. SRC drives growth of antiestrogen resistant breast cancer cell lines and is a marker for reduced benefit of tamoxifen treatment. PLoS ONE 2015, 10, e0118346. [Google Scholar] [CrossRef]
- Zhou, J.; Xu, M.; Le, K.; Ming, J.; Guo, H.; Ruan, S.; Huang, T. SRC Promotes Tamoxifen Resistance in Breast Cancer via Up-Regulating SIRT1. Onco Targets Ther. 2020, 13, 4635–4647. [Google Scholar] [CrossRef]
- Huang, B.; Porter, G. Expression of proline-rich Akt-substrate PRAS40 in cell survival pathway and carcinogenesis. Acta Pharmacol. Sin. 2005, 26, 1253–1258. [Google Scholar] [CrossRef]
- Bostner, J.; Alayev, A.; Berman, A.Y.; Fornander, T.; Nordenskjold, B.; Holz, M.K.; Stal, O. Raptor localization predicts prognosis and tamoxifen response in estrogen receptor-positive breast cancer. Breast Cancer Res. Treat. 2018, 168, 17–27. [Google Scholar] [CrossRef]
- Wang, H.; Wu, R.; Yu, L.; Wu, F.; Li, S.; Zhao, Y.; Li, H.; Luo, G.; Wang, J.; Zhou, J. SGEF is overexpressed in prostate cancer and contributes to prostate cancer progression. Oncol. Rep. 2012, 28, 1468–1474. [Google Scholar] [CrossRef]
- Goicoechea, S.M.; Zinn, A.; Awadia, S.S.; Snyder, K.; Garcia-Mata, R. A RhoG-mediated signaling pathway that modulates invadopodia dynamics in breast cancer cells. J. Cell Sci. 2017, 130, 1064–1077. [Google Scholar] [CrossRef] [PubMed]
- Mamoor, S. SCG5 Is a Differentially Expressed Gene in Human Metastatic Breast Cancer, in the Brain and in the Lymph Nodes; OSF Preprints: New York, NY, USA, 2021. [Google Scholar] [CrossRef]
- Colacino, J.A.; Azizi, E.; Brooks, M.D.; Harouaka, R.; Fouladdel, S.; McDermott, S.P.; Lee, M.; Hill, D.; Madden, J.; Boerner, J.; et al. Heterogeneity of Human Breast Stem and Progenitor Cells as Revealed by Transcriptional Profiling. Stem Cell Rep. 2018, 10, 1596–1609. [Google Scholar] [CrossRef] [PubMed]
- Jiang, T.; Zhou, B.; Li, Y.M.; Yang, Q.Y.; Tu, K.J.; Li, L.Y. ALOX12B promotes carcinogenesis in cervical cancer by regulating the PI3K/ERK1 signaling pathway. Oncol. Lett. 2020, 20, 1360–1368. [Google Scholar] [CrossRef] [PubMed]
- Lee, J.Y.; Park, A.K.; Lee, K.M.; Park, S.K.; Han, S.; Han, W.; Noh, D.Y.; Yoo, K.Y.; Kim, H.; Chanock, S.J.; et al. Candidate gene approach evaluates association between innate immunity genes and breast cancer risk in Korean women. Carcinogenesis 2009, 30, 1528–1531. [Google Scholar] [CrossRef]
- Krutilina, R.I.; Playa, H.; Brooks, D.L.; Schwab, L.P.; Parke, D.N.; Oluwalana, D.; Layman, D.R.; Fan, M.; Johnson, D.L.; Yue, J.; et al. HIF-Dependent CKB Expression Promotes Breast Cancer Metastasis, Whereas Cyclocreatine Therapy Impairs Cellular Invasion and Improves Chemotherapy Efficacy. Cancers 2021, 14, 27. [Google Scholar] [CrossRef]
- Meresman, G.F.; Bilotas, M.; Abello, V.; Buquet, R.; Tesone, M.; Sueldo, C. Effects of aromatase inhibitors on proliferation and apoptosis in eutopic endometrial cell cultures from patients with endometriosis. Fertil. Steril. 2005, 84, 459–463. [Google Scholar] [CrossRef]
- Yin, H.; Zhu, Q.; Liu, M.; Tu, G.; Li, Q.; Yuan, J.; Wen, S.; Yang, G. GPER promotes tamoxifen-resistance in ER+ breast cancer cells by reduced Bim proteins through MAPK/Erk-TRIM2 signaling axis. Int. J. Oncol. 2017, 51, 1191–1198. [Google Scholar] [CrossRef] [PubMed]
- Sultana, R.; Abdel-Fatah, T.; Abbotts, R.; Hawkes, C.; Albarakati, N.; Seedhouse, C.; Ball, G.; Chan, S.; Rakha, E.A.; Ellis, I.O.; et al. Targeting XRCC1 deficiency in breast cancer for personalized therapy. Cancer Res. 2013, 73, 1621–1634. [Google Scholar] [CrossRef]
- Abdel-Fatah, T.M.; Perry, C.; Arora, A.; Thompson, N.; Doherty, R.; Moseley, P.M.; Green, A.R.; Chan, S.Y.; Ellis, I.O.; Madhusudan, S. Is there a role for base excision repair in estrogen/estrogen receptor-driven breast cancers? Antioxid. Redox Signal. 2014, 21, 2262–2268. [Google Scholar] [CrossRef]
- Sheikh, B.N.; Guhathakurta, S.; Akhtar, A. The non-specific lethal (NSL) complex at the crossroads of transcriptional control and cellular homeostasis. EMBO Rep. 2019, 20, e47630. [Google Scholar] [CrossRef]
- Altiok, S.; Batt, D.; Altiok, N.; Papautsky, A.; Downward, J.; Roberts, T.M.; Avraham, H. Heregulin induces phosphorylation of BRCA1 through phosphatidylinositol 3-Kinase/AKT in breast cancer cells. J. Biol. Chem. 1999, 274, 32274–32278. [Google Scholar] [CrossRef] [PubMed][Green Version]
- Haricharan, S.; Punturi, N.; Singh, P.; Holloway, K.R.; Anurag, M.; Schmelz, J.; Schmidt, C.; Lei, J.T.; Suman, V.; Hunt, K.; et al. Loss of MutL Disrupts CHK2-Dependent Cell-Cycle Control through CDK4/6 to Promote Intrinsic Endocrine Therapy Resistance in Primary Breast Cancer. Cancer Discov. 2017, 7, 1168–1183. [Google Scholar] [CrossRef]
- Kan, J.Y.; Moi, S.H.; Hung, W.C.; Hou, M.F.; Chen, F.M.; Shih, S.L.; Shiau, J.P.; Li, C.L.; Chiang, C.P. Comprehensive Transcriptomic Analysis Identifies ST8SIA1 as a Survival-Related Sialyltransferase Gene in Breast Cancer. Genes 2020, 11, 1436. [Google Scholar] [CrossRef] [PubMed]
- Pontius, R.G.; Parmentier, B. Recommendations for using the relative operating characteristic (ROC). Landsc. Ecol. 2014, 29, 367–382. [Google Scholar] [CrossRef]
- Huang, D.W.; Sherman, B.T.; Lempicki, R.A. Systematic and integrative analysis of large gene lists using DAVID bioinformatics resources. Nat. Protoc. 2009, 4, 44–57. [Google Scholar] [CrossRef]





| Characteristic | Overall (N = 44) | CR (N = 34) | PD (N = 10) | CR vs. PD, p-Value a | PD | CR vs. AI vs. SERM/D, p-Value b | |
|---|---|---|---|---|---|---|---|
| AI (n = 5) | SER (n = 5) | ||||||
| Age (years) | 58 (50, 68) | 58 (50, 68) | 58 (49, 67) | 0.889 | 61 (45–79) | 55 (46–79) | 0.917 |
| T stage | 0.606 | 0.444 | |||||
| T1–2 | 38 (86%) | 30 (88%) | 8 (80%) | 5 (100.0%) | 3 (60.0%) | ||
| T3–4 | 6 (14%) | 4 (12%) | 2 (20%) | - | 2 (40.0%) | ||
| N staging | 0.306 | 1.000 | |||||
| N0 | 20 (45.5%) | 17 (50.0%) | 3 (30.0%) | 1 (20.0%) | 2 (40.0%) | ||
| N1–3 | 24 (54.5%) | 17 (50.0%) | 7 (70.0%) | 4 (80.0%) | 3 (60.0%) | ||
| M stage | 0.048 | 1.000 | |||||
| M0 | 42 (95%) | 34 (100%) | 8 (80%) | 4 (80.0%) | 4 (80.0%) | ||
| M1 | 2 (4.5%) | 0 (0%) | 2 (20%) | 1 (20.0%) | 1 (20.0%) | ||
| Stage | 0.043 | 0.524 | |||||
| Stage I–II | 31 (70%) | 27 (79%) | 4 (40%) | 3 (60.0%) | 1 (20.0%) | ||
| Stage III–IV | 13 (30%) | 7 (21%) | 6 (60%) | 2 (40.0%) | 4 (80.0%) | ||
| PFS | <0.001 | 1.000 | |||||
| Disease-free | 35 (80%) | 34 (100%) | 1 (10%) | 1 (20.0%) | - | ||
| Metastases | 9 (20%) | 0 (0%) | 9 (90%) | 4 (80.0%) | 5 (100.0%) | ||
| OS | <0.001 | 0.048 | |||||
| Alive | 36 (82%) | 32 (94%) | 4 (40%) | 4 (80.0%) | - | ||
| Died | 8 (18%) | 2 (5.9%) | 6 (60%) | 1 (20.0%) | 5 (100.0%) | ||
| AI | 22 (50.0%) | 17 (50.0%) | 5 (50.0%) | 1.000 | 5 (100%) | - | |
| SERM | 20 (45.5%) | 17 (50.0%) | 3 (30.0%) | 0.306 | - | 3 (60.0%) | |
| SERD | 2 (4.5%) | 0 (0.0%) | 2 (20.0%) | 0.048 | - | 2 (40.0%) | |
| Characteristics | Treatment Response Cohort (N = 44) | CR (N = 34) | PD (N = 10) | p | Endocrine Therapy Cohort (N = 449) |
|---|---|---|---|---|---|
| Age (years) | 58 (40–85) | 58 (40–85) | 58 (45–79) | 0.889 | 61 (49–68) |
| T staging | 0.606 | ||||
| T1–2 | 38 (86.4%) | 30 (88.2%) | 8 (80.0%) | 375 (83.5%) | |
| T3–4 | 6 (13.6%) | 4 (11.8%) | 2 (20.0%) | 74 (16.5%) | |
| N staging | 0.306 | ||||
| N0 | 20 (45.5%) | 17 (50.0%) | 3 (30.0%) | 214 (47.7%) | |
| N1–3 | 24 (54.5%) | 17 (50.0%) | 7 (70.0%) | 235 (52.3%) | |
| Stage | 0.043 | ||||
| I–II | 31 (70.5%) | 27 (79.4%) | 4 (40.0%) | 333 (74.2%) | |
| III–IV | 13 (29.5%) | 7 (20.6%) | 6 (60.0%) | 116 (25.8%) | |
| ET regimen (first-line) | |||||
| AI | 22 (50.0%) | 17 (50.0%) | 5 (50.0%) | 1.000 | 235 (52.3%) |
| SERM | 20 (45.5%) | 17 (50.0%) | 3 (30.0%) | 0.306 | 184 (41.0%) |
| SERD | 2 (4.5%) | 0 (0.0%) | 2 (20.0%) | 0.048 | - |
| Recurrence/Metastases | 9 (20.5%) | 0 (0.0%) | 9 (90.0%) | <0.001 | 46 (10.2%) |
| Died | 8 (18.2%) | 2 (5.9%) | 6 (60.0%) | <0.001 | 29 (6.5%) |
| Characteristics | Treatment Response Cohort (N = 32) | CR (N = 25) | PD (N = 7) | p | Endocrine Therapy Cohort (N = 370) |
|---|---|---|---|---|---|
| Age (years) | 58 (40–84) | 58 (40–84) | 55 (45–79) | 0.964 | 61 (49–68) |
| T staging | 0.296 | ||||
| T1–2 | 27 (84.4%) | 22 (88.0%) | 5 (71.4%) | 305 (82.4%) | |
| T3–4 | 5 (15.6%) | 3 (12.0%) | 2 (28.6%) | 65 (17.6%) | |
| N staging | 0.678 | ||||
| N0 | 17 (53.1%) | 14 (56.0%) | 3 (42.9%) | 167 (45.1%) | |
| N1–3 | 15 (46.9%) | 11 (44.0%) | 4 (57.1%) | 203 (54.9%) | |
| Stage | 0.005 | ||||
| I–II | 24 (75.0%) | 22 (88.0%) | 2 (28.6%) | 267 (72.2%) | |
| III–IV | 8 (25.0%) | 3 (12.0%) | 5 (71.4%) | 103 (27.8%) | |
| ET regimen (first- line) | |||||
| AI | 17 (53.1%) | 13 (52.0%) | 4 (57.1%) | 1.000 | 189 (51.1%) |
| SERM | 13 (40.6%) | 12 (48.0%) | 1 (14.3%) | 0.195 | 156 (42.2%) |
| SERD | 2 (6.2%) | 0 (0.0%) | 2 (28.6%) | 0.042 | - |
| Progressed | 6 (18.8%) | 0 (0.0%) | 6 (85.7%) | <0.001 | 43 (11.6%) |
| Died | 5 (15.6%) | 1 (4.0%) | 4 (57.1%) | 0.004 | 29 (7.8%) |
| No | Genes | High-Risk | Derivation | Validation | |||||||
|---|---|---|---|---|---|---|---|---|---|---|---|
| Optimal Cut-Off Point | Response | PFS | p | OS | p | PFS | p | OS | p | ||
| 1 | SCG5 | ≥0.555 | 0.738 | 0.760 | 0.005 | 0.736 | 0.045 | 0.502 | 0.803 | 0.441 | 0.062 |
| 2 | FANK1 | ≤0.165 | 0.712 | 0.690 | 0.014 | 0.583 | 0.511 | 0.548 | 0.205 | 0.592 | 0.089 |
| 3 | ALOX12B | ≥0.699 | 0.709 | 0.721 | <0.001 | 0.604 | 0.051 | 0.548 | 0.120 | 0.503 | 0.912 |
| 4 | CEACAM1 | ≤−0.862 | 0.688 | 0.665 | 0.017 | 0.618 | 0.472 | 0.572 | 0.152 | 0.627 | 0.053 |
| 5 | AKT1S1 | ≥−0.154 | 0.679 | 0.700 | 0.031 | 0.618 | 0.282 | 0.555 | 0.053 | 0.485 | 0.668 |
| 6 | CDKN1B | ≤0.039 | 0.679 | 0.622 | 0.022 | 0.576 | 0.039 | 0.444 | 0.165 | 0.431 | 0.160 |
| 7 | SDCBP2 | ≥1.069 | 0.676 | 0.805 | <0.001 | 0.771 | <0.001 | 0.500 | 0.921 | 0.484 | 0.467 |
| 8 | MRPL37 | ≥0.287 | 0.668 | 0.748 | 0.005 | 0.639 | 0.057 | 0.508 | 0.628 | 0.484 | 0.926 |
| 9 | ACO2 | ≥0.264 | 0.665 | 0.748 | <0.001 | 0.715 | <0.001 | 0.464 | 0.586 | 0.443 | 0.552 |
| 10 | PHLDA2 | ≥1.838 | 0.662 | 0.667 | <0.001 | 0.611 | <0.001 | 0.495 | 0.521 | 0.495 | 0.662 |
| 11 | NSL1 | ≤−2.058 | 0.653 | 0.667 | <0.001 | 0.611 | 0.002 | 0.518 | 0.002 | 0.512 | 0.141 |
| 12 | SLC44A4 | ≤−0.155 | 0.653 | 0.708 | <0.001 | 0.736 | <0.001 | 0.530 | 0.301 | 0.533 | 0.402 |
| 13 | C9orf68 | ≤−0.378 | 0.644 | 0.665 | 0.006 | 0.618 | 0.036 | 0.551 | 0.108 | 0.603 | 0.020 |
| 14 | CALM3 | ≥1.465 | 0.644 | 0.652 | <0.001 | 0.597 | 0.006 | 0.512 | 0.503 | 0.527 | 0.164 |
| 15 | ESRRA | ≥0.281 | 0.644 | 0.717 | 0.045 | 0.771 | 0.037 | 0.563 | 0.035 | 0.554 | 0.132 |
| 16 | NAALADL2 | ≤−1.431 | 0.644 | 0.652 | <0.001 | 0.597 | 0.004 | 0.521 | 0.092 | 0.529 | 0.061 |
| 17 | TMEM81 | ≥0.744 | 0.641 | 0.637 | 0.039 | 0.667 | 0.106 | 0.559 | 0.002 | 0.558 | 0.006 |
| 18 | CKB | ≥0.464 | 0.638 | 0.705 | 0.027 | 0.597 | 0.703 | 0.575 | 0.028 | 0.499 | 0.887 |
| 19 | JMJD6 | ≥−0.082 | 0.635 | 0.632 | 0.109 | 0.688 | 0.013 | 0.438 | 0.052 | 0.499 | 0.758 |
| 20 | EFNB1 | ≥0.501 | 0.632 | 0.705 | 0.048 | 0.750 | 0.062 | 0.549 | 0.126 | 0.532 | 0.464 |
| 21 | CRYBA2 | ≥−0.086 | 0.629 | 0.749 | <0.001 | 0.708 | <0.001 | 0.495 | 0.975 | 0.492 | 0.954 |
| 22 | HS1BP3 | ≥2.227 | 0.626 | 0.667 | <0.001 | 0.611 | 0.002 | 0.495 | 0.526 | 0.495 | 0.646 |
| 23 | CREG2 | ≥3.780 | 0.624 | 0.667 | <0.001 | 0.611 | <0.001 | 0.494 | 0.421 | 0.494 | 0.573 |
| 24 | ASPHD1 | ≥0.850 | 0.615 | 0.762 | 0.001 | 0.653 | 0.011 | 0.523 | 0.193 | 0.492 | 0.681 |
| 25 | SGEF | ≤−3.076 | 0.615 | 0.667 | <0.001 | 0.611 | <0.001 | 0.508 | 0.026 | 0.496 | 0.787 |
| 26 | C12orf35 | ≤0.378 | 0.612 | 0.630 | 0.071 | 0.694 | 0.033 | 0.561 | 0.035 | 0.495 | 0.543 |
| 27 | PTPRN | ≥1.799 | 0.603 | 0.667 | <0.001 | 0.611 | <0.001 | 0.483 | 0.257 | 0.483 | 0.443 |
| 28 | CNTN5 | ≥0.945 | 0.588 | 0.652 | 0.013 | 0.674 | 0.209 | 0.534 | 0.020 | 0.500 | 0.793 |
| 29 | KRT19 | ≤−2.160 | 0.559 | 0.611 | <0.001 | 0.625 | <0.001 | 0.514 | 0.015 | 0.509 | 0.039 |
| No | Genes | High-Risk | Derivation | Validation | |||||||
|---|---|---|---|---|---|---|---|---|---|---|---|
| Optimal Cut-off Point | Response | PFS | p | OS | p | PFS | p | OS | p | ||
| 1 | BID | ≥2.556 | 0.566 | 0.667 | <0.001 | 0.581 | 0.003 | 0.526 | 0.170 | 0.543 | 0.062 |
| 2 | CHEK2 | ≤−0.456 | 0.646 | 0.596 | 0.459 | 0.652 | 0.270 | 0.428 | 0.067 | 0.455 | 0.265 |
| 3 | ERBB3 | ≥0.520 | 0.691 | 0.718 | 0.014 | 0.552 | 0.323 | 0.529 | 0.204 | 0.557 | 0.065 |
| 4 | SERPINE1 | ≥0.220 | 0.657 | 0.641 | 0.182 | 0.715 | 0.076 | 0.468 | 0.339 | 0.437 | 0.225 |
| 5 | SRC | ≤−0.382 | 0.571 | 0.712 | 0.002 | 0.644 | 0.053 | 0.570 | 0.010 | 0.514 | 0.295 |
| 6 | STAT5A | ≤−0.952 | 0.611 | 0.731 | 0.003 | 0.544 | 0.641 | 0.485 | 0.387 | 0.478 | 0.367 |
| 7 | XRCC1 | ≤ −0.627 | 0.794 | 0.737 | 0.008 | 0.689 | 0.035 | 0.491 | 0.299 | 0.515 | 0.771 |
| Genes | Treatment Response Cohort (N = 44) | CR (N = 34) | PD (N = 10) | p | Endocrine Therapy Cohort (N = 449) |
|---|---|---|---|---|---|
| AKT1S1 | 0.08 (−1.44–3.47) | 0.00 (−1.44–1.86) | 0.23 (−0.15–3.47) | 0.090 | −0.14 (−2.34–4.51) |
| NSL1 | −0.23 (−2.58–1.99) | −0.07 (−1.61–1.99) | −0.47 (−2.58–1.74) | 0.151 | 0.25 (−3.49–4.00) |
| ESRRA | 0.05 (−1.62–2.48) | 0.03 (−1.62–1.70) | 0.58 (−1.08–2.48) | 0.177 | −0.27 (−3.48–2.93) |
| TMEM81 | −0.26 (−1.58–2.52) | −0.37 (−1.58–1.26) | 0.32 (−0.98–2.52) | 0.186 | −0.21 (−3.29–3.43) |
| CKB | 0.21 (−1.72–3.93) | 0.15 (−1.72–1.79) | 0.57 (−1.61–3.93) | 0.196 | −0.07 (−2.78–3.55) |
| SGEF | 0.06 (−3.46–1.88) | 0.07 (−1.21–1.88) | −0.01 (−3.46–0.71) | 0.286 | 0.28 (−4.19–3.22) |
| KRT19 | 0.16 (−4.70–2.40) | 0.25 (−1.54–2.40) | 0.12 (−4.70−0.86) | 0.591 | 0.19 (−4.65–1.91) |
| SCG5 | 0.29 (−2.59–4.03) | 0.11 (−2.59–2.19) | 0.74 (−0.72–4.03) | 0.022 | 0.00 (−3.81–4.70) |
| CEACAM1 | −0.09 (−2.39–1.53) | 0.10 (−1.67–1.53) | −0.58 (−2.39−0.81) | 0.075 | −0.02 (−3.62–2.17) |
| ALOX12B | −0.49 (−1.24–3.42) | −0.73 (−1.24–1.13) | 0.22 (−1.24–3.42) | 0.045 | −0.71 (−1.24–5.67) |
| Genes | Treatment Response Cohort (N = 32) | CR (N = 25) | PD (N = 7) | p | Endocrine Therapy Cohort (N = 370) |
|---|---|---|---|---|---|
| BID | 0.05 (−0.74, 0.52) | 0.04 (−0.72, 0.50) | 0.18 (−0.79, 1.59) | 0.624 | −0.22 (−0.66, 0.39) |
| SRC | 0.13 (−0.29, 0.36) | 0.14 (−0.10, 0.35) | −0.20 (−0.43, 0.38) | 0.592 | −0.10 (−0.46, 0.31) |
| CHEK2 | −0.18 (−0.66, 0.14) | −0.16 (−0.54, 0.13) | −0.46 (−0.99, −0.01) | 0.261 | −0.12 (−0.51, 0.24) |
| ERBB3 | 0.01 (−0.44, 0.56) | −0.06 (−0.41, 0.27) | 0.56 (−0.09, 1.11) | 0.135 | 0.01 (−0.40, 0.41) |
| XRCC1 | −0.06 (−0.63, 0.75) | 0.24 (−0.48, 0.92) | −0.65 (−2.03, −0.32) | 0.018 | 0.11 (−0.40, 0.68) |
Publisher’s Note: MDPI stays neutral with regard to jurisdictional claims in published maps and institutional affiliations. |
© 2022 by the authors. Licensee MDPI, Basel, Switzerland. This article is an open access article distributed under the terms and conditions of the Creative Commons Attribution (CC BY) license (https://creativecommons.org/licenses/by/4.0/).
Share and Cite
Li, C.-L.; Moi, S.-H.; Lin, H.-S.; Hou, M.-F.; Chen, F.-M.; Shih, S.-L.; Kan, J.-Y.; Kao, C.-N.; Wu, Y.-C.; Kao, L.-C.; et al. Comprehensive Transcriptomic and Proteomic Analyses Identify a Candidate Gene Set in Cross-Resistance for Endocrine Therapy in Breast Cancer. Int. J. Mol. Sci. 2022, 23, 10539. https://doi.org/10.3390/ijms231810539
Li C-L, Moi S-H, Lin H-S, Hou M-F, Chen F-M, Shih S-L, Kan J-Y, Kao C-N, Wu Y-C, Kao L-C, et al. Comprehensive Transcriptomic and Proteomic Analyses Identify a Candidate Gene Set in Cross-Resistance for Endocrine Therapy in Breast Cancer. International Journal of Molecular Sciences. 2022; 23(18):10539. https://doi.org/10.3390/ijms231810539
Chicago/Turabian StyleLi, Chung-Liang, Sin-Hua Moi, Huei-Shan Lin, Ming-Feng Hou, Fang-Ming Chen, Shen-Liang Shih, Jung-Yu Kan, Chieh-Ni Kao, Yi-Chia Wu, Li-Chun Kao, and et al. 2022. "Comprehensive Transcriptomic and Proteomic Analyses Identify a Candidate Gene Set in Cross-Resistance for Endocrine Therapy in Breast Cancer" International Journal of Molecular Sciences 23, no. 18: 10539. https://doi.org/10.3390/ijms231810539
APA StyleLi, C.-L., Moi, S.-H., Lin, H.-S., Hou, M.-F., Chen, F.-M., Shih, S.-L., Kan, J.-Y., Kao, C.-N., Wu, Y.-C., Kao, L.-C., Chen, Y.-H., Lee, Y.-C., & Chiang, C.-P. (2022). Comprehensive Transcriptomic and Proteomic Analyses Identify a Candidate Gene Set in Cross-Resistance for Endocrine Therapy in Breast Cancer. International Journal of Molecular Sciences, 23(18), 10539. https://doi.org/10.3390/ijms231810539

