Antiviral Effect of pIFNLs against PEDV and VSV Infection in Different Cells
Abstract
:1. Introduction
2. Results
2.1. Preliminary Analysis of the Antiviral Activities of pIFNLs
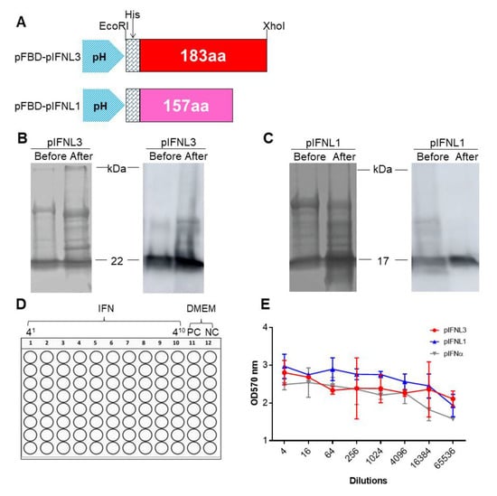
2.2. Generation of the Recombinant Baculoviruses rBV-pIFNL1, rBV-pIFNL3
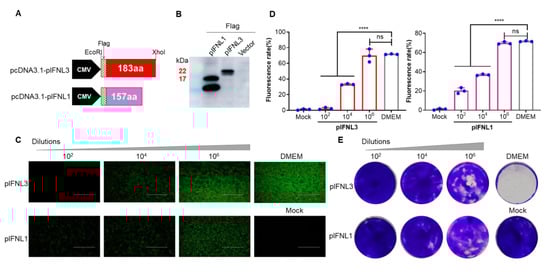
2.3. pIFNLs Inhibits VSV-EGFP Proliferation
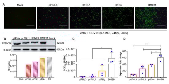
2.4. pIFNLs Inhibits PEDV Proliferation in Vero Cells
2.5. pIFNLs Induced ISGs Production
3. Discussion
4. Materials and Methods
4.1. Cell Lines
4.2. Viruses
4.3. Plasmid Construction and Transfection
4.5. Fluorescence Observation
4.6. Flow Cytometry (FCM)
4.7. Crystal Violet Staining
4.8. Construction of the Recombinant Baculovirus and Preparation of Protein
4.9. Western Blot (WB)
4.10. Assay of Recombinant Interferon Titer
4.11. Virus Infection
4.12. Indirect Immunofluorescence (IFA)
4.13. TCID50
4.14. qRT-PCR
4.15. Statistical Analyses
5. Conclusions
Author Contributions
Funding
Institutional Review Board Statement
Informed Consent Statement
Data Availability Statement
Conflicts of Interest
References
- LaFleur, D.W.; Nardelli, B.; Tsareva, T. Interferon-κ, a Novel Type I Interferon Expressed in Human Keratinocytes. J. Biol. Chem. 2001, 276, 39765–39771. [Google Scholar] [CrossRef] [PubMed]
- Takaoka, A.; Yanai, H. Interferon signalling network in innate defence. Cell. Microbiol. 2006, 8, 907–922. [Google Scholar] [CrossRef] [PubMed]
- Isaacs, A.; Lindenmann, J. Virus interference. I. The interferon. Proc. R. Soc. Lond. Ser. B Biol. Sci. 1957, 147, 258–267. [Google Scholar] [CrossRef]
- Kotenko, S.V.; Gallagher, G.; Baurin, V.V. IFN-lambdas mediate antiviral protection through a distinct class II cytokine receptor complex. Nat. Immunol. 2003, 4, 69. [Google Scholar] [CrossRef]
- Sheppard, P.; Kindsvogel, W.; Xu, W. IL-28, IL-29 and their class II cytokine receptor IL-28R. Nat. Immunol. 2003, 4, 63–68. [Google Scholar] [CrossRef]
- Pestka, S.; Krause, C.D.; Sarkar, D.; Walter, M.R.; Shi, Y.; Fisher, P.B. Interleukin-10 and related cytokines and receptors. Annu. Rev. Immunol. 2004, 22, 929–979. [Google Scholar] [CrossRef]
- Ank, N.; West, H.; Bartholdy, C.; Eriksson, K.; Thomsen, A.R.; Paludan, S.R. Lambda Interferon (IFN-), a Type III IFN, Is Induced by Viruses and IFNs and Displays Potent Antiviral Activity against Select Virus Infections In Vivo. J. Virol. 2006, 80, 4501–4509. [Google Scholar] [CrossRef]
- Ank, N.; Iversen, M.B.; Bartholdy, C. An Important Role for Type III Interferon (IFN-/IL-28) in TLR-Induced Antiviral Activity. J. Immunol. 2008, 180, 2474. [Google Scholar] [CrossRef]
- Sommereyns, C.; Paul, S.; Staeheli, P.; Michiels, T. IFN-lambda (IFN-λ) is expressed in a tissue-dependent fashion and primarily acts on epithelial cells in vivo. PLoS Pathog. 2008, 4, e1000017. [Google Scholar] [CrossRef]
- Mordstein, M.; Kochs, G.; Dumoutier, L.; Renauld, J.C.; Paludan, S.R.; Klucher, K.; Staeheli, P. Interferon-λ contributes to innate immunity of mice against influenza A virus but not against hepatotropic viruses. PLoS Pathog. 2008, 4, e1000151. [Google Scholar] [CrossRef] [Green Version]
- Mordstein, M.; Neugebauer, E.; Ditt, V.; Jessen, B.; Rieger, T.; Falcone, V.; Sorgeloos, F.; Ehl, S.; Mayer, D.; Kochs, G. Lambda interferon renders epithelial cells of the respiratory and gastrointestinal tracts resistant to viral infections. J.Virol. 2010, 84, 5670–5677. [Google Scholar] [CrossRef] [PubMed]
- Pulverer, J.E.; Rand, U.; Lienenklaus, S. Temporal and Spatial Resolution of Type I and III Interferon Responses In Vivo. J. Virol. 2010, 84, 8626–8638. [Google Scholar] [CrossRef]
- Pott, J.; Mahlakõiv, T.; Mordstein, M. IFN-lambda determines the intestinal epithelial antiviral host defense. Proc. Natl. Acad. Sci. USA 2011, 108, 7944. [Google Scholar] [CrossRef] [PubMed]
- Mahlakõiv, T.; Hernandez, P.; Gronke, K.; Diefenbach, A.; Staeheli, P. Leukocyte-Derived IFN-α/β and Epithelial IFN-λ Constitute a Compartmentalized Mucosal Defense System that Restricts Enteric Virus Infections. PLoS Pathog. 2015, 11, e1004782. [Google Scholar] [CrossRef] [PubMed]
- Hernández, P.P.; Mahlakõiv, T.; Yang, I. Interferon-λ and interleukin 22 act synergistically for the induction of interferon-stimulated genes and control of rotavirus infection. Nat. Immunol. 2015, 16, 698–707. [Google Scholar] [CrossRef]
- Lin, J.D.; Feng, N.; Sen, A. Distinct Roles of Type I and Type III Interferons in Intestinal Immunity to Homologous and Heterologous Rotavirus Infections. PLoS Pathog. 2016, 12, e1005600. [Google Scholar] [CrossRef]
- Saxena, K.; Simon, L.M.; Zeng, X.-L. A paradox of transcriptional and functional innate interferon responses of human intestinal enteroids to enteric virus infection. Proc. Natl. Acad. Sci. USA 2017, 114, E570–E579. [Google Scholar] [CrossRef]
- Galani, I.E.; Triantafyllia, V.; Eleminiadou, E.E. Interferon-λ Mediates Non-redundant Front-Line Antiviral Protection against Influenza Virus Infection without Compromising Host Fitness. Immunity 2017, 46, 875–890.e6. [Google Scholar] [CrossRef]
- Pervolaraki, K.; Stanifer, M.L.; Münchau, S. Type I and type III interferons display different dependency on mitogen-activated protein kinases to mount an antiviral state in the human gut. Front. Immunol. 2017, 8, 459. [Google Scholar] [CrossRef]
- Pervolaraki, K.; Rastgou Talemi, S.; Albrecht, D. Differential induction of interferon stimulated genes between type I and type III interferons is independent of interferon receptor abundance. PLoS Pathog. 2018, 14, e1007420. [Google Scholar] [CrossRef] [Green Version]
- Lavoie, T.B.; Kalie, E.; Crisafulli-Cabatu, S. Cytokine Binding and activity of all human alpha interferon subtypes. Cytokine 2011, 56, 282–289. [Google Scholar] [CrossRef] [PubMed]
- Jaks, E.; Gavutis, M.; Uzé, G.; Martal, J.; Piehler, J. Differential Receptor Subunit Affinities of Type I Interferons Govern Differential Signal Activation. J. Mol. Biol. 2007, 366, 525–539. [Google Scholar] [CrossRef] [PubMed]
- Jaitin, D.A.; Roisman, L.C.; Jaks, E. Inquiring into the Differential Action of Interferons (IFNs): An IFN-2 Mutant with Enhanced Affinity to IFNAR1 Is Functionally Similar to IFN-beta. Mol. Cell. Biol. 2006, 26, 1888–1897. [Google Scholar] [CrossRef] [PubMed]
- François-Newton, V.; de Freitas Almeida, G.M.; Payelle-Brogard, B. USP18-based negative feedback control is induced by type I and type III interferons and specifically inactivates interferon α response. PLoS ONE 2011, 6, e22200. [Google Scholar] [CrossRef]
- Bazan, J.F. Structural design and molecular evolution of a cytokine receptor superfamily. Proc. Natl. Acad. Sci. USA 1990, 87, 6934–6938. [Google Scholar] [CrossRef]
- Renauld, J.C. Class II cytokine receptors and their ligands: Key antiviral and inflammatory modulators. Nat. Rev. Immunol. 2003, 3, 667–676. [Google Scholar] [CrossRef]
- Cohen, B.; Novick, D.; Barak, S. Ligand-Induced Association of the Type I Interferon Receptor Components. Mol. Cell. Biol. 1995, 15, 4208–4214. [Google Scholar] [CrossRef]
- Piehler, J.; Schreiber, G. Mutational and structural analysis of the binding interface between type I interferons and their receptor ifnar2. J. Mol. Biol. 1999, 294, 223–237. [Google Scholar] [CrossRef]
- Lamken, P.; Lata, S.; Gavutis, M.; Piehler, J.; Wolfgang, J. Ligand-induced Assembling of the Type I Interferon Receptor on Supported Lipid Bilayers. J. Mol. Biol. 2004, 341, 303–318. [Google Scholar] [CrossRef]
- Xu, W.; Du, S.; Li, T.; Wu, S.; Jin, N.; Ren, L.; Li, C. Generation and Evaluation of Recombinant Baculovirus Coexpressing GP5 and M Proteins of Porcine Reproductive and Respiratory Syndrome Virus Type 1. Viral Immunol. 2021, 34, 697–707. [Google Scholar] [CrossRef]
- Zhou, J.-H.; Wang, Y.-N.; Chang, Q.-Y.; Ma, P.; Hu, Y.-H.; Cao, X. Type III Interferons in Viral Infection and Antiviral Immunity. Cell. Physiol. Biochem. 2018, 51, 173. [Google Scholar] [CrossRef] [PubMed]
- Kim, Y.-M.; Shin, E.-C. Type I and III interferon responses in SARS-CoV-2 infection. Exp. Mol. Med. 2021, 53, 750. [Google Scholar] [CrossRef] [PubMed]
- Stanifer, M.L.; Pervolaraki, K.; Boulant, S. Differential Regulation of Type I and Type III Interferon Signaling. J. Mol. Sci. 2019, 20, 1445. [Google Scholar] [CrossRef]
- Jung, K.; Saif, L.J.; Wang, Q. Porcine epidemic diarrhea virus (PEDV): An update on etiology, transmission, pathogenesis, and prevention and control. Virus Res. 2020, 286, 198045. [Google Scholar] [CrossRef]
- Baldridge, M.T.; Nice, T.J.; McCune, B.T.; Yokoyama, C.C.; Kambal, A.; Wheadon, M.; Diamond, M.S.; Ivanova, Y.; Artyomov, M.; Virgin, H.W. Commensal microbes and interferon-lambda determine persistence of enteric murine norovirus infection. Science 2015, 347, 266–269. [Google Scholar] [CrossRef] [PubMed]
- Chen, W.; Wen, Z.; Zhang, J.; Li, C.; Huang, K.; Bu, Z. Establishing a safe, rapid, convenient and low-cost antiviral assay of interferon bioactivity based on recombinant VSV expressing GFP. J. Virol. Methods 2018, 252, 1–7. [Google Scholar] [CrossRef] [PubMed]
- Song, L.; Chen, J.; Hao, P. Differential Transcriptomics Analysis of IPEC-J2 Cells Single or Coinfected with Porcine Epidemic Diarrhea Virus and Transmissible Gastroenteritis Virus. Front Immunol. 2022, 25, 13. [Google Scholar] [CrossRef]





| Class | Primer | Sequence (5′-3′) | Length (bp) | Gene Name |
|---|---|---|---|---|
| PCR | pIFNL1F | GCTAGCGCCACCATGGAT- TACAAGGATGACGACGATAAGATGG- TATGCTACGGGGTCAC | 576 | pIFNL1 |
| pIFNL1R | AAGCTTCTAAGTGCAATCCTCGCGC | |||
| pIFNL3F | GCTAGCGCCACCATGGAT- TACAAGGATGACGACGATAAGATGG- TATGCTACGGGGTCAC | 588 | pIFNL3 | |
| pIFNL3R | AAGCTTTCACTGTGCTGGGGACTG | |||
| qRT- PCR | PKRR | TTGCGAGAAGGTAGAGCGTG | 90 | pPKR |
| PKRF | TCATTCCCATCCCAGCAACC | |||
| Mx1F | CAGAGGCAGCGGAATTGTGA | 99 | pMx1 | |
| Mx1R | TCCCGGTAACTGACTTTGCC | |||
| IFITM3F | CATGGAGGACCCCCAACATA | 336 | pIFITM3 | |
| IFITM3R | GCAAACGATGATGAACGCAA | |||
| ISG15F | TCCTGTTGATGGTGCAAAGC | 235 | pISG15 | |
| ISG15R | ATACACGGTGCACATAGGCT | |||
| β-actin F | CTTCCTGGGTAGGTGTCGG | 160 | pβ-actin | |
| β-actin R | CGTCGCACTTCATGATCGAG |
Publisher’s Note: MDPI stays neutral with regard to jurisdictional claims in published maps and institutional affiliations. |
© 2022 by the authors. Licensee MDPI, Basel, Switzerland. This article is an open access article distributed under the terms and conditions of the Creative Commons Attribution (CC BY) license (https://creativecommons.org/licenses/by/4.0/).
Share and Cite
Chen, J.; Xu, W.; Li, P.; Song, L.; Jiang, Y.; Hao, P.; Gao, Z.; Zou, W.; Jin, N.; Li, C. Antiviral Effect of pIFNLs against PEDV and VSV Infection in Different Cells. Int. J. Mol. Sci. 2022, 23, 9661. https://doi.org/10.3390/ijms23179661
Chen J, Xu W, Li P, Song L, Jiang Y, Hao P, Gao Z, Zou W, Jin N, Li C. Antiviral Effect of pIFNLs against PEDV and VSV Infection in Different Cells. International Journal of Molecular Sciences. 2022; 23(17):9661. https://doi.org/10.3390/ijms23179661
Chicago/Turabian StyleChen, Jing, Wang Xu, Peiheng Li, Lina Song, Yuhang Jiang, Pengfei Hao, Zihan Gao, Wancheng Zou, Ningyi Jin, and Chang Li. 2022. "Antiviral Effect of pIFNLs against PEDV and VSV Infection in Different Cells" International Journal of Molecular Sciences 23, no. 17: 9661. https://doi.org/10.3390/ijms23179661
APA StyleChen, J., Xu, W., Li, P., Song, L., Jiang, Y., Hao, P., Gao, Z., Zou, W., Jin, N., & Li, C. (2022). Antiviral Effect of pIFNLs against PEDV and VSV Infection in Different Cells. International Journal of Molecular Sciences, 23(17), 9661. https://doi.org/10.3390/ijms23179661

