Targeting of a Conserved Epitope in Mouse and Human GPVI Differently Affects Receptor Function
Abstract
1. Introduction
2. Results
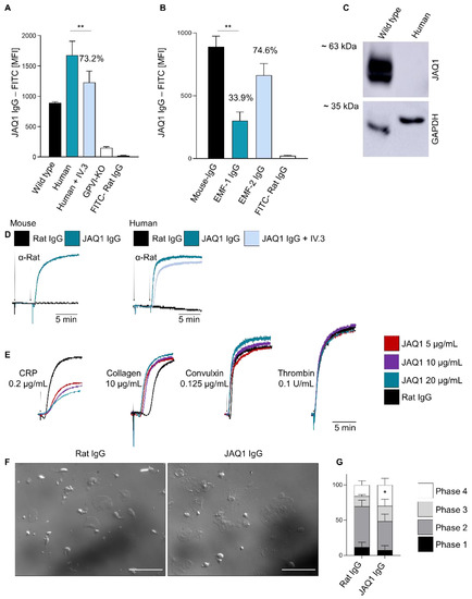
2.1. Anti-Mouse GPVI Monoclonal Antibody JAQ1 Binds Human GPVI and Modulates Receptor Function
2.2. A humanized GP6 Mouse Line to Study the Effect of JAQ1 on huGPVI
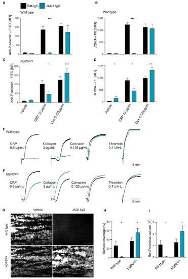
2.3. Differential Effect of JAQ1 on huGPVI and mGPVI
3. Discussion
4. Materials and Methods
4.1. Antibodies and Reagents
4.2. Blood Donors and Blood Collection
4.3. Animals
4.4. Measurement of Platelet Count and Size
4.5. Washed Human and Murine Platelets
4.6. Flow Cytometry Assays
4.7. Western Blot
4.8. Aggregometry Assay
4.9. Spreading Assay
Supplementary Materials
Author Contributions
Funding
Institutional Review Board Statement
Informed Consent Statement
Data Availability Statement
Conflicts of Interest
References
- Italiano, J.E., Jr.; Lecine, P.; Shivdasani, R.A.; Hartwig, J.H. Blood platelets are assembled principally at the ends of proplatelet processes produced by differentiated megakaryocytes. J. Cell Biol. 1999, 147, 1299–1312. [Google Scholar] [CrossRef] [PubMed]
- Michelson, A.D.; Cattaneo, M.; Frelinger, A.; Newman, P. Platelets, 4th ed.; Elsevier: Amsterdam, The Netherlands, 2019. [Google Scholar]
- Vogtle, T.; Cherpokova, D.; Bender, M.; Nieswandt, B. Targeting platelet receptors in thrombotic and thrombo-inflammatory disorders. Hamostaseologie 2015, 35, 235–243. [Google Scholar] [CrossRef] [PubMed]
- Nieswandt, B.; Pleines, I.; Bender, M. Platelet adhesion and activation mechanisms in arterial thrombosis and ischaemic stroke. J. Thromb. Haemost. 2011, 9 (Suppl. 1), 92–104. [Google Scholar] [CrossRef] [PubMed]
- McFadyen, J.D.; Schaff, M.; Peter, K. Current and future antiplatelet therapies: Emphasis on preserving haemostasis. Nat. Rev. Cardiol. 2018, 15, 181–191. [Google Scholar] [CrossRef] [PubMed]
- Nieswandt, B.; Schulte, V.; Bergmeier, W.; Mokhtari-Nejad, R.; Rackebrandt, K.; Cazenave, J.P.; Ohlmann, P.; Gachet, C.; Zirngibl, H. Long-term antithrombotic protection by in vivo depletion of platelet glycoprotein VI in mice. J. Exp. Med. 2001, 193, 459–469. [Google Scholar] [CrossRef] [PubMed]
- Mammadova-Bach, E.; Ollivier, V.; Loyau, S.; Schaff, M.; Dumont, B.; Favier, R.; Freyburger, G.; Latger-Cannard, V.; Nieswandt, B.; Gachet, C.; et al. Platelet glycoprotein VI binds to polymerized fibrin and promotes thrombin generation. Blood 2015, 126, 683–691. [Google Scholar] [CrossRef] [PubMed]
- Onselaer, M.B.; Hardy, A.T.; Wilson, C.; Sanchez, X.; Babar, A.K.; Miller, J.L.C.; Watson, C.N.; Watson, S.K.; Bonna, A.; Philippou, H.; et al. Fibrin and D-dimer bind to monomeric GPVI. Blood Adv. 2017, 1, 1495–1504. [Google Scholar] [CrossRef]
- Alshehri, O.M.; Hughes, C.E.; Montague, S.; Watson, S.K.; Frampton, J.; Bender, M.; Watson, S.P. Fibrin activates GPVI in human and mouse platelets. Blood 2015, 126, 1601–1608. [Google Scholar] [CrossRef]
- Perrella, G.; Huang, J.; Provenzale, I.; Swieringa, F.; Heubel-Moenen, F.; Farndale, R.W.; Roest, M.; van der Meijden, P.E.J.; Thomas, M.; Ariens, R.A.S.; et al. Nonredundant Roles of Platelet Glycoprotein VI and Integrin alphaIIbbeta3 in Fibrin-Mediated Microthrombus Formation. Arterioscler. Thromb. Vasc. Biol. 2021, 41, e97–e111. [Google Scholar] [CrossRef]
- Maurer, E.; Schaff, M.; Receveur, N.; Bourdon, C.; Mercier, L.; Nieswandt, B.; Dubois, C.; Jandrot-Perrus, M.; Goetz, J.G.; Lanza, F.; et al. Fibrillar cellular fibronectin supports efficient platelet aggregation and procoagulant activity. Thromb. Haemost. 2015, 114, 1175–1188. [Google Scholar] [CrossRef]
- Lakshmanan, H.H.S.; Melrose, A.R.; Sepp, A.I.; Mitrugno, A.; Ngo, A.T.P.; Khader, A.; Thompson, R.; Sallee, D.; Pang, J.; Mangin, P.H.; et al. The basement membrane protein nidogen-1 supports platelet adhesion and activation. Platelets 2021, 32, 424–428. [Google Scholar] [CrossRef] [PubMed]
- Inoue, O.; Suzuki-Inoue, K.; McCarty, O.J.; Moroi, M.; Ruggeri, Z.M.; Kunicki, T.J.; Ozaki, Y.; Watson, S.P. Laminin stimulates spreading of platelets through integrin alpha6beta1-dependent activation of GPVI. Blood 2006, 107, 1405–1412. [Google Scholar] [CrossRef]
- Pachel, C.; Mathes, D.; Arias-Loza, A.P.; Heitzmann, W.; Nordbeck, P.; Deppermann, C.; Lorenz, V.; Hofmann, U.; Nieswandt, B.; Frantz, S. Inhibition of Platelet GPVI Protects Against Myocardial Ischemia-Reperfusion Injury. Arterioscler. Thromb. Vasc. Biol. 2016, 36, 629–635. [Google Scholar] [CrossRef] [PubMed][Green Version]
- Weiss, L.J.; Manukjan, G.; Pflug, A.; Winter, N.; Weigel, M.; Nagler, N.; Kredel, M.; Lam, T.T.; Nieswandt, B.; Weismann, D.; et al. Acquired platelet GPVI receptor dysfunction in critically ill patients with sepsis. Blood 2021, 137, 3105–3115. [Google Scholar] [CrossRef]
- Volz, J.; Mammadova-Bach, E.; Gil-Pulido, J.; Nandigama, R.; Remer, K.; Sorokin, L.; Zernecke, A.; Abrams, S.I.; Ergun, S.; Henke, E.; et al. Inhibition of platelet GPVI induces intratumor hemorrhage and increases efficacy of chemotherapy in mice. Blood 2019, 133, 2696–2706. [Google Scholar] [CrossRef]
- Mammadova-Bach, E.; Gil-Pulido, J.; Sarukhanyan, E.; Burkard, P.; Shityakov, S.; Schonhart, C.; Stegner, D.; Remer, K.; Nurden, P.; Nurden, A.T.; et al. Platelet glycoprotein VI promotes metastasis through interaction with cancer cell-derived galectin-3. Blood 2020, 135, 1146–1160. [Google Scholar] [CrossRef] [PubMed]
- Perrella, G.; Nagy, M.; Watson, S.P.; Heemskerk, J.W.M. Platelet GPVI (Glycoprotein VI) and Thrombotic Complications in the Venous System. Arterioscler. Thromb. Vasc. Biol. 2021, 41, 2681–2692. [Google Scholar] [CrossRef]
- Kleinschnitz, C.; Pozgajova, M.; Pham, M.; Bendszus, M.; Nieswandt, B.; Stoll, G. Targeting platelets in acute experimental stroke: Impact of glycoprotein Ib, VI, and IIb/IIIa blockade on infarct size, functional outcome, and intracranial bleeding. Circulation 2007, 115, 2323–2330. [Google Scholar] [CrossRef] [PubMed]
- Voors-Pette, C.; Lebozec, K.; Dogterom, P.; Jullien, L.; Billiald, P.; Ferlan, P.; Renaud, L.; Favre-Bulle, O.; Avenard, G.; Machacek, M.; et al. Safety and Tolerability, Pharmacokinetics, and Pharmacodynamics of ACT017, an Antiplatelet GPVI (Glycoprotein VI) Fab. Arterioscler. Thromb. Vasc. Biol. 2019, 39, 956–964. [Google Scholar] [CrossRef]
- ACTICOR BIOTECH: Presentation of Positive Results from the ACTIMIS Phase 1b/2a Study in Stroke at ESOC 2022. 2022. Press release. Available online: https://www.businesswire.com/news/home/20220509005836/en/ACTICOR-BIOTECH-Presentation-of-Positive-Results-From-the-ACTIMIS-Phase-1b2a-Study-in-Stroke-at-ESOC-2022 (accessed on 20 June 2022).
- Jadoui, S.; Le Chapelain, O.; Ollivier, V.; Mostefa-Kara, A.; Di Meglio, L.; Dupont, S.; Gros, A.; Nomenjanahary, M.S.; Desilles, J.P.; Mazighi, M.; et al. Glenzocimab does not impact glycoprotein VI-dependent inflammatory haemostasis. Haematologica 2021, 106, 2000–2003. [Google Scholar] [CrossRef]
- Massberg, S.; Gawaz, M.; Gruner, S.; Schulte, V.; Konrad, I.; Zohlnhofer, D.; Heinzmann, U.; Nieswandt, B. A crucial role of glycoprotein VI for platelet recruitment to the injured arterial wall in vivo. J. Exp. Med. 2003, 197, 41–49. [Google Scholar] [CrossRef] [PubMed]
- Nieswandt, B.; Bergmeier, W.; Schulte, V.; Rackebrandt, K.; Gessner, J.E.; Zirngibl, H. Expression and function of the mouse collagen receptor glycoprotein VI is strictly dependent on its association with the FcRgamma chain. J. Biol. Chem. 2000, 275, 23998–24002. [Google Scholar] [CrossRef] [PubMed]
- Schulte, V.; Rabie, T.; Prostredna, M.; Aktas, B.; Gruner, S.; Nieswandt, B. Targeting of the collagen-binding site on glycoprotein VI is not essential for in vivo depletion of the receptor. Blood 2003, 101, 3948–3952. [Google Scholar] [CrossRef] [PubMed][Green Version]
- Jandrot-Perrus, M.; Busfield, S.; Lagrue, A.H.; Xiong, X.; Debili, N.; Chickering, T.; Le Couedic, J.P.; Goodearl, A.; Dussault, B.; Fraser, C.; et al. Cloning, characterization, and functional studies of human and mouse glycoprotein VI: A platelet-specific collagen receptor from the immunoglobulin superfamily. Blood 2000, 96, 1798–1807. [Google Scholar] [CrossRef] [PubMed]
- Slater, A.; Perrella, G.; Onselaer, M.B.; Martin, E.M.; Gauer, J.S.; Xu, R.G.; Heemskerk, J.W.; Ariens, R.A.S.; Watson, S.P. Does fibrin(ogen) bind to monomeric or dimeric GPVI, or not at all? Platelets 2019, 30, 281–289. [Google Scholar] [CrossRef]
- Lecut, C.; Feeney, L.A.; Kingsbury, G.; Hopkins, J.; Lanza, F.; Gachet, C.; Villeval, J.L.; Jandrot-Perrus, M. Human platelet glycoprotein VI function is antagonized by monoclonal antibody-derived Fab fragments. J. Thromb. Haemost. 2003, 1, 2653–2662. [Google Scholar] [CrossRef] [PubMed]
- EMFRET Analytics Home Page. 2022. Available online: https://www.emfret.com/index.php?id=2 (accessed on 10 May 2022).
- Navarro, S.; Stegner, D.; Nieswandt, B.; Heemskerk, J.W.M.; Kuijpers, M.J.E. Temporal Roles of Platelet and Coagulation Pathways in Collagen- and Tissue Factor-Induced Thrombus Formation. Int. J. Mol. Sci. 2021, 23, 358. [Google Scholar] [CrossRef]
- Balkenhol, J.; Kaltdorf, K.V.; Mammadova-Bach, E.; Braun, A.; Nieswandt, B.; Dittrich, M.; Dandekar, T. Comparison of the central human and mouse platelet signaling cascade by systems biological analysis. BMC Genom. 2020, 21, 897. [Google Scholar] [CrossRef] [PubMed]
- Jackson, C.W.; Hutson, N.K.; Steward, S.A.; Ashmun, R.A.; Davis, D.S.; Edwards, H.H.; Rehg, J.E.; Dockter, M.E. The Wistar Furth rat: An animal model of hereditary macrothrombocytopenia. Blood 1988, 71, 1676–1686. [Google Scholar] [CrossRef]
- Massanyi, M.; Kohut, L.; Argente, M.J.; Halo, M.; Kovacik, A.; Kovacikova, E.; Ondruska, L.; Formicki, G.; Massanyi, P. The effect of different sample collection methods on rabbit blood parameters. Saudi J. Biol. Sci. 2020, 27, 3157–3160. [Google Scholar] [CrossRef] [PubMed]
- Genzer, S.C.; Huynh, T.; Coleman-Mccray, J.D.; Harmon, J.R.; Welch, S.R.; Spengler, J.R. Hematology and Clinical Chemistry Reference Intervals for Inbred Strain 13/n Guinea Pigs (Cavia Porcellus). J. Am. Assoc. Lab. Anim. Sci. 2019, 58, 293–303. [Google Scholar] [CrossRef] [PubMed]
- Pliszczak-Krol, A.; Rzasa, A.; Gemra, M.; Krol, J.; Luczak, G.; Zyzak, A.; Zalewski, D.; Iwaszko-Simonik, A.; Graczyk, S. Age-related changes of platelet and plasma coagulation parameters in young pigs. J. Vet. Diagn. Investig. 2016, 28, 561–567. [Google Scholar] [CrossRef] [PubMed]
- Schwartz, D.; Sharkey, L.; Armstrong, P.J.; Knudson, C.; Kelley, J. Platelet volume and plateletcrit in dogs with presumed primary immune-mediated thrombocytopenia. J. Vet. Intern. Med. 2014, 28, 1575–1579. [Google Scholar] [CrossRef] [PubMed]
- Korniluk, A.; Koper-Lenkiewicz, O.M.; Kaminska, J.; Kemona, H.; Dymicka-Piekarska, V. Mean Platelet Volume (MPV): New Perspectives for an Old Marker in the Course and Prognosis of Inflammatory Conditions. Mediat. Inflamm. 2019, 2019, 9213074. [Google Scholar] [CrossRef]
- Schulte, V.; Snell, D.; Bergmeier, W.; Zirngibl, H.; Watson, S.P.; Nieswandt, B. Evidence for two distinct epitopes within collagen for activation of murine platelets. J. Biol. Chem. 2001, 276, 364–368. [Google Scholar] [CrossRef] [PubMed]
- Ernst, P.B.; Carvunis, A.R. Of mice, men and immunity: A case for evolutionary systems biology. Nat. Immunol. 2018, 19, 421–425. [Google Scholar] [CrossRef] [PubMed]
- Kirkness, E.F.; Bafna, V.; Halpern, A.L.; Levy, S.; Remington, K.; Rusch, D.B.; Delcher, A.L.; Pop, M.; Wang, W.; Fraser, C.M.; et al. The dog genome: Survey sequencing and comparative analysis. Science 2003, 301, 1898–1903. [Google Scholar] [CrossRef] [PubMed]
- Janus-Bell, E.; Ahmed, M.U.; Receveur, N.; Mouriaux, C.; Nieswandt, B.; Gardiner, E.E.; Gachet, C.; Jandrot-Perrus, M.; Mangin, P.H. Differential Role of Glycoprotein VI in Mouse and Human Thrombus Progression and Stability. Thromb. Haemost. 2021, 121, 543–546. [Google Scholar] [CrossRef] [PubMed]
- Bergmeier, W.; Schulte, V.; Brockhoff, G.; Bier, U.; Zirngibl, H.; Nieswandt, B. Flow cytometric detection of activated mouse integrin alphaIIbbeta3 with a novel monoclonal antibody. Cytometry 2002, 48, 80–86. [Google Scholar] [CrossRef] [PubMed]
- Stegner, D.; Göb, V.; Krenzlin, V.; Beck, S.; Hemmen, K.; Schuhmann, M.K.; Schörg, B.F.; Hackenbroch, C.; May, F.; Burkard, P.; et al. Foudroyant cerebral venous (sinus) thrombosis triggered through CLEC-2 and GPIIb/IIIa dependent platelet activation. Nat. Cardiovasc. Res. 2022, 1, 132–141. [Google Scholar] [CrossRef]
- Mangin, P.H.; Tang, C.; Bourdon, C.; Loyau, S.; Freund, M.; Hechler, B.; Gachet, C.; Jandrot-Perrus, M. A humanized glycoprotein VI (GPVI) mouse model to assess the antithrombotic efficacies of anti-GPVI agents. J. Pharmacol. Exp. Ther. 2012, 341, 156–163. [Google Scholar] [CrossRef] [PubMed]
- Bender, M.; Stritt, S.; Nurden, P.; van Eeuwijk, J.M.; Zieger, B.; Kentouche, K.; Schulze, H.; Morbach, H.; Stegner, D.; Heinze, K.G.; et al. Megakaryocyte-specific Profilin1-deficiency alters microtubule stability and causes a Wiskott-Aldrich syndrome-like platelet defect. Nat. Commun. 2014, 5, 4746. [Google Scholar] [CrossRef] [PubMed]
- Heib, T.; Hermanns, H.M.; Manukjan, G.; Englert, M.; Kusch, C.; Becker, I.C.; Gerber, A.; Wackerbarth, L.M.; Burkard, P.; Dandekar, T.; et al. RhoA/Cdc42 signaling drives cytoplasmic maturation but not endomitosis in megakaryocytes. Cell Rep. 2021, 35, 109102. [Google Scholar] [CrossRef]
- Neagoe, R.A.I.; Gardiner, E.E.; Stegner, D.; Nieswandt, B.; Watson, S.P.; Poulter, N.S. Rac Inhibition Causes Impaired GPVI Signalling in Human Platelets through GPVI Shedding and Reduction in PLCgamma2 Phosphorylation. Int. J. Mol. Sci. 2022, 23, 3746. [Google Scholar] [CrossRef]
- Brown, H.C.; Beck, S.; Navarro, S.; Di, Y.; Soriano Jerez, E.M.; Kaczmarzyk, J.; Thomas, S.G.; Mirakaj, V.; Watson, S.P.; Nieswandt, B.; et al. Antibody-mediated depletion of human CLEC-2 in a novel humanised mouse model. bioRxiv 2021. [Google Scholar] [CrossRef]
- Scheller, I.; Beck, S.; Gob, V.; Gross, C.; Neagoe, R.A.I.; Aurbach, K.; Bender, M.; Stegner, D.; Nagy, Z.; Nieswandt, B. Thymosin beta4 is essential for thrombus formation by controlling the G-actin/F-actin equilibrium in platelets. Haematologica 2021. [Google Scholar] [CrossRef]



| Species | JAQ1 MFI | MPV (fl) | JAQ1% | MPV Reference |
|---|---|---|---|---|
| Mouse | 995 ± 24.5 | 5.5–6 | 100% | [31] |
| Rat | Negative | 4.4–6.9 | - | [32] |
| Rabbit | Negative | 5.55–6.35 | - | [33] |
| Guinea Pig | Negative | 7.1–8.2 | - | [34] |
| Swine | Negative | 8.4–9.75 | - | [35] |
| Dog | Negative | 8–12 | - | [36] |
| Human | 1296 ± 47.7 | 9.4–12–3 | 130% | [37] |
Publisher’s Note: MDPI stays neutral with regard to jurisdictional claims in published maps and institutional affiliations. |
© 2022 by the authors. Licensee MDPI, Basel, Switzerland. This article is an open access article distributed under the terms and conditions of the Creative Commons Attribution (CC BY) license (https://creativecommons.org/licenses/by/4.0/).
Share and Cite
Navarro, S.; Starke, A.; Heemskerk, J.W.M.; Kuijpers, M.J.E.; Stegner, D.; Nieswandt, B. Targeting of a Conserved Epitope in Mouse and Human GPVI Differently Affects Receptor Function. Int. J. Mol. Sci. 2022, 23, 8610. https://doi.org/10.3390/ijms23158610
Navarro S, Starke A, Heemskerk JWM, Kuijpers MJE, Stegner D, Nieswandt B. Targeting of a Conserved Epitope in Mouse and Human GPVI Differently Affects Receptor Function. International Journal of Molecular Sciences. 2022; 23(15):8610. https://doi.org/10.3390/ijms23158610
Chicago/Turabian StyleNavarro, Stefano, Andreas Starke, Johan W. M. Heemskerk, Marijke J. E. Kuijpers, David Stegner, and Bernhard Nieswandt. 2022. "Targeting of a Conserved Epitope in Mouse and Human GPVI Differently Affects Receptor Function" International Journal of Molecular Sciences 23, no. 15: 8610. https://doi.org/10.3390/ijms23158610
APA StyleNavarro, S., Starke, A., Heemskerk, J. W. M., Kuijpers, M. J. E., Stegner, D., & Nieswandt, B. (2022). Targeting of a Conserved Epitope in Mouse and Human GPVI Differently Affects Receptor Function. International Journal of Molecular Sciences, 23(15), 8610. https://doi.org/10.3390/ijms23158610

