Salmonella Regulator STM0347 Mediates Flagellar Phase Variation via Hin Invertase
Abstract
1. Introduction
2. Results
2.1. Homology Analysis of STM0347 Protein
2.2. Comparative Proteomic Profiling of Wild-Type S. Typhimurium SL1344 and Its Isogenic Strain ΔSTM0347
2.3. The Deprivation of STM0347 Leads to Flagellum Phase Variation in S. Typhimurium
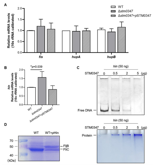
2.4. ΔSTM0347-Induced Flagella Phase Variation Depends on the Modulation of Invertible Promoter of fljB
2.5. ΔSTM0347-Induced Flagella Phase Variation Is Probably Involved in the Degradation of Hin
2.6. ΔSTM0347 Deletion Disadvantages S. Typhimurium for Cell Invasion
3. Discussion
4. Methods and Materials
4.1. Bacterial Strains, Mutant Construction and Molecular Cloning
4.2. Proteomic Sample Preparation and LC–MS/MS Detection
4.3. Proteomic Data Processing
4.4. Western Blot for Secreted Proteins
4.5. RNA Extraction and Quantitative Real-Time PCR
4.6. DNA Extraction and Hin-Mediated Invertible Segment Orientation Determination
4.7. Recombinant Protein Expression and Purification
4.8. Electrophoretic Mobility Shift Assays (EMSAs)
4.9. Competitive Invasion Assay
4.10. Growth and Motility Study
4.11. Statistical Analysis
Supplementary Materials
Author Contributions
Funding
Data Availability Statement
Conflicts of Interest
References
- Daoust, J.Y. Pathogenicity of Foodborne Salmonella. Int. J. Food Microbiol. 1991, 12, 17–40. [Google Scholar] [CrossRef]
- Dougan, G.; Baker, S. Salmonella enterica Serovar Typhi and the Pathogenesis of Typhoid Fever. Annu. Rev. Microbiol. 2014, 68, 317–336. [Google Scholar] [CrossRef]
- Cremon, C.; Stanghellini, V.; Pallotti, F.; Fogacci, E.; Bellacosa, L.; Morselli-Labate, A.M.; Paccapelo, A.; di Nardo, G.; Cogliandro, R.F.; de Giorgio, R.; et al. Salmonella Gastroenteritis During Childhood Is a Risk Factor for Irritable Bowel Syndrome in Adulthood. Gastroenterology 2014, 147, 69–77. [Google Scholar] [CrossRef]
- Majowicz, S.E.; Musto, J.; Scallan, E.; Angulo, F.J.; Kirk, M.; O’Brien, S.J.; Jones, T.F.; Fazil, A.; Hoekstra, R.M.; Burd, I.C.E.D. The Global Burden of Nontyphoidal Salmonella Gastroenteritis. Clin. Infect. Dis. 2010, 50, 882–889. [Google Scholar] [CrossRef] [PubMed]
- Troeger, C.; Blacker, B.F.; Khalil, I.A.; Rao, P.C.; Cao, S.J.; Zimsen, S.R.M.; Albertson, S.; Stanaway, J.D.; Deshpande, A.; Brown, A.; et al. Estimates of the global, regional, and national morbidity, mortality, and aetiologies of diarrhoea in 195 countries: A systematic analysis for the Global Burden of Disease Study 2016. Lancet Infect. Dis. 2018, 18, 1211–1228. [Google Scholar] [CrossRef]
- Haraga, A.; Ohlson, M.B.; Miller, S.I. Salmonellae interplay with host cells. Nat. Rev. Microbiol. 2008, 6, 53–66. [Google Scholar] [CrossRef] [PubMed]
- Francis, C.L.; Starnbach, M.N.; Falkow, S. Morphological and cytoskeletal changes in epithelial cells occur immediately upon interaction with Salmonella typhimurium grown under low-oxygen conditions. Mol. Microbiol. 1992, 6, 3077–3087. [Google Scholar] [CrossRef] [PubMed]
- Blair, D.F. How Bacteria Sense and Swim. Annu. Rev. Microbiol. 1995, 49, 489–522. [Google Scholar] [CrossRef] [PubMed]
- Josenhans, C.; Suerbaum, S. The role of motility as a virulence factor in bacteria. Int. J. Med. Microbiol. 2002, 291, 605–614. [Google Scholar] [CrossRef]
- Stecher, B.; Barthel, M.; Schlumberger, M.C.; Haberli, L.; Rabsch, W.; Kremer, M.; Hardt, W.D. Motility allows S. Typhimurium to benefit from the mucosal defence. Cell. Microbiol. 2008, 10, 1166–1180. [Google Scholar] [CrossRef]
- Duan, Q.D.; Zhou, M.X.; Zhu, L.Q.; Zhu, G.Q. Flagella and bacterial pathogenicity. J. Basic Microbiol. 2013, 53, 22359233. [Google Scholar] [CrossRef] [PubMed]
- Rossez, Y.; Wolfson, E.B.; Holmes, A.; Gally, D.L.; Holden, N.J. Bacterial flagella: Twist and stick, or dodge across the kingdoms. PLoS Pathog. 2015, 11, e1004483. [Google Scholar] [CrossRef] [PubMed]
- Horvath, P.; Kato, T.; Miyata, T.; Namba, K. Structure of Salmonella Flagellar Hook Reveals Intermolecular Domain Interactions for the Universal Joint Function. Biomolecules 2019, 9, 462. [Google Scholar] [CrossRef] [PubMed]
- Silverman, M.; Simon, M. Phase Variation-Genetic-Analysis of Switching Mutants. Cell 1980, 19, 845–854. [Google Scholar] [CrossRef]
- Ikeda, J.S.; Schmitt, C.K.; Darnell, S.C.; Watson, P.R.; Bispham, J.; Wallis, T.S.; Weinstein, D.L.; Metcalf, E.S.; Adams, P.; O’Connor, C.D.; et al. Flagellar phase variation of Salmonella enterica serovar Typhimurium contributes to virulence in the murine typhoid infection model but does not influence Salmonella-induced enteropathogenesis. Infect. Immun. 2001, 69, 3021–3030. [Google Scholar] [CrossRef]
- Yamaguchi, T.; Toma, S.; Terahara, N.; Miyata, T.; Ashihara, M.; Minamino, T.; Namba, K.; Kato, T. Structural and Functional Comparison of Salmonella Flagellar Filaments Composed of FljB and FliC. Biomolecules 2020, 10, 246. [Google Scholar] [CrossRef] [PubMed]
- Horstmann, J.A.; Zschieschang, E.; Truschel, T.; de Diego, J.; Lunelli, M.; Rohde, M.; May, T.; Strowig, T.; Stradal, T.; Kolbe, M.; et al. Flagellin phase-dependent swimming on epithelial cell surfaces contributes to productive Salmonella gut colonisation. Cell. Microbiol. 2017, 19, e12739. [Google Scholar] [CrossRef] [PubMed]
- Simon, M.; Zieg, J.; Silverman, M.; Mandel, G.; Doolittle, R. Phase Variation-Evolution of a Controlling Element. Science 1980, 209, 1370–1374. [Google Scholar] [CrossRef] [PubMed]
- Andrewes, F.W. Studies in group-agglutination I. The Salmonella group and its antigenic structure. J. Pathol. Bacteriol. 1922, 25, 505–521. [Google Scholar] [CrossRef]
- Bonifield, H.R.; Hughes, K.T. Flagellar phase variation in Salmonella enterica is mediated by a posttranscriptional control mechanism. J. Bacteriol. 2003, 185, 3567–3574. [Google Scholar] [CrossRef] [PubMed]
- Johnson, R.C.M.F. Bruist. Intermediates in Hin-mediated DNA inversion: A role for Fis and the recombinational enhancer in the strand exchange reaction. EMBO J. 1989, 8, 1581–1590. [Google Scholar] [CrossRef]
- Haykinson, M.J.; Johnson, R.C. DNA looping and the helical repeat in vitro and in vivo: Effect of HU protein and enhancer location on Hin invertasome assembly. EMBO J. 1993, 12, 2503–2512. [Google Scholar] [CrossRef]
- Zarrineh, P.; Sanchez-Rodriguez, A.; Hosseinkhan, N.; Narimani, Z.; Marchal, K.; Masoudi-Nejad, A. Genome-Scale Co-Expression Network Comparison across Escherichia coli and Salmonella enterica Serovar Typhimurium Reveals Significant Conservation at the Regulon Level of Local Regulators Despite Their Dissimilar Lifestyles. PLoS ONE 2014, 9, e102871. [Google Scholar] [CrossRef]
- Sheng, X.; Huang, X.X.; Li, J.; Xie, X.; Xu, S.; Zhang, H.; Xu, H. Regulation of Sulfur Assimilation Pathways in Salmonella enterica Serovar Typhi Upon Up-Shift High Osmotic Treatment: The Role of UhpA Revealed through Transcriptome Profiling. Curr. Microbiol. 2009, 59, 628–635. [Google Scholar] [CrossRef] [PubMed]
- Island, M.D.; Wei, B.Y.; Kadner, R.J. Structure and Function of the Uhp Genes for the Sugar Phosphate-Transport System in Escherichia-Coli and Salmonella-Typhimurium. J. Bacteriol. 1992, 174, 2754–2762. [Google Scholar] [CrossRef]
- Robert, X.; Gouet, P. Deciphering key features in protein structures with the new ENDscript server. Nucleic Acids. Res. 2014, 42, W320–W324. [Google Scholar] [CrossRef]
- Kutsukake, K.; Nakashima, H.; Tominaga, A.; Abo, T. Two DNA invertases contribute to flagellar phase variation in Salmonella enterica serovar typhimurium strain LT2. J. Bacteriol. 2006, 188, 950–957. [Google Scholar] [CrossRef] [PubMed]
- Choi, E.; Han, Y.; Cho, Y.J.; Nam, D.; Lee, E.J. A trans-acting leader RNA from a Salmonella virulence gene. Proc. Natl. Acad. Sci. USA 2017, 114, 10232–10237. [Google Scholar] [CrossRef] [PubMed]
- Merickel, S.K.; Haykinson, M.J.; Johnson, R.C. Communication between Hin recombinase and Fis regulatory subunits during coordinate activation of Hin-catalyzed site-specific DNA inversion. Genes. Dev. 1998, 12, 2803–2816. [Google Scholar] [CrossRef]
- Hansen-Wester, I.; Hensel, M. Salmonella pathogenicity islands encoding type III secretion systems. Microbes Infect. 2001, 3, 549–559. [Google Scholar] [CrossRef]
- Jennings, E.; Thurston, T.L.M.; Holden, D.W. Salmonella SPI-2 Type III Secretion System Effectors: Molecular Mechanisms and Physiological Consequences. Cell. Host Microbe 2017, 22, 217–231. [Google Scholar] [CrossRef] [PubMed]
- Lederberg, J.; Iino, T. Phase Variation in Salmonella. Genetics 1956, 41, 743–757. [Google Scholar] [CrossRef] [PubMed]
- Aldridge, P.D.; Wu, C.; Gnerer, J.; Karlinsey, J.E.; Hughes, K.T.; Sachs, M.S. Regulatory protein that inhibits both synthesis and use of the target protein controls flagellar phase variation in Salmonella enterica. Proc. Natl. Acad. Sci. USA 2006, 103, 11340–11345. [Google Scholar] [CrossRef]
- Eom, J.S.; Kim, J.S.; Jang, J.I.; Kim, H.G.; Bang, I.-S.; Park, Y.K. Effect of iacP mutation on flagellar phase variation in Salmonella enterica serovar typhimurium strain UK-1. J. Bacteriol. 2012, 194, 4332–4341. [Google Scholar] [CrossRef]
- Cameron, E.A.; Gruber, C.C.; Ritchie, J.M.; Waldor, M.K.; Sperandio, V. The QseG Lipoprotein Impacts the Virulence of Enterohemorrhagic Escherichia coli and Citrobacter rodentium and Regulates Flagellar Phase Variation in Salmonella enterica Serovar Typhimurium. Infect Immun. 2018, 86, e00936-17. [Google Scholar] [CrossRef] [PubMed]
- Dhar, G.; McLean, M.M.; Heiss, J.K.; Johnson, R.C. The Hin recombinase assembles a tetrameric protein swivel that exchanges DNA strands. Nucleic Acids. Res. 2009, 37, 4743–4756. [Google Scholar] [CrossRef] [PubMed][Green Version]
- Chang, Y.; Johnson, R.C. Controlling tetramer formation, subunit rotation and DNA ligation during Hin-catalyzed DNA inversion. Nucleic Acids. Res. 2015, 43, 6459–6472. [Google Scholar] [CrossRef][Green Version]
- Simon, R.; Samuel, C.E. Activation of NF-kappaB-dependent gene expression by Salmonella flagellins FliC and FljB. Biochem. Biophys. Res. Commun. 2007, 355, 280–285. [Google Scholar] [CrossRef] [PubMed]
- Simon, R.; Samuel, C.E. Interleukin-1 beta secretion is activated comparably by FliC and FljB flagellins but differentially by wild-type and DNA adenine methylase-deficient Salmonella. J. Interferon Cytokine Res. 2008, 28, 661–666. [Google Scholar] [CrossRef]
- Saini, S.; Ellermeier, J.R.; Slauch, J.M.; Rao, C.V. The role of coupled positive feedback in the expression of the SPI1 type three secretion system in Salmonella. PLoS Pathog. 2010, 6, e1001025. [Google Scholar] [CrossRef] [PubMed]
- Lucas, R.L.; Lostroh, C.P.; DiRusso, C.C.; Spector, M.P.; Wanner, B.L.; Lee, C.A. Multiple factors independently regulate hilA and invasion gene expression in Salmonella enterica serovar typhimurium. J. Bacteriol. 2000, 182, 1872–1882. [Google Scholar] [CrossRef] [PubMed]
- Ellermeier, C.D.; Slauch, J.M. RtsA and RtsB coordinately regulate expression of the invasion and flagellar genes in Salmonella enterica serovar Typhimurium. J. Bacteriol. 2003, 185, 5096–5108. [Google Scholar] [CrossRef] [PubMed]
- Lv, S.; Si, W.; Yu, S.Y.; Li, Z.L.; Wang, X.M.; Chen, L.P.; Zhang, W.J.; Liu, S.G. Characteristics of invasion-reduced hilA gene mutant of Salmonella Enteritidis in vitro and in vivo. Res. Vet. Sci. 2015, 101, 63–68. [Google Scholar] [CrossRef] [PubMed]
- Ammar, A.M.; Mohamed, A.A.; El-Hamid, M.I.A.; El-Azzouny, M.M. Virulence genotypes of clinical Salmonella Serovars from broilers in Egypt. J. Infect. Dev. Cty. 2016, 10, 337–346. [Google Scholar] [CrossRef] [PubMed]
- Datsenko, K.A.; Wanner, B.L. One-step inactivation of chromosomal genes in Escherichia coli K-12 using PCR products. Proc. Natl. Acad. Sci. USA 2000, 97, 6640–6645. [Google Scholar] [CrossRef] [PubMed]
- Hu, M.; Liu, Y.H.; Yu, K.W.; Liu, X.Y. Decreasing the amount of trypsin in in-gel digestion leads to diminished chemical noise and improved protein identifications. J. Proteom. 2014, 109, 16–25. [Google Scholar] [CrossRef] [PubMed]
- Cox, J.; Mann, M. MaxQuant enables high peptide identification rates, individualized p.p.b.-range mass accuracies and proteome-wide protein quantification. Nat. Biotechnol. 2008, 26, 1367–1372. [Google Scholar] [CrossRef] [PubMed]
- Tyanova, S.; Temu, T.; Sinitcyn, P.; Carlson, A.; Hein, M.Y.; Geiger, T.; Mann, M.; Cox, J. The Perseus computational platform for comprehensive analysis of (prote)omics data. Nat. Method 2016, 13, 731–740. [Google Scholar] [CrossRef]
- Ha, D.-G.; Kuchma, S.L.; O’Toole, G.A. Plate-based assay for swimming motility in Pseudomonas aeruginosa. Method Mol. Biol. 2014, 1149, 59–65. [Google Scholar]
- Holscher, T.; Dragos, A.; Gallegos-Monterrosa, R.; Martin, M.; Mhatre, E.; Richter, A.; Kovacs, A.T. Monitoring Spatial Segregation in Surface Colonizing Microbial Populations. J. Vis. Exp. 2016, 116, e54752. [Google Scholar] [CrossRef]








Publisher’s Note: MDPI stays neutral with regard to jurisdictional claims in published maps and institutional affiliations. |
© 2022 by the authors. Licensee MDPI, Basel, Switzerland. This article is an open access article distributed under the terms and conditions of the Creative Commons Attribution (CC BY) license (https://creativecommons.org/licenses/by/4.0/).
Share and Cite
Wang, H.; Tang, Z.; Xue, B.; Lu, Q.; Liu, X.; Zou, Q. Salmonella Regulator STM0347 Mediates Flagellar Phase Variation via Hin Invertase. Int. J. Mol. Sci. 2022, 23, 8481. https://doi.org/10.3390/ijms23158481
Wang H, Tang Z, Xue B, Lu Q, Liu X, Zou Q. Salmonella Regulator STM0347 Mediates Flagellar Phase Variation via Hin Invertase. International Journal of Molecular Sciences. 2022; 23(15):8481. https://doi.org/10.3390/ijms23158481
Chicago/Turabian StyleWang, Hongou, Zhiheng Tang, Baoshuai Xue, Qinghui Lu, Xiaoyun Liu, and Qinghua Zou. 2022. "Salmonella Regulator STM0347 Mediates Flagellar Phase Variation via Hin Invertase" International Journal of Molecular Sciences 23, no. 15: 8481. https://doi.org/10.3390/ijms23158481
APA StyleWang, H., Tang, Z., Xue, B., Lu, Q., Liu, X., & Zou, Q. (2022). Salmonella Regulator STM0347 Mediates Flagellar Phase Variation via Hin Invertase. International Journal of Molecular Sciences, 23(15), 8481. https://doi.org/10.3390/ijms23158481

