UHPLC/MS-Based Serum Metabolomics Reveals the Mechanism of Radiation-Induced Thrombocytopenia in Mice
Abstract
:1. Introduction
2. Results
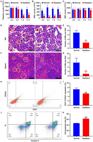
2.1. Influence of Radiation on Hematopoiesis in Mice
2.2. Multivariate Statistical Analysis of the Metabolomics Research
2.3. Identification of Potential Biomarkers of Thrombocytopenia
2.4. Biological Pathway Analysis of Radiation-Induced Thrombocytopenia
2.5. Effects of Metabolites on Megakaryocyte Differentiation and the Apoptosis of K562 Cells
3. Discussion
4. Materials and Methods
4.1. Chemicals and Reagents
4.2. Animals and Treatment
4.3. Hematologic Parameter Analysis
4.4. Histology Analysis
4.5. Flow Cytometry Analysis of BM Megakaryocyte Differentiation
4.6. Flow Cytometry Analysis of BM Cell Apoptosis
4.7. Sample Preparation
4.8. Untargeted Metabolomics Analysis
4.9. Data Processing and Multivariate Analysis
4.10. Analysis of Megakaryocyte Differentiation
4.11. Cell Apoptosis Assay
4.12. Statistical Analysis
5. Conclusions
Author Contributions
Funding
Institutional Review Board Statement
Informed Consent Statement
Data Availability Statement
Conflicts of Interest
References
- Alcocer, G.; Alcocer, P.; Alcocer, X.; Marquez, C. Burn due to the use of the mobile telephone and interaction of the non-ionizing radiation with the electric field of high voltage. Mediterr. J. Basic Appl. Sci. 2018, 2, 48–58. [Google Scholar]
- Yu, C.; Fu, J.; Guo, L.; Lian, L.; Yu, D. UPLC-MS-based serum metabolomics reveals protective effect of Ganoderma lucidum polysaccharide on ionizing radiation injury. J. Ethnopharmacol. 2020, 258, 112814. [Google Scholar] [CrossRef] [PubMed]
- Pratheeshkumar, P.; Raphael, T.J.; Kuttan, G. Protective Role of Perillic Acid Against Radiation−Induced Oxidative Stress, Cytokine Profile, DNA Damage, and Intestinal Toxicity in Mice. J. Environ. Pathol. Toxicol. Oncol. 2010, 29, 199–212. [Google Scholar] [CrossRef] [PubMed]
- Bick, R.L.; Strauss, J.F.; Frenkel, E.P. Thrombosis and hemorrhage in oncology patients. Hematol. Oncol. Clin. N. Am. 1996, 10, 875–907. [Google Scholar] [CrossRef]
- DiCarlo, A.L.; Kaminski, J.M.; Hatchett, R.J.; Maidment, B.W. Role of thrombocytopenia in radiation-induced mortality and review of therapeutic approaches targeting platelet regeneration after radiation exposure. J. Radiat. Oncol. 2015, 5, 19–32. [Google Scholar] [CrossRef]
- Holinstat, M. Normal platelet function. Cancer Metastasis Rev. 2017, 36, 195–198. [Google Scholar] [CrossRef]
- Zhao, L.; Zhao, L.; Wang, Y.; Yang, F.; Chen, Z.; Yu, Q.; Shi, H.; Huang, S.; Zhao, X.; Xiu, L.; et al. Platelets as a prognostic marker for sepsis: A cohort study from the MIMIC-III database. Medicine 2020, 99, e23151. [Google Scholar] [CrossRef]
- Perl, L.; Matatov, Y.; Koronowski, R.; Lev, E.I.; Solodky, A. Prognostic significance of reticulated platelet levels in diabetic patients with stable coronary artery disease. Platelets 2020, 31, 1012–1018. [Google Scholar] [CrossRef]
- Jiang, L.; Lin, S.; Wang, J.; Chu, C. Prognostic values of procalcitonin and platelet in the patient with urosepsis. Medicine 2021, 100, e26555. [Google Scholar] [CrossRef]
- Isler, Y.; Kaya, H. Relationship of platelet counts, platelet volumes, and Curb-65 scores in the prognosis of COVID-19 patients. Am. J. Emerg. Med. 2022, 51, 257–261. [Google Scholar] [CrossRef]
- Gruijl, F.R.; Voskamp, P. Photocarcinogenesis—DNA Damage and Gene Mutations. Cancer Treat. Res. 2009, 146, 101–109. [Google Scholar] [PubMed]
- Babicová, A.; Havlínová, Z.; Hroch, M.; Řezáčová, M.; Pejchal, J.; Vávrová, J.; Chládek, J. In Vivo Study of Radioprotective Effect of NO-Synthase Inhibitors and Acetyl-L-Carnitine. Physiol. Res. 2013, 62, 701–710. [Google Scholar] [CrossRef] [PubMed]
- Prasad, S.; Gupta, S.C.; Tyagi, A.K. Reactive oxygen species (ROS) and cancer: Role of antioxidative nutraceuticals. Cancer Lett. 2017, 387, 95–105. [Google Scholar] [CrossRef] [PubMed]
- Wang, Y.; Li, C.; Su, L.; Guan, B.; Lu, Y.; Guan, F.; Rong, L.; Wang, X.; Meng, A.; Fan, F. Effect of FOXO3A on hematopoietic system damage in total-body irradiated mice. Chin. J. Comp. Med. 2019, 29, 10–16. [Google Scholar]
- Grande, T.; Varas, V.; Bueren, J.A. Residual damage of lymphohematopoietic repopulating cells after irradiation of mice at different stages of development. Exp. Hematol. 2000, 28, 87–95. [Google Scholar] [CrossRef]
- MacVittie, T.J.; Farese, A.M.; Jackson, W. The Hematopoietic Syndrome of the Acute Radiation Syndrome in Rhesus Macaques: A Systematic Review of the Lethal Dose Response Relationship. Health Phys. 2015, 109, 342–366. [Google Scholar] [CrossRef]
- Burdelya, L.G.; Krivokrysenko, V.I.; Tallant, T.C.; Strom, E.; Gleiberman, A.S.; Gupta, D.; Kurnasov, O.V.; Fort, F.L.; Osterman, A.L.; Didonato, J.A.; et al. An agonist of toll-like receptor 5 has radioprotective activity in mouse and primate models. Science 2008, 320, 226–230. [Google Scholar] [CrossRef] [Green Version]
- Chen, L.; Chen, F.; Xu, Y.; Wang, S.; Wang, A.; Su, Y.; Wang, J. Recombinant human insulin-like growth factor-Ⅰpromotes recovery of platelet in mice after radiation injury. J. Third Mil. Med. Univ. 2011, 33, 2340–2344. [Google Scholar]
- Kim, A.; Shim, S.; Kim, M.J.; Myung, J.K.; Park, S. Mesenchymal stem cell-mediated Notch2 activation overcomes radiation-induced injury of the hematopoietic system. Sci. Rep. 2018, 8, 9277. [Google Scholar] [CrossRef]
- Mauch, P.; Constien, L.; Greenberger, L.; Knospe, W.; Sullivan, J.; Liesveld, J.L.; Deeg, H.J. Hematopoietic stem cell compartment: Acute and late effects of radiation therapy and chemotherapy. Int. J. Radiat. Oncol. Biol. Phys. 1995, 31, 1319–1339. [Google Scholar] [CrossRef]
- Cuykx, M.; Rodrigues, R.M.; Laukens, K.; Vanhaecke, T.; Covaci, A. In vitro assessment of hepatotoxicity by metabolomics: A review. Arch. Toxicol. 2018, 92, 3007–3029. [Google Scholar] [CrossRef] [PubMed]
- Luo, Y.; Gao, F.; Chang, R.; Zhang, X.; Zhong, J.; Wen, J.; Wu, J.; Zhou, T. Metabolomics Based Comprehensive Investigation of Gardeniae Fructus Induced Hepatotoxicity. Food Chem. Toxicol. 2021, 153, 112250. [Google Scholar] [CrossRef] [PubMed]
- Cui, L.; Lu, H.; Lee, Y.H. Challenges and emergent solutions for LC-MS/MS based untargeted metabolomics in diseases. Mass Spectrom. Rev. 2018, 37, 772–792. [Google Scholar] [CrossRef]
- Schrimpe-Rutledge, A.C.; Codreanu, S.G.; Sherrod, S.D.; McLean, J.A. Untargeted Metabolomics Strategies-Challenges and Emerging Directions. J. Am. Soc. Mass Spectrom 2016, 27, 1897–1905. [Google Scholar] [CrossRef] [PubMed] [Green Version]
- Laiakis, E.C.; Strawn, S.J.; Brenner, D.J.; Fornace, A.J., Jr. Assessment of Saliva as a Potential Biofluid for Biodosimetry: A Pilot Metabolomics Study in Mice. Radiat. Res. 2016, 186, 92–97. [Google Scholar] [CrossRef] [Green Version]
- Papadimitropoulos, M.P.; Vasilopoulou, C.G.; Maga-Nteve, C.; Klapa, M.I. Untargeted GC-MS Metabolomics. Methods Mol. Biol. 2018, 1738, 133–147. [Google Scholar]
- Beale, D.J.; Pinu, F.R.; Kouremenos, K.A.; Poojary, M.M.; Narayana, V.K.; Boughton, B.A.; Kanojia, K.; Dayalan, S.; Jones, O.A.H.; Dias, D.A. Review of recent developments in GC-MS approaches to metabolomics-based research. Metabolomics 2018, 14, 152. [Google Scholar] [CrossRef]
- Crook, A.A.; Powers, R. Quantitative NMR-Based Biomedical Metabolomics: Current Status and Applications. Molecules 2020, 25, 5128. [Google Scholar] [CrossRef]
- Bizzarri, D.; Reinders, M.J.T.; Beekman, M.; Slagboom, P.E.; Bbmri, N.; van den Akker, E.B. 1H-NMR metabolomics-based surrogates to impute common clinical risk factors and endpoints. EBioMedicine 2022, 75, 103764. [Google Scholar] [CrossRef]
- Want, E.J. LC-MS Untargeted Analysis. Methods Mol. Biol. 2018, 1738, 99–116. [Google Scholar]
- Cheema, A.K.; Suman, S.; Kaur, P.; Singh, R.; Fornace, A.J., Jr.; Datta, K. Long-term differential changes in mouse intestinal metabolomics after gamma and heavy ion radiation exposure. PLoS ONE 2014, 9, e87079. [Google Scholar] [CrossRef] [PubMed]
- Zhao, H.; Lu, X.; Cai, T.; Li, S.; Tian, M.; Liu, Q. Screening for radiation-sensitive biomarkers in rat plasma based on metabolomics studies. Carcino Terato Muta 2020, 32, 166–176. [Google Scholar]
- Yang, S.; Wang, X.; Duan, C.; Zhang, J. A novel approach combining metabolomics and molecular pharmacology to study the effect of Gei Herba on mouse hematopoietic function. Biomed. Pharmacother. 2020, 129, 110437. [Google Scholar] [CrossRef] [PubMed]
- Ito, K.; Ito, K. Hematopoietic stem cell fate through metabolic control. Exp. Hematol. 2018, 64, 1–11. [Google Scholar] [CrossRef] [Green Version]
- Emmons, R.; Ngu, M.; Xu, G.; Hernandez-Saavedra, D.; Chen, H.; Lisio, M.D. Effects of Obesity and Exercise on Bone Marrow Progenitor Cells after Radiation. Med. Sci. Sports Exerc. 2019, 51, 1126–1136. [Google Scholar] [CrossRef]
- Tkaczynski, E.; Arulselvan, A.; Tkaczynski, J.; Avery, S.; Xiao, L.; Torok-Storb, B.; Abrams, K.; Rao, N.V.; Johnson, G.; Kennedy, T.P.; et al. 2-O, 3-O desulfated heparin mitigates murine chemotherapy- and radiation-induced thrombocytopenia. Blood Adv. 2018, 2, 754–761. [Google Scholar] [CrossRef] [Green Version]
- Stickney, D.R.; Dowding, C.; Authier, S.; Garsd, A.; Onizuka-Handa, N.; Reading, C.; Frincke, J.M. 5-androstenediol improves survival in clinically unsupported rhesus monkeys with radiation-induced myelosuppression. Int. Immunopharmacol. 2007, 7, 500–505. [Google Scholar] [CrossRef]
- Deutsch, V.R.; Tomer, A. Megakaryocyte development and platelet production. Br. J. Haematol. 2006, 134, 453–466. [Google Scholar] [CrossRef]
- Herodin, F.; Drouet, M. Cytokine-based treatment of accidentally irradiated victims and new approaches. Exp. Hematol. 2005, 33, 1071–1080. [Google Scholar] [CrossRef]
- Zhang, J.; Han, X.; Zhao, Y.; Xue, X.; Fan, S. Mouse serum protects against total body irradiation-induced hematopoietic system injury by improving the systemic environment after radiation. Free Radic. Biol. Med. 2019, 131, 382–392. [Google Scholar] [CrossRef]
- Upadhyay, M.; Rajagopal, M.; Gill, K.; Li, Y.; Bansal, S.; Sridharan, V.; Tyburski, J.B.; Boerma, M.; Cheema, A.K. Identification of Plasma Lipidome Changes Associated with Low Dose Space-Type Radiation Exposure in a Murine Model. Metabolites 2020, 10, 252. [Google Scholar] [CrossRef] [PubMed]
- Bariana, T.K.; Labarque, V.; Heremans, J.; Thys, C.; De Reys, M.; Greene, D.; Jenkins, B.; Grassi, L.; Seyres, D.; Burden, F.; et al. Sphingolipid dysregulation due to lack of functional KDSR impairs proplatelet formation causing thrombocytopenia. Haematologica 2019, 104, 1036–1045. [Google Scholar] [CrossRef] [PubMed] [Green Version]
- van der Veen, J.N.; Kennelly, J.P.; Wan, S.; Vance, J.E.; Vance, D.E.; Jacobs, R.L. The critical role of phosphatidylcholine and phosphatidylethanolamine metabolism in health and disease. Biochim. Biophys. Acta Biomembr. 2017, 1859, 1558–1572. [Google Scholar] [CrossRef] [PubMed]
- Wu, F.Z.; Xu, W.J.; Deng, B.; Liu, S.D.; Deng, C.; Wu, M.Y.; Gao, Y.; Jia, L.Q. Wen-Luo-Tong Decoction Attenuates Paclitaxel-Induced Peripheral Neuropathy by Regulating Linoleic Acid and Glycerophospholipid Metabolism Pathways. Front. Pharmacol. 2018, 9, 956. [Google Scholar] [CrossRef] [PubMed]
- Zeng, C.; Wen, B.; Hou, G.; Lei, L.; Mei, Z.; Jia, X.; Chen, X.; Zhu, W.; Li, J.; Kuang, Y.; et al. Lipidomics profiling reveals the role of glycerophospholipid metabolism in psoriasis. Gigascience 2017, 6, 1–11. [Google Scholar] [CrossRef] [PubMed] [Green Version]
- Nobumasa, H.; Machiko, S.; Akiyoshi, H.; Toshio, A.; Keiko, S.; Kazuo, M. Protective Effects of Quinaprilat and Trandolaprilat, Active Metabolites of Quinapril and Trandolapril, on Hemolysis Induced by Lysophosphatidylcholine in Human Erythrocytes. Biol. Pharm. Bull. 2003, 26, 712–716. [Google Scholar]
- Ohanian, J.; Ohanian, V. Sphingolipids in mammalian cell signalling. Cell. Mol. Life Sci. 2001, 58, 2053–2068. [Google Scholar] [CrossRef]
- Xie, S.Z.; Garcia-Prat, L.; Voisin, V.; Ferrari, R.; Gan, O.I.; Wagenblast, E.; Kaufmann, K.B.; Zeng, A.G.X.; Takayanagi, S.I.; Patel, I.; et al. Sphingolipid Modulation Activates Proteostasis Programs to Govern Human Hematopoietic Stem Cell Self-Renewal. Cell Stem Cell 2019, 25, 639–653.e7. [Google Scholar] [CrossRef] [Green Version]
- Zhang, F.; Jiang, H.; Ai, D. Research Progress of the Role of Ceramides in Vascular Pathophysiology. Prog. Pharm. Sci. 2020, 44, 924–931. [Google Scholar]
- Niaudet, C.; Bonnaud, S.; Guillonneau, M.; Gouard, S.; Gaugler, M.H.; Dutoit, S.; Ripoche, N.; Dubois, N.; Trichet, V.; Corre, I.; et al. Plasma membrane reorganization links acid sphingomyelinase/ceramide to p38 MAPK pathways in endothelial cells apoptosis. Cell Signal. 2017, 33, 10–21. [Google Scholar] [CrossRef]
- Aureli, M.; Murdica, V.; Loberto, N.; Samarani, M.; Prinetti, A.; Bassi, R.; Sonnino, S. Exploring the link between ceramide and ionizing radiation. Glycoconj. J. 2014, 31, 449–459. [Google Scholar] [CrossRef] [PubMed]
- Kagedal, K.; Zhao, M.; Svienssou, I.; Brunk, U.T. Sphingosine-induced apoptosis is dependent on lysosomal proteases. Biochem. J. 2001, 359, 335–343. [Google Scholar] [CrossRef] [PubMed]
- Comai, S.; Bertazzo, A.; Brughera, M.; Crotti, S. Tryptophan in health and disease. Adv. Clin. Chem. 2020, 95, 165–218. [Google Scholar] [PubMed]
- Wang, C.Y.; Shi, Y.; Min, Y.N.; Zhu, X.J.; Guo, C.S.; Peng, J.; Dong, X.Y.; Qin, P.; Sun, J.Z.; Hou, M. Decreased IDO activity and increased TTS expression break immune tolerance in patients with immune thrombocytopenia. J. Clin. Immunol. 2011, 31, 643–649. [Google Scholar] [CrossRef] [PubMed]
- Pretorius, C.J.; Tugizimana, F.; Steenkamp, P.A.; Piater, L.A.; Dubery, I.A. Metabolomics for Biomarker Discovery: Key Signatory Metabolic Profiles for the Identification and Discrimination of Oat Cultivars. Metabolites 2021, 11, 165. [Google Scholar] [CrossRef] [PubMed]







| No. | ESI Mode | Metabolites | Chemical Formula | RT (min) | m/z | Ion Type | VIP Value | Normal vs. Radiation Trend |
|---|---|---|---|---|---|---|---|---|
| 1 | Pos | Cyclopentanethiol | C5H10S | 2.184 | 103.0539 | M + H | 1.8754 | ↑ |
| 2 | Pos | Indole | C8H7N | 3.771 | 118.0647 | M + H | 1.8679 | ↑ |
| 3 | Pos | Guanidineacetic acid | C3H7N3O2 | 2.197 | 118.0648 | M + H | 1.5384 | ↑ |
| 4 | Pos | Indoline | C8H9N | 2.195 | 120.0804 | M + H | 1.9493 | ↑ |
| 5 | Pos | Nicotinamide | C6H6N2O | 1.256 | 123.0552 | M + H | 1.4577 | ↑ |
| 6 | Pos | 4-Hydroxyquinoline | C9H7NO | 4.695 | 146.0598 | M + H | 1.8679 | ↑ |
| 7 | Pos | N1-Methyl-2-pyridone-5-carboxamide | C7H8N2O2 | 1.686 | 153.0657 | M + H | 1.685 | ↑ |
| 8 | Pos | 3-Pyrimidin-2-yl-Propionic Acid | C7H8N2O2 | 2.621 | 153.0657 | M + H | 1.5834 | ↑ |
| 9 | Pos | DL-2-Aminooctanoic acid | C8H17NO2 | 1.670 | 160.1330 | M + H | 1.8437 | ↑ |
| 10 | Pos | L-Carnitine | C7H15NO3 | 1.581 | 162.1123 | M + H | 1.8223 | ↑ |
| 11 | Pos | N-Amidino-L-aspartate | C5H9N3O4 | 1.398 | 176.0657 | M + H | 1.2443 | ↑ |
| 12 | Pos | Hydroxy ipronidazole | C7H11N3O3 | 4.172 | 186.0911 | M + H | 1.298 | ↑ |
| 13 | Pos | N,N-Diethylphenylacetamide | C12H17NO | 7.316 | 192.1382 | M + H | 1.973 | ↑ |
| 14 | Pos | ((5R,8R)-5-propyloctahydroindolizin-8-yl)methanol | C12H23NO | 0.224 | 198.1850 | M + H | 1.6674 | ↑ |
| 15 | Pos | myo-Inositol | C6H12O6 | 1.046 | 203.0526 | M + Na | 1.4349 | ↑ |
| 16 | Pos | L-Tryptophan | C11H12N2O2 | 4.775 | 205.0970 | M + H | 1.3927 | ↑ |
| 17 | Pos | Propionyl-L-carnitine | C10H19NO4 | 1.730 | 218.1384 | M + H | 1.3618 | ↑ |
| 18 | Pos | Fraxidin | C11H10O5 | 0.257 | 223.0635 | M + H | 2.1555 | ↑ |
| 19 | Pos | Cuscohygrine | C13H24N2O | 7.730 | 225.1957 | M + H | 1.7674 | ↑ |
| 20 | Pos | Pro-Leu | C11H20N2O3 | 1.697 | 229.1545 | M + H | 1.8095 | ↑ |
| 21 | Pos | 3-epi-xestoaminol C | C14H31NO | 8.755 | 230.2475 | M + H | 2.1067 | ↑ |
| 22 | Pos | ramifenazone | C14H19N3O | 4.372 | 246.1697 | M + H | 1.7439 | ↑ |
| 23 | pos | 9-methoxy-2,2-dimethyl-6-hydro-2H-pyrano [5,6-c] quinolin-5-one | C15H15NO3 | 1.176 | 258.1104 | M + H | 1.2531 | ↑ |
| 24 | Pos | Farnesylacetone | C18H30O | 12.776 | 263.2360 | M + H | 1.6348 | ↑ |
| 25 | Pos | Hexadecasphinganine | C16H35NO2 | 8.773 | 274.2734 | M + H | 2.1172 | ↑ |
| 26 | Pos | 1-Methoxyspirobrassinin | C12H12N2O2S2 | 0.293 | 281.0506 | M + H | 1.3219 | ↑ |
| 27 | Pos | CGS 15943 | C13H8ClN5O | 8.997 | 286.0563 | M + H | 1.8927 | ↑ |
| 28 | Pos | Flunixin Meglumine | C14H11F3N2O2 | 0.366 | 297.0824 | M + H | 2.0744 | ↑ |
| 29 | Pos | D-sphinganine | C18H39NO2 | 9.670 | 302.3046 | M + H | 1.8162 | ↑ |
| 30 | Pos | Mesterolone | C20H32O2 | 12.639 | 305.2465 | M + H | 1.9037 | ↑ |
| 31 | Pos | 3-oxo-nonadecanoic acid | C19H36O3 | 11.835 | 313.2724 | M + H | 1.4141 | ↑ |
| 32 | Pos | Ricinoleic Acid methyl ester | C19H36O3 | 12.266 | 313.2727 | M + H | 1.3506 | ↑ |
| 33 | Pos | Docosahexaenoic acid | C22H32O2 | 12.614 | 329.2464 | M + H | 1.6971 | ↑ |
| 34 | Pos | Oleoyl Ethanolamide-d4 | C20H35D4NO2 | 10.608 | 330.3354 | M + H | 1.2375 | ↑ |
| 35 | Pos | Erucamide | C22H43NO | 13.608 | 338.3402 | M + H | 1.2556 | ↑ |
| 36 | Pos | Ampicillin | C16H19N3O4S | 3.933 | 350.1235 | M + H | 1.2683 | ↑ |
| 37 | Pos | 5-Amino-6-(5’-phosphoribosylamino)uracil | C9H15N4O9P | 0.397 | 355.0696 | M + H | 1.2117 | ↑ |
| 38 | Pos | (+)-Butaclamol | C25H31NO | 5.351 | 362.2413 | M + H | 1.7738 | ↓ |
| 39 | Pos | Fraxin | C16H18O10 | 0.284 | 371.1013 | M + H | 1.4584 | ↑ |
| 40 | Pos | Dexamethasone | C22H29FO5 | 5.407 | 393.2098 | M + H | 1.9392 | ↓ |
| 41 | Pos | 9α-Fluoro-11β,16α,17α,21- tetrahydroxypregn-4-ene-3,20-dione | C21H29FO6 | 9.033 | 397.2015 | M + H | 1.9768 | ↑ |
| 42 | Pos | Gelomulide N | C24H32O7 | 9.038 | 415.2110 | M + H−H2O | 2.1011 | ↑ |
| 43 | Pos | Methyl prednisolone acetate | C24H32O6 | 9.035 | 417.2177 | M + H | 2.0157 | ↑ |
| 44 | Pos | Oleoylcarnitine | C25H47NO4 | 11.324 | 426.3560 | M + H | 1.3862 | ↑ |
| 45 | Pos | (R)-Stearoylcarnitine | C25H49NO4 | 11.934 | 428.3721 | M + H | 2.0445 | ↑ |
| 46 | Pos | 7b,9-Dihydroxy-3-(hydroxymethyl)-1,1,6,8-tetramethyl-5-oxo-1,1a,1b,4,4a,5,7a,7b,8,9-decahydro-9aH-cyclopropa [3,4] benzo [1,2-e] azulen-9a-ylacetate | C22H30O6 | 9.038 | 432.2376 | M + CAN + H | 1.9373 | ↑ |
| 47 | Pos | 5-Acetoxypalisadin-B | C17H26Br2O3 | 9.030 | 437.1932 | M + H | 1.7467 | ↑ |
| 48 | Pos | 5α-Androstan-3α,17β-diol disulfate | C19H32O8S2 | 9.007 | 453.1678 | M + H | 1.3525 | ↓ |
| 49 | Pos | Enterocin | C22H20O10 | 0.865 | 467.1025 | M + Na | 1.2918 | ↑ |
| 50 | Pos | LysoPC (16:1) | C24H48NO7P | 8.832 | 494.3229 | M + H | 1.3253 | ↓ |
| 51 | Pos | 1-Palmitoyl-Sn-Glycero-3-Phosphocholine | C24H50NO7P | 9.853 | 496.3374 | M + H | 1.6346 | ↓ |
| 52 | Pos | LysoPC(17:0) | C25H52NO7P | 10.660 | 510.3535 | M + H | 1.8249 | ↑ |
| 53 | Pos | Taurocholic acid | C26H45NO7S | 8.821 | 516.3061 | M + H | 1.6262 | ↓ |
| 54 | Pos | 1-Linoleoylglycerophosphocholine | C26H51NO7P | 9.991 | 520.3378 | M + H | 1.2905 | ↑ |
| 55 | Pos | tert-butyl(2S)-2-[4-[[(2S)-1-[(4-methoxyphenyl) methylamino]-3-methyl-1-oxobutan-2 yl] carbamoyl] piperidine-1-carbonyl] pyrrolidine-1-carboxylate | C29H44N4O6 | 10.212 | 545.3418 | M + H | 1.2298 | ↑ |
| 56 | Pos | PE (21:4) | C26H44NO8P | 4.722 | 552.2757 | M + Na | 1.8464 | ↓ |
| 57 | Pos | LysoPC (19:0) | C27H56NO7P | 11.590 | 560.3672 | M + Na | 1.1769 | ↑ |
| 58 | Pos | LysoPC (22:0) | C30H62NO7P | 12.543 | 580.4318 | M + H | 2.2871 | ↑ |
| 59 | Pos | Ouabain | C29H44O12 | 4.949 | 585.2894 | M + H | 1.5374 | ↓ |
| 60 | Pos | PI (19:1(9Z)/0:0) | C28H53O12P | 5.048 | 613.3411 | M + H | 1.3098 | ↓ |
| 61 | Pos | SM (d33:1) | C38H77N2O6P | 13.386 | 689.5570 | M + H | 1.7413 | ↑ |
| 62 | Pos | PC (36:2) | C44H84NO8P | 12.566 | 786.5980 | M + H | 1.4118 | ↑ |
| 63 | Pos | PC (38:3) | C46H86NO8P | 11.852 | 812.6132 | M + H | 1.382 | ↑ |
| 64 | Pos | PC (40:4) | C48H88NO8P | 11.823 | 838.6292 | M + H | 1.4059 | ↑ |
| 65 | Pos | Tunicamycin B | C39H64N4O16 | 5.433 | 845.4148 | M + H | 1.2985 | ↓ |
| 66 | Pos | TAG (64:19) | C67H92O6 | 9.977 | 1015.6696 | M + Na | 1.3547 | ↑ |
| Pathnames | PathIds | Total | Hits | Raw p | −log (p) | Holm Adjust | FDR | Impact |
|---|---|---|---|---|---|---|---|---|
| Glycerophospholipid metabolism | mmu00564 | 36 | 3 | 0.02475 | 3.6989 | 1.0 | 1.0 | 0.25169 |
| Nicotinate and nicotinamide metabolism | mmu00760 | 15 | 2 | 0.028158 | 3.5699 | 1.0 | 1.0 | 0.1943 |
| Sphingolipid metabolism | mmu00600 | 21 | 2 | 0.052726 | 2.9426 | 1.0 | 1.0 | 0.15822 |
| Linoleic acid metabolism | mmu00591 | 5 | 1 | 0.086595 | 2.4465 | 1.0 | 1.0 | 0 |
| Phosphatidylinositol signaling system | mmu04070 | 28 | 2 | 0.087932 | 2.4312 | 1.0 | 1.0 | 0.03888 |
| Ascorbate and aldarate metabolism | mmu00053 | 10 | 1 | 0.16595 | 1.7961 | 1.0 | 1.0 | 0 |
| alpha-Linolenic acid metabolism | mmu00592 | 13 | 1 | 0.21032 | 1.5591 | 1.0 | 1.0 | 0 |
| Glycerolipid metabolism | mmu00561 | 16 | 1 | 0.25242 | 1.3766 | 1.0 | 1.0 | 0.01246 |
| Galactose metabolism | mmu00052 | 27 | 1 | 0.38906 | 0.94401 | 1.0 | 1.0 | 0 |
| Inositol phosphate metabolism | mmu00562 | 30 | 1 | 0.42194 | 0.8629 | 1.0 | 1.0 | 0.12939 |
| Glycine, serine and threonine metabolism | mmu00260 | 34 | 1 | 0.46313 | 0.76975 | 1.0 | 1.0 | 0.02408 |
| Arachidonic acid metabolism | mmu00590 | 36 | 1 | 0.48265 | 0.72847 | 1.0 | 1.0 | 0 |
| Biosynthesis of unsaturated fatty acids | mmu01040 | 36 | 1 | 0.48265 | 0.72847 | 1.0 | 1.0 | 0 |
| Arginine and proline metabolism | mmu00330 | 38 | 1 | 0.50149 | 0.69018 | 1.0 | 1.0 | 0.02346 |
| Tryptophan metabolism | mmu00380 | 41 | 1 | 0.52851 | 0.6377 | 1.0 | 1.0 | 0.14305 |
| Aminoacyl-tRNA biosynthesis | mmu00970 | 48 | 1 | 0.58618 | 0.53412 | 1.0 | 1.0 | 0 |
Publisher’s Note: MDPI stays neutral with regard to jurisdictional claims in published maps and institutional affiliations. |
© 2022 by the authors. Licensee MDPI, Basel, Switzerland. This article is an open access article distributed under the terms and conditions of the Creative Commons Attribution (CC BY) license (https://creativecommons.org/licenses/by/4.0/).
Share and Cite
Xiong, L.; Wang, L.; Zhang, T.; Ye, X.; Huang, F.; Huang, Q.; Huang, X.; Wu, J.; Zeng, J. UHPLC/MS-Based Serum Metabolomics Reveals the Mechanism of Radiation-Induced Thrombocytopenia in Mice. Int. J. Mol. Sci. 2022, 23, 7978. https://doi.org/10.3390/ijms23147978
Xiong L, Wang L, Zhang T, Ye X, Huang F, Huang Q, Huang X, Wu J, Zeng J. UHPLC/MS-Based Serum Metabolomics Reveals the Mechanism of Radiation-Induced Thrombocytopenia in Mice. International Journal of Molecular Sciences. 2022; 23(14):7978. https://doi.org/10.3390/ijms23147978
Chicago/Turabian StyleXiong, Ling, Long Wang, Ting Zhang, Xinyuan Ye, Feihong Huang, Qianqian Huang, Xinwu Huang, Jianming Wu, and Jing Zeng. 2022. "UHPLC/MS-Based Serum Metabolomics Reveals the Mechanism of Radiation-Induced Thrombocytopenia in Mice" International Journal of Molecular Sciences 23, no. 14: 7978. https://doi.org/10.3390/ijms23147978
APA StyleXiong, L., Wang, L., Zhang, T., Ye, X., Huang, F., Huang, Q., Huang, X., Wu, J., & Zeng, J. (2022). UHPLC/MS-Based Serum Metabolomics Reveals the Mechanism of Radiation-Induced Thrombocytopenia in Mice. International Journal of Molecular Sciences, 23(14), 7978. https://doi.org/10.3390/ijms23147978

