Central Kisspeptin Does Not Affect ERK1/2 or p38 Phosphorylation in Oxytocin Neurons of Late-Pregnant Rats
Abstract
:1. Introduction
2. Results
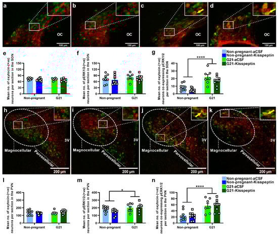
2.1. Kisspeptin Does Not Affect pERK1/2 Expression in SON or PVN Oxytocin Neurons
2.2. Kisspeptin Does Not Affect p-p38 Expression in SON or PVN Oxytocin Neurons
2.3. Kisspeptin Does Not Affect pERK1/2 or p-p38 Expression in Brainstem Noradrenergic Neurons in the NTS, RVLM or LC
2.4. Kisspeptin Does Not Affect pERK1/2 Expression in the DRN Neurons
2.5. Kisspeptin Does Not Affect pERK1/2 or p-p38 Expression in the OVLT, MnPO or SFO
2.6. Kisspeptin Does Not Affect pERK1/2 or p-p38 Expression in the AVPe, PeN or pERK1/2 Expression in the ARC
3. Discussion
3.1. Local Kisspeptin Activation of Oxytocin Neurons in Late Pregnancy
3.2. Lack of Kisspeptin Induction of ERK1/2 or p38 Phosphorylation in Afferent Inputs to the Oxytocin System
4. Materials and Methods
4.1. Ethical Approval
4.2. Animals
4.3. Intracerebroventricular Cannulation and Kisspeptin Administration
4.4. Brain Collection and Sectioning
4.5. Immunohistochemistry
4.6. Statistical Analysis
4.7. Concluding Remarks
Author Contributions
Funding
Institutional Review Board Statement
Informed Consent Statement
Data Availability Statement
Conflicts of Interest
Abbreviations
| aCSF | artificial cerebrospinal fluid |
| ARC | arcuate nucleus |
| AVPe | anteroventral periventricular nucleus |
| ERK1/2 | extracellular regulated kinase 1/2 |
| ICV | intracerebroventricular |
| Kiss1R | kisspeptin-1 receptor |
| MnPO | median preoptic nucleus |
| OVLT | organum vasculosum lamina terminalis |
| NPFFR | Neuropeptide FF receptor |
| pERK1/2 | phosphorylated ERK1/2 |
| p-p38 | phosphorylated p38 |
| SFO | subfornical organ |
| SON | supraoptic nucleus |
| PVN | paraventricular nucleus |
| PeN | periventricular nucleus |
References
- Nishimori, K.; Young, L.J.; Guo, Q.; Wang, Z.; Insel, T.R.; Matzuk, M.M. Oxytocin is required for nursing but is not essential for parturition or reproductive behavior. Proc. Natl. Acad. Sci. USA 1996, 93, 11699–11704. [Google Scholar] [CrossRef] [Green Version]
- Antonijevic, I.A.; Douglas, A.J.; Dye, S.; Bicknell, R.J.; Leng, G.; Russell, J.A. Oxytocin antagonists delay the initiation of parturition and prolong its active phase in rats. J. Endocrinol. 1995, 145, 97–103. [Google Scholar] [CrossRef]
- Brown, C.H.; Bains, J.S.; Ludwig, M.; Stern, J.E. Physiological regulation of magnocellular neurosecretory cell activity: Integration of intrinsic, local and afferent mechanisms. J. Neuroendocr. 2013, 25, 678–710. [Google Scholar] [CrossRef] [Green Version]
- Douglas, A.J.; Scullion, S.; Antonijevic, I.A.; Brown, D.; Russell, J.A.; Leng, G. Uterine contractile activity stimulates supraoptic neurons in term pregnant rats via a noradrenergic pathway. Endocrinology 2001, 142, 633–644. [Google Scholar] [CrossRef]
- Meddle, S.L.; Leng, G.; Selvarajah, J.R.; Bicknell, R.J.; Russell, J.A. Direct pathways to the supraoptic nucleus from the brainstem and the main olfactory bulb are activated at parturition in the rat. Neuroscience 2000, 101, 1013–1021. [Google Scholar] [CrossRef]
- Lipschitz, D.L.; Crowley, W.R.; Bealer, S.L. Differential sensitivity of intranuclear and systemic oxytocin release to central noradrenergic receptor stimulation during mid-and late gestation in rats. Am. J. Physiol. Endocrinol. Metab. 2004, 287, E523–E528. [Google Scholar] [CrossRef]
- Desroziers, E.; Mikkelsen, J.; Simonneaux, V.; Keller, M.; Tillet, Y.; Caraty, A.; Franceschini, I. Mapping of kisspeptin fibres in the brain of the pro-oestrous rat. J. Neuroendocr. 2010, 22, 1101–1112. [Google Scholar] [CrossRef]
- Seymour, A.J.; Scott, V.; Augustine, R.A.; Bouwer, G.T.; Campbell, R.E.; Brown, C.H. Development of an excitatory kisspeptin projection to the oxytocin system in late pregnancy. J. Physiol. 2017, 595, 825–838. [Google Scholar] [CrossRef]
- Abbasi, M.; Perkinson, M.R.; Seymour, A.J.; Piet, R.; Campbell, R.E.; Iremonger, K.J.; Brown, C.H. Local kisspeptin excitation of rat oxytocin neurones in late pregnancy. J. Physiol. 2022, 600, 1753–1770. [Google Scholar] [CrossRef]
- Kotani, M.; Detheux, M.; Vandenbogaerde, A.; Communi, D.; Vanderwinden, J.M.; Le Poul, E.; Brezillon, S.; Tyldesley, R.; Suarez-Huerta, N.; Vandeput, F.; et al. The metastasis suppressor gene KiSS-1 encodes kisspeptins, the natural ligands of the orphan G protein-coupled receptor GPR54. J. Biol. Chem. 2001, 276, 34631–34636. [Google Scholar] [CrossRef] [Green Version]
- Oishi, S.; Misu, R.; Tomita, K.; Setsuda, S.; Masuda, R.; Ohno, H.; Naniwa, Y.; Ieda, N.; Inoue, N.; Ohkura, S.; et al. Activation of neuropeptide FF receptors by kisspeptin receptor ligands. ACS Med. Chem. Lett. 2011, 2, 53–57. [Google Scholar] [CrossRef] [PubMed] [Green Version]
- Ohtaki, T.; Shintani, Y.; Honda, S.; Matsumoto, H.; Hori, A.; Kanehashi, K.; Terao, Y.; Kumano, S.; Takatsu, Y.; Masuda, Y.; et al. Metastasis suppressor gene KiSS-1 encodes peptide ligand of a G-protein-coupled receptor. Nature 2001, 411, 613–617. [Google Scholar] [CrossRef] [PubMed]
- Kim, G.L.; Dhillon, S.S.; Belsham, D.D. Kisspeptin directly regulates neuropeptide Y synthesis and secretion via the ERK1/2 and p38 mitogen-activated protein kinase signaling pathways in NPY-secreting hypothalamic neurons. Endocrinology 2010, 151, 5038–5047. [Google Scholar] [CrossRef] [PubMed]
- Masui, T.; Doi, R.; Mori, T.; Toyoda, E.; Koizumi, M.; Kami, K.; Ito, D.; Peiper, S.C.; Broach, J.R.; Oishi, S.; et al. Metastin and its variant forms suppress migration of pancreatic cancer cells. Biochem. Biophys. Res. Commun. 2004, 315, 85–92. [Google Scholar] [CrossRef] [PubMed]
- Peng, J.; Tang, M.; Zhang, B.P.; Zhang, P.; Zhong, T.; Zong, T.; Yang, B.; Kuang, H.B. Kisspeptin stimulates progesterone secretion via the Erk1/2 mitogen-activated protein kinase signaling pathway in rat luteal cells. Fertil. Steril. 2013, 99, 1436–1443. [Google Scholar] [CrossRef]
- Anko, M.L.; Panula, P. Regulation of endogenous human NPFF2 receptor by neuropeptide FF in SK-N-MC neuroblastoma cell line. J. Neurochem. 2006, 96, 573–584. [Google Scholar] [CrossRef]
- Yu, H.P.; Zhang, N.; Zhang, T.; Wang, Z.L.; Li, N.; Tang, H.H.; Zhang, R.; Zhang, M.N.; Xu, B.; Fang, Q. Activation of NPFF2 receptor stimulates neurite outgrowth in Neuro 2A cells through activation of ERK signaling pathway. Peptides 2016, 86, 24–32. [Google Scholar] [CrossRef]
- Sun, Y.L.; Zhang, X.Y.; He, N.; Sun, T.; Zhuang, Y.; Fang, Q.; Wang, K.R.; Wang, R. Neuropeptide FF activates ERK and NF kappa B signal pathways in differentiated SH-SY5Y cells. Peptides 2012, 38, 110–117. [Google Scholar] [CrossRef]
- Karnosova, A.; Strnadova, V.; Hola, L.; Zelezna, B.; Kunes, J.; Maletínska, L. Palmitoylation of Prolactin-Releasing Peptide Increased Affinity for and Activation of the GPR10, NPFF-R2 and NPFF-R1 Receptors: In Vitro Study. Int. J. Mol. Sci. 2021, 22, 8904. [Google Scholar] [CrossRef]
- Hu, K.L.; Zhao, H.; Chang, H.M.; Yu, Y.; Qiao, J. Kisspeptin/kisspeptin receptor system in the ovary. Front. Endocrinol. 2018, 8, 365. [Google Scholar] [CrossRef] [Green Version]
- Lemonnier, J.; Ghayor, C.; Guicheux, J.; Caverzasio, J. Protein kinase C-independent activation of protein kinase D is involved in BMP-2-induced activation of stress mitogen-activated protein kinases JNK and p38 and osteoblastic cell differentiation. J. Biol. Chem. 2004, 279, 259–264. [Google Scholar] [CrossRef] [Green Version]
- Samuvel, D.J.; Jayanthi, L.D.; Bhat, N.R.; Ramamoorthy, S. A role for p38 mitogen-activated protein kinase in the regulation of the serotonin transporter: Evidence for distinct cellular mechanisms involved in transporter surface expression. J. Neurosci. 2005, 25, 29–41. [Google Scholar] [CrossRef]
- Zhang, H.; Shi, X.; Hampong, M.; Blanis, L.; Pelech, S. Stress-induced inhibition of ERK1 and ERK2 by direct interaction with p38 MAP kinase. J. Biol. Chem. 2001, 276, 6905–6908. [Google Scholar] [CrossRef] [PubMed] [Green Version]
- Liu, Q.; Guan, X.M.; Martin, W.J.; McDonald, T.P.; Clements, M.K.; Jiang, Q.; Zeng, Z.; Jacobson, M.; Williams, D.L.; Yu, H.; et al. Identification and characterization of novel mammalian neuropeptide FF-like peptides that attenuate morphine-induced antinociception. J. Biol. Chem. 2001, 276, 36961–36969. [Google Scholar] [CrossRef] [PubMed] [Green Version]
- Herbison, A.E.; d’Anglemont de Tassigny, X.; Doran, J.; Colledge, W.H. Distribution and postnatal development of Gpr54 gene expression in mouse brain and gonadotropin-releasing hormone neurons. Endocrinology 2010, 151, 312–321. [Google Scholar] [CrossRef] [PubMed] [Green Version]
- Jr, E.T.C.; Bohn, M.C.; Sawchenko, P.E. Organization of adrenergic inputs to the paraventricular and supraoptic nuclei of the hypothalamus in the rat. J. Comp. Neurol. 1990, 292, 651–667. [Google Scholar] [CrossRef]
- Lee, D.K.; Nguyen, T.; O’Neill, G.P.; Cheng, R.; Liu, Y.; Howard, A.D.; Coulombe, N.; Tan, C.P.; Tang-Nguyen, A.T.; George, S.R.; et al. Discovery of a receptor related to the galanin receptors. FEBS Lett. 1999, 446, 103–107. [Google Scholar] [CrossRef]
- Schreihofer, A.M.; Guyenet, P.G. The baroreflex and beyond: Control of sympathetic vasomotor tone by GABAergic neurons in the ventrolateral medulla. Clin. Exp. Pharmacol. Physiol. 2002, 29, 514–521. [Google Scholar] [CrossRef]
- Berridge, C.W.; Waterhouse, B.D. The locus coeruleus–noradrenergic system: Modulation of behavioral state and state-dependent cognitive processes. Brain Res. Rev. 2003, 42, 33–84. [Google Scholar] [CrossRef]
- Higo, S.; Honda, S.; Iijima, N.; Ozawa, H. Mapping of kisspeptin receptor mRNA in the whole rat brain and its co-localisation with oxytocin in the paraventricular nucleus. J. Neuroendocr. 2016, 28, 1–8. [Google Scholar] [CrossRef]
- Sawchenko, P.E.; Swanson, L.W.; Steinbusch, H.W.; Verhofstad, A.A. The distribution and cells of origin of serotonergic inputs to the paraventricular and supraoptic nuclei of the rat. Brain Res. 1983, 277, 355–360. [Google Scholar] [CrossRef]
- Herbison, A.E.; Voisin, D.L.; Douglas, A.J.; Chapman, C. Profile of monoamine and excitatory amino acid release in rat supraoptic nucleus over parturition. Endocrinology 1997, 138, 33–40. [Google Scholar] [CrossRef] [PubMed]
- McKinley, M.J.; Bicknell, R.J.; Hards, D.; McAllen, R.M.; Vivas, L.; Weisinger, R.S.; Oldfield, B.J. Efferent neural pathways of the lamina terminalis subserving osmoregulation. Prog. Brain Res. 1992, 91, 395–402. [Google Scholar] [CrossRef] [PubMed]
- Westerhaus, M.J.; Loewy, A.D. Sympathetic-related neurons in the preoptic region of the rat identified by viral transneuronal labeling. J. Comp. Neurol. 1999, 414, 361–378. [Google Scholar] [CrossRef]
- Weiss, M.L.; Hatton, G.I. Collateral input to the paraventricular and supraoptic nuclei in rat. I. Afferents from the subfornical organ and the anteroventral third ventricle region. Brain Res. Bull. 1990, 24, 231–238. [Google Scholar] [CrossRef]
- Higo, S.; Kanaya, M.; Ozawa, H. Expression analysis of neuropeptide FF receptors on neuroendocrine-related neurons in the rat brain using highly sensitive in situ hybridization. Histochem. Cell. Biol. 2021, 155, 465–475. [Google Scholar] [CrossRef]
- Clarkson, J.; Herbison, A.E. Oestrogen, Kisspeptin, GPR54 and the Pre-Ovulatory Luteinising Hormone Surge. J. Neuroendocr. 2009, 21, 305–311. [Google Scholar] [CrossRef]
- Lehman, M.N.; Merkley, C.M.; Coolen, L.M.; Goodman, R.L. Anatomy of the kisspeptin neural network in mammals. Brain Res. 2010, 1364, 90–102. [Google Scholar] [CrossRef] [Green Version]
- Chandaka, G.K.; Wang, L.; Senogles, S.; Armstrong, W.E. Late pregnancy is a critical period for changes in phosphorylated mitogen-activated protein kinase/extracellular signal-regulated kinase 1/2 in oxytocin neurones. J. Neuroendocrinol. 2016, 28, e12398. [Google Scholar] [CrossRef]
- Augustine, R.A.; Seymour, A.J.; Campbell, R.E.; Grattan, D.R.; Brown, C.H. Integrative neuro-humoral regulation of oxytocin neuron activity in pregnancy and lactation. J. Neuroendocr. 2018, 30, 12569–12572. [Google Scholar] [CrossRef] [Green Version]
- Brown, C.H. Rhythmogenesis in vasopressin cells. J. Neuroendocr. 2004, 16, 727–739. [Google Scholar] [CrossRef] [PubMed]
- Teruyama, R.; Armstrong, W.E. Changes in the active membrane properties of rat supraoptic neurones during pregnancy and lactation. J. Neuroendocr. 2002, 14, 933–944. [Google Scholar] [CrossRef] [PubMed]
- Liu, X.; Lee, K.; Herbison, A.E. Kisspeptin excites gonadotropin-releasing hormone neurons through a phospholipase C/calcium-dependent pathway regulating multiple ion channels. Endocrinology 2008, 149, 4605–4614. [Google Scholar] [CrossRef] [PubMed] [Green Version]
- Li, Z.; Hatton, G.I. Reduced outward K+ conductances generate depolarizing after–potentials in rat supraoptic nucleus neurones. J. Physiol. 1997, 505, 95–106. [Google Scholar] [CrossRef] [Green Version]
- Ghamari-Langroudi, M.; Bourque, C.W. Flufenamic acid blocks depolarizing afterpotentials and phasic firing in rat supraoptic neurones. J. Physiol. 2002, 545, 537–542. [Google Scholar] [CrossRef]
- Hanchate, N.K.; Parkash, J.; Bellefontaine, N.; Mazur, D.; Colledge, W.H.; d’Anglemont de Tassigny, X.; Prevot, V. Kisspeptin-GPR54 signaling in mouse NO-synthesizing neurons participates in the hypothalamic control of ovulation. J. Neurosci. 2012, 32, 932–945. [Google Scholar] [CrossRef] [Green Version]
- Kim, J.S.; Brown, C.H.; Anderson, G.M. Anti-opioid effects of RFRP-3 on magnocellular neuron activity in morphine-naïve and morphine-treated female rats. Endocrinology 2016, 157, 4003–4011. [Google Scholar] [CrossRef]
- Bonini, J.A.; Jones, K.A.; Adham, N.; Forray, C.; Artymyshyn, R.; Durkin, M.M.; Smith, K.E.; Tamm, J.A.; Boteju, L.W.; Lakhlani, P.P.; et al. Identification and characterization of two G protein-coupled receptors for neuropeptide FF. J. Biol. Chem. 2000, 275, 39324–39331. [Google Scholar] [CrossRef] [Green Version]
- Mollereau, C.; Mazarguil, H.; Marcus, D.; Quelven, I.; Kotani, M.; Lannoy, V.; Dumont, Y.; Quirion, R.; Detheux, M.; Parmentier, M.; et al. Pharmacological characterization of human NPFF1 and NPFF2 receptors expressed in CHO cells by using NPY Y1 receptor antagonists. Eur. J. Pharmacol. 2002, 451, 245–256. [Google Scholar] [CrossRef]
- Gherardi, N.; Zajac, J.M. Neuropeptide FF receptors of mouse olfactory bulb: Binding properties and stimulation of adenylate cyclase activity. Peptides 1997, 18, 577–583. [Google Scholar] [CrossRef]
- Irwig, M.S.; Fraley, G.S.; Smith, J.T.; Acohido, B.V.; Popa, S.M.; Cunningham, M.J.; Gottsch, M.L.; Clifton, D.K.; Steiner, R.A. Kisspeptin activation of gonadotropin releasing hormone neurons and regulation of KiSS-1 mRNA in the male rat. J. Neuroendocr. 2004, 80, 264–272. [Google Scholar] [CrossRef] [PubMed]
- Buijs, R.M.; Geffard, M.; Pool, C.W.; Hoorneman, E.M. The dopaminergic innervation of the supraoptic and paraventricular nucleus. A light and electron microscopical study. Brain Res. 1984, 323, 65–72. [Google Scholar] [CrossRef] [Green Version]
- Yang, C.R.; Bourque, C.W.; Renaud, L.P. Dopamine D2 receptor activation depolarizes rat supraoptic neurones in hypothalamic explants. J. Physiol. 1991, 443, 405–419. [Google Scholar] [CrossRef] [PubMed] [Green Version]
- Moos, F.; Richard, P. Excitatory effect of dopamine on oxytocin and vasopressin reflex releases in the rat. Brain Res. 1982, 241, 249–260. [Google Scholar] [CrossRef]
- Augustine, R.A.; Grattan, D.R. Induction of central leptin resistance in hyperphagic pseudopregnant rats by chronic prolactin infusion. Endocrinology 2008, 149, 1049–1055. [Google Scholar] [CrossRef] [Green Version]
- Novaira, H.J.; Ng, Y.; Wolfe, A.; Radovick, S. Kisspeptin increases GnRH mRNA expression and secretion in GnRH secreting neuronal cell lines. Mol. Cell. Endocrinol. 2009, 311, 126–134. [Google Scholar] [CrossRef] [Green Version]
- Paxinos, G.; Watson, C. The Rat Brain in Stereotaxic Coordinates, 6th ed.; Elsevier: Amsterdam, The Netherlands, 2007. [Google Scholar]
- Dabrowska, J.; Hazra, R.; Ahern, T.H.; Guo, J.D.; McDonald, A.J.; Mascagni, F.; Muller, J.F.; Young, L.J.; Rainnie, D.G. Neuroanatomical evidence for reciprocal regulation of the corticotrophin-releasing factor and oxytocin systems in the hypothalamus and the bed nucleus of the stria terminalis of the rat: Implications for balancing stress and affect. Psychoneuroendocrinology 2011, 36, 1312–1326. [Google Scholar] [CrossRef] [Green Version]
- Worsley, M.A.; Allen, C.E.; Billinton, A.; King, A.E.; Boissonade, F.M. Chronic tooth pulp inflammation induces persistent expression of phosphorylated ERK (pERK) and phosphorylated p38 (pp38) in trigeminal subnucleus caudalis. Neuroscience 2014, 269, 318–330. [Google Scholar] [CrossRef] [Green Version]
- Tagliaferro, P.; Morales, M. Synapses between corticotropin-releasing factor-containing axon terminals and dopaminergic neurons in the ventral tegmental area are predominantly glutamatergic. J. Comp. Neurol. 2008, 506, 616–626. [Google Scholar] [CrossRef] [Green Version]
- Rizwan, M.Z.; Poling, M.C.; Corr, M.; Cornes, P.A.; Augustine, R.A.; Quennell, J.H.; Kauffman, A.S.; Anderson, G.M. RFamide-related peptide-3 receptor gene expression in GnRH and kisspeptin neurons and GnRH-dependent mechanism of action. Endocrinology 2012, 153, 3770–3779. [Google Scholar] [CrossRef]












Publisher’s Note: MDPI stays neutral with regard to jurisdictional claims in published maps and institutional affiliations. |
© 2022 by the authors. Licensee MDPI, Basel, Switzerland. This article is an open access article distributed under the terms and conditions of the Creative Commons Attribution (CC BY) license (https://creativecommons.org/licenses/by/4.0/).
Share and Cite
Abbasi, M.; Augustine, R.A.; Iremonger, K.J.; Brown, C.H. Central Kisspeptin Does Not Affect ERK1/2 or p38 Phosphorylation in Oxytocin Neurons of Late-Pregnant Rats. Int. J. Mol. Sci. 2022, 23, 7729. https://doi.org/10.3390/ijms23147729
Abbasi M, Augustine RA, Iremonger KJ, Brown CH. Central Kisspeptin Does Not Affect ERK1/2 or p38 Phosphorylation in Oxytocin Neurons of Late-Pregnant Rats. International Journal of Molecular Sciences. 2022; 23(14):7729. https://doi.org/10.3390/ijms23147729
Chicago/Turabian StyleAbbasi, Mehwish, Rachael A. Augustine, Karl J. Iremonger, and Colin H. Brown. 2022. "Central Kisspeptin Does Not Affect ERK1/2 or p38 Phosphorylation in Oxytocin Neurons of Late-Pregnant Rats" International Journal of Molecular Sciences 23, no. 14: 7729. https://doi.org/10.3390/ijms23147729
APA StyleAbbasi, M., Augustine, R. A., Iremonger, K. J., & Brown, C. H. (2022). Central Kisspeptin Does Not Affect ERK1/2 or p38 Phosphorylation in Oxytocin Neurons of Late-Pregnant Rats. International Journal of Molecular Sciences, 23(14), 7729. https://doi.org/10.3390/ijms23147729

