Fusion Tag Design Influences Soluble Recombinant Protein Production in Escherichia coli
Abstract
1. Introduction
2. Results and Discussion
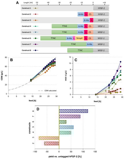
2.1. Influence of Fusion Tag Elements in hFGF-2 Producing Fed-Batch Cultivations
2.2. Influence of Selected Fusion Tag Elements in Fed-Batch Cultivations of other POIs
2.3. Tag Removal of CASPON-Tagged POIs
3. Materials and Methods
3.1. Strains
3.2. Design of Expression Constructs
3.3. Lab-Scale Fed-Batch Cultivations
3.4. Product Analysis
3.5. Downstream Processing and Removal of Fusion Tags
Supplementary Materials
Author Contributions
Funding
Institutional Review Board Statement
Data Availability Statement
Acknowledgments
Conflicts of Interest
References
- Baeshen, M.N.; Al-Hejin, A.M.; Bora, R.S.; Ahmed, M.M.; Ramadan, H.A.; Saini, K.S.; Baeshen, N.A.; Redwan, E.M. Production of Biopharmaceuticals in E. coli: Current Scenario and Future Perspectives. J. Microbiol. Biotechnol. 2015, 25, 953–962. [Google Scholar] [CrossRef] [PubMed]
- Houdebine, L.-M. Production of pharmaceutical proteins by transgenic animals. Comp. Immunol. Microbiol. Infect. Dis. 2009, 32, 107–121. [Google Scholar] [CrossRef] [PubMed]
- Huang, C., Jr.; Lin, H.; Yang, X. Industrial production of recombinant therapeutics in Escherichia coli and its recent advancements. J. Ind. Microbiol. Biotechnol. 2012, 39, 383–399. [Google Scholar] [CrossRef]
- Ferrer-Miralles, N.; Domingo-Espín, J.; Corchero, J.L.; Vázquez, E.; Villaverde, A. Microbial factories for recombinant pharmaceuticals. Microb. Cell Factories 2009, 8, 17. [Google Scholar] [CrossRef] [PubMed]
- Francis, D.M.; Page, R. Strategies to Optimize Protein Expression in E. coli. Curr. Protoc. Protein Sci. 2010, 61, 5.24.21–5.24.29. [Google Scholar] [CrossRef] [PubMed]
- Sørensen, H.P.; Mortensen, K.K. Soluble expression of recombinant proteins in the cytoplasm of Escherichia coli. Microb. Cell Factories 2005, 4, 1. [Google Scholar] [CrossRef] [PubMed]
- Davis, G.D.; Elisee, C.; Newham, D.M.; Harrison, R.G. New fusion protein systems designed to give soluble expression in Escherichia coli. Biotechnol. Bioeng. 1999, 65, 382–388. [Google Scholar] [CrossRef]
- Zhao, W.; Liu, S.; Du, G.; Zhou, J. An efficient expression tag library based on self-assembling amphipathic peptides. Microb. Cell Factories 2019, 18, 91. [Google Scholar] [CrossRef]
- Costa, S.; Almeida, A.; Castro, A.; Domingues, L. Fusion tags for protein solubility, purification and immunogenicity in Escherichia coli: The novel Fh8 system. Front. Microbiol. 2014, 5, 63. [Google Scholar] [CrossRef]
- Yadav, D.K.; Yadav, N.; Yadav, S.; Haque, S.; Tuteja, N. An insight into fusion technology aiding efficient recombinant protein production for functional proteomics. Arch. Biochem. Biophys. 2016, 612, 57–77. [Google Scholar] [CrossRef]
- De Marco, V.; Stier, G.; Blandin, S.; de Marco, A. The solubility and stability of recombinant proteins are increased by their fusion to NusA. Biochem. Biophys. Res. Commun. 2004, 322, 766–771. [Google Scholar] [CrossRef] [PubMed]
- Esposito, D.; Chatterjee, D.K. Enhancement of soluble protein expression through the use of fusion tags. Curr. Opin. Biotechnol. 2006, 17, 353–358. [Google Scholar] [CrossRef] [PubMed]
- Paraskevopoulou, V.; Falcone, F.H. Polyionic Tags as Enhancers of Protein Solubility in Recombinant Protein Expression. Microorganisms 2018, 6, 47. [Google Scholar] [CrossRef]
- Berger, S.; Lowe, P.; Tesar, M. Fusion protein technologies for biopharmaceuticals: Applications and challenges. mAbs 2015, 7, 456–460. [Google Scholar] [CrossRef]
- Vargas-Cortez, T.; Morones-Ramirez, J.R.; Balderas-Renteria, I.; Zarate, X. Production of recombinant proteins in Escherichia coli tagged with the fusion protein CusF3H+. Protein Expr. Purif. 2017, 132, 44–49. [Google Scholar] [CrossRef]
- Arnau, J.; Lauritzen, C.; Petersen, G.E.; Pedersen, J. Current strategies for the use of affinity tags and tag removal for the purification of recombinant proteins. Protein Expr. Purif. 2006, 48, 1–13. [Google Scholar] [CrossRef]
- Einhauer, A.; Jungbauer, A. The FLAG (TM) peptide, a versatile fusion tag for the purification of recombinant proteins. J. Biochem. Biophys. Methods 2001, 49, 455–465. [Google Scholar] [CrossRef]
- Gaberc-Porekar, V.; Menart, V. Potential for Using Histidine Tags in Purification of Proteins at Large Scale. Chem. Eng. Technol. 2005, 28, 1306–1314. [Google Scholar] [CrossRef]
- Woestenenk, E.A.; Hammarström, M.; van den Berg, S.; Härd, T.; Berglund, H. His tag effect on solubility of human proteins produced in Escherichia coli: A comparison between four expression vectors. J. Struct. Funct. Genom. 2004, 5, 217–229. [Google Scholar] [CrossRef]
- Schmidt, T.G.M.; Skerra, A. The Strep-tag system for one-step purification and high-affinity detection or capturing of proteins. Nat. Protoc. 2007, 2, 1528–1535. [Google Scholar] [CrossRef]
- Mohanty, A.K.; Wiener, M.C. Membrane protein expression and production: Effects of polyhistidine tag length and position. Protein Expr. Purif. 2004, 33, 311–325. [Google Scholar] [CrossRef] [PubMed]
- Peciak, K.; Tommasi, R.; Choi, J.-w.; Brocchini, S.; Laurine, E. Expression of soluble and active interferon consensus in SUMO fusion expression system in E. coli. Protein Expr. Purif. 2014, 99, 18–26. [Google Scholar] [CrossRef]
- Ki, M.-R.; Pack, S.P. Fusion tags to enhance heterologous protein expression. Appl. Microbiol. Biotechnol. 2020, 104, 2411–2425. [Google Scholar] [CrossRef] [PubMed]
- Betterle, N.; Hidalgo Martinez, D.; Melis, A. Cyanobacterial Production of Biopharmaceutical and Biotherapeutic Proteins. Front. Plant Sci. 2020, 11, 237. [Google Scholar] [CrossRef]
- Marblestone, J.G.; Edavettal, S.C.; Lim, Y.; Lim, P.; Zuo, X.; Butt, T.R. Comparison of SUMO fusion technology with traditional gene fusion systems: Enhanced expression and solubility with SUMO. Protein Sci. A Publ. Protein Soc. 2006, 15, 182–189. [Google Scholar] [CrossRef]
- Ki, M.-R.; Nguyen, T.K.M.; Kim, S.H.; Kwon, I.; Pack, S.P. Chimeric protein of internally duplicated α-type carbonic anhydrase from Dunaliella species for improved expression and CO2 sequestration. Process Biochem. 2016, 51, 1222–1229. [Google Scholar] [CrossRef]
- Nguyen, T.K.M.; Ki, M.R.; Son, R.G.; Pack, S.P. The NT11, a novel fusion tag for enhancing protein expression in Escherichia coli. Appl. Microbiol. Biotechnol. 2019, 103, 2205–2216. [Google Scholar] [CrossRef]
- Zhang, Y.B.; Howitt, J.; McCorkle, S.; Lawrence, P.; Springer, K.; Freimuth, P. Protein aggregation during overexpression limited by peptide extensions with large net negative charge. Protein Expr. Purif. 2004, 36, 207–216. [Google Scholar] [CrossRef]
- Waugh, D.S. An overview of enzymatic reagents for the removal of affinity tags. Protein Expr. Purif. 2011, 80, 283–293. [Google Scholar] [CrossRef]
- Cserjan-Puschmann, M.; Lingg, N.; Engele, P.; Kröß, C.; Loibl, J.; Fischer, A.; Bacher, F.; Frank, A.-C.; Öhlknecht, C.; Brocard, C.; et al. Production of Circularly Permuted Caspase-2 for Affinity Fusion-Tag Removal: Cloning, Expression in Escherichia coli, Purification, and Characterization. Biomolecules 2020, 10, 1592. [Google Scholar] [CrossRef]
- Lingg, N.; Cserjan-Puschmann, M.; Fischer, A.; Engele, P.; Kröß, C.; Schneider, R.; Brocard, P.C.; Berkemeyer, M.; Striedner, G.; Jungbauer, A. Advanced purification platform using circularly permuted caspase-2 for affinity fusion-tag removal to produce native fibroblast growth factor 2. J. Chem. Technol. Biotechnol. 2021, 6, 1515–1522. [Google Scholar] [CrossRef]
- Kröß, C.; Engele, P.; Sprenger, B.; Fischer, A.; Lingg, N.; Baier, M.; Öhlknecht, C.; Lier, B.; Oostenbrink, C.; Cserjan-Puschmann, M.; et al. PROFICS: A bacterial selection system for directed evolution of proteases. J. Biol. Chem. 2021, 297, 101095. [Google Scholar] [CrossRef]
- Lingg, N.; Kröß, C.; Engele, P.; Öhlknecht, C.; Köppl, C.; Fischer, A.; Lier, B.; Loibl, J.; Sprenger, B.; Liu, J.; et al. CASPON platform technology: Improved circularly permuted caspase-2 cleaves tagged fusion proteins before all 20 natural amino acids at the N-terminus. to be submitted.
- Schechter, I.; Berger, A. On the size of the active site in proteases. I. Papain. Biochem. Biophys. Res. Commun. 1967, 27, 157–162. [Google Scholar] [CrossRef]
- Sauer, D.G.; Mosor, M.; Frank, A.-C.; Weiß, F.; Christler, A.; Walch, N.; Jungbauer, A.; Dürauer, A. A two-step process for capture and purification of human basic fibroblast growth factor from E. coli homogenate: Yield versus endotoxin clearance. Protein Expr. Purif. 2019, 153, 70–82. [Google Scholar] [CrossRef]
- Han, X.; Ning, W.; Ma, X.; Wang, X.; Zhou, K. Improving protein solubility and activity by introducing small peptide tags designed with machine learning models. Metab. Eng. Commun. 2020, 11, e00138. [Google Scholar] [CrossRef]
- Zuo, X.; Li, S.; Hall, J.; Mattern, M.R.; Tran, H.; Shoo, J.; Tan, R.; Weiss, S.R.; Butt, T.R. Enhanced expression and purification of membrane proteins by SUMO fusion in Escherichia coli. J. Struct. Funct. Genom. 2005, 6, 103–111. [Google Scholar] [CrossRef]
- Fink, M.; Schimek, C.; Cserjan-Puschmann, M.; Reinisch, D.; Brocard, C.; Hahn, R.; Striedner, G. Integrated process development: The key to improve Fab production in E. coli. Biotechnol. J. 2021, 16, 2000562. [Google Scholar] [CrossRef]
- Fu, X.-Y.; Wei, D.-Z.; Tong, W.-Y. Effect of yeast extract on the expression of thioredoxin–human parathyroid hormone from recombinant Escherichia coli. J. Chem. Technol. Biotechnol. 2006, 81, 1866–1871. [Google Scholar] [CrossRef]
- Song, H.; Jiang, J.; Wang, X.; Zhang, J. High purity recombinant human growth hormone (rhGH) expression in Escherichia coli under phoA promoter. Bioengineered 2017, 8, 147–153. [Google Scholar] [CrossRef]
- Agustiyanti, D.; Retnoningrum, D.; Rachmawati, H.; Fuad, A.M. Overproduction and Purification of Soluble Recombinant Human Granulocyte Colony Stimulating Factor in Escherichia coli Using Thioredoxin as Fusion. Ann. Bogor. 2017, 21, 1. [Google Scholar] [CrossRef][Green Version]
- Balderas Hernández, V.E.; Paz Maldonado, L.M.T.; Medina Rivero, E.; de la Rosa, A.P.B.; Jiménez-Bremont, J.F.; Ordoñez Acevedo, L.G.; De León Rodríguez, A. Periplasmic expression and recovery of human interferon gamma in Escherichia coli. Protein Expr. Purif. 2008, 59, 169–174. [Google Scholar] [CrossRef]
- Li, G.; Li, W.; Fang, X.; Song, X.; Teng, S.; Ren, Z.; Hu, D.; Zhou, S.; Wu, G.; Li, K. Expression and purification of recombinant SARS-CoV-2 nucleocapsid protein in inclusion bodies and its application in serological detection. Protein Expr. Purif. 2021, 186, 105908. [Google Scholar] [CrossRef]
- De Vos, J.; Pereira Aguilar, P.; Köppl, C.; Fischer, A.; Grünwald-Gruber, C.; Dürkop, M.; Klausberger, M.; Mairhofer, J.; Striedner, G.; Cserjan-Puschmann, M.; et al. Production of full-length SARS-CoV-2 nucleocapsid protein from Escherichia coli optimized by native hydrophobic interaction chromatography hyphenated to multi-angle light scattering detection. Talanta 2021, 235, 122691. [Google Scholar] [CrossRef]
- Stargardt, P.; Feuchtenhofer, L.; Cserjan-Puschmann, M.; Striedner, G.; Mairhofer, J. Bacteriophage Inspired Growth-Decoupled Recombinant Protein Production in Escherichia coli. ACS Synth. Biol. 2020, 9, 1336–1348. [Google Scholar] [CrossRef]
- Marisch, K.; Bayer, K.; Cserjan-Puschmann, M.; Luchner, M.; Striedner, G. Evaluation of three industrial Escherichia coli strains in fed-batch cultivations during high-level SOD protein production. Microb. Cell Factories 2013, 12, 58. [Google Scholar] [CrossRef]
- Fink, M.; Vazulka, S.; Egger, E.; Jarmer, J.; Grabherr, R.; Cserjan-Puschmann, M.; Striedner, G. Microbioreactor Cultivations of Fab-Producing Escherichia coli Reveal Genome-Integrated Systems as Suitable for Prospective Studies on Direct Fab Expression Effects. Biotechnol. J. 2019, 14, 1800637. [Google Scholar] [CrossRef]



| G-CSF | IFNγ | NP | PTH | rhGH | |
|---|---|---|---|---|---|
| Tagged POI (mg/g CDM) | 67 | 46 | 106 | 45 | 165 |
| Untagged POI (mg/g CDM) | 63 [40] | ||||
| Tagged POI (g/L) | 1.9 | 1.5 | 3.6 | 1.5 | 4.4 |
| Untagged POI (g/L) | 0.16 * [41] | 0.07 * [42] | 0.05 * [43] | 0.35 * [39] |
| Model Protein | Expression Construct |
|---|---|
| Mature Tumor Necrosis Factor α | pET30acer_ompASS_6-His_L1_CS_mTNF-α |
| T7-tagged Mature Tumor Necrosis Factor α | pET30acer_CASPON_mTNF-α |
| BIWA4 | pET30acer_BIWA4 |
| T7-tagged BIWA4 | pET30acer_CASPON_BIWA4 |
| Recombinant Human Growth Hormone | pET30acer_ompASS_CASPON_rhGH |
| Granulocyte Colony Stimulating Factor | pET30acer_CASPON_G-CSF |
| Parathyroid Hormone | pET30acer_CASPON_PTH |
| SARS-CoV-2 Nucleocapsid Protein | pET30acer_CASPON_NP |
| Interferon γ | pET30acer_CASPON_IFN-γ |
Publisher’s Note: MDPI stays neutral with regard to jurisdictional claims in published maps and institutional affiliations. |
© 2022 by the authors. Licensee MDPI, Basel, Switzerland. This article is an open access article distributed under the terms and conditions of the Creative Commons Attribution (CC BY) license (https://creativecommons.org/licenses/by/4.0/).
Share and Cite
Köppl, C.; Lingg, N.; Fischer, A.; Kröß, C.; Loibl, J.; Buchinger, W.; Schneider, R.; Jungbauer, A.; Striedner, G.; Cserjan-Puschmann, M. Fusion Tag Design Influences Soluble Recombinant Protein Production in Escherichia coli. Int. J. Mol. Sci. 2022, 23, 7678. https://doi.org/10.3390/ijms23147678
Köppl C, Lingg N, Fischer A, Kröß C, Loibl J, Buchinger W, Schneider R, Jungbauer A, Striedner G, Cserjan-Puschmann M. Fusion Tag Design Influences Soluble Recombinant Protein Production in Escherichia coli. International Journal of Molecular Sciences. 2022; 23(14):7678. https://doi.org/10.3390/ijms23147678
Chicago/Turabian StyleKöppl, Christoph, Nico Lingg, Andreas Fischer, Christina Kröß, Julian Loibl, Wolfgang Buchinger, Rainer Schneider, Alois Jungbauer, Gerald Striedner, and Monika Cserjan-Puschmann. 2022. "Fusion Tag Design Influences Soluble Recombinant Protein Production in Escherichia coli" International Journal of Molecular Sciences 23, no. 14: 7678. https://doi.org/10.3390/ijms23147678
APA StyleKöppl, C., Lingg, N., Fischer, A., Kröß, C., Loibl, J., Buchinger, W., Schneider, R., Jungbauer, A., Striedner, G., & Cserjan-Puschmann, M. (2022). Fusion Tag Design Influences Soluble Recombinant Protein Production in Escherichia coli. International Journal of Molecular Sciences, 23(14), 7678. https://doi.org/10.3390/ijms23147678

