Genome-Wide Analysis of the HDAC Gene Family and Its Functional Characterization at Low Temperatures in Tartary Buckwheat (Fagopyrum tataricum)
Abstract
:1. Introduction
2. Results
2.1. Identification and Classification of FtHDACs Genes
2.2. Conserved Protein Structure and Cis-Acting Element Prediction
2.3. Chromosomal Localization, Phylogenetic Analysis, and Analysis of Gene Duplication Events
2.4. Tartary Buckwheat Multiple Tissue Transcriptome Analysis
2.5. Alternative Splicing of FtHDACs at Low Temperature Treatment
2.6. Subcellular Localization of the FtHDACs
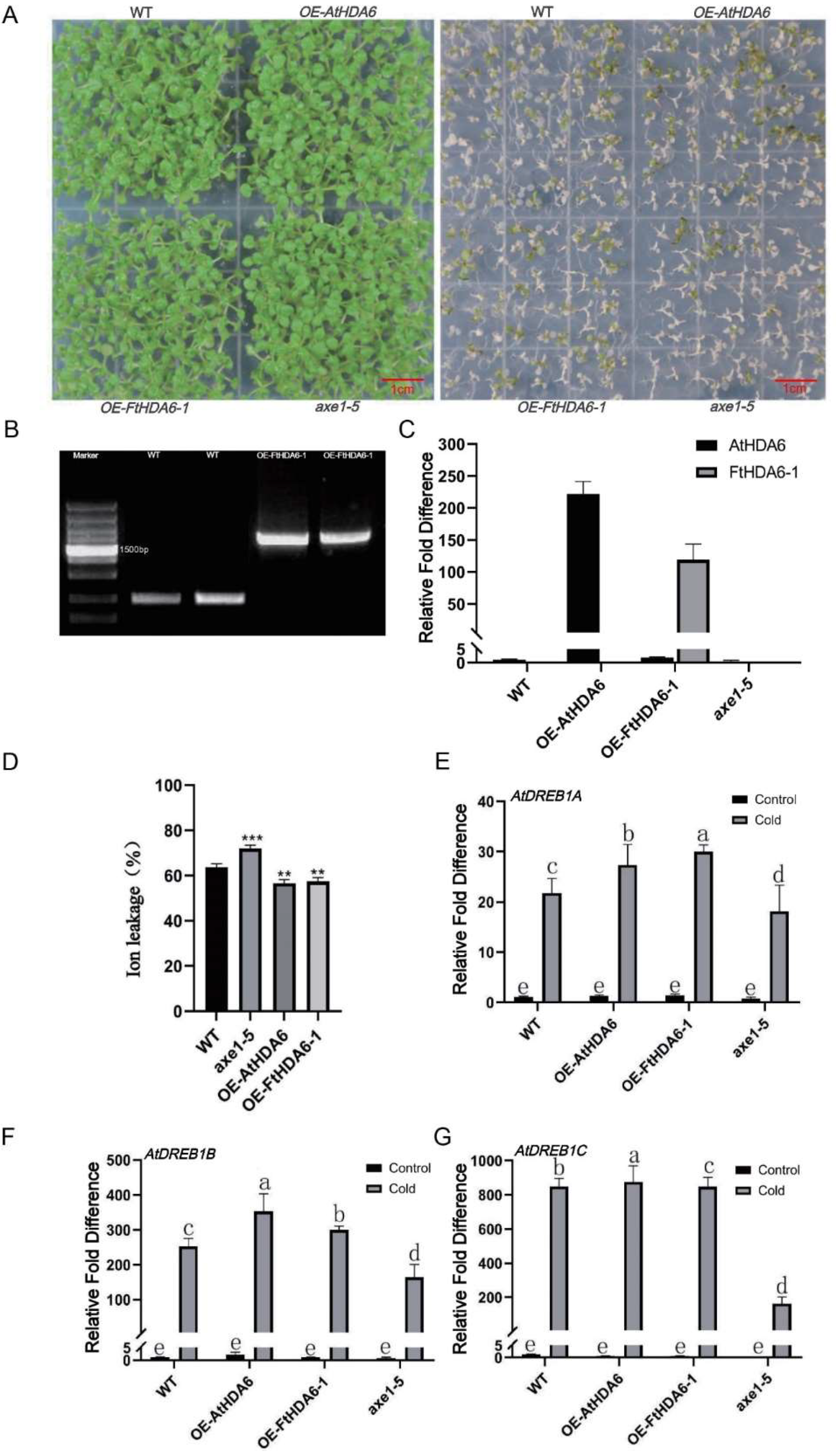
2.7. Low-Temperature Resistance Analysis of Dingku 1
3. Discussion
4. Materials and Methods
4.1. Plant Growth, Cold Treatments, and Tissue Collection
4.2. Genome-Wide Identification of Fagopyrum Tataricum HDACs Genes
4.3. Conserved Protein Structure, Cis-Acting Element Prediction, and Protein 3D Structure Analysis
4.4. Phylogenetic Analysis, Genome Distribution, and Gene Duplication
4.5. Alternative Splicing Analysis
4.6. Transcriptome and RT-qPCR Analysis
4.7. Western Blot Assays
4.8. Construction of the Arabidopsis Transgenic Plants and Low Temperature Treatments
5. Conclusions
Supplementary Materials
Author Contributions
Funding
Data Availability Statement
Acknowledgments
Conflicts of Interest
References
- Song, Y.J.; Feng, J.C.; Liu, D.M.; Long, C.L. Different Phenylalanine Pathway Responses to Cold Stress Based on Metabolomics and Transcriptomics in Tartary Buckwheat Landraces. J. Agric. Food Chem. 2022, 70, 687–698. [Google Scholar] [CrossRef] [PubMed]
- He, Y.H.; Li, Z.C. Epigenetic Environmental Memories in Plants: Establishment, Maintenance, and Reprogramming. Trends Genet. 2018, 34, 856–866. [Google Scholar] [CrossRef]
- Selma, S.; Orzaez, D. Perspectives for epigenetic editing in crops. Transgenic Res. 2021, 30, 381–400. [Google Scholar] [CrossRef]
- Tahir, M.S.; Tian, L. HD2-type histone deacetylases: Unique regulators of plant development and stress responses. Plant Cell Rep. 2021, 40, 1603–1615. [Google Scholar] [CrossRef]
- Ekwall, K. Genome-wide analysis of HDAC function. Trends Genet. 2005, 21, 608–615. [Google Scholar] [CrossRef] [PubMed]
- Bourque, S.; Jeandroz, S.; Grandperret, V.; Lehotai, N.; Aime, S.; Soltis, D.E.; Miles, N.W.; Melkonian, M.; Deyholos, M.K.; Leebens-Mack, J.H.; et al. The Evolution of HD2 Proteins in Green Plants. Trends Plant Sci. 2016, 21, 1008–1016. [Google Scholar] [CrossRef]
- Luo, M.; Cheng, K.; Xu, Y.; Yang, S.; Wu, K. Plant Responses to Abiotic Stress Regulated by Histone Deacetylases. Front. Plant Sci. 2017, 8, 2147. [Google Scholar] [CrossRef] [Green Version]
- Peterson, C.L.; Laniel, M.A. Histones and histone modifications. Curr. Biol. 2004, 14, R546–R551. [Google Scholar] [CrossRef] [PubMed] [Green Version]
- Chu, J.; Chen, Z. Molecular identification of histone acetyltransferases and deacetylases in lower plant Marchantia polymorpha. Plant Physiol. Biochem. 2018, 132, 612–622. [Google Scholar] [CrossRef]
- Hollender, C.; Liu, Z. Histone deacetylase genes in Arabidopsis development. J. Integr. Plant Biol. 2008, 50, 875–885. [Google Scholar] [CrossRef]
- Zhang, K.; Yu, L.; Pang, X.; Cao, H.; Si, H.; Zang, J.; Xing, J.; Dong, J. In silico analysis of maize HDACs with an emphasis on their response to biotic and abiotic stresses. PeerJ 2020, 8, e8539. [Google Scholar] [CrossRef] [PubMed] [Green Version]
- Hu, Y.; Qin, F.; Huang, L.; Sun, Q.; Li, C.; Zhao, Y.; Zhou, D.X. Rice histone deacetylase genes display specific expression patterns and developmental functions. Biochem. Biophys. Res. Commun. 2009, 388, 266–271. [Google Scholar] [CrossRef] [PubMed]
- Hou, J.; Ren, R.; Xiao, H.; Chen, Z.; Yu, J.; Zhang, H.; Shi, Q.; Hou, H.; He, S.; Li, L. Characteristic and evolution of HAT and HDAC genes in Gramineae genomes and their expression analysis under diverse stress in Oryza sativa. Planta 2021, 253, 72. [Google Scholar] [CrossRef] [PubMed]
- Yuan, L.; Dai, H.; Zheng, S.; Huang, R.; Tong, H. Genome-wide identification of the HDAC family proteins and functional characterization of CsHD2C, a HD2-type histone deacetylase gene in tea plant (Camellia sinensis L. O. Kuntze). Plant Physiol. Biochem. 2020, 155, 898–913. [Google Scholar] [CrossRef]
- Imran, M.; Shafiq, S.; Naeem, M.K.; Widemann, E.; Munir, M.Z.; Jensen, K.B.; Wang, R.R. Histone Deacetylase (HDAC) Gene Family in Allotetraploid Cotton and Its Diploid Progenitors: In Silico Identification, Molecular Characterization, and Gene Expression Analysis under Multiple Abiotic Stresses, DNA Damage and Phytohormone Treatments. Int. J. Mol. Sci. 2020, 21, 321. [Google Scholar] [CrossRef] [Green Version]
- Liu, C.; Li, L.C.; Chen, W.Q.; Chen, X.; Xu, Z.H.; Bai, S.N. HDA18 affects cell fate in Arabidopsis root epidermis via histone acetylation at four kinase genes. Plant Cell 2013, 25, 257–269. [Google Scholar] [CrossRef] [Green Version]
- Tang, Y.; Liu, X.; Liu, X.; Li, Y.; Wu, K.; Hou, X. Arabidopsis NF-YCs Mediate the Light-Controlled Hypocotyl Elongation via Modulating Histone Acetylation. Mol. Plant 2017, 10, 260–273. [Google Scholar] [CrossRef] [Green Version]
- Liew, L.C.; Singh, M.B.; Bhalla, P.L. An RNA-seq transcriptome analysis of histone modifiers and RNA silencing genes in soybean during floral initiation process. PLoS ONE 2013, 8, e77502. [Google Scholar] [CrossRef] [Green Version]
- Luo, M.; Tai, R.; Yu, C.W.; Yang, S.; Chen, C.Y.; Lin, W.D.; Schmidt, W.; Wu, K. Regulation of flowering time by the histone deacetylase HDA5 in Arabidopsis. Plant J. 2015, 82, 925–936. [Google Scholar] [CrossRef]
- Chen, X.; Lu, L.; Mayer, K.S.; Scalf, M.; Qian, S.; Lomax, A.; Smith, L.M.; Zhong, X. POWERDRESS interacts with HISTONE DEACETYLASE 9 to promote aging in Arabidopsis. eLife 2016, 5, e17214. [Google Scholar] [CrossRef]
- Yao, Y.J.; Sun, L.; Wu, W.J.; Wang, S.; Xiao, X.; Hu, M.L.; Li, C.L.; Zhao, H.X.; Chen, H.; Wu, Q. Genome-Wide Investigation of Major Enzyme-Encoding Genes in the Flavonoid Metabolic Pathway in Tartary Buckwheat (Fagopyrum tataricum). J. Mol. Evol. 2021, 89, 269–286. [Google Scholar] [CrossRef] [PubMed]
- Song, Y.; Jia, Z.; Hou, Y.; Ma, X.; Li, L.; Jin, X.; An, L. Roles of DNA Methylation in Cold Priming in Tartary Buckwheat. Front Plant Sci. 2020, 11, 608540. [Google Scholar] [CrossRef] [PubMed]
- Murfett, J.; Wang, X.J.; Hagen, G.; Guilfoyle, T.J. Identification of arabidopsis histone deacetylase HDA6 mutants that affect transgene expression. Plant Cell 2001, 13, 1047–1061. [Google Scholar] [CrossRef] [PubMed] [Green Version]
- Chang, Y.N.; Zhu, C.; Jiang, J.; Zhang, H.M.; Zhu, J.K.; Duan, C.G. Epigenetic regulation in plant abiotic stress responses. J. Integr. Plant Biol. 2020, 62, 563–580. [Google Scholar] [CrossRef] [PubMed]
- Wakeel, A.; Ali, I.; Khan, A.R.; Wu, M.J.; Upreti, S.; Liu, D.D.; Liu, B.H.; Gan, Y.B. Involvement of histone acetylation and deacetylation in regulating auxin responses and associated phenotypic changes in plants. Plant Cell Rep. 2018, 37, 51–59. [Google Scholar] [CrossRef] [PubMed]
- Hu, Y.F.; Lu, Y.; Zhao, Y.; Zhou, D.X. Histone Acetylation Dynamics Integrates Metabolic Activity to Regulate Plant Response to Stress. Front. Plant Sci. 2019, 10, 1236. [Google Scholar] [CrossRef] [PubMed]
- Liu, X.C.; Yang, S.G.; Zhao, M.L.; Luo, M.; Yu, C.W.; Chen, C.Y.; Tai, R.; Wu, K.Q. Transcriptional Repression by Histone Deacetylases in Plants. Mol. Plant 2014, 7, 764–772. [Google Scholar] [CrossRef] [Green Version]
- Chen, L.T.; Luo, M.; Wang, Y.Y.; Wu, K.Q. Involvement of Arabidopsis histone deacetylase HDA6 in ABA and salt stress response. J. Exp. Bot. 2010, 61, 3345–3353. [Google Scholar] [CrossRef] [Green Version]
- Pandey, R.; Muller, A.; Napoli, C.A.; Selinger, D.A.; Pikaard, C.S.; Richards, E.J.; Bender, J.; Mount, D.W.; Jorgensen, R.A. Analysis of histone acetyltransferase and histone deacetylase families of Arabidopsis thaliana suggests functional diversification of chromatin modification among multicellular eukaryotes. Nucleic Acids Res. 2002, 30, 5036–5055. [Google Scholar] [CrossRef] [Green Version]
- Yang, X.J.; Seto, E. The Rpd3/Hda1 family of lysine deacetylases: From bacteria and yeast to mice and men. Nat. Rev. Mol. Cell Biol. 2008, 9, 206–218. [Google Scholar] [CrossRef] [Green Version]
- Alinsug, M.V.; Yu, C.W.; Wu, K.Q. Phylogenetic analysis, subcellular localization, and expression patterns of RPD3/HDA1 family histone deacetylases in plants. BMC Plant Biol. 2009, 9, 1–15. [Google Scholar] [CrossRef] [PubMed] [Green Version]
- Han, Z.F.; Yu, H.M.; Zhao, Z.; Hunter, D.; Luo, X.J.; Duan, J.; Tian, L.N. AtHD2D Gene Plays a Role in Plant Growth, Development, and Response to Abiotic Stresses in Arabidopsis thaliana. Front. Plant Sci. 2016, 7, 310. [Google Scholar] [CrossRef] [PubMed] [Green Version]
- Yu, C.W.; Tai, R.; Wang, S.C.; Yang, P.; Luo, M.; Yang, S.G.; Cheng, K.; Wang, W.C.; Cheng, Y.S.; Wu, K.Q. HISTONE DEACETYLASE6 Acts in Concert with Histone Methyltransferases SUVH4, SUVH5, and SUVH6 to Regulate Transposon Silencing. Plant Cell 2017, 29, 1970–1983. [Google Scholar] [CrossRef] [PubMed] [Green Version]
- De Ruijter, A.J.M.; Van Gennip, A.H.; Caron, H.N.; Kemp, S.; Van Kuilenburg, A.B.P. Histone deacetylases (HDACs): Characterization of the classical HDAC family. Biochem. J. 2003, 370, 737–749. [Google Scholar] [CrossRef] [PubMed]
- Li, S.; He, X.; Gao, Y.; Zhou, C.G.; Chiang, V.L.; Li, W. Histone Acetylation Changes in Plant Response to Drought Stress. Genes 2021, 12, 1409. [Google Scholar] [CrossRef]
- To, T.K.; Nakaminami, K.; Kim, J.M.; Morosawa, T.; Ishida, J.; Tanaka, M.; Yokoyama, S.; Shinozaki, K.; Seki, M. Arabidopsis HDA6 is required for freezing tolerance. Biochem. Bioph. Res. Commun. 2011, 406, 414–419. [Google Scholar] [CrossRef]
- Luo, M.; Wang, Y.Y.; Liu, X.C.; Yang, S.G.; Lu, Q.; Cui, Y.H.; Wu, K.Q. HD2C interacts with HDA6 and is involved in ABA and salt stress response in Arabidopsis. J. Exp. Bot. 2012, 63, 3297–3306. [Google Scholar] [CrossRef]
- Barbazuk, W.B.; Fu, Y.; McGinnis, K.M. Genome-wide analyses of alternative splicing in plants: Opportunities and challenges. Genome Res. 2008, 18, 1381–1392. [Google Scholar] [CrossRef] [Green Version]
- Capovilla, G.; Delhomme, N.; Collani, S.; Shutava, I.; Bezrukov, I.; Symeonidi, E.; Amorim, M.D.; Laubinger, S.; Schmid, M. PORCUPINE regulates development in response to temperature through alternative splicing. Nat. Plants 2018, 4, 534–539. [Google Scholar] [CrossRef]
- Liu, X.X.; Guo, Q.H.; Xu, W.B.; Liu, P.; Yan, K. Rapid Regulation of Alternative Splicing in Response to Environmental Stresses. Front. Plant Sci. 2022, 13, 832177. [Google Scholar] [CrossRef]
- Tyurin, A.A.; Suhorukova, A.V.; Kabardaeva, K.V.; Goldenkova-Pavlova, I.V. Transient Gene Expression is an Effective Experimental Tool for the Research into the Fine Mechanisms of Plant Gene Function: Advantages, Limitations, and Solutions. Plants 2020, 9, 1187. [Google Scholar] [CrossRef] [PubMed]
- Yu, C.W.; Liu, X.C.; Luo, M.; Chen, C.Y.; Lin, X.D.; Tian, G.; Lu, Q.; Cui, Y.H.; Wu, K.Q. HISTONE DEACETYLASE6 Interacts with FLOWERING LOCUS D and Regulates Flowering in Arabidopsis. Plant Physiol. 2011, 156, 173–184. [Google Scholar] [CrossRef] [PubMed] [Green Version]
- Hao, Y.H.; Wang, H.J.; Qiao, S.L.; Leng, L.N.; Wang, X.L. Histone deacetylase HDA6 enhances brassinosteroid signaling by inhibiting the BIN2 kinase. Proc. Natl. Acad. Sci. USA 2016, 113, 10418–10423. [Google Scholar] [CrossRef] [PubMed] [Green Version]
- Zhang, L.J.; Li, X.X.; Ma, B.; Gao, Q.; Du, H.L.; Han, Y.H.; Li, Y.; Cao, Y.H.; Qi, M.; Zhu, Y.X.; et al. The Tartary Buckwheat Genome Provides Insights into Rutin Biosynthesis and Abiotic Stress Tolerance. Mol. Plant 2017, 10, 1224–1237. [Google Scholar] [CrossRef] [PubMed] [Green Version]
- Bailey, T.L.; Williams, N.; Misleh, C.; Li, W.W. MEME: Discovering and analyzing DNA and protein sequence motifs. Nucleic Acids Res. 2006, 34, W369–W373. [Google Scholar] [CrossRef] [PubMed]
- Chen, C.J.; Chen, H.; Zhang, Y.; Thomas, H.R.; Frank, M.H.; He, Y.H.; Xia, R. TBtools: An Integrative Toolkit Developed for Interactive Analyses of Big Biological Data. Mol. Plant 2020, 13, 1194–1202. [Google Scholar] [CrossRef]
- Pennisi, E. Protein structure prediction now easier, faster. Science 2021, 373, 262–263. [Google Scholar] [CrossRef]
- Ma, X.J.; Zhang, C.; Zhang, B.; Yang, C.P.; Li, S.J. Identification of genes regulated by histone acetylation during root development in Populus trichocarpa. BMC Genom. 2016, 17, 1–17. [Google Scholar] [CrossRef] [Green Version]
- Zhao, L.M.; Lu, J.X.; Zhang, J.X.; Wu, P.Y.; Yang, S.G.; Wu, K.Q. Identification and characterization of histone deacetylases in tomato (Solanum lycopersicum). Front. Plant Sci. 2015, 5, 760. [Google Scholar] [CrossRef] [Green Version]
- Fei, T.; Chen, Y.W.; Xiao, T.F.; Li, W.; Cato, L.; Zhang, P.; Cotter, M.B.; Bowden, M.; Lis, R.T.; Zhao, S.G.; et al. Genome-wide CRISPR screen identifies HNRNPL as a prostate cancer dependency regulating RNA splicing. Proc. Natl. Acad. Sci. USA 2017, 114, E5207–E5215. [Google Scholar] [CrossRef] [Green Version]
- Park, E.; Pan, Z.C.; Zhang, Z.J.; Lin, L.; Xing, Y. The Expanding Landscape of Alternative Splicing Variation in Human Populations. Am. J. Hum. Genet. 2018, 102, 11–26. [Google Scholar] [CrossRef] [PubMed] [Green Version]
- Liu, M.Y.; Sun, W.J.; Ma, Z.T.; Hu, Y.; Chen, H. Tartary buckwheat database (TBD): An integrative platform for gene analysis of and biological information on Tartary buckwheat. J. Zhejiang Univ.-Sic. B 2021, 22, 954–958. [Google Scholar] [CrossRef] [PubMed]
- Liu, M.Y.; Ma, Z.T.; Zheng, T.R.; Sun, W.J.; Zhang, Y.J.; Jin, W.Q.; Zhan, J.Y.; Cai, Y.T.; Tang, Y.J.; Wu, Q.; et al. Insights into the correlation between Physiological changes in and seed development of tartary buckwheat (Fagopyrum tataricum Gaertn.). BMC Genom. 2018, 19, 1–20. [Google Scholar] [CrossRef] [PubMed]
- Zhao, L.; Wang, P.; Yan, S.H.; Gao, F.; Li, H.; Hou, H.L.; Zhang, Q.; Tan, J.J.; Li, L.J. Promoter-associated histone acetylation is involved in the osmotic stress-induced transcriptional regulation of the maize ZmDREB2A gene. Physiol. Plant. 2014, 151, 459–467. [Google Scholar] [CrossRef]
- Clough, S.J.; Bent, A.F. Floral dip: A simplified method for Agrobacterium-mediated transformation of Arabidopsis thaliana. Plant J. 1998, 16, 735–743. [Google Scholar] [CrossRef] [Green Version]
- Wang, H.M.; Li, K.P.; Sun, X.M.; Xie, Y.H.; Han, X.M.; Zhang, S.G. Isolation and characterization of larch BABY BOOM2 and its regulation of adventitious root development. Gene 2019, 690, 90–98. [Google Scholar] [CrossRef]










| Gene Name | Gene ID | CDS bp | Amino Acids aa | Molecular Weight | pI | Aliphatic Index | GRAVY |
|---|---|---|---|---|---|---|---|
| FtHDA6-1 | FtPinG000668020 | 1428 | 475 | 53,654.75 | 5.39 | 70.78 | −0.557 |
| FtHDA6-2 | FtPinG000582460 | 1458 | 485 | 54,108.42 | 5.74 | 68.72 | −0.530 |
| FtHDA19 | FtPinG000705950 | 1509 | 502 | 56,189.23 | 5.08 | 73.51 | −0.492 |
| FtHDA9 | FtPinG000324040 | 1293 | 430 | 49,188.5 | 5.06 | 79.56 | −0.398 |
| FtHDA2 | FtPinG000223360 | 1092 | 363 | 39,980.06 | 8.44 | 98.87 | −0.055 |
| FtHDA5 | FtPinG000450700 | 552 | 183 | 20,683.58 | 9.39 | 119.34 | 0.343 |
| FtHDA14 | FtPinG000269690 | 1299 | 432 | 46,834.56 | 6.10 | 91.23 | 0.035 |
| FtHDA8-1 | FtPinG000633580 | 849 | 282 | 30,216.81 | 5.34 | 83.01 | −0.191 |
| FtHDA8-2 | FtPinG000633540 | 1149 | 382 | 41,256.46 | 5.28 | 88.85 | −0.128 |
| FtSRT1 | FtPinG000031830 | 1431 | 476 | 52,748.52 | 9.35 | 91.09 | −0.209 |
| FtSRT2 | FtPinG000180810 | 1398 | 465 | 51,761.15 | 8.50 | 91.96 | −0.136 |
| FtHDT1 | FtPinG000141150 | 771 | 256 | 27,833.64 | 5.10 | 58.67 | −0.972 |
| FtHDT2 | FtPinG000168350 | 645 | 214 | 23,549.38 | 4.11 | 66.07 | −0.950 |
| FtHDT3 | FtPinG000710910 | 927 | 308 | 33,347.77 | 4.67 | 46.23 | −1.202 |
Publisher’s Note: MDPI stays neutral with regard to jurisdictional claims in published maps and institutional affiliations. |
© 2022 by the authors. Licensee MDPI, Basel, Switzerland. This article is an open access article distributed under the terms and conditions of the Creative Commons Attribution (CC BY) license (https://creativecommons.org/licenses/by/4.0/).
Share and Cite
Hou, Y.; Lu, Q.; Su, J.; Jin, X.; Jia, C.; An, L.; Tian, Y.; Song, Y. Genome-Wide Analysis of the HDAC Gene Family and Its Functional Characterization at Low Temperatures in Tartary Buckwheat (Fagopyrum tataricum). Int. J. Mol. Sci. 2022, 23, 7622. https://doi.org/10.3390/ijms23147622
Hou Y, Lu Q, Su J, Jin X, Jia C, An L, Tian Y, Song Y. Genome-Wide Analysis of the HDAC Gene Family and Its Functional Characterization at Low Temperatures in Tartary Buckwheat (Fagopyrum tataricum). International Journal of Molecular Sciences. 2022; 23(14):7622. https://doi.org/10.3390/ijms23147622
Chicago/Turabian StyleHou, Yukang, Qi Lu, Jianxun Su, Xing Jin, Changfu Jia, Lizhe An, Yongke Tian, and Yuan Song. 2022. "Genome-Wide Analysis of the HDAC Gene Family and Its Functional Characterization at Low Temperatures in Tartary Buckwheat (Fagopyrum tataricum)" International Journal of Molecular Sciences 23, no. 14: 7622. https://doi.org/10.3390/ijms23147622
APA StyleHou, Y., Lu, Q., Su, J., Jin, X., Jia, C., An, L., Tian, Y., & Song, Y. (2022). Genome-Wide Analysis of the HDAC Gene Family and Its Functional Characterization at Low Temperatures in Tartary Buckwheat (Fagopyrum tataricum). International Journal of Molecular Sciences, 23(14), 7622. https://doi.org/10.3390/ijms23147622

