Newly Discovered Alleles of the Tomato Antiflorigen Gene SELF PRUNING Provide a Range of Plant Compactness and Yield
Abstract
1. Introduction
2. Results
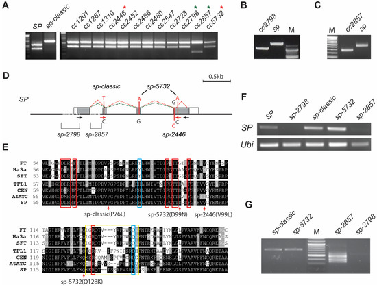
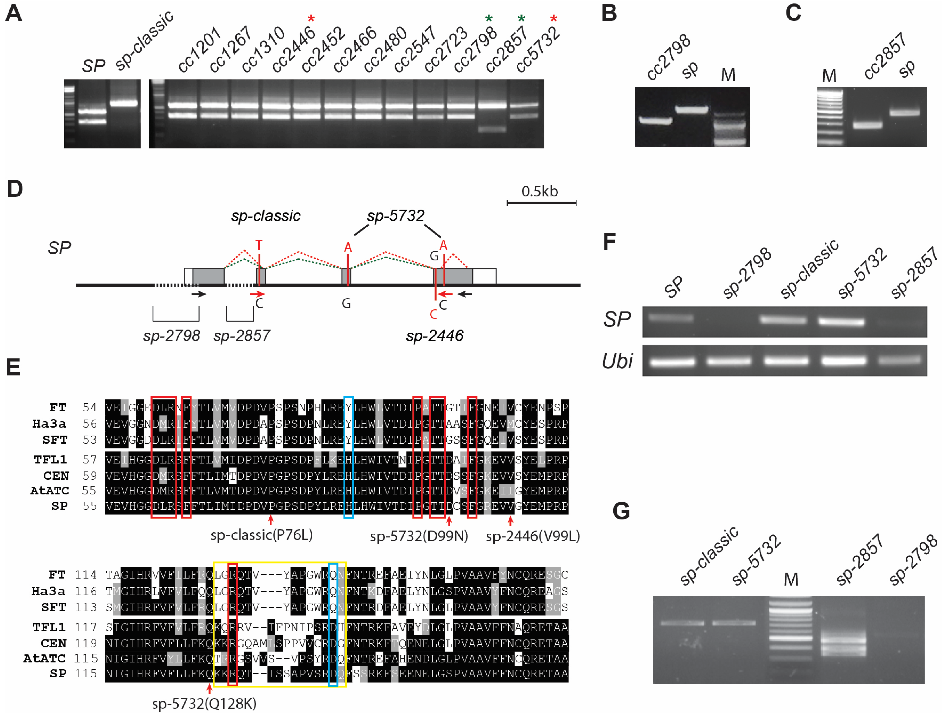
2.1. Isolation of New sp Alleles from Core Collections
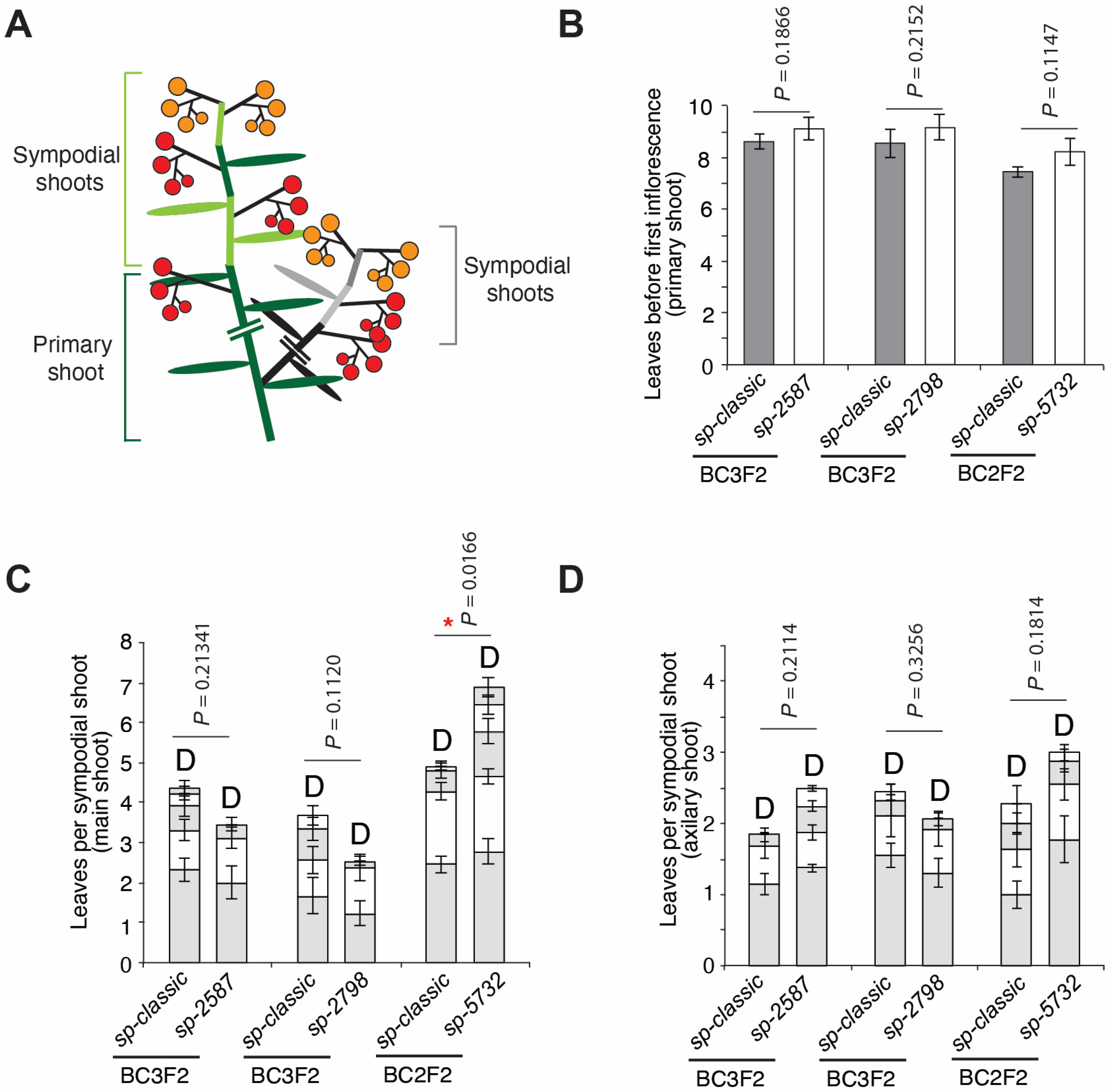
2.2. Comparisons of Shoot Structure and Yield Harvest among sp Mutants
2.3. Comparisons of Molecular States Using DEG Markers
3. Discussion
3.1. Allelic Variations in SP and Delay of Meristem Maturation and Sympodial Shoot Termination
3.2. Molecular Changes in Sympodial Shoot Termination
3.3. Crop Performance through Modulation of the Antiflorigen/Florigen Signals
4. Materials and Methods
4.1. Plant Materials and Genotyping
4.2. Tissue Collection, RNA Extraction, and RT-PCR
4.3. Yield Trials under Agricultural Field and Greenhouse
4.4. Statistical Analyses of Yield Related Traits and Flowering Time
4.5. RNA-seq Analysis
4.6. Differential Expression Gene and Gene Ontology Analysis
Supplementary Materials
Author Contributions
Funding
Institutional Review Board Statement
Informed Consent Statement
Data Availability Statement
Acknowledgments
Conflicts of Interest
References
- Peralta, I.E.; Knapp, S.; Spooner, D.M. Nomenclature for Wild and Cultivated Tomatoes. Tomato Genet. Coop. Rep. 2006, 56, 6–12. [Google Scholar]
- Bai, Y.; Lindhout, P. Domestication and Breeding of Tomatoes: What Have We Gained and What Can We Gain in the Future? Ann. Bot. 2007, 100, 1085–1094. [Google Scholar] [CrossRef] [PubMed]
- Lin, T.; Zhu, G.; Zhang, J.; Xu, X.; Yu, Q.; Zheng, Z.; Zhang, Z.; Lun, Y.; Li, S.; Wang, X.; et al. Genomic Analyses Provide Insights into the History of Tomato Breeding. Nat. Genet. 2014, 46, 1220–1226. [Google Scholar] [CrossRef] [PubMed]
- Razifard, H.; Ramos, A.; Della Valle, A.L.; Bodary, C.; Goetz, E.; Manser, E.J.; Li, X.; Zhang, L.; Visa, S.; Tieman, D.; et al. Genomic Evidence for Complex Domestication History of the Cultivated Tomato in Latin America. Mol. Biol. Evol. 2020, 37, 1118–1132. [Google Scholar] [CrossRef]
- Rodríguez, G.R.; Muños, S.; Anderson, C.; Sim, S.-C.; Michel, A.; Causse, M.; Gardener, B.B.M.; Francis, D.; van der Knaap, E. Distribution of SUN, OVATE, LC, and FAS in the Tomato Germplasm and the Relationship to Fruit Shape Diversity. Plant Physiol. 2011, 156, 275–285. [Google Scholar] [CrossRef]
- Alonge, M.; Wang, X.; Benoit, M.; Soyk, S.; Pereira, L.; Zhang, L.; Suresh, H.; Ramakrishnan, S.; Maumus, F.; Ciren, D.; et al. Major Impacts of Widespread Structural Variation on Gene Expression and Crop Improvement in Tomato. Cell 2020, 182, 145–161.e23. [Google Scholar] [CrossRef]
- Xu, C.; Liberatore, K.L.; MacAlister, C.A.; Huang, Z.; Chu, Y.-H.; Jiang, K.; Brooks, C.; Ogawa-Ohnishi, M.; Xiong, G.; Pauly, M.; et al. A Cascade of Arabinosyltransferases Controls Shoot Meristem Size in Tomato. Nat. Genet. 2015, 47, 784–792. [Google Scholar] [CrossRef]
- Muños, S.; Ranc, N.; Botton, E.; Bérard, A.; Rolland, S.; Duffé, P.; Carretero, Y.; Le Paslier, M.-C.; Delalande, C.; Bouzayen, M.; et al. Increase in Tomato Locule Number Is Controlled by Two Single-Nucleotide Polymorphisms Located Near WUSCHEL. Plant Physiol. 2011, 156, 2244–2254. [Google Scholar] [CrossRef]
- Chu, Y.; Jang, J.; Huang, Z.; van der Knaap, E. Tomato Locule Number and Fruit Size Controlled by Natural Alleles of Lc and Fas. Plant Direct 2019, 3, e00142. [Google Scholar] [CrossRef]
- Rodríguez-Leal, D.; Lemmon, Z.H.; Man, J.; Bartlett, M.E.; Lippman, Z.B. Engineering Quantitative Trait Variation for Crop Improvement by Genome Editing. Cell 2017, 171, 470–480.e8. [Google Scholar] [CrossRef]
- Fernie, A.R.; Yan, J. De Novo Domestication: An Alternative Route toward New Crops for the Future. Mol. Plant 2019, 12, 615–631. [Google Scholar] [CrossRef] [PubMed]
- Park, S.J.; Lee, Y.K.; Kang, M.S.; Bae, J.H. Revisiting Domestication to Revitalize Crop Improvement: The Florigen Revolution. Plant Breed. Biotechnol. 2016, 4, 387–397. [Google Scholar] [CrossRef][Green Version]
- Yeager, A.F. Determinate Growth in the Tomato. J. Hered. 1927, 18, 263–265. [Google Scholar] [CrossRef]
- Pnueli, L.; Carmel-Goren, L.; Hareven, D.; Gutfinger, T.; Alvarez, J.; Ganal, M.; Zamir, D.; Lifschitz, E. The SELF-PRUNING Gene of Tomato Regulates Vegetative to Reproductive Switching of Sympodial Meristems and Is the Ortholog of CEN and TFL. Development 1998, 125, 1979–1989. [Google Scholar] [CrossRef]
- Shalit, A.; Rozman, A.; Goldshmidt, A.; Alvarez, J.P.; Bowman, J.L.; Eshed, Y.; Lifschitz, E. The Flowering Hormone Florigen Functions as a General Systemic Regulator of Growth and Termination. Proc. Natl. Acad. Sci. USA 2009, 106, 8392–8397. [Google Scholar] [CrossRef] [PubMed]
- Pnueli, L.; Gutfinger, T.; Hareven, D.; Ben-Naim, O.; Ron, N.; Adir, N.; Lifschitz, E. Tomato SP-Interacting Proteins Define a Conserved Signaling System That Regulates Shoot Architecture and Flowering. Plant Cell 2001, 13, 2687–2702. [Google Scholar] [CrossRef]
- Park, S.J.; Jiang, K.; Tal, L.; Yichie, Y.; Gar, O.; Zamir, D.; Eshed, Y.; Lippman, Z.B. Optimization of Crop Productivity in Tomato Using Induced Mutations in the Florigen Pathway. Nat. Genet. 2014, 46, 1337–1342. [Google Scholar] [CrossRef]
- Jiang, X.; Lubini, G.; Hernandes-Lopes, J.; Rijnsburger, K.; Veltkamp, V.; de Maagd, R.A.; Angenent, G.C.; Bemer, M. FRUITFULL-like Genes Regulate Flowering Time and Inflorescence Architecture in Tomato. Plant Cell 2022, 34, 1002–1019. [Google Scholar] [CrossRef]
- Shalit-Kaneh, A.; Eviatar-Ribak, T.; Horev, G.; Suss, N.; Aloni, R.; Eshed, Y.; Lifschitz, E. The Flowering Hormone Florigen Accelerates Secondary Cell Wall Biogenesis to Harmonize Vascular Maturation with Reproductive Development. Proc. Natl. Acad. Sci. USA 2019, 116, 16127–16136. [Google Scholar] [CrossRef]
- Lifschitz, E.; Ayre, B.G.; Eshed, Y. Florigen and Anti-Florigen—A Systemic Mechanism for Coordinating Growth and Termination in Flowering Plants. Front. Plant Sci. 2014, 5, 465. [Google Scholar] [CrossRef]
- Krieger, U.; Lippman, Z.B.; Zamir, D. The Flowering Gene SINGLE FLOWER TRUSS Drives Heterosis for Yield in Tomato. Nat. Genet. 2010, 42, 459–463. [Google Scholar] [CrossRef] [PubMed]
- Jiang, K.; Liberatore, K.L.; Park, S.J.; Alvarez, J.P.; Lippman, Z.B. Tomato Yield Heterosis Is Triggered by a Dosage Sensitivity of the Florigen Pathway That Fine-Tunes Shoot Architecture. PLoS Genet. 2013, 9, e1004043. [Google Scholar] [CrossRef] [PubMed]
- Blanca, J.; Montero-Pau, J.; Sauvage, C.; Bauchet, G.; Illa, E.; Díez, M.J.; Francis, D.; Causse, M.; van der Knaap, E.; Cañizares, J. Genomic Variation in Tomato, from Wild Ancestors to Contemporary Breeding Accessions. BMC Genom. 2015, 16, 257. [Google Scholar] [CrossRef] [PubMed]
- Park, S.J.; Jiang, K.; Schatz, M.C.; Lippman, Z.B. Rate of Meristem Maturation Determines Inflorescence Architecture in Tomato. Proc. Natl. Acad. Sci. USA 2012, 109, 639–644. [Google Scholar] [CrossRef]
- Mi, H.; Muruganujan, A.; Huang, X.; Ebert, D.; Mills, C.; Guo, X.; Thomas, P.D. Protocol Update for Large-Scale Genome and Gene Function Analysis with the PANTHER Classification System (v.14.0). Nat. Protoc. 2019, 14, 703–721. [Google Scholar] [CrossRef]
- Schmitz, G.; Tillmann, E.; Carriero, F.; Fiore, C.; Cellini, F.; Theres, K. The Tomato Blind Gene Encodes a MYB Transcription Factor That Controls the Formation of Lateral Meristems. Proc. Natl. Acad. Sci. USA 2002, 99, 1064–1069. [Google Scholar] [CrossRef]
- Soyk, S.; Lemmon, Z.H.; Oved, M.; Fisher, J.; Liberatore, K.L.; Park, S.J.; Goren, A.; Jiang, K.; Ramos, A.; van der Knaap, E.; et al. Bypassing Negative Epistasis on Yield in Tomato Imposed by a Domestication Gene. Cell 2017, 169, 1142–1155.e12. [Google Scholar] [CrossRef]
- Wallace, J.G.; Rodgers-Melnick, E.; Buckler, E.S. On the Road to Breeding 4.0: Unraveling the Good, the Bad, and the Boring of Crop Quantitative Genomics. Annu. Rev. Genet. 2018, 52, 421–444. [Google Scholar] [CrossRef]
- Zhao, H.; Wu, D.; Kong, F.; Lin, K.; Zhang, H.; Li, G. The Arabidopsis Thaliana Nuclear Factor Y Transcription Factors. Front. Plant Sci. 2017, 7, 2045. [Google Scholar] [CrossRef]
- Rajendran, S.; Heo, J.; Kim, Y.J.; Kim, D.H.; Ko, K.; Lee, Y.K.; Oh, S.K.; Kim, C.M.; Bae, J.H.; Park, S.J. Optimization of Tomato Productivity Using Flowering Time Variants. Agronomy 2021, 11, 285. [Google Scholar] [CrossRef]
- Soyk, S.; Benoit, M.; Lippman, Z.B. New Horizons for Dissecting Epistasis in Crop Quantitative Trait Variation. Annu. Rev. Genet. 2020, 54, 287–307. [Google Scholar] [CrossRef] [PubMed]
- Bolger, A.M.; Lohse, M.; Usadel, B. Trimmomatic: A Flexible Trimmer for Illumina Sequence Data. Bioinformatics 2014, 30, 2114–2120. [Google Scholar] [CrossRef] [PubMed]
- Langmead, B.; Trapnell, C.; Pop, M.; Salzberg, S.L. Ultrafast and Memory-Efficient Alignment of Short DNA Sequences to the Human Genome. Genome Biol. 2009, 10, R25. [Google Scholar] [CrossRef]
- Li, B.; Dewey, C.N. RSEM: Accurate Transcript Quantification from RNA-Seq Data with or without a Reference Genome. BMC Bioinform. 2011, 16, 323. [Google Scholar] [CrossRef] [PubMed]
- Love, M.I.; Huber, W.; Anders, S. Moderated Estimation of Fold Change and Dispersion for RNA-Seq Data with DESeq2. Genome Biol. 2014, 15, 550. [Google Scholar] [CrossRef] [PubMed]







Publisher’s Note: MDPI stays neutral with regard to jurisdictional claims in published maps and institutional affiliations. |
© 2022 by the authors. Licensee MDPI, Basel, Switzerland. This article is an open access article distributed under the terms and conditions of the Creative Commons Attribution (CC BY) license (https://creativecommons.org/licenses/by/4.0/).
Share and Cite
Kang, M.-S.; Kim, Y.J.; Heo, J.; Rajendran, S.; Wang, X.; Bae, J.H.; Lippman, Z.; Park, S.J. Newly Discovered Alleles of the Tomato Antiflorigen Gene SELF PRUNING Provide a Range of Plant Compactness and Yield. Int. J. Mol. Sci. 2022, 23, 7149. https://doi.org/10.3390/ijms23137149
Kang M-S, Kim YJ, Heo J, Rajendran S, Wang X, Bae JH, Lippman Z, Park SJ. Newly Discovered Alleles of the Tomato Antiflorigen Gene SELF PRUNING Provide a Range of Plant Compactness and Yield. International Journal of Molecular Sciences. 2022; 23(13):7149. https://doi.org/10.3390/ijms23137149
Chicago/Turabian StyleKang, Min-Sung, Yong Jun Kim, Jung Heo, Sujeevan Rajendran, Xingang Wang, Jong Hyang Bae, Zachary Lippman, and Soon Ju Park. 2022. "Newly Discovered Alleles of the Tomato Antiflorigen Gene SELF PRUNING Provide a Range of Plant Compactness and Yield" International Journal of Molecular Sciences 23, no. 13: 7149. https://doi.org/10.3390/ijms23137149
APA StyleKang, M.-S., Kim, Y. J., Heo, J., Rajendran, S., Wang, X., Bae, J. H., Lippman, Z., & Park, S. J. (2022). Newly Discovered Alleles of the Tomato Antiflorigen Gene SELF PRUNING Provide a Range of Plant Compactness and Yield. International Journal of Molecular Sciences, 23(13), 7149. https://doi.org/10.3390/ijms23137149

