Therapeutic Effect of Mitochondrial Division Inhibitor-1 (Mdivi-1) on Hyperglycemia-Exacerbated Early and Delayed Brain Injuries after Experimental Subarachnoid Hemorrhage
Abstract
:1. Introduction
2. Results
2.1. ELISA Assay for Inflammatory Factors In Vitro
2.2. Neurological Outcomes
2.3. Morphological, Cross-Sectional-Area, and Thickness Changes in Basal Artery (BA)
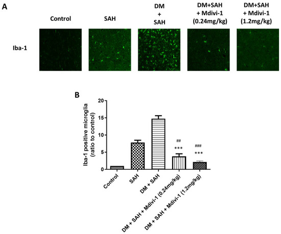
2.4. Microglia and Astrocyte Proliferation
2.5. Real-Time PCR of Pro-Inflammatory Factors
2.6. Apoptosis of Neuron Cells
2.7. Western Blot Analysis
3. Discussion
4. Materials and Methods
4.1. Cell Culture and Treatment
4.2. Animal Preparation
4.3. Hyperglycemia Induction
4.4. SAH Induction
4.5. Experimental Design and Drug Administration
4.6. Neurological Assessment
4.7. Tissue Processing
4.8. Morphometric Assessment of BA
4.9. Immunofluorescence
4.10. Enzyme-Linked Immunosorbent Assay (ELISA)
4.11. TUNEL Staining
4.12. Western Blot Analysis
4.13. Real-Time Quantitative PCR (qRT-PCR)
4.14. Statistical Analysis
5. Conclusions
Author Contributions
Funding
Institutional Review Board Statement
Data Availability Statement
Acknowledgments
Conflicts of Interest
References
- Feigin, V.L.; Lawes, C.M.; Bennett, D.A.; Barker-Collo, S.L.; Parag, V. Worldwide stroke incidence and early case fatality reported in 56 population-based studies: A systematic review. Lancet Neurol. 2009, 8, 355–369. [Google Scholar] [CrossRef]
- Passier, P.E.C.A.; Visser-Meily, J.M.A.A.; Rinkel, G.J.E.; Lindeman, E.; Post, M.W.M. Life Satisfaction and Return to Work After Aneurysmal Subarachnoid Hemorrhage. J. Stroke Cerebrovasc. 2011, 20, 324–329. [Google Scholar] [CrossRef] [PubMed]
- Al-Khindi, T.; Macdonald, R.L.; Schweizer, T.A. Cognitive and Functional Outcome After Aneurysmal Subarachnoid Hemorrhage. Stroke 2010, 41, E519–E536. [Google Scholar] [CrossRef] [PubMed] [Green Version]
- Cahill, J.; Calvert, J.W.; Zhang, J.H. Mechanisms of early brain injury after subarachnoid hemorrhage. J. Cereb. Blood Flow Metab. 2006, 26, 1341–1353. [Google Scholar] [CrossRef] [Green Version]
- Budohoski, K.P.; Guilfoyle, M.; Helmy, A.; Huuskonen, T.; Czosnyka, M.; Kirollos, R.; Menon, D.K.; Pickard, J.D.; Kirkpatrick, P.J. The pathophysiology and treatment of delayed cerebral ischaemia following subarachnoid haemorrhage. J. Neurol. Neurosurg. Psychiatry 2014, 85, 1343–1353. [Google Scholar] [CrossRef]
- Caner, B.; Hou, J.; Altay, O.; Fujii, M.; Zhang, J.H. Transition of research focus from vasospasm to early brain injury after subarachnoid hemorrhage. J. Neurochem. 2012, 123 (Suppl. 2), 12–21. [Google Scholar] [CrossRef] [Green Version]
- Chen, S.; Xu, P.; Fang, Y.; Lenahan, C. The Updated Role of the Blood Brain Barrier in Subarachnoid Hemorrhage: From Basic and Clinical Studies. Curr. Neuropharmacol. 2020, 18, 1266–1278. [Google Scholar] [CrossRef]
- Li, Y.; Wu, P.; Bihl, J.C.; Shi, H. Underlying Mechanisms and Potential Therapeutic Molecular Targets in Blood-Brain Barrier Disruption after Subarachnoid Hemorrhage. Curr. Neuropharmacol. 2020, 18, 1168–1179. [Google Scholar] [CrossRef]
- Hasegawa, Y.; Suzuki, H.; Sozen, T.; Altay, O.; Zhang, J.H. Apoptotic mechanisms for neuronal cells in early brain injury after subarachnoid hemorrhage. Acta Neurochir. Suppl. 2011, 110 Pt 1, 43–48. [Google Scholar]
- Park, S.; Yamaguchi, M.; Zhou, C.; Calvert, J.W.; Tang, J.; Zhang, J.H. Neurovascular protection reduces early brain injury after subarachnoid hemorrhage. Stroke 2004, 35, 2412–2417. [Google Scholar] [CrossRef] [Green Version]
- Cheng, G.; Wei, L.; Zhi-Dan, S.; Shi-Guang, Z.; Xiang-Zhen, L. Atorvastatin ameliorates cerebral vasospasm and early brain injury after subarachnoid hemorrhage and inhibits caspase-dependent apoptosis pathway. BMC Neurosci. 2009, 10, 7. [Google Scholar] [CrossRef] [Green Version]
- Kassell, N.F.; Sasaki, T.; Colohan, A.R.; Nazar, G. Cerebral vasospasm following aneurysmal subarachnoid hemorrhage. Stroke 1985, 16, 562–572. [Google Scholar] [CrossRef] [PubMed] [Green Version]
- Rabinstein, A.A.; Pichelmann, M.A.; Friedman, J.A.; Piepgras, D.G.; Nichols, D.A.; McIver, J.I.; Toussaint, L.G., 3rd; McClelland, R.L.; Fulgham, J.R.; Meyer, F.B.; et al. Symptomatic vasospasm and outcomes following aneurysmal subarachnoid hemorrhage: A comparison between surgical repair and endovascular coil occlusion. J. Neurosurg. 2003, 98, 319–325. [Google Scholar] [CrossRef] [PubMed]
- Wu, P.; Li, Y.; Zhu, S.; Wang, C.; Dai, J.; Zhang, G.; Zheng, B.; Xu, S.; Wang, L.; Zhang, T.; et al. Mdivi-1 Alleviates Early Brain Injury After Experimental Subarachnoid Hemorrhage in Rats, Possibly via Inhibition of Drp1-Activated Mitochondrial Fission and Oxidative Stress. Neurochem. Res. 2017, 42, 1449–1458. [Google Scholar] [CrossRef] [PubMed]
- Fan, L.F.; He, P.Y.; Peng, Y.C.; Du, Q.H.; Ma, Y.J.; Jin, J.X.; Xu, H.Z.; Li, J.R.; Wang, Z.J.; Cao, S.L.; et al. Mdivi-1 ameliorates early brain injury after subarachnoid hemorrhage via the suppression of inflammation-related blood-brain barrier disruption and endoplasmic reticulum stress-based apoptosis. Free Radic. Biol. Med. 2017, 112, 336–349. [Google Scholar] [CrossRef]
- Friedman, J.R.; Nunnari, J. Mitochondrial form and function. Nature 2014, 505, 335–343. [Google Scholar] [CrossRef] [Green Version]
- Westermann, B. Mitochondrial fusion and fission in cell life and death. Nat. Rev. Mol. Cell Biol. 2010, 11, 872–884. [Google Scholar] [CrossRef]
- Detmer, S.A.; Chan, D.C. Functions and dysfunctions of mitochondrial dynamics. Nat. Rev. Mol. Cell Biol. 2007, 8, 870–879. [Google Scholar] [CrossRef]
- Liesa, M.; Palacin, M.; Zorzano, A. Mitochondrial dynamics in mammalian health and disease. Physiol. Rev. 2009, 89, 799–845. [Google Scholar] [CrossRef] [Green Version]
- Nunnari, J.; Suomalainen, A. Mitochondria: In sickness and in health. Cell 2012, 148, 1145–1159. [Google Scholar] [CrossRef] [Green Version]
- Wu, Q.; Xia, S.X.; Li, Q.Q.; Gao, Y.; Shen, X.; Ma, L.; Zhang, M.Y.; Wang, T.; Li, Y.S.; Wang, Z.F.; et al. Mitochondrial division inhibitor 1 (Mdivi-1) offers neuroprotection through diminishing cell death and improving functional outcome in a mouse model of traumatic brain injury. Brain Res. 2016, 1630, 134–143. [Google Scholar] [CrossRef] [PubMed]
- Li, G.; Jia, Z.Q.; Cao, Y.; Wang, Y.S.; Li, H.T.; Zhang, Z.Y.; Bi, J.; Lv, G.; Fan, Z.K. Mitochondrial Division Inhibitor 1 Ameliorates Mitochondrial Injury, Apoptosis, and Motor Dysfunction After Acute Spinal Cord Injury in Rats. Neurochem. Res. 2015, 40, 1379–1392. [Google Scholar] [CrossRef]
- Grohm, J.; Kim, S.W.; Mamrak, U.; Tobaben, S.; Cassidy-Stone, A.; Nunnari, J.; Plesnila, N.; Culmsee, C. Inhibition of Drp1 provides neuroprotection in vitro and in vivo. Cell Death Differ. 2012, 19, 1446–1458. [Google Scholar] [CrossRef] [PubMed] [Green Version]
- Peng, C.; Rao, W.; Zhang, L.; Wang, K.; Hui, H.; Wang, L.; Su, N.; Luo, P.; Hao, Y.L.; Tu, Y.; et al. Mitofusin 2 ameliorates hypoxia-induced apoptosis via mitochondrial function and signaling pathways. Int. J. Biochem. Cell Biol. 2015, 69, 29–40. [Google Scholar] [CrossRef] [PubMed]
- Kumari, S.; Anderson, L.; Farmer, S.; Mehta, S.L.; Li, P.A. Hyperglycemia Alters Mitochondrial Fission and Fusion Proteins in Mice Subjected to Cerebral Ischemia and Reperfusion. Transl. Stroke Res. 2012, 3, 296–304. [Google Scholar] [CrossRef] [Green Version]
- Martinou, J.C.; Youle, R.J. Mitochondria in Apoptosis: Bcl-2 Family Members and Mitochondrial Dynamics. Dev. Cell 2011, 21, 92–101. [Google Scholar] [CrossRef] [Green Version]
- Cho, D.H.; Nakamura, T.; Lipton, S.A. Mitochondrial dynamics in cell death and neurodegeneration. Cell. Mol. Life Sci. 2010, 67, 3435–3447. [Google Scholar] [CrossRef]
- Oettinghaus, B.; Licci, M.; Scorrano, L.; Frank, S. Less than perfect divorces: Dysregulated mitochondrial fission and neurodegeneration. Acta Neuropathol. 2012, 123, 189–203. [Google Scholar] [CrossRef] [Green Version]
- Cassidy-Stone, A.; Chipuk, J.E.; Ingerman, E.; Song, C.; Yoo, C.; Kuwana, T.; Kurth, M.J.; Shaw, J.T.; Hinshaw, J.E.; Green, D.R.; et al. Chemical inhibition of the mitochondrial division dynamin reveals its role in Bax/Bak-dependent mitochondrial outer membrane permeabilization. Dev. Cell 2008, 14, 193–204. [Google Scholar] [CrossRef] [Green Version]
- Wu, Q.; Gao, C.; Wang, H.C.; Zhang, X.M.; Li, Q.Q.; Gu, Z.Y.; Shi, X.Y.; Cui, Y.C.; Wang, T.; Chen, X.P.; et al. Mdivi-1 alleviates blood-brain barrier disruption and cell death in experimental traumatic brain injury by mitigating autophagy dysfunction and mitophagy activation. Int. J. Biochem. Cell Biol. 2018, 94, 44–55. [Google Scholar] [CrossRef]
- Provencio, J.J.; Vora, N. Subarachnoid hemorrhage and inflammation: Bench to bedside and back. Semin. Neurol. 2005, 25, 435–444. [Google Scholar] [CrossRef] [PubMed]
- Huang, L.T.; Li, H.; Sun, Q.; Liu, M.; Li, W.D.; Li, S.; Yu, Z.; Wei, W.T.; Hang, C.H. IL-33 expression in the cerebral cortex following experimental subarachnoid hemorrhage in rats. Cell. Mol. Neurobiol. 2015, 35, 493–501. [Google Scholar] [CrossRef]
- Van Dijk, B.J.; Vergouwen, M.D.; Kelfkens, M.M.; Rinkel, G.J.; Hol, E.M. Glial cell response after aneurysmal subarachnoid hemorrhage—Functional consequences and clinical implications. Biochim. Biophys. Acta 2016, 1862, 492–505. [Google Scholar] [CrossRef] [PubMed]
- Zetterling, M.; Hallberg, L.; Hillered, L.; Karlsson, T.; Enblad, P.; Ronne Engstrom, E. Brain energy metabolism in patients with spontaneous subarachnoid hemorrhage and global cerebral edema. Neurosurgery 2010, 66, 1102–1110. [Google Scholar] [CrossRef] [PubMed]
- Altay, O.; Suzuki, H.; Hasegawa, Y.; Caner, B.; Krafft, P.R.; Fujii, M.; Tang, J.; Zhang, J.H. Isoflurane attenuates blood-brain barrier disruption in ipsilateral hemisphere after subarachnoid hemorrhage in mice. Stroke 2012, 43, 2513–2516. [Google Scholar] [CrossRef] [PubMed] [Green Version]
- Maddahi, A.; Povlsen, G.K.; Edvinsson, L. Regulation of enhanced cerebrovascular expression of proinflammatory mediators in experimental subarachnoid hemorrhage via the mitogen-activated protein kinase kinase/extracellular signal-regulated kinase pathway. J. Neuroinflamm. 2012, 9, 274. [Google Scholar] [CrossRef] [PubMed] [Green Version]
- Borst, S.E. The role of TNF-alpha in insulin resistance. Endocrine 2004, 23, 177–182. [Google Scholar] [CrossRef]
- Senn, J.J.; Klover, P.J.; Nowak, I.A.; Mooney, R.A. Interleukin-6 induces cellular insulin resistance in hepatocytes. Diabetes 2002, 51, 3391–3399. [Google Scholar] [CrossRef] [Green Version]
- Nesto, R.W.; Rutter, M.K. Impact of the atherosclerotic process in patients with diabetes. Acta Diabetol. 2002, 39 (Suppl. 2), S22–S28. [Google Scholar] [CrossRef]
- Chen, S.; Feng, H.; Sherchan, P.; Klebe, D.; Zhao, G.; Sun, X.; Zhang, J.; Tang, J.; Zhang, J.H. Controversies and evolving new mechanisms in subarachnoid hemorrhage. Prog. Neurobiol. 2014, 115, 64–91. [Google Scholar] [CrossRef] [Green Version]
- Murakami, K.; Koide, M.; Dumont, T.M.; Russell, S.R.; Tranmer, B.I.; Wellman, G.C. Subarachnoid Hemorrhage Induces Gliosis and Increased Expression of the Pro-inflammatory Cytokine High Mobility Group Box 1 Protein. Transl. Stroke Res. 2011, 2, 72–79. [Google Scholar] [CrossRef] [PubMed] [Green Version]
- Hanafy, K.A. The role of microglia and the TLR4 pathway in neuronal apoptosis and vasospasm after subarachnoid hemorrhage. J. Neuroinflamm. 2013, 10, 83. [Google Scholar] [CrossRef] [Green Version]
- Ong, S.B.; Kalkhoran, S.B.; Cabrera-Fuentes, H.A.; Hausenloy, D.J. Mitochondrial fusion and fission proteins as novel therapeutic targets for treating cardiovascular disease. Eur. J. Pharmacol. 2015, 763, 104–114. [Google Scholar] [CrossRef] [PubMed] [Green Version]
- Huang, Y.H.; Chung, C.L.; Tsai, H.P.; Tzou, R.D.; Wu, S.C.; Chai, C.Y.; Lee, T.C.; Kwan, A.L. Impact of hyperglycemia on neuronal apoptosis after subarachnoid hemorrhage in rodent brain: An experimental research. Int. J. Surg. 2020, 83, 246–252. [Google Scholar] [CrossRef] [PubMed]
- Huang, Y.H.; Chung, C.L.; Tsai, H.P.; Wu, S.C.; Chang, C.Z.; Chai, C.Y.; Lee, T.C.; Kwan, A.L. Hyperglycemia Aggravates Cerebral Vasospasm after Subarachnoid Hemorrhage in a Rat Model. Neurosurgery 2017, 80, 809–815. [Google Scholar] [CrossRef]
- Jeon, H.; Ai, J.; Sabri, M.; Tariq, A.; Shang, X.; Chen, G.; Macdonald, R.L. Neurological and neurobehavioral assessment of experimental subarachnoid hemorrhage. BMC Neurosci. 2009, 10, 103. [Google Scholar] [CrossRef] [Green Version]







| Group | Ambulation | Placing/Stepping Reflex | MDI |
|---|---|---|---|
| Normal | 0 | 0 | 0 |
| SAH | 1.91 ± 0.37 | 1.34 ± 0.11 | 2.86 ± 0.24 |
| DM + SAH | 2.39 ± 0.27 | 1.77 ± 0.19 | 4.20 ± 0.31 |
| DM + SAH + Mdivi-1 (0.24 mg/kg) | 2.11 ± 0.19 | 1.59 ± 0.29 | 3.83 ± 0.25 |
| DM + SAH + Mdivi-1 (1.2 mg/kg) | 1.62 ± 0.13 * | 0.57 ± 0.21 * | 1.89 ± 0.31 * |
Publisher’s Note: MDPI stays neutral with regard to jurisdictional claims in published maps and institutional affiliations. |
© 2022 by the authors. Licensee MDPI, Basel, Switzerland. This article is an open access article distributed under the terms and conditions of the Creative Commons Attribution (CC BY) license (https://creativecommons.org/licenses/by/4.0/).
Share and Cite
Chung, C.-L.; Huang, Y.-H.; Lin, C.-J.; Chong, Y.-B.; Wu, S.-C.; Chai, C.-Y.; Tsai, H.-P.; Kwan, A.-L. Therapeutic Effect of Mitochondrial Division Inhibitor-1 (Mdivi-1) on Hyperglycemia-Exacerbated Early and Delayed Brain Injuries after Experimental Subarachnoid Hemorrhage. Int. J. Mol. Sci. 2022, 23, 6924. https://doi.org/10.3390/ijms23136924
Chung C-L, Huang Y-H, Lin C-J, Chong Y-B, Wu S-C, Chai C-Y, Tsai H-P, Kwan A-L. Therapeutic Effect of Mitochondrial Division Inhibitor-1 (Mdivi-1) on Hyperglycemia-Exacerbated Early and Delayed Brain Injuries after Experimental Subarachnoid Hemorrhage. International Journal of Molecular Sciences. 2022; 23(13):6924. https://doi.org/10.3390/ijms23136924
Chicago/Turabian StyleChung, Chia-Li, Yu-Hua Huang, Chien-Ju Lin, Yoon-Bin Chong, Shu-Chuan Wu, Chee-Yin Chai, Hung-Pei Tsai, and Aij-Lie Kwan. 2022. "Therapeutic Effect of Mitochondrial Division Inhibitor-1 (Mdivi-1) on Hyperglycemia-Exacerbated Early and Delayed Brain Injuries after Experimental Subarachnoid Hemorrhage" International Journal of Molecular Sciences 23, no. 13: 6924. https://doi.org/10.3390/ijms23136924
APA StyleChung, C.-L., Huang, Y.-H., Lin, C.-J., Chong, Y.-B., Wu, S.-C., Chai, C.-Y., Tsai, H.-P., & Kwan, A.-L. (2022). Therapeutic Effect of Mitochondrial Division Inhibitor-1 (Mdivi-1) on Hyperglycemia-Exacerbated Early and Delayed Brain Injuries after Experimental Subarachnoid Hemorrhage. International Journal of Molecular Sciences, 23(13), 6924. https://doi.org/10.3390/ijms23136924
