Bulge-Forming miRNases Cleave Oncogenic miRNAs at the Central Loop Region in a Sequence-Specific Manner
Abstract
:1. Introduction
2. Results
2.1. Design and Synthesis of Bulge-Forming miRNases
2.2. Hybridization of Bulge-Forming miRNases with miRNA Targets
2.3. Efficiency and Specificity of miRNA Cleavage by Mono-Bulge-Loop-Forming miRNases
2.4. Efficiency and Specificity of miRNA Cleavage by Bis-Bulge-Loop-Forming miRNases
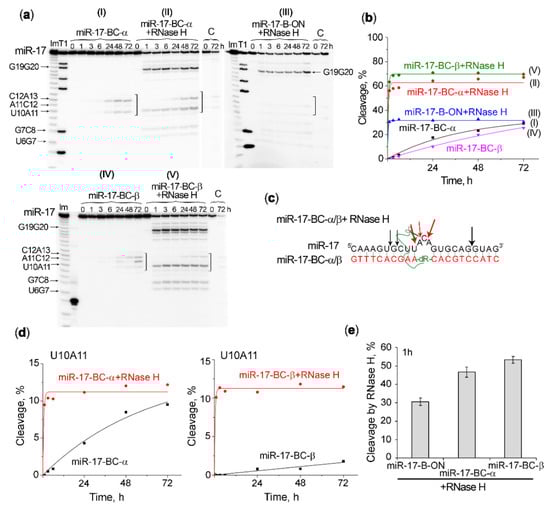
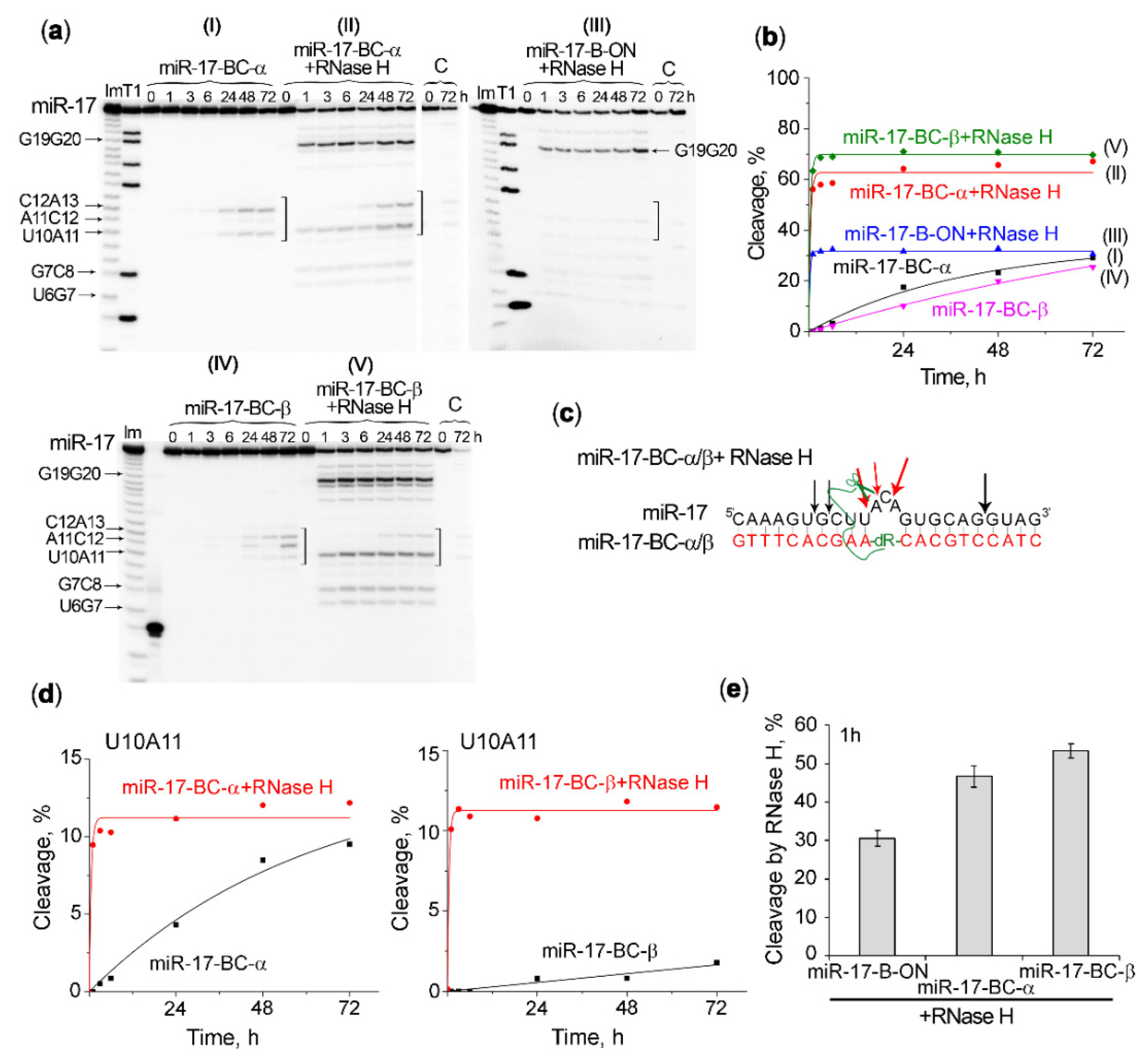
2.5. Efficiency of miRNA Cleavage by Bulge-Forming miRNases in the Presence of RNase H
3. Discussion
4. Materials and Methods
4.1. Oligonucleotides, Peptides, and Reagents
4.2. miR-17–miRNase and miR-21–miRNase Conjugate Synthesis
4.3. RNA Labelling
4.4. Gel-Retardation Assay
4.5. Ribonuclease Activity Assay
4.6. Ribonuclease Activity Assay in the Presence of RNase H
Supplementary Materials
Author Contributions
Funding
Institutional Review Board Statement
Informed Consent Statement
Data Availability Statement
Acknowledgments
Conflicts of Interest
References
- Paul, P.; Chakraborty, A.; Sarkar, D.; Langthasa, M.; Rahman, M.; Bari, M.; Singha, R.K.S.; Malakar, A.K.; Chakraborty, S. Interplay between MiRNAs and Human Diseases. J. Cell. Physiol. 2018, 233, 2007–2018. [Google Scholar] [CrossRef] [PubMed]
- Angelucci, F.; Cechova, K.; Valis, M.; Kuca, K.; Zhang, B.; Hort, J. MicroRNAs in Alzheimer’s Disease: Diagnostic Markers or Therapeutic Agents? Front. Pharmacol. 2019, 10, 665. [Google Scholar] [CrossRef] [PubMed]
- Rupaimoole, R.; Slack, F.J. MicroRNA Therapeutics: Towards a New Era for the Management of Cancer and Other Diseases. Nat. Rev. Drug Discov. 2017, 16, 203–221. [Google Scholar] [CrossRef] [PubMed]
- Lin, S.; Gregory, R.I. MicroRNA Biogenesis Pathways in Cancer. Nat. Rev. Cancer 2015, 15, 321–333. [Google Scholar] [CrossRef]
- Simpson, L.J.; Ansel, K.M. MicroRNA Regulation of Lymphocyte Tolerance and Autoimmunity. J. Clin. Investig. 2015, 125, 2242–2249. [Google Scholar] [CrossRef] [Green Version]
- Zhao, Y.; Alexandrov, P.N.; Lukiw, W.J. Anti-MicroRNAs as Novel Therapeutic Agents in the Clinical Management of Alzheimer’s Disease. Front. Neurosci. 2016, 10, 59. [Google Scholar] [CrossRef] [Green Version]
- Nelson, P.T.; Wang, W.X.; Rajeev, B.W. MicroRNAs (MiRNAs) in Neurodegenerative Diseases. Brain Pathol. 2008, 18, 130–138. [Google Scholar] [CrossRef]
- Barwari, T.; Joshi, A.; Mayr, M. MicroRNAs in Cardiovascular Disease. J. Am. Coll. Cardiol. 2016, 68, 2577–2584. [Google Scholar] [CrossRef] [Green Version]
- Choi, W.Y.; Giraldez, A.J.; Schier, A.F. Target Protectors Reveal Dampening and Balancing of Nodal Agonist and Antagonist by MiR-430. Science 2007, 318, 271–274. [Google Scholar] [CrossRef]
- Wang, Z. The Principles of MiRNA-Masking Antisense Oligonucleotides Technology. Methods Mol. Biol. 2011, 676, 43–49. [Google Scholar] [CrossRef]
- Lennox, K.A.; Behlke, M.A. Chemical Modification and Design of Anti-MiRNA Oligonucleotides. Gene Ther. 2011, 18, 1111–1120. [Google Scholar] [CrossRef] [PubMed] [Green Version]
- Miroshnichenko, S.K.; Patutina, O.A.; Burakova, E.A.; Chelobanov, B.P.; Fokina, A.A.; Vlassov, V.V.; Altman, S.; Zenkova, M.A.; Stetsenko, D.A. Mesyl Phosphoramidate Antisense Oligonucleotides as an Alternative to Phosphorothioates with Improved Biochemical and Biological Properties. Proc. Natl. Acad. Sci. USA 2019, 116, 1229–1234. [Google Scholar] [CrossRef] [PubMed] [Green Version]
- Lennox, K.A.; Vakulskas, C.A.; Behlke, M.A. Non-Nucleotide Modification of Anti-MiRNA Oligonucleotides. Methods Mol. Biol. 2017, 1517, 51–69. [Google Scholar] [CrossRef] [PubMed]
- Ebert, M.S.; Neilson, J.R.; Sharp, P.A. MicroRNA Sponges: Competitive Inhibitors of Small RNAs in Mammalian Cells. Nat. Methods 2007, 4, 721–726. [Google Scholar] [CrossRef] [PubMed]
- Jung, J.; Yeom, C.; Choi, Y.S.; Kim, S.; Lee, E.J.; Park, M.J.; Kang, S.W.; Kim, S.B.; Chang, S. Simultaneous Inhibition of Multiple Oncogenic MiRNAs by a Multi-Potent MicroRNA Sponge. Oncotarget 2015, 6, 20370–20387. [Google Scholar] [CrossRef]
- Meng, L.; Liu, C.; Lü, J.; Zhao, Q.; Deng, S.; Wang, G.; Qiao, J.; Zhang, C.; Zhen, L.; Lu, Y.; et al. Small RNA Zippers Lock MiRNA Molecules and Block MiRNA Function in Mammalian Cells. Nat. Commun. 2017, 8, 13964. [Google Scholar] [CrossRef] [Green Version]
- Patutina, O.A.; Gaponova, S.K.; Sen’kova, A.V.; Savin, I.A.; Gladkikh, D.V.; Burakova, E.A.; Fokina, A.A.; Maslov, M.A.; Shmendel’, E.V.; Wood, M.J.A.; et al. Mesyl Phosphoramidate Backbone Modified Antisense Oligonucleotides Targeting MiR-21 with Enhanced in Vivo Therapeutic Potency. Proc. Natl. Acad. Sci. USA 2020, 117, 32370–32379. [Google Scholar] [CrossRef]
- Chen, C.; Ridzon, D.A.; Broomer, A.J.; Zhou, Z.; Lee, D.H.; Nguyen, J.T.; Barbisin, M.; Xu, N.L.; Mahuvakar, V.R.; Andersen, M.R.; et al. Real-Time Quantification of MicroRNAs by Stem-Loop RT-PCR. Nucleic Acids Res. 2005, 33, e179. [Google Scholar] [CrossRef]
- Ragan, C.; Zuker, M.; Ragan, M.A. Quantitative Prediction of MiRNA-MRNA Interaction Based on Equilibrium Concentrations. PLoS Comput. Biol. 2011, 7, e1001090. [Google Scholar] [CrossRef] [Green Version]
- Kingston, E.R.; Bartel, D.P. Global Analyses of the Dynamics of Mammalian MicroRNA Metabolism. Genome Res. 2019, 29, 1777–1790. [Google Scholar] [CrossRef]
- Zlotorynski, E. Insights into the Kinetics of MicroRNA Biogenesis and Turnover. Nat. Rev. Mol. Cell Biol. 2019, 20, 511. [Google Scholar] [CrossRef] [PubMed]
- Staroseletz, Y.; Gaponova, S.; Patutina, O.; Bichenkova, E.; Amirloo, B.; Heyman, T.; Chiglintseva, D.; Zenkova, M. Site-Selective Artificial Ribonucleases: Renaissance of Oligonucleotide Conjugates for Irreversible Cleavage of RNA Sequences. Molecules 2021, 26, 1732. [Google Scholar] [CrossRef] [PubMed]
- Patutina, O.A.; Bazhenov, M.A.; Miroshnichenko, S.K.; Mironova, N.L.; Pyshnyi, D.V.; Vlassov, V.V.; Zenkova, M.A. Peptide-Oligonucleotide Conjugates Exhibiting Pyrimidine-X Cleavage Specificity Efficiently Silence MiRNA Target Acting Synergistically with RNase H. Sci. Rep. 2018, 8, 14990. [Google Scholar] [CrossRef] [PubMed] [Green Version]
- Patutina, O.A.; Bichenkova, E.V.; Miroshnichenko, S.K.; Mironova, N.L.; Trivoluzzi, L.T.; Burusco, K.K.; Bryce, R.A.; Vlassov, V.V.; Zenkova, M.A. MiRNases: Novel Peptide-Oligonucleotide Bioconjugates That Silence MiR-21 in Lymphosarcoma Cells. Biomaterials 2017, 122, 163–178. [Google Scholar] [CrossRef] [PubMed] [Green Version]
- Patutina, O.A.; Miroshnichenko, S.K.; Mironova, N.L.; Sen’kova, A.V.; Bichenkova, E.V.; Clarke, D.J.; Vlassov, V.V.; Zenkova, M.A. Catalytic Knockdown of MiR-21 by Artificial Ribonuclease: Biological Performance in Tumor Model. Front. Pharmacol. 2019, 10, 879. [Google Scholar] [CrossRef] [PubMed] [Green Version]
- Miroshnichenko, S.K.; Amirloo, B.; Bichenkova, E.V.; Vlassov, V.V.; Zenkova, M.A.; Patutina, O.A. 2′OMe Modification of Anti-MiRNA-21 Oligonucleotide–Peptide Conjugate Improves Its Hybridization Properties and Catalytic Activity. Russ. J. Bioorg. Chem. 2019, 45, 803–812. [Google Scholar] [CrossRef]
- Patutina, O.A.; Miroshnichenko, S.K.; Lomzov, A.A.; Mironova, N.L.; Zenkova, M.A. Search for Oligonucleotides Selectively Binding Oncogenic MiR-21. Russ. J. Bioorg. Chem. 2017, 43, 29–37. [Google Scholar] [CrossRef]
- Patutina, O.; Chiglintseva, D.; Bichenkova, E.; Gaponova, S.; Mironova, N.; Vlassov, V.; Zenkova, M. Dual MiRNases for Triple Incision of MiRNA Target: Design Concept and Catalytic Performance. Molecules 2020, 25, 2459. [Google Scholar] [CrossRef]
- Belter, A.; Gudanis, D.; Rolle, K.; Piwecka, M.; Gdaniec, Z.; Naskręt-Barciszewska, M.Z.; Barciszewski, J. Mature MiRNAs Form Secondary Structure, Which Suggests Their Function beyond RISC. PLoS ONE 2014, 9, e113848. [Google Scholar] [CrossRef] [Green Version]
- Murtola, M.; Wenska, M.; Strömberg, R. PNAzymes That Are Artificial RNA Restriction Enzymes. J. Am. Chem. Soc. 2010, 132, 8984–8990. [Google Scholar] [CrossRef]
- Hall, J.; Husken, D.; Haner, R. Towards Artificial Ribonucleases: The Sequence-Specific Cleavage of RNA in a Duplex. Nucleic Acids Res. 1996, 24, 3522–3526. [Google Scholar] [CrossRef] [PubMed] [Green Version]
- Murtola, M.; Ghidini, A.; Virta, P.; Strömberg, R. Zinc Ion-Dependent Peptide Nucleic Acid-Based Artificial Enzyme That Cleaves RNA-Bulge Size and Sequence Dependence. Molecules 2017, 22, 1856. [Google Scholar] [CrossRef] [PubMed] [Green Version]
- Luige, O.; Murtola, M.; Ghidini, A.; Strömberg, R. Further Probing of Cu2+-Dependent PNAzymes Acting as Artificial RNA Restriction Enzymes. Molecules 2019, 24, 672. [Google Scholar] [CrossRef] [PubMed] [Green Version]
- Kuznetsova, I.L.; Zenkova, M.A.; Gross, H.J.; Vlassov, V.V. Enhanced RNA Cleavage Within Bulge-Loops by an Artificial Ribonuclease. Nucleic Acids Res. 2005, 33, 1201–1212. [Google Scholar] [CrossRef]
- Hüsken, D.; Goodall, G.; Blommers, M.J.J.; Jahnke, W.; Hall, J.; Häner, R.; Moser, H.E. Creating RNA Bulges: Cleavage of RNA in RNA/DNA Duplexes by Metal Ion Catalysis. Biochemistry 1996, 35, 16591–16600. [Google Scholar] [CrossRef]
- Bibillo, A.; Figlerowicz, M.; Kierzek, R. The Non-Enzymatic Hydrolysis of Oligoribonucleotides VI. The Role of Biogenic Polyamines. Nucleic Acids Res. 1999, 27, 3931–3937. [Google Scholar] [CrossRef]
- Riepe, A.; Beier, H.; Gross, H.J. Enhancement of RNA Self-Cleavage by Micellar Catalysis. FEBS Lett. 1999, 457, 193–199. [Google Scholar] [CrossRef] [Green Version]
- Staroseletz, Y.; Amirloo, B.; Williams, A.; Lomzov, A.; Burusco, K.K.; Clarke, D.J.; Brown, T.; Zenkova, M.A.; Bichenkova, E.V. Strict Conformational Demands of RNA Cleavage in Bulge-Loops Created by Peptidyl-Oligonucleotide Conjugates. Nucleic Acids Res. 2020, 48, 10662–10679. [Google Scholar] [CrossRef]
- Amirloo, B.; Staroseletz, Y.; Yousaf, S.; Clarke, D.J.; Brown, T.; Aojula, H.; Zenkova, M.A.; Bichenkova, E.V. “Bind, Cleave and Leave”: Multiple Turnover Catalysis of RNA Cleavage by Bulge-Loop Inducing Supramolecular Conjugates. Nucleic Acids Res. 2022, 50, 651–673. [Google Scholar] [CrossRef]
- Bautista-Sánchez, D.; Arriaga-Canon, C.; Pedroza-Torres, A.; De La Rosa-Velázquez, I.A.; González-Barrios, R.; Contreras-Espinosa, L.; Montiel-Manríquez, R.; Castro-Hernández, C.; Fragoso-Ontiveros, V.; Álvarez-Gómez, R.M.; et al. The Promising Role of MiR-21 as a Cancer Biomarker and Its Importance in RNA-Based Therapeutics. Mol. Ther.-Nucleic Acids 2020, 20, 409–420. [Google Scholar] [CrossRef]
- Bobbili, M.R.; Mader, R.M.; Grillari, J.; Dellago, H. OncomiR-17-5p: Alarm Signal in Cancer? Oncotarget 2017, 8, 71206–71222. [Google Scholar] [CrossRef] [PubMed] [Green Version]
- Fang, L.L.; Wang, X.H.; Sun, B.F.; Zhang, X.D.; Zhu, X.H.; Yu, Z.J.; Luo, H. Expression, Regulation and Mechanism of Action of the MiR-17-92 Cluster in Tumor Cells (Review). Int. J. Mol. Med. 2017, 40, 1624–1630. [Google Scholar] [CrossRef] [Green Version]
- Staroseletz, Y.; Williams, A.; Burusco, K.K.; Alibay, I.; Vlassov, V.V.; Zenkova, M.A.; Bichenkova, E.V. ‘Dual’ Peptidyl-Oligonucleotide Conjugates: Role of Conformational Flexibility in Catalytic Cleavage of RNA. Biomaterials 2017, 112, 44–61. [Google Scholar] [CrossRef]
- Lönnberg, H. Cleavage of RNA Phosphodiester Bonds by Small Molecular Entities: A Mechanistic Insight. Org. Biomol. Chem. 2011, 9, 1687–1703. [Google Scholar] [CrossRef]
- Mikkola, S.; Lönnberg, T.; Lönnberg, H. Phosphodiester Models for Cleavage of Nucleic Acids. Beilstein J. Org. Chem. 2018, 14, 803–837. [Google Scholar] [CrossRef] [PubMed] [Green Version]
- Morrow, J.R. Speed Limits for Artificial Ribonucleases. Comments Inorg. Chem. 2008, 29, 169–188. [Google Scholar] [CrossRef]
- Hermann, T.; Westhof, E. Exploration of Metal Ion Binding Sites in RNA Folds by Brownian-Dynamics Simulations. Structure 1998, 6, 1303–1314. [Google Scholar] [CrossRef]
- Mihkola, S.; Kaukinen, U.; Lönnberg, H. The Effect of Secondary Structure on Cleavage of the Phosphodiester Bonds of RNA. Cell Biochem. Biophys. 2001, 34, 95–119. [Google Scholar] [CrossRef]
- Janas, M.M.; Wang, B.; Harris, A.S.; Aguiar, M.; Shaffer, J.M.; Subrahmanyam, Y.V.B.K.; Behlke, M.A.; Wucherpfennig, K.W.; Gygi, S.P.; Gagnon, E.; et al. Alternative RISC Assembly: Binding and Repression of MicroRNA-MRNA Duplexes by Human Ago Proteins. RNA 2012, 18, 2041–2055. [Google Scholar] [CrossRef] [Green Version]
- Xiao, Y.; MacRae, I.J. Toward a Comprehensive View of MicroRNA Biology. Mol. Cell 2019, 75, 666–668. [Google Scholar] [CrossRef]
- Salvio, R.; Casnati, A. Guanidinium Promoted Cleavage of Phosphoric Diesters: Kinetic Investigations and Calculations Provide Indications on the Operating Mechanism. J. Org. Chem. 2017, 82, 10461–10469. [Google Scholar] [CrossRef] [PubMed]
- Becker, W.R.; Ober-Reynolds, B.; Jouravleva, K.; Jolly, S.M.; Zamore, P.D.; Greenleaf, W.J. High-Throughput Analysis Reveals Rules for Target RNA Binding and Cleavage by AGO2. Mol. Cell 2019, 75, 741–755.e11. [Google Scholar] [CrossRef] [PubMed]
- Sheu-Gruttadauria, J.; MacRae, I.J. Phase Transitions in the Assembly and Function of Human MiRISC. Cell 2018, 173, 946–957.e16. [Google Scholar] [CrossRef] [PubMed]
- Xiao, Y.; Macrae, I.J. Robust Differential MicroRNA Targeting Driven by Supplementary Interactions in Vitro. RNA 2020, 26, 162–174. [Google Scholar] [CrossRef]
- Mironova, N.L.; Pyshnyi, D.V.; Shtadler, D.V.; Fedorova, A.A.; Vlassov, V.V.; Zenkova, M.A. RNase T1 Mimicking Artificial Ribonuclease. Nucleic Acids Res. 2007, 35, 2356–2367. [Google Scholar] [CrossRef] [Green Version]
- Silberklang, M.; Gillum, A.M.; RajBhandary, U.L. Use of in Vitro32P Labeling in the Sequence Analysis of Nonradioactive TRNAs. Methods Enzymol. 1979, 59, 58–109. [Google Scholar] [CrossRef]
- Vlassov, A.V.; Vlassov, V.V.; Giege, R. RNA Hydrolysis Catalyzed by Imidazole as a Reaction for Studying the Secondary Structure of RNA and Complexes of RNA with Oligonucleotides. Dokl. Akad. Nauk 1996, 349, 411–413. [Google Scholar]
- Donis-Keller, H.; Maxam, A.M.; Gilbert, W. Mapping Adenines, Guanines, Andpyrimidines in RNA. Nucleic Acids Res. 1977, 4, 2528–2538. [Google Scholar] [CrossRef]








| Conjugates * | Molecular Mass Calculated/Observed | Ka, ×106, M−1 | Total Cleavage, 72 h, % | kobs, ×10−6, s−1 |
|---|---|---|---|---|
| miR-21-BC-α1 | 7294.6/7333.1 (+ K+) | 96.0 ± 30.0 (1) 26.9 ± 8.5 (2) | 8.3 ± 1.3 (2) | 0.38 ± 0.03 (2) |
| miR-21-BC-α2 | 7319.6/7358.3 (+ K+) | n.d. | 7.1 ± 0.9 (2) | 0.28 ± 0.01 (2) |
| miR-21-BC-β1 | 7294.6/7333.1 (+ K+) | 4.9 ± 1.7 (1) 0.8 ± 0.3 (2) | 19.5 ± 1.9 (2) | 0.87 ± 0.05 (2) |
| miR-21-BC-β2 | 7319.6/7358.3 (+ K+) | n.d. | 13.3 ± 1.2 (2) | 0.57 ± 0.03 (2) |
| miR-17-BC-α | 7581.0/7588.0 (+ Li+) | 46.1 ± 15.4 (1) 3.6 ± 1.2 (2) | 27.2 ± 3.1 (1) 29.1 ± 2.0 (2) | 1.31 ± 0.08 (1) 1.48 ± 0.12 (2) |
| miR-17-BC-β | 7581.0/7589.0 (+ Li+) | 42.7 ± 13.4 (1) 4.5 ± 1.4 (2) | 23.2 ± 2.6 (1) 25.5 ± 1.8 (2) | 1.13 ± 0.06 (1) 1.19 ± 0.03 (2) |
| miR-17-BC-αα | 9103.85/9102.23 | n.d. | 57.1 ± 4.5 (2) | 4.86 ± 0.27 (2) |
| miR-17-BC-ββ | 9103.85/9105.91 | n.d. | 94.9 ± 5.6 (2) | 13.9 ± 3.26 (2) |
Publisher’s Note: MDPI stays neutral with regard to jurisdictional claims in published maps and institutional affiliations. |
© 2022 by the authors. Licensee MDPI, Basel, Switzerland. This article is an open access article distributed under the terms and conditions of the Creative Commons Attribution (CC BY) license (https://creativecommons.org/licenses/by/4.0/).
Share and Cite
Patutina, O.; Chiglintseva, D.; Amirloo, B.; Clarke, D.; Gaponova, S.; Vlassov, V.; Bichenkova, E.; Zenkova, M. Bulge-Forming miRNases Cleave Oncogenic miRNAs at the Central Loop Region in a Sequence-Specific Manner. Int. J. Mol. Sci. 2022, 23, 6562. https://doi.org/10.3390/ijms23126562
Patutina O, Chiglintseva D, Amirloo B, Clarke D, Gaponova S, Vlassov V, Bichenkova E, Zenkova M. Bulge-Forming miRNases Cleave Oncogenic miRNAs at the Central Loop Region in a Sequence-Specific Manner. International Journal of Molecular Sciences. 2022; 23(12):6562. https://doi.org/10.3390/ijms23126562
Chicago/Turabian StylePatutina, Olga, Daria Chiglintseva, Bahareh Amirloo, David Clarke, Svetlana Gaponova, Valentin Vlassov, Elena Bichenkova, and Marina Zenkova. 2022. "Bulge-Forming miRNases Cleave Oncogenic miRNAs at the Central Loop Region in a Sequence-Specific Manner" International Journal of Molecular Sciences 23, no. 12: 6562. https://doi.org/10.3390/ijms23126562
APA StylePatutina, O., Chiglintseva, D., Amirloo, B., Clarke, D., Gaponova, S., Vlassov, V., Bichenkova, E., & Zenkova, M. (2022). Bulge-Forming miRNases Cleave Oncogenic miRNAs at the Central Loop Region in a Sequence-Specific Manner. International Journal of Molecular Sciences, 23(12), 6562. https://doi.org/10.3390/ijms23126562

