Severe Muscle Deconditioning Triggers Early Extracellular Matrix Remodeling and Resident Stem Cell Differentiation into Adipocytes in Healthy Men
Abstract
1. Introduction
2. Results
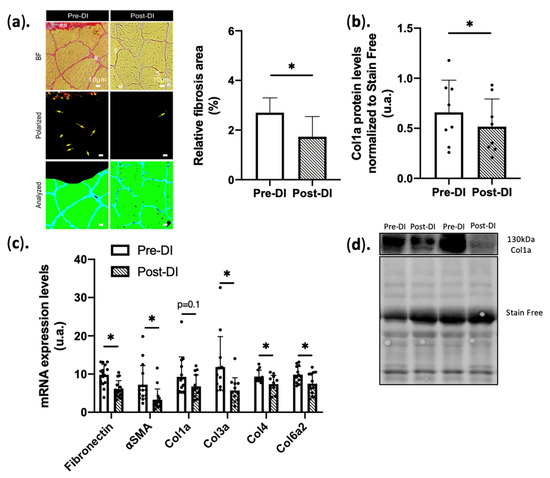
2.1. Dry Immersion for 5 Days Leads to ECM Remodeling
2.2. ECM Signaling Alterations
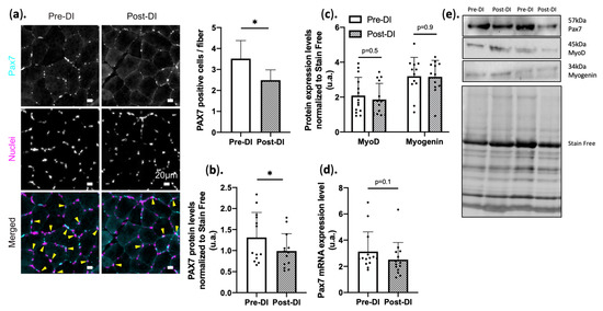
2.3. PAX7+ Cells Population Is Decreased after 5 Days of DI
2.4. PDGFRα Expression Is Increased after 5 Days of DI
2.5. Fibro-Adipogenic Progenitor Fate after 5 Days of DI
3. Discussion
4. Material and Methods
4.1. Subjects and Ethics Considerations
4.2. Study Design, Dry Immersion Protocol, Thigh Cuffs
4.3. Muscle Biopsies
4.4. Magnetic Resonance Imaging (MRI)
4.5. Pax7 Staining
4.6. ECM Remodeling Analysis
4.7. PDGFRα Staining
4.8. RNA Extraction and Reverse Transcription-Quantitative Polymerase Chain Reaction (RT-QPCR)
4.9. Protein Isolation and Western Blotting
4.10. Statistical Analysis
Supplementary Materials
Author Contributions
Funding
Institutional Review Board Statement
Informed Consent Statement
Data Availability Statement
Acknowledgments
Conflicts of Interest
Abbreviation
| C/EBP | CCAAT enhancer-binding protein alpha | MSTN | Myostatin | 
| CNES | Centre national des études spatiales | MVC | Maximal voluntary contraction | 
| Col | Collagen | MyHC | Myosin heavy chain | 
| CSA | Cross-sectional area | OCT | Optimal cutting temperature | 
| CTGF | Connective tissue growth factor | PAX | Protein paired box | 
| CTL | Control | PBS | Phosphate buffer saline | 
| DI | Dry immersion | PCR | Polymerase chain reaction | 
| DNA | Deoxyribonucleic acid | PDGFR | Platelet-derived growth factor | 
| ECM | Extracellular matrix | PPAR | Peroxisome proliferator-activated receptor | 
| FABP | Fatty acid-binding protein | RNA | Ribonucleic acids | 
| FAP | Fibro-adipogenic progenitors | ROI | Region of interest | 
| FGF | Fibroblast-growth-factor | RT | Room temperature | 
| IFT | Intra flagellar transporter | SMA | smooth muscle actin | 
| IFC | Index fat content | SC | Satellite cells | 
| IGF | insulin growth factor | TGF | Tumor growth factor | 
| IL | Interleukin | TIMP | Tissue inhibitor of metalloproteinase | 
| IMATs | Inter-muscular adipose tissue | VEGF | Vascular endothelial growth factor | 
| MD | Muscle deconditioning | VL | Vastus lateralis | 
| MMP | Matrix metalloproteinase | WISP | WNT 1 inducible signaling pathway protein | 
| MRI | Magnetic resonance imaging | 
References
- Trappe, S.; Costill, D.; Gallagher, P.; Creer, A.; Peters, R.J.; Evans, H.; Riley, D.A.; Fitts, R.H. Exercise in space: Human skeletal muscle after 6 months aboard the International Space Station. J. Appl. Physiol. 2009, 106, 1159–1168. [Google Scholar] [CrossRef] [PubMed]
- Chopard, A.; Hillock, S.; Jasmin, B.J. Molecular events and signalling pathways involved in skeletal muscle disuse-induced atrophy and the impact of countermeasures. J. Cell Mol. Med. 2009, 13, 3032–3050. [Google Scholar] [CrossRef] [PubMed]
- Felten-Barentsz, K.M.; van Oorsouw, R.; Klooster, E.; Koenders, N.; Driehuis, F.; Hulzebos, E.H.; van der Schaaf, M.; Hoogeboom, T.J.; van der Wees, P.J. Recommendations for Hospital-Based Physical Therapists Managing Patients with COVID-19. Phys. Ther. 2020, 100, 1444–1457. [Google Scholar] [CrossRef] [PubMed]
- Bentzinger, C.F.; Wang, Y.X.; Dumont, N.A.; Rudnicki, M.A. Cellular dynamics in the muscle satellite cell niche. EMBO Rep. 2013, 14, 1062–1072. [Google Scholar] [CrossRef]
- Biferali, B.; Proietti, D.; Mozzetta, C.; Madaro, L. Fibro–Adipogenic Progenitors Cross-Talk in Skeletal Muscle: The Social Network. Front. Physiol. 2019, 10, 1074. [Google Scholar] [CrossRef]
- Murphy, M.M.; Lawson, J.A.; Mathew, S.J.; Hutcheson, D.A.; Kardon, G. Satellite cells, connective tissue fibroblasts and their interactions are crucial for muscle regeneration. Development 2011, 138, 3625–3637. [Google Scholar] [CrossRef]
- Csapo, R.; Gumpenberger, M.; Wessner, B. Skeletal Muscle Extracellular Matrix—What Do We Know About Its Composition, Regulation, and Physiological Roles? A Narrative Review. Front. Physiol. 2020, 11, 253. [Google Scholar] [CrossRef]
- Judson, R.N.; Zhang, R.H.; Rossi, F.M.A. Tissue-resident mesenchymal stem/progenitor cells in skeletal muscle: Collaborators or saboteurs? FEBS J. 2013, 280, 4100–4108. [Google Scholar] [CrossRef]
- Theret, M.; Rossi, F.M.V.; Contreras, O. Evolving Roles of Muscle-Resident Fibro-Adipogenic Progenitors in Health, Regeneration, Neuromuscular Disorders, and Aging. Front. Physiol. 2021, 12, 673404. [Google Scholar] [CrossRef]
- Stearns-Reider, K.M.; D’Amore, A.; Beezhold, K.; Rothrauff, B.; Cavalli, L.; Wagner, W.R.; Vorp, D.A.; Tsamis, A.; Shinde, S.; Zhang, C.; et al. Aging of the skeletal muscle extracellular matrix drives a stem cell fibrogenic conversion. Aging Cell 2017, 16, 518–528. [Google Scholar] [CrossRef]
- Sambasivan, R.; Yao, R.; Kissenpfennig, A.; Van Wittenberghe, L.; Paldi, A.; Gayraud-Morel, B.; Guenou, H.; Malissen, B.; Tajbakhsh, S.; Galy, A. Pax7-expressing satellite cells are indispensable for adult skeletal muscle regeneration. Development 2011, 138, 3647–3656. [Google Scholar] [CrossRef] [PubMed]
- Pallafacchina, G.; Blaauw, B.; Schiaffino, S. Role of satellite cells in muscle growth and maintenance of muscle mass. Nutr. Metab. Cardiovasc. Dis. 2013, 23, S12–S18. [Google Scholar] [CrossRef] [PubMed]
- Feige, P.; Brun, C.E.; Ritso, M.; Rudnicki, M.A. Orienting Muscle Stem Cells for Regeneration in Homeostasis, Aging, and Disease. Cell Stem Cell 2018, 23, 653–664. [Google Scholar] [CrossRef] [PubMed]
- Arentson-Lantz, E.J.; English, K.L.; Paddon-Jones, D.; Fry, C.S. Fourteen days of bed rest induces a decline in satellite cell content and robust atrophy of skeletal muscle fibers in middle-aged adults. J. Appl. Physiol. 2016, 120, 965–975. [Google Scholar] [CrossRef]
- Giuliani, G.; Rosina, M.; Reggio, A. Signaling pathways regulating the fate of fibro/adipogenic progenitors (FAPs) in skeletal muscle regeneration and disease. FEBS J. 2021; online ahead of print. [Google Scholar] [CrossRef]
- Wosczyna, M.N.; Konishi, C.T.; Carbajal, P.E.E.; Wang, T.T.; Walsh, R.A.; Gan, Q.; Wagner, M.W.; Rando, T.A. Mesenchymal Stromal Cells Are Required for Regeneration and Homeostatic Maintenance of Skeletal Muscle. Cell Rep. 2019, 27, 2029–2035. [Google Scholar] [CrossRef]
- Joe, A.W.B.; Yi, L.; Natarajan, A.; le Grand, F.; So, L.; Wang, J.; Rudnicki, M.A.; Rossi, F.M.V. Muscle injury activates resident fibro/adipogenic progenitors that facilitate myogenesis. Nat. Cell Biol. 2010, 12, 153–163. [Google Scholar] [CrossRef]
- Uezumi, A.; Fukada, S.I.; Yamamoto, N.; Takeda, S.; Tsuchida, K. Mesenchymal progenitors distinct from satellite cells contribute to ectopic fat cell formation in skeletal muscle. Nat. Cell Biol. 2010, 12, 143–152. [Google Scholar] [CrossRef]
- Kang, X.; Yang, M.Y.; Shi, Y.X.; Xie, M.M.; Zhu, M.; Zheng, X.L.; Zhang, C.; Ge, Z.; Bian, X.; Lv, J.; et al. Interleukin-15 facilitates muscle regeneration through modulation of fibro/adipogenic progenitors. Cell Commun. Signal. 2018, 16, 42. [Google Scholar] [CrossRef]
- Lukjanenko, L.; Karaz, S.; Stuelsatz, P.; Gurriaran-Rodriguez, U.; Michaud, J.; Dammone, J.; Sizzano, F.; Mashinchian, O.; Ancel, S.; Migliavacca, E.; et al. Aging Disrupts Muscle Stem Cell Function by Impairing Matricellular WISP1 Secretion from Fibro-Adipogenic Progenitors. Cell Stem Cell 2019, 24, 433–446. [Google Scholar] [CrossRef]
- Mozzetta, C.; Consalvi, S.; Saccone, V.; Tierney, M.; Diamantini, A.; Mitchell, K.J.; Marazzi, G.; Borsellino, G.; Battistini, L.; Sassoon, D.; et al. Fibroadipogenic progenitors mediate the ability of HDAC inhibitors to promote regeneration in dystrophic muscles of young, but not old Mdx mice. EMBO Mol. Med. 2013, 5, 626–639. [Google Scholar] [CrossRef] [PubMed]
- Hu, F.; Lin, Y.; Zuo, Y.; Chen, R.; Luo, S.; Su, Z. CCN1 induces adipogenic differentiation of fibro/adipogenic progenitors in a chronic kidney disease model. Biochem. Biophys. Res. Commun. 2019, 520, 385–391. [Google Scholar] [CrossRef] [PubMed]
- Dong, J.; Dong, Y.; Chen, Z.; Mitch, W.E.; Zhang, L. The pathway to muscle fibrosis depends on myostatin stimulating the differentiation of fibro/adipogenic progenitor cells in chronic kidney disease. Kidney Int. 2017, 91, 119–128. [Google Scholar] [CrossRef] [PubMed]
- Contreras, O.; Soliman, H.; Theret, M.; Rossi, F.M.V.; Brandan, E. TGF-β-driven downregulation of the Wnt/β-Catenin transcription factor TCF7L2/TCF4 in PDGFRα+ fibroblasts. J. Cell Sci. 2020, 133, jcs242297. [Google Scholar] [CrossRef]
- Bang, E.; Tanabe, K.; Yokoyama, N.; Chijiki, S.; Tsuruzono, T.; Kuno, S. Effects of daily walking on intermuscular adipose tissue accumulation with age: A 5-year follow-up of participants in a lifestyle-based daily walking program. Eur. J. Appl. Physiol. 2018, 118, 785–793. [Google Scholar] [CrossRef]
- Wroblewski, A.P.; Amati, F.; Smiley, M.A.; Goodpaster, B.; Wright, V. Chronic exercise preserves lean muscle mass in masters athletes. Phys. Sportsmed. 2011, 39, 172–178. [Google Scholar] [CrossRef]
- Lin, Y.; Wen-jie, Z.; Chang-qing, L.; Sheng-xiang, A.; Yue, Z. mir-22-3p/KLF6/MMP14 axis in fibro-adipogenic progenitors regulates fatty infiltration in muscle degeneration. FASEB J. 2020, 34, 12691–12701. [Google Scholar] [CrossRef]
- Fry, C.S.; Kirby, T.J.; Kosmac, K.; McCarthy, J.J.; Peterson, C.A. Myogenic Progenitor Cells Control Extracellular Matrix Production by Fibroblasts during Skeletal Muscle Hypertrophy. Cell Stem Cell 2017, 20, 56–69. [Google Scholar] [CrossRef]
- Pawlikowski, B.; Vogler, T.O.; Gadek, K.; Olwin, B.B. Regulation of skeletal muscle stem cells by fibroblast growth factors: Regulation of Skeletal Muscle SCs by FGFs. Dev. Dyn. 2017, 246, 359–367. [Google Scholar] [CrossRef]
- Smith, L.R. Matrix Metalloproteinase 13 from Satellite Cells is Required for Efficient Muscle Growth and Regeneration. Cell Physiol. Biochem. 2020, 54, 333–353. [Google Scholar] [CrossRef]
- Fovet, T.; Guilhot, C.; Stevens, L.; Montel, V.; Delobel, P.; Roumanille, R.; Semporé, M.-Y.; Freyssenet, D.; Py, G.; Brioche, T.; et al. Early Deconditioning of Human Skeletal Muscles and the Effects of a Thigh Cuff Countermeasure. Int. J. Mol. Sci. 2021, 22, 12064. [Google Scholar] [CrossRef] [PubMed]
- Delobel, P. Semi-automatic Macro ImageJ Analysis for Collagen and Fibrosis from Biopsies Images in BrightField and Polarised Light. Zenodo 2021. [Google Scholar] [CrossRef]
- Petrosino, J.M.; Leask, A.; Accornero, F. Genetic manipulation of CCN2/CTGF unveils cell-specific ECM-remodeling effects in injured skeletal muscle. FASEB J. 2019, 33, 2047–2057. [Google Scholar] [CrossRef] [PubMed]
- Kramer, S.; Okabe, M.; Hacohen, N.; Krasnow, M.A.; Hiromi, Y. Sprouty: A common antagonist of FGF and EGF signaling pathways in Drosophila. Dev. Camb. Engl. 1999, 126, 2515–2525. [Google Scholar] [CrossRef]
- Rodriguez, J.; Vernus, B.; Chelh, I.; Cassar-Malek, I.; Gabillard, J.C.; Hadj Sassi, A.; Picard, B.; Bonnieu, A. Myostatin and the skeletal muscle atrophy and hypertrophy signaling pathways. Cell Mol. Life Sci. 2014, 71, 4361–4371. [Google Scholar] [CrossRef] [PubMed]
- Dumont, N.A.; Wang, Y.X.; von Maltzahn, J.; Pasut, A.; Bentzinger, C.F.; Brun, C.E.; Rudnicki, M.A. Dystrophin expression in muscle stem cells regulates their polarity and asymmetric division. Nat. Med. 2015, 21, 1455–1463. [Google Scholar] [CrossRef] [PubMed]
- von Maltzahn, J.; Jones, A.E.; Parks, R.J.; Rudnicki, M.A. Pax7 is critical for the normal function of satellite cells in adult skeletal muscle. Proc. Natl. Acad. Sci. USA 2013, 110, 16474–16479. [Google Scholar] [CrossRef]
- Cornelison, D.D.W.; Olwin, B.B.; Rudnicki, M.A.; Wold, B.J. MyoD−/− Satellite Cells in Single-Fiber Culture Are Differentiation Defective and MRF4 Deficient. Dev. Biol. 2000, 224, 122–137. [Google Scholar] [CrossRef]
- Füchtbauer, E.M.; Westphal, H. MyoD and myogenin are coexpressed in regenerating skeletal muscle of the mouse. Dev. Dyn. 1992, 193, 34–39. [Google Scholar] [CrossRef]
- Tang, Q.Q.; Zhang, J.W.; Daniel Lane, M. Sequential gene promoter interactions by C/EBPβ, C/EBPα, and PPARγ during adipogenesis. Biochem. Biophys. Res. Commun. 2004, 318, 213–218. [Google Scholar] [CrossRef]
- Lim, J.P.; Chong, M.S.; Tay, L.; Yang, Y.X.; Leung, B.P.; Yeo, A.; Yew, S.; Tan, C.H.; Lim, W.S. Inter-muscular adipose tissue is associated with adipose tissue inflammation and poorer functional performance in central adiposity. Arch. Gerontol. Geriatr. 2019, 81, 1–7. [Google Scholar] [CrossRef] [PubMed]
- Edgerton, V.R.; Zhou, M.Y.; Ohira, Y.; Klitgaard, H.; Jiang, B.; Bell, G.; Harris, B.; Saltin, B.; Gollnick, P.D.; Roy, R.R. Human fiber size and enzymatic properties after 5 and 11 days of spaceflight. J. Appl. Physiol. 1995, 78, 1733–1739. [Google Scholar] [CrossRef] [PubMed]
- Shenkman, B.S.; Kozlovskaya, I.B. Cellular Responses of Human Postural Muscle to Dry Immersion. Front. Physiol. 2019, 10, 187. [Google Scholar] [CrossRef] [PubMed]
- Pagano, A.F.; Brioche, T.; Arc-Chagnaud, C.; Demangel, R.; Chopard, A.; Py, G. Short-term disuse promotes fatty acid infiltration into skeletal muscle: Short term muscle disuse promotes IMAT development. J. Cachexia Sarcopenia Muscle. 2018, 9, 335–347. [Google Scholar] [CrossRef] [PubMed]
- Vilchinskaya, N.A.; Mirzoev, T.M.; Lomonosova, Y.N.; Kozlovskaya, I.B.; Shenkman, B.S. Human muscle signaling responses to 3-day head-out dry immersion. J. Musculoskelet Neuronal Interact. 2015, 15, 286–293. [Google Scholar] [PubMed]
- Ascenzi, F.; Barberi, L.; Dobrowolny, G.; Villa Nova Bacurau, A.; Nicoletti, C.; Rizzuto, E.; Rosenthal, N.; Scicchitano, B.M.; Musarò, A. Effects of IGF-1 isoforms on muscle growth and sarcopenia. Aging Cell 2019, 18, e12954. [Google Scholar] [CrossRef]
- Wall, B.T.; Dirks, M.L.; Snijders, T.; Senden, J.M.G.; Dolmans, J.; van Loon, L.J.C. Substantial skeletal muscle loss occurs during only 5 days of disuse. Acta Physiol. 2014, 210, 600–611. [Google Scholar] [CrossRef]
- Demangel, R.; Treffel, L.; Py, G.; Brioche, T.; Pagano, A.F.; Bareille, M.-P.; Beck, A.; Pessemesse, L.; Candau, R.; Gharib, C.; et al. Early structural and functional signature of 3-day human skeletal muscle disuse using the dry immersion model: Short-term muscle deconditioning. J. Physiol. 2017, 595, 4301–4315. [Google Scholar] [CrossRef]
- Olsen, L.A.; Nicoll, J.X.; Fry, A.C. The skeletal muscle fiber: A mechanically sensitive cell. Eur. J. Appl. Physiol. 2019, 119, 333–349. [Google Scholar] [CrossRef]
- Järvinen, T.A.H.; Józsa, L.; Kannus, P.; Järvinen, T.L.N.; Järvinen, M. Organization and distribution of intramuscular connective tissue in normal and immobilized skeletal muscles. An immuno-histochemical, polarization and scanning electron microscopic study. J. Muscle Res. Cell Motil. 2002, 23, 245–254. [Google Scholar] [CrossRef]
- Gigliotti, D.; Xu, M.C.; Davidson, M.J.; Macdonald, P.B.; Leiter, J.R.S.; Anderson, J.E. Fibrosis, low vascularity, and fewer slow fibers after rotator-cuff injury: Supraspinatus in Rotator-Cuff Injury. Muscle Nerve. 2017, 55, 715–726. [Google Scholar] [CrossRef]
- Liu, J.; Burkin, D.J.; Kaufman, S.J. Increasing α 7 β 1 -integrin promotes muscle cell proliferation, adhesion, and resistance to apoptosis without changing gene expression. Am. J. Physiol. Cell Physiol. 2008, 294, C627–C640. [Google Scholar] [CrossRef] [PubMed]
- Verma, M.; Asakura, Y.; Murakonda, B.S.R.; Pengo, T.; Latroche, C.; Chazaud, B.; McLoon, L.K.; Asakura, A. Muscle Satellite Cell Cross-Talk with a Vascular Niche Maintains Quiescence via VEGF and Notch Signaling. Cell Stem Cell. 2018, 23, 530–543. [Google Scholar] [CrossRef] [PubMed]
- Lammers, G.; van Duijnhoven, N.T.L.; Hoenderop, J.G.; Horstman, A.M.; de Haan, A.; Janssen, T.W.; de Graaf, M.J.J.; Pardoel, E.M.; Verwiel, E.T.P.; Thijssen, D.H.J.; et al. The identification of genetic pathways involved in vascular adaptations after physical deconditioning versus exercise training in humans: Vascular changes and gene expression after (in)activity. Exp. Physiol. 2013, 98, 710–721. [Google Scholar] [CrossRef] [PubMed][Green Version]
- Shea, K.L.; Xiang, W.; LaPorta, V.S.; Licht, J.D.; Keller, C.; Basson, M.A.; Brack, A.S. Sprouty1 Regulates Reversible Quiescence of a Self-Renewing Adult Muscle Stem Cell Pool during Regeneration. Cell Stem Cell 2010, 6, 117–129. [Google Scholar] [CrossRef]
- Chakkalakal, J.V.; Jones, K.M.; Basson, M.A.; Brack, A.S. The aged niche disrupts muscle stem cell quiescence. Nature 2012, 490, 355–360. [Google Scholar] [CrossRef]
- Guitart, M.; Lloreta, J.; Mañas-Garcia, L.; Barreiro, E. Muscle regeneration potential and satellite cell activation profile during recovery following hindlimb immobilization in mice. J. Cell Physiol. 2018, 233, 4360–4372. [Google Scholar] [CrossRef]
- Kopinke, D.; Roberson, E.C.; Reiter, J.F. Ciliary Hedgehog Signaling Restricts Injury-Induced Adipogenesis. Cell 2017, 170, 340–351. [Google Scholar] [CrossRef]
- Yoshimura, A.; Sakamoto, J.; Honda, Y.; Kataoka, H.; Nakano, J.; Okita, M. Cyclic muscle twitch contraction inhibits immobilization-induced muscle contracture and fibrosis in rats. Connect. Tissue Res. 2017, 58, 487–495. [Google Scholar] [CrossRef]
- Manini, T.M.; Clark, B.C.; Nalls, M.A.; Goodpaster, B.H.; Ploutz-Snyder, L.L.; Harris, T.B. Reduced physical activity increases intermuscular adipose tissue in healthy young adults. Am. J. Clin. Nutr. 2007, 85, 377–384. [Google Scholar] [CrossRef]
- De Abreu, S.; Amirova, L.; Murphy, R.; Wallace, R.; Twomey, L.; Gauquelin-Koch, G.; Raverot, V.; Larcher, F.; Custaud, M.-A.; Navasiolava, N. Multi-System Deconditioning in 3-Day Dry Immersion without Daily Raise. Front. Physiol. 2017, 8, 799. [Google Scholar] [CrossRef] [PubMed]
- Sirvent, P.; Mercier, J.; Vassort, G.; Lacampagne, A. Simvastatin triggers mitochondria-induced Ca2+ signaling alteration in skeletal muscle. Biochem. Biophys. Res. Commun. 2005, 329, 1067–1075. [Google Scholar] [CrossRef] [PubMed]
- Junqueira, L.C.U.; Bignolas, G.; Brentani, R.R. Picrosirius staining plus polarization microscopy, a specific method for collagen detection in tissue sections. Histochem. J. 1979, 11, 447–455. [Google Scholar] [CrossRef] [PubMed]






| Antibodies | References | Dilutions | Source | |
|---|---|---|---|---|
| Primary | CEBP/α | #8178 | 1/500 | Cell Signaling | 
| CEBP/β | sc-150 | 1/200 | Santa Cruz | |
| Collagen1a | ab59435 | 1/200 | Abcam | |
| FABP4 | #3544 | 1/500 | Cell Signaling | |
| Pax7 | sc-81975 | 1/200 | Santa Cruz | |
| PDGFRα | #3174 | 1/500 | Cell Signaling | |
| Perilipin | #9349 | 1/500 | Cell Signaling | |
| PPARγ | #2435 | 1/500 | Cell Signaling | |
| Sprouty1 | #13013 | 1/1000 | Cell Signaling | |
| Laminin | L9393 | 1/200 | Sigma-Aldrich | |
| MyHC 1 | BA-D5 | 1/10 | DSHB | |
| MyHC 2 | M4276 | 1/200 | Sigma-Aldrich | |
| MyHC 2a | SC-71 | 1/10 | DSHB | |
| Secondary | Alexa Fluor 568 | A11031 | 1/800 | Invitrogen | 
| Alexa Fluor 488 | A11034 | 1/1500 | Invitrogen | |
| Mouse | sc-2005 | 1/4000 | Santa Cruz | |
| Rabbit | sc-2004 | 1/4000 | Santa Cruz | 
| Forward Primers | Reverse Primers | Amplicon Size (BP) | |
|---|---|---|---|
| ⍺SMA | ACGCTGAAGTATCCGA | CATTTTCTCCCGGTTGG | 162 | 
| Collagen Ia | TCATCGTGGCTTCTCTGGTC | GACCGTTGAGTCCGTCTTTG | 146 | 
| Collagen IIIa | CTTGATGTGCAGCTGGCATTCCTT | TCTCACAGCCTTGCGTGTTCGATA | 267 | 
| Collagen IV | TTCCTGTACTGCAACCCTGGTGAT | ATATCCGATCCACAAACTCCGCCA | 234 | 
| Collagen VIa2 | AGCCTACGGAGAGTGCTACA | GTCCTGGGAATCCAATGGGG | 173 | 
| CTGF | CTCCTGCAGGCTAGAGAAGC | GATGCACTTTTTGCCCTTCTT | 94 | 
| Cyclophilin A | TTCCTCCTTTCACAGAATTATTCCA | CCGCCAGTGCCATTATGG | 75 | 
| FGF-2 | TGTGTCTATCAAAGGAGTGTGTGCTA | TCCGTAACACATTTAGAAGCCAGTA | 84 | 
| fibronectin | CTGGCCGAAAATACATTGTAAA | CCACAGTCGGGTCAGGAG | 114 | 
| IFT88 | ATTGCCAATAGTTGTGGAGACTT | CTCGCTGTCTCACCAGGACT | 88 | 
| IGF-1 | GTGGAGACAGGGGCTTTTATT | CTCCAGCCTCCTTAGATCACA | 122 | 
| Myostatin | TGCTGTAACCTTCCCAGGACCA | GCTCATCACAGTCAAGACCAAAATCC | 113 | 
| P21 | CCGAAGTCAGTTCCTTGTGG | CATGGGTTCTGACGGACAT | 112 | 
| P53 | GCTCAAGACTGGCGCTAAAA | GTCACCGTCGTGGAAAGC | 128 | 
| rps9 | CGGCCCGGGAGCTGTTGACG | CTGCTTGCGGACCCTAATGT | 247 | 
| TIMP3 | GCTGGAGGTCAACAAGTACCA | CACAGCCCCGTGTACATCT | 72 | 
| VEGF | GCAGCTTGAGTTAAACGAACG | GGTTCCCGAAACCCTGAG | 94 | 
| Publisher’s Note: MDPI stays neutral with regard to jurisdictional claims in published maps and institutional affiliations. | 
© 2022 by the authors. Licensee MDPI, Basel, Switzerland. This article is an open access article distributed under the terms and conditions of the Creative Commons Attribution (CC BY) license (https://creativecommons.org/licenses/by/4.0/).
Share and Cite
Guilhot, C.; Fovet, T.; Delobel, P.; Dargegen, M.; Jasmin, B.J.; Brioche, T.; Chopard, A.; Py, G. Severe Muscle Deconditioning Triggers Early Extracellular Matrix Remodeling and Resident Stem Cell Differentiation into Adipocytes in Healthy Men. Int. J. Mol. Sci. 2022, 23, 5489. https://doi.org/10.3390/ijms23105489
Guilhot C, Fovet T, Delobel P, Dargegen M, Jasmin BJ, Brioche T, Chopard A, Py G. Severe Muscle Deconditioning Triggers Early Extracellular Matrix Remodeling and Resident Stem Cell Differentiation into Adipocytes in Healthy Men. International Journal of Molecular Sciences. 2022; 23(10):5489. https://doi.org/10.3390/ijms23105489
Chicago/Turabian StyleGuilhot, Corentin, Théo Fovet, Pierre Delobel, Manon Dargegen, Bernard J. Jasmin, Thomas Brioche, Angèle Chopard, and Guillaume Py. 2022. "Severe Muscle Deconditioning Triggers Early Extracellular Matrix Remodeling and Resident Stem Cell Differentiation into Adipocytes in Healthy Men" International Journal of Molecular Sciences 23, no. 10: 5489. https://doi.org/10.3390/ijms23105489
APA StyleGuilhot, C., Fovet, T., Delobel, P., Dargegen, M., Jasmin, B. J., Brioche, T., Chopard, A., & Py, G. (2022). Severe Muscle Deconditioning Triggers Early Extracellular Matrix Remodeling and Resident Stem Cell Differentiation into Adipocytes in Healthy Men. International Journal of Molecular Sciences, 23(10), 5489. https://doi.org/10.3390/ijms23105489
 
         
                                                

 
       