Recombinant Human Thymosin β4 (rhTβ4) Modulates the Anti-Inflammatory Responses to Alleviate Benzalkonium Chloride (BAC)-Induced Dry Eye Disease
Abstract
:1. Introduction
2. Results
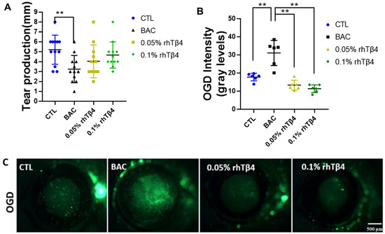
2.1. Healing of Dry Eye with rhTβ4 Treatments in Mice
2.2. rhTβ4 Rescued gobleT Cells Density by Reducing Apoptosis
2.3. rhTβ4 Modulates the Balance of Cellular Matrix Metalloproteinase Levels after BAC Injury
2.4. rhTβ4 Modulates Conjunctival Inflammation
2.5. rhTβ4 Ameliorates NF-kB Activation
3. Discussion
4. Materials and Methods
4.1. Animals
4.2. BAC and rhTβ4 Treatment
4.3. Measurement of Tear Production
4.4. OGD Staining
4.5. Histologic Analysis and Assessment of Conjunctival Goblet Cells
4.6. Cryosections and Immunohistology
4.7. ELISA
4.8. qRT-PCR
4.9. Western Blotting
4.10. Statistical Analysis
5. Conclusions
Supplementary Materials
Author Contributions
Funding
Institutional Review Board Statement
Informed Consent Statement
Data Availability Statement
Acknowledgments
Conflicts of Interest
References
- Rouen, P.A.; White, M.L. Dry Eye Disease: Prevalence, Assessment, and Management. Home Healthc. Now 2018, 36, 74–83. [Google Scholar] [CrossRef] [PubMed]
- Sosne, G.; Qiu, P.; Ousler, G.W.; Dunn, S.P., 3rd; Crockford, D. Thymosin beta4: A potential novel dry eye therapy. Ann. N. Y. Acad. Sci. 2012, 1270, 45–50. [Google Scholar] [CrossRef] [PubMed]
- De Oliveira, R.C.; Wilson, S.E. Practical guidance for the use of cyclosporine ophthalmic solutions in the management of dry eye disease. Clin. Ophthalmol. 2019, 13, 1115–1122. [Google Scholar] [CrossRef] [PubMed] [Green Version]
- Debbasch, C.; Brignole, F.; Pisella, P.J.; Warnet, J.M.; Rat, P.; Baudouin, C. Quaternary ammoniums and other preservatives’ contribution in oxidative stress and apoptosis on Chang conjunctival cells. Investig. Ophthalmol. Vis. Sci. 2001, 42, 642–652. [Google Scholar]
- Liang, H.; Baudouin, C.; Pauly, A.; Brignole-Baudouin, F. Conjunctival and corneal reactions in rabbits following short- and repeated exposure to preservative-free tafluprost, commercially available latanoprost and 0.02% benzalkonium chloride. Br. J. Ophthalmol. 2008, 92, 1275–1282. [Google Scholar] [CrossRef]
- Pauly, A.; Meloni, M.; Brignole-Baudouin, F.; Warnet, J.M.; Baudouin, C. Multiple endpoint analysis of the 3D-reconstituted corneal epithelium after treatment with benzalkonium chloride: Early detection of toxic damage. Investig. Ophthalmol. Vis. Sci. 2009, 50, 1644–1652. [Google Scholar] [CrossRef] [Green Version]
- Xiong, C.; Chen, D.; Liu, J.; Liu, B.; Li, N.; Zhou, Y.; Liang, X.; Ma, P.; Ye, C.; Ge, J.; et al. A rabbit dry eye model induced by topical medication of a preservative benzalkonium chloride. Investig. Ophthalmol. Vis. Sci. 2008, 49, 1850–1856. [Google Scholar] [CrossRef] [Green Version]
- Lin, Z.; Liu, X.; Zhou, T.; Wang, Y.; Bai, L.; He, H.; Liu, Z. A mouse dry eye model induced by topical administration of benzalkonium chloride. Mol. Vis. 2011, 17, 257–264. [Google Scholar]
- Badamchian, M.; Fagarasan, M.O.; Danner, R.L.; Suffredini, A.F.; Damavandy, H.; Goldstein, A.L. Thymosin beta(4) reduces lethality and down-regulates inflammatory mediators in endotoxin-induced septic shock. Int Immunopharmacol. 2003, 3, 1225–1233. [Google Scholar] [CrossRef]
- Ho, J.H.; Chuang, C.H.; Ho, C.Y.; Shih, Y.R.; Lee, O.K.; Su, Y. Internalization is essential for the antiapoptotic effects of exogenous thymosin beta-4 on human corneal epithelial cells. Investig. Ophthalmol. Vis. Sci. 2007, 48, 27–33. [Google Scholar] [CrossRef] [Green Version]
- Goldstein, A.L.; Kleinman, H.K. Advances in the basic and clinical applications of thymosin beta4. Expert. Opin. Biol. Ther. 2015, 15 (Suppl. 1), S139–S145. [Google Scholar] [CrossRef] [PubMed]
- Sosne, G.; Chan, C.C.; Thai, K.; Kennedy, M.; Szliter, E.A.; Hazlett, L.D.; Kleinman, H.K. Thymosin beta 4 promotes corneal wound healing and modulates inflammatory mediators in vivo. Exp. Eye Res. 2001, 72, 605–608. [Google Scholar] [CrossRef] [PubMed]
- Sosne, G.; Szliter, E.A.; Barrett, R.; Kernacki, K.A.; Kleinman, H.; Hazlett, L.D. Thymosin beta 4 promotes corneal wound healing and decreases inflammation in vivo following alkali injury. Exp. Eye Res. 2002, 74, 293–299. [Google Scholar] [CrossRef] [PubMed]
- Sosne, G.; Christopherson, P.L.; Barrett, R.P.; Fridman, R. Thymosin-beta4 modulates corneal matrix metalloproteinase levels and polymorphonuclear cell infiltration after alkali injury. Investig. Ophthalmol. Vis. Sci. 2005, 46, 2388–2395. [Google Scholar] [CrossRef] [PubMed]
- Sosne, G.; Dunn, S.P.; Kim, C. Thymosin beta4 significantly improves signs and symptoms of severe dry eye in a phase 2 randomized trial. Cornea 2015, 34, 491–496. [Google Scholar] [CrossRef]
- Jin, R.; Li, Y.; Li, L.; Kim, D.H.; Yang, C.D.; Son, H.S.; Choi, J.H.; Yoon, H.J.; Yoon, K.C. Anti-inflammatory effects of glycine thymosin beta4 eye drops in experimental dry eye. Biomed. Rep. 2020, 12, 319–325. [Google Scholar]
- Yu, R.; Cao, S.; Liu, Y.; Si, X.; Fang, T.; Sun, X.; Dai, H.; Xu, J.; Fang, H.; Chen, W. Highly effective biosynthesis of N-acetylated human thymosin beta4 (Tbeta4) in Escherichia coli. Artif. Cells Nanomed. Biotechnol. 2018, 46, S95–S104. [Google Scholar] [CrossRef] [Green Version]
- Fini, M.E.; Parks, W.C.; Rinehart, W.B.; Girard, M.T.; Matsubara, M.; Cook, J.R.; West-Mays, J.A.; Sadow, P.M.; Burgeson, R.E.; Jeffrey, J.J.; et al. Role of matrix metalloproteinases in failure to re-epithelialize after corneal injury. Am. J. Pathol. 1996, 149, 1287–1302. [Google Scholar]
- Sivak, J.M.; Fini, M.E. MMPs in the eye: Emerging roles for matrix metalloproteinases in ocular physiology. Prog. Retin. Eye Res. 2002, 21, 1–14. [Google Scholar] [CrossRef]
- Sosne, G.; Qiu, P.; Christopherson, P.L.; Wheater, M.K. Thymosin beta 4 suppression of corneal NFkappaB: A potential anti-inflammatory pathway. Exp. Eye Res. 2007, 84, 663–669. [Google Scholar] [CrossRef] [Green Version]
- Sosne, G. Thymosin beta 4 and the eye: The journey from bench to bedside. Expert. Opin. Biol. Ther. 2018, 18, 99–104. [Google Scholar] [CrossRef] [PubMed]
- Sosne, G.; Kim, C.; Kleinman, H.K. Thymosin beta4 significantly reduces the signs of dryness in a murine controlled adverse environment model of experimental dry eye. Expert. Opin. Biol. Ther. 2015, 15 (Suppl. 1), S155–S161. [Google Scholar] [CrossRef] [PubMed]
- Sosne, G.; Ousler, G.W. Thymosin beta 4 ophthalmic solution for dry eye: A randomized, placebo-controlled, Phase II clinical trial conducted using the controlled adverse environment (CAE) model. Clin. Ophthalmol. 2015, 9, 877–884. [Google Scholar] [PubMed] [Green Version]
- Dunn, S.P.; Heidemann, D.G.; Chow, C.Y.; Crockford, D.; Turjman, N.; Angel, J.; Allan, C.B.; Sosne, G. Treatment of chronic nonhealing neurotrophic corneal epithelial defects with thymosin beta 4. Arch. Ophthalmol. 2010, 128, 636–638. [Google Scholar] [CrossRef] [PubMed] [Green Version]
- Xing, Y.; Ye, Y.; Zuo, H.; Li, Y. Progress on the Function and Application of Thymosin beta4. Front. Endocrinol. 2021, 12, 767785. [Google Scholar] [CrossRef] [PubMed]





| Gene | Sense Primer | Antisense Primer | Length, bp |
|---|---|---|---|
| MMP-1 | CCGCTGCTCTCAACCATTTCCT | AGGCAGACCGCAATGGATGAAC | 150 |
| MMP-2 | CCTCTGCTGCCTCTTGACCTCT | CACACCACACCTTGCCATCGT | 158 |
| MMP-9 | CAATCCTTGCAATGTGGATG | AGTAAGGAAGGGGCCCTGTA | 130 |
| IL-4 | CGCCTGCTCACTCTCATGGAAC | CATCTCGCCTGCCTCCTCACTT | 140 |
| IL-6 | GCTGATGCTGCCTGTTGTCTAA | AAGTGGGAGTTGGTGGGTAAGG | 164 |
| IL-10 | ACCAATCACGGCTCAGTTCTCC | CTGCTCCACTGCCTTGCTCTT | 200 |
| IL-17A | CGCAATGAAGACCCTGATAGAT | CTCTTGCTGGATGAGAACAGAA | 123 |
| TNF-α | AGGCTCAGGATGTGGAGTGTGA | TTGACGGCAGAGAGGAGGTTGA | 303 |
| β-actin | CCTAAGGCCAACCGTGAAAAG | AGGCATACAGGGACAGCACAG | 100 |
Publisher’s Note: MDPI stays neutral with regard to jurisdictional claims in published maps and institutional affiliations. |
© 2022 by the authors. Licensee MDPI, Basel, Switzerland. This article is an open access article distributed under the terms and conditions of the Creative Commons Attribution (CC BY) license (https://creativecommons.org/licenses/by/4.0/).
Share and Cite
Zhai, Y.; Zheng, X.; Mao, Y.; Li, K.; Liu, Y.; Gao, Y.; Zhao, M.; Yang, R.; Yu, R.; Chen, W. Recombinant Human Thymosin β4 (rhTβ4) Modulates the Anti-Inflammatory Responses to Alleviate Benzalkonium Chloride (BAC)-Induced Dry Eye Disease. Int. J. Mol. Sci. 2022, 23, 5458. https://doi.org/10.3390/ijms23105458
Zhai Y, Zheng X, Mao Y, Li K, Liu Y, Gao Y, Zhao M, Yang R, Yu R, Chen W. Recombinant Human Thymosin β4 (rhTβ4) Modulates the Anti-Inflammatory Responses to Alleviate Benzalkonium Chloride (BAC)-Induced Dry Eye Disease. International Journal of Molecular Sciences. 2022; 23(10):5458. https://doi.org/10.3390/ijms23105458
Chicago/Turabian StyleZhai, Yanfang, Xiaoxiang Zheng, Yunyun Mao, Kai Li, Yanhong Liu, Yuemei Gao, Mengsu Zhao, Rui Yang, Rui Yu, and Wei Chen. 2022. "Recombinant Human Thymosin β4 (rhTβ4) Modulates the Anti-Inflammatory Responses to Alleviate Benzalkonium Chloride (BAC)-Induced Dry Eye Disease" International Journal of Molecular Sciences 23, no. 10: 5458. https://doi.org/10.3390/ijms23105458
APA StyleZhai, Y., Zheng, X., Mao, Y., Li, K., Liu, Y., Gao, Y., Zhao, M., Yang, R., Yu, R., & Chen, W. (2022). Recombinant Human Thymosin β4 (rhTβ4) Modulates the Anti-Inflammatory Responses to Alleviate Benzalkonium Chloride (BAC)-Induced Dry Eye Disease. International Journal of Molecular Sciences, 23(10), 5458. https://doi.org/10.3390/ijms23105458

