Nuclear Envelope Alterations in Myotonic Dystrophy Type 1 Patient-Derived Fibroblasts
Abstract
1. Introduction
2. Results
2.1. Evaluation of Intracellular DMPK Protein Levels in DM1 Patient-Derived Fibroblasts
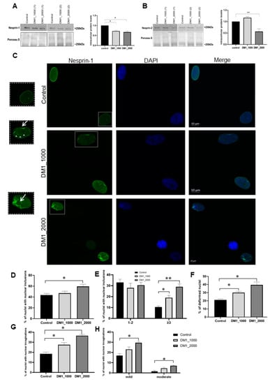
2.2. Evaluation of the Nuclear Profile in DM1 Patient-Derived Fibroblasts
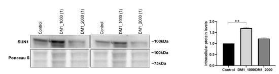
2.3. Evaluation of Intracellular Levels and Localization of NE Proteins in DM1 Patient-Derived Fibroblasts
3. Discussion
4. Materials and Methods
4.1. Human Samples
4.2. Cell Culture
4.3. Antibodies
4.4. Immunoblotting
4.5. Immunocytochemistry
4.5.1. Morphological Analysis
4.5.2. Morphometric Analysis
4.6. Statistical Analysis
5. Conclusions
Author Contributions
Funding
Institutional Review Board Statement
Informed Consent Statement
Data Availability Statement
Conflicts of Interest
References
- Brook, J.D.; McCurrach, M.E.; Harley, H.G.; Buckler, A.J.; Church, D.; Aburatani, H.; Hunter, K.; Stanton, V.P.; Thirion, J.-P.; Hudson, T.; et al. Molecular basis of myotonic dystrophy: Expansion of a trinucleotide (CTG) repeat at the 3′ end of a transcript encoding a protein kinase family member. Cell 1992, 68, 799–808. [Google Scholar] [CrossRef]
- Ranum, L.P.; Day, J.W. Myotonic Dystrophy: RNA Pathogenesis Comes into Focus. Am. J. Hum. Genet. 2004, 74, 793–804. [Google Scholar] [CrossRef]
- DE Antonio, M.; Dogan, C.; Hamroun, D.; Mati, M.; Zerrouki, S.; Eymard, B.; Katsahian, S.; Bassez, G. Unravelling the myotonic dystrophy type 1 clinical spectrum: A systematic registry-based study with implications for disease classification. Rev. Neurol. 2016, 172, 572–580. [Google Scholar] [CrossRef]
- Yum, K.; Wang, E.T.; Kalsotra, A. Myotonic dystrophy: Disease repeat range, penetrance, age of onset, and relationship between repeat size and phenotypes. Curr. Opin. Genet. Dev. 2017, 44, 30–37. [Google Scholar] [CrossRef]
- Tomé, S.; Gourdon, G. DM1 Phenotype Variability and Triplet Repeat Instability: Challenges in the Development of New Therapies. Int. J. Mol. Sci. 2020, 21, 457. [Google Scholar] [CrossRef]
- Mateus, T.; Martins, F.; Nunes, A.; Herdeiro, M.T.; Rebelo, A.S. Metabolic Alterations in Myotonic Dystrophy Type 1 and Their Correlation with Lipin. Int. J. Environ. Res. Public Health 2021, 18, 1794. [Google Scholar] [CrossRef]
- Mahadevan, M.; Tsilfidis, C.; Sabourin, L.; Shutler, G.; Amemiya, C.; Jansen, G.; Neville, C.; Narang, M.; Barceló, J.; O’Hoy, K.; et al. Myotonic Dystrophy Mutation: An Unstable CTG Repeat in the 3′ Untranslated region of the Gene. Science 1992, 255, 1253–1255. [Google Scholar] [CrossRef]
- van Herpen, R.E.M.A.; Ophuis, R.O.; Wijers, M.; Bennink, M.B.; van de Loo, F.A.J.; Fransen, J.; Wieringa, B.; Wansink, D.G. Divergent Mitochondrial and Endoplasmic Reticulum Association of DMPK Splice Isoforms Depends on Unique Sequence Arrangements in Tail Anchors. Mol. Cell. Biol. 2005, 25, 1402–1414. [Google Scholar] [CrossRef] [PubMed]
- Wansink, D.G.; van Herpen, R.E.M.A.; Coerwinkel-Driessen, M.M.; Groenen, P.J.T.A.; Hemmings, B.A.; Wieringa, B. Alternative Splicing Controls Myotonic Dystrophy Protein Kinase Structure, Enzymatic Activity, and Subcellular Localization. Mol. Cell. Biol. 2003, 23, 5489–5501. [Google Scholar] [CrossRef] [PubMed]
- Philips, A.; Lubov, T.; Timchenko, T.; Al, E. Disruption of Splicing Regulated by a CUG-Binding Protein in Myotonic Dystrophy. Science 1998, 180, 737–740. [Google Scholar] [CrossRef] [PubMed]
- Alwazzan, M.; Newman, E.; Hamshere, M.G.; Brook, J.D. Myotonic dystrophy is associated with a reduced level of RNA from the DMWD allele adjacent to the expanded repeat. Hum. Mol. Genet. 1999, 8, 1491–1497. [Google Scholar] [CrossRef]
- Lee, J.E.; Cooper, T.A. Pathogenic mechanisms of myotonic dystrophy. Biochem. Soc. Trans. 2009, 37, 1281–1286. [Google Scholar] [CrossRef]
- Folker, E.S.; Baylies, M.K. Nuclear positioning in muscle development and disease. Front. Physiol. 2013, 4, 363. [Google Scholar] [CrossRef]
- Wheeler, M.A.; Davies, J.D.; Zhang, Q.; Emerson, L.J.; Hunt, J.; Shanahan, C.; Ellis, J.A. Distinct functional domains in nesprin-1α and nesprin-2β bind directly to emerin and both interactions are disrupted in X-linked Emery–Dreifuss muscular dystrophy. Exp. Cell Res. 2007, 313, 2845–2857. [Google Scholar] [CrossRef]
- Zhang, Q.; Bethmann, C.; Worth, N.F.; Davies, J.D.; Wasner, C.; Feuer, A.; Ragnauth, C.D.; Yi, Q.; Mellad, J.A.; Warren, D.T.; et al. Nesprin-1 and -2 are involved in the pathogenesis of Emery–Dreifuss muscular dystrophy and are critical for nuclear envelope integrity. Hum. Mol. Genet. 2007, 16, 2816–2833. [Google Scholar] [CrossRef]
- Zu, T.; Gibbens, B.; Doty, N.S.; Gomes-Pereira, M.; Huguet, A.; Stone, M.D.; Margolis, J.; Peterson, M.; Markowski, T.W.; Ingram, M.A.C.; et al. Non-ATG–initiated translation directed by microsatellite expansions. Proc. Natl. Acad. Sci. USA 2011, 108, 260–265. [Google Scholar] [CrossRef]
- Gueneau, L.; Bertrand, A.; Jais, J.-P.; Salih, M.; Stojkovic, T.; Wehnert, M.; Hoeltzenbein, M.; Spuler, S.; Saitoh, S.; Verschueren, A.; et al. Mutations of the FHL1 Gene Cause Emery-Dreifuss Muscular Dystrophy. Am. J. Hum. Genet. 2009, 85, 338–353. [Google Scholar] [CrossRef] [PubMed]
- Hatch, E.; Hetzer, M. Breaching the nuclear envelope in development and disease. J. Cell Biol. 2014, 205, 133–141. [Google Scholar] [CrossRef] [PubMed]
- Michael, L.W. The Nuclear Envelope its Structure and Relation to Cytoplasmic Membranes. J. Biophys. Biochem. Cytol. 1955, 1, 257–270. Available online: http://www.ncbi.nlm.nih.gov/pubmed/13242591 (accessed on 10 November 2021).
- Rodriguez, R.; Hernández-Hernández, O.; Magaña, J.J.; González-Ramírez, R.; García-López, E.S.; Cisneros, B. Altered nuclear structure in myotonic dystrophy type 1-derived fibroblasts. Mol. Biol. Rep. 2014, 42, 479–488. [Google Scholar] [CrossRef]
- Meinke, P.; Hintze, S.; Limmer, S.; Schoser, B. Myotonic Dystrophy—A Progeroid Disease? Front. Neurol. 2018, 9. [Google Scholar] [CrossRef]
- Hintze, S.; Knaier, L.; Limmer, S.; Schoser, B.; Meinke, P. Nuclear envelope transmembrane proteins in myotonic dystrophy type. Front. Physiol. 2018, 9, 1532. [Google Scholar] [CrossRef]
- Furling, D.; Lemieux, D.; Taneja, K.; Puymirat, J. Decreased levels of myotonic dystrophy protein kinase (DMPK) and delayed differentiation in human myotonic dystrophy myoblasts. Neuromuscul. Disord. 2001, 11, 728–735. [Google Scholar] [CrossRef]
- Pienta, K.J.; Getzenberg, R.H.; Coffey, D.S. Characterization of Nuclear Morphology and Nuclear Matrices in Ageing Human Fibroblasts. Mech. Ageing Dev. 1992, 62, 13–24. [Google Scholar] [CrossRef]
- Kondo, Y.; Kondoh, J.; Hayashi, D.; Ban, T.; Takagi, M.; Kamei, Y.; Tsuji, L.; Kim, J.; Yoneda, Y. Molecular cloning of one isotype of human lamina-associated polypeptide 1s and a topological analysis using its deletion mutants. Biochem. Biophys. Res. Commun. 2002, 294, 770–778. [Google Scholar] [CrossRef]
- Santos, M.; Domingues, S.C.; Costa, P.; Muller, T.; Galozzi, S.; Marcus, K.; Silva, E.F.D.C.E.; Silva, O.A.B.D.C.E.; Rebelo, S. Identification of a Novel Human LAP1 Isoform That Is Regulated by Protein Phosphorylation. PLoS ONE 2014, 9, e113732. [Google Scholar] [CrossRef] [PubMed]
- Pereira, C.D.; Martins, F.; Santos, M.; Müeller, T.; Silva, O.A.B.D.C.E.; Rebelo, S. Nuclear Accumulation of LAP1:TRF2 Complex During DNA Damage Response Uncovers a Novel Role for LAP1. Cells 2020, 9, 1804. [Google Scholar] [CrossRef] [PubMed]
- Serrano, J.B.; Silva, O.A.B.D.C.E.; Rebelo, S. Lamina Associated Polypeptide 1 (LAP1) Interactome and Its Functional Features. Membranes 2016, 6, 8. [Google Scholar] [CrossRef] [PubMed]
- Pereira, C.D.; Serrano, J.B.; Martins, F.; da Cruz e Silva, O.A.B.; Rebelo, S. Nuclear envelope dynamics during mammalian spermatogenesis: New insights on male fertility. Biol. Rev. 2019, 94, 1195–1219. [Google Scholar] [CrossRef]
- Timchenko, N.A.; Cai, Z.-J.; Welm, A.L.; Reddy, S.; Ashizawa, T.; Timchenko, L.T. RNA CUG Repeats Sequester CUGBP1 and Alter Protein Levels and Activity of CUGBP1. J. Biol. Chem. 2001, 276, 7820–7826. [Google Scholar] [CrossRef]
- Theadom, A.; Rodrigues, M.; Roxburgh, R.; Balalla, S.; Higgins, C.; Bhattacharjee, R.; Jones, K.; Krishnamurthi, R.; Feigin, V.L. Prevalence of Muscular Dystrophies: A Systematic Literature Review. Neuroepidemiology 2014, 43, 259–268. [Google Scholar] [CrossRef]
- Brouwer, J.R.; Huguet, A.; Nicole, A.; Munnich, A.; Gourdon, G. Transcriptionally Repressive Chromatin Remodelling and CpG Methylation in the Presence of Expanded CTG-Repeats at the DM1 Locus. J. Nucleic Acids 2013, 2013, 1–16. [Google Scholar] [CrossRef] [PubMed]
- Tomita, N.; Fujita, R.; Kurihara, D.; Shindo, H.; Wells, R.D.; Shimizu, M. Effects of triplet repeat sequences on nucleosome positioning and gene expression in yeast minichromosomes. Nucleic Acids Symp. Ser. 2002, 2, 231–232. [Google Scholar] [CrossRef][Green Version]
- Wang, Y.-H.; Amirhaeri, S.; Kang, S.; Wells, R.D.; Griffith, J.D. Preferential Nucleosome Assembly at DNA Triplet Repeats from the Myotonic Dystrophy Gene. Science 1994, 265, 669–671. [Google Scholar] [CrossRef]
- Wang, Y.-H.; Griffith, J. Expanded CTG triplet blocks from the myotonic dystrophy gene create the strongest known natural nucleosome positioning elements. Genomics 1995, 25, 570–573. [Google Scholar] [CrossRef]
- Polychronidou, M.; Hellwig, A.; Grosshans, J. Farnesylated Nuclear Proteins Kugelkern and Lamin Dm0 Affect Nuclear Morphology by Directly Interacting with the Nuclear Membrane. Mol. Biol. Cell 2010, 21, 3409–3420. [Google Scholar] [CrossRef]
- Ungricht, R.; Kutay, R.U.U. Mechanisms and functions of nuclear envelope remodelling. Nat. Rev. Mol. Cell Biol. 2017, 18, 229–245. [Google Scholar] [CrossRef]
- Lee, M.S.; Craigie, R. Protection of retroviral DNA from autointegration: Involvement of a cellular factor. Proc. Natl. Acad. Sci. USA 1994, 91, 9823–9827. [Google Scholar] [CrossRef] [PubMed]
- Lee, K.K.; Haraguchi, T.; Lee, R.S.; Koujin, T.; Hiraoka, Y.; Wilson, K.L. Distinct functional domains in emerin bind lamin A and DNA-briging protein BAF. Cell Sci. 2001, 114, 4567–4573. Available online: https://pubmed.ncbi.nlm.nih.gov/11792821/ (accessed on 10 November 2021). [CrossRef]
- D’Angelo, M.A.; Hetzer, M.W. The role of the nuclear envelope in cellular organization. Cell. Mol. Life Sci. 2006, 63, 316–332. [Google Scholar] [CrossRef] [PubMed]
- Koch, A.J.; Holaska, J.M. Emerin in health and disease. Semin. Cell Dev. Biol. 2013, 29, 95–106. [Google Scholar] [CrossRef] [PubMed]
- Beaudouin, J.; Gerlich, D.W.; Daigle, N.; Eils, R.; Ellenberg, J. Nuclear Envelope Breakdown Proceeds by Microtubule-Induced Tearing of the Lamina. Cell 2002, 108, 83–96. [Google Scholar] [CrossRef]
- Salina, D.; Bodoor, K.; Eckley, D.M.; Schroer, T.; Rattner, J.; Burke, B. Cytoplasmic Dynein as a Facilitator of Nuclear Envelope Breakdown. Cell 2002, 108, 97–107. [Google Scholar] [CrossRef]
- Cantwell, H.; Nurse, P. Unravelling nuclear size control. Curr. Genet. 2019, 65, 1281–1285. [Google Scholar] [CrossRef]
- Seaman, L.; Meixner, W.; Snyder, J.; Rajapakse, I. Periodicity of nuclear morphology in human fibroblasts. Nucleus 2015, 6, 408–416. [Google Scholar] [CrossRef]
- Harmon, E.B.; Harmon, M.L.; Larsen, T.D.; Yang, J.; Glasford, J.W.; Perryman, M.B. Myotonic Dystrophy Protein Kinase Is Critical for Nuclear Envelope Integrity. J. Biol. Chem. 2011, 286, 40296–40306. [Google Scholar] [CrossRef]
- Ranade, D.; Pradhan, R.; Jayakrishnan, M.; Hegde, S.; Sengupta, K. Lamin A/C and Emerin depletion impacts chromatin organization and dynamics in the interphase nucleus. BMC Mol. Cell Biol. 2019, 20, 11. [Google Scholar] [CrossRef] [PubMed]
- Pombo, A.; Dillon, N. Three-dimensional genome architecture: Players and mechanisms. Nat. Rev. Mol. Cell Biol. 2015, 16, 245–257. [Google Scholar] [CrossRef]
- Rai, T.S.; Adams, P.D. Lessons from senescence: Chromatin maintenance in non-proliferating cells. Biochim. Biophys. Acta (BBA)-Bioenerg. 2011, 1819, 322–331. [Google Scholar] [CrossRef] [PubMed]
- Gotzmann, J.; Foisner, R.P. Lamins and Emerin in Muscular Dystrophy: The Nuclear Envelope Connection. Madame Curie Bioscience Database. Available online: https://www.ncbi.nlm.nih.gov/books/NBK6513/#_NBK6513_pubdet_ (accessed on 27 November 2020).
- Brady, G.F.; Kwan, R.; Cunha, J.B.; Elenbaas, J.S.; Omary, B. Lamins and Lamin-Associated Proteins in Gastrointestinal Health and Disease. Gastroenterology 2018, 154, 1602–1619.e1. [Google Scholar] [CrossRef]
- Holaska, J.; Wilson, K.L. Multiple roles for emerin: Implications for Emery-Dreifuss muscular dystrophy. Anat. Rec. Part A Discov. Mol. Cell. Evol. Biol. 2006, 288, 676–680. [Google Scholar] [CrossRef]
- Rebelo, S.; Silva, E.F.D.C.E.; Silva, O.A.D.C.E. Genetic mutations strengthen functional association of LAP1 with DYT1 dystonia and muscular dystrophy. Mutat. Res. Mutat. Res. 2015, 766, 42–47. [Google Scholar] [CrossRef] [PubMed]
- Shin, J.Y.; Méndez-López, I.; Wang, Y.; Hays, A.P.; Tanji, K.; Lefkowitch, J.H.; Dauer, W.T. Lamin-associated Polypeptide-1 Interacts with the Muscular Dystrophy Protein Emerin and is Essential for Skeletal Muscle Maintenance. Cell 2013, 26, 591–603. [Google Scholar] [CrossRef]
- Shin, J.-Y.; Dauer, W.T.; Worman, H.J. Lamina-associated polypeptide 1: Protein interactions and tissue-selective functions. Semin. Cell Dev. Biol. 2014, 29, 164–168. [Google Scholar] [CrossRef] [PubMed][Green Version]
- Starr, D.A.; Rose, L.S. TorsinA regulates the LINC to moving nuclei. J. Cell Biol. 2017, 216, 543–545. [Google Scholar] [CrossRef] [PubMed]
- Fichtman, B.; Zagairy, F.; Biran, N.; Barsheshet, Y.; Chervinsky, E.; Ben Neriah, Z.; Shaag, A.; Assa, M.; Elpeleg, O.; Harel, A.; et al. Combined loss of LAP1B and LAP1C results in an early onset multisystemic nuclear envelopathy. Nat. Commun. 2019, 10, 605. [Google Scholar] [CrossRef]
- Saunders, C.A.; Luxton, G.W.G. LINCing Defective Nuclear-Cytoskeletal Coupling and DYT1 Dystonia. Cell. Mol. Bioeng. 2016, 9, 207–216. [Google Scholar] [CrossRef]
- Nery, F.C.; Zeng, J.; Niland, B.P.; Hewett, J.; Farley, J.; Irimia, D.; Li, Y.; Wiche, G.; Sonnenberg, A.; Breakefield, X.O. TorsinA binds the KASH domain of nesprins and participates in linkage between nuclear envelope and cytoskeleton. J. Cell Sci. 2008, 121, 3476–3486. [Google Scholar] [CrossRef]
- Burke, B. The nuclear envelope: Filling in gaps. Nat. Cell Biol. 2001, 3, E273–E274. [Google Scholar] [CrossRef]
- Gill, N.K.; Ly, C.; Kim, P.H.; Saunders, C.A.; Fong, L.G.; Young, S.G.; Rowat, A.C. DYT1 dystonia patient-derived fibroblasts have increased deformability and susceptibility to damage by mechanical forces. Front. Cell Dev. Biol. 2019, 7, 103. [Google Scholar] [CrossRef] [PubMed]
- Crisp, M.; Liu, Q.; Roux, K.; Rattner, J.B.; Shanahan, C.; Burke, B.; Stahl, P.D.; Hodzic, D. Coupling of the nucleus and cytoplasm: Role of the LINC complex. J. Cell Biol. 2005, 172, 41–53. [Google Scholar] [CrossRef]
- Jahed, Z.; Fadavi, D.; Vu, U.T.; Asgari, E.; Luxton, G.G.; Mofrad, M.R. Molecular Insights into the Mechanisms of SUN1 Oligomerization in the Nuclear Envelope. Biophys. J. 2018, 114, 1190–1203. [Google Scholar] [CrossRef]
- Méjat, A. LINC complexes in health and disease. Nucleus 2010, 1, 40–52. [Google Scholar] [CrossRef]
- Meinke, P.; Mattioli, E.; Haque, F.; Antoku, S.; Columbaro, M.; Straatman, K.; Worman, H.J.; Gundersen, G.G.; Lattanzi, G.; Wehnert, M.; et al. Muscular Dystrophy-Associated SUN1 and SUN2 Variants Disrupt Nuclear-Cytoskeletal Connections and Myonuclear Organization. PLoS Genet. 2014, 10, e1004605. [Google Scholar] [CrossRef]
- Haskell, G.T.; Jensen, B.C.; Samsa, L.; Marchuk, D.; Huang, W.; Skrzynia, C.; Tilley, C.; Seifert, B.A.; Rivera-Muñoz, E.A.; Koller, B.; et al. Whole Exome Sequencing Identifies Truncating Variants in Nuclear Envelope Genes in Patients With Cardiovascular Disease. Circ. Cardiovasc. Genet. 2017, 10, e001443. [Google Scholar] [CrossRef]
- Chen, W.; Wang, Y.; Abe, Y.; Cheney, L.; Udd, B.; Li, Y.-P. Haploinsuffciency for Znf9 in Znf9+/− Mice Is Associated with Multiorgan Abnormalities Resembling Myotonic Dystrophy. J. Mol. Biol. 2007, 368, 8–17. [Google Scholar] [CrossRef]
- Zhou, C.; Rao, L.; Shanahan, C.; Zhang, Q. Nesprin-1/2: Roles in nuclear envelope organisation, myogenesis and muscle disease. Biochem. Soc. Trans. 2018, 46, 311–320. [Google Scholar] [CrossRef] [PubMed]
- Taranum, S.; Vaylann, E.; Meinke, P.; Abraham, S.; Yang, L.; Neumann, S.; Karakesisoglou, I.; Wehnert, M.; Noegel, A.A. LINC complex alterations in DMD and EDMD/CMT fibroblasts. Eur. J. Cell Biol. 2012, 91, 614–628. [Google Scholar] [CrossRef] [PubMed]
- Basílio, A.C.M. Characterization of the Nuclear Envelope Alterations in Myotonic Dystrophy Type 1. Master’s Thesis, Universidade de Aveiro, Aveiro, Portugal, 2019. [Google Scholar]
- Goodchild, R.E.; Dauer, W. The AAA+ protein torsinA interacts with a conserved domain present in LAP1 and a novel ER protein. J. Cell Biol. 2005, 168, 855–862. [Google Scholar] [CrossRef] [PubMed]
- Chi, Y.-H.; Haller, K.; Peloponese, J.-M.; Jeang, K.-T.; Koch, M.; Veit, G.; Stricker, S.; Bhatt, P.; Kutsch, S.; Zhou, P.; et al. Histone Acetyltransferase hALP and Nuclear Membrane Protein hsSUN1 Function in De-condensation of Mitotic Chromosomes. J. Biol. Chem. 2007, 282, 27447–27458. [Google Scholar] [CrossRef]
- Santos, M.; Costa, P.; Martins, F.; Silva, E.F.D.C.E.; Silva, O.A.B.D.C.E.; Rebelo, S. LAP1 is a crucial protein for the maintenance of the nuclear envelope structure and cell cycle progression. Mol. Cell. Biochem. 2014, 399, 143–153. [Google Scholar] [CrossRef]
- Pinho, A.R.; Martins, F.; Costa, M.E.V.; Senos, A.M.R.; Silva, O.A.B.D.C.E.; Pereira, M.D.L.; Rebelo, S. In Vitro Cytotoxicity Effects of Zinc Oxide Nanoparticles on Spermatogonia Cells. Cells 2020, 9, 1081. [Google Scholar] [CrossRef]







| Antibody | Company | Dilution |
|---|---|---|
| Mouse monoclonal anti-lamin A/C (4777T) | Cell Signaling Technology | WB—1:4000 ICC—1:250 |
| Rabbit polyclonal anti-LAP1 (ICC: HPA050546) | Provided by Dr. Dauer [71] | WB—1:20,000 |
| Atlas Antibodies | ICC—1:150 | |
| Mouse monoclonal anti-emerin (sc-25284) | Santa Cruz Biotechnology | WB—1:1000 ICC—1:500 |
| Rabbit polyclonal anti-SUN1 | Provided by Ya-Hui Chi [72] | WB—1:2000 |
| Mouse monoclonal anti-nesprin-1 (MANNES1E 8C3) | Developmental Studies Hybridoma Bank | WB—0.4 μg/mL ICC—1.5 μg/mL |
| Mouse monoclonal anti-nesprin-2 (MANNES2A 11A3) | Developmental Studies Hybridoma Bank | WB—0.3 μg/mL |
| Mouse monoclonal anti-DMPK (MANDM1 6G8) | Developmental Studies Hybridoma Bank | WB—0.2 ug/mL |
| Alexa Fluor 488-conjugated goat anti-mouse IgG (A-11001) | Invitrogen | ICC—1:300 |
| Alexa Fluor 594-conjugated goat anti-rabbit IgG (A-11012) | Invitrogen | ICC—1:300 |
| HRP-linked horse anti-mouse IgG (7076) | Cell Signaling Technology | WB—1:10,000 |
| HRP-linked goat anti-rabbit IgG (7074) | Cell Signaling Technology | WB—1:10,000 |
Publisher’s Note: MDPI stays neutral with regard to jurisdictional claims in published maps and institutional affiliations. |
© 2022 by the authors. Licensee MDPI, Basel, Switzerland. This article is an open access article distributed under the terms and conditions of the Creative Commons Attribution (CC BY) license (https://creativecommons.org/licenses/by/4.0/).
Share and Cite
Viegas, D.; Pereira, C.D.; Martins, F.; Mateus, T.; da Cruz e Silva, O.A.B.; Herdeiro, M.T.; Rebelo, S. Nuclear Envelope Alterations in Myotonic Dystrophy Type 1 Patient-Derived Fibroblasts. Int. J. Mol. Sci. 2022, 23, 522. https://doi.org/10.3390/ijms23010522
Viegas D, Pereira CD, Martins F, Mateus T, da Cruz e Silva OAB, Herdeiro MT, Rebelo S. Nuclear Envelope Alterations in Myotonic Dystrophy Type 1 Patient-Derived Fibroblasts. International Journal of Molecular Sciences. 2022; 23(1):522. https://doi.org/10.3390/ijms23010522
Chicago/Turabian StyleViegas, Diana, Cátia D. Pereira, Filipa Martins, Tiago Mateus, Odete A. B. da Cruz e Silva, Maria Teresa Herdeiro, and Sandra Rebelo. 2022. "Nuclear Envelope Alterations in Myotonic Dystrophy Type 1 Patient-Derived Fibroblasts" International Journal of Molecular Sciences 23, no. 1: 522. https://doi.org/10.3390/ijms23010522
APA StyleViegas, D., Pereira, C. D., Martins, F., Mateus, T., da Cruz e Silva, O. A. B., Herdeiro, M. T., & Rebelo, S. (2022). Nuclear Envelope Alterations in Myotonic Dystrophy Type 1 Patient-Derived Fibroblasts. International Journal of Molecular Sciences, 23(1), 522. https://doi.org/10.3390/ijms23010522

