Exposure of Toluene Diisocyanate Induces DUSP6 and p53 through Activation of TRPA1 Receptor
Abstract
1. Introduction
2. Results
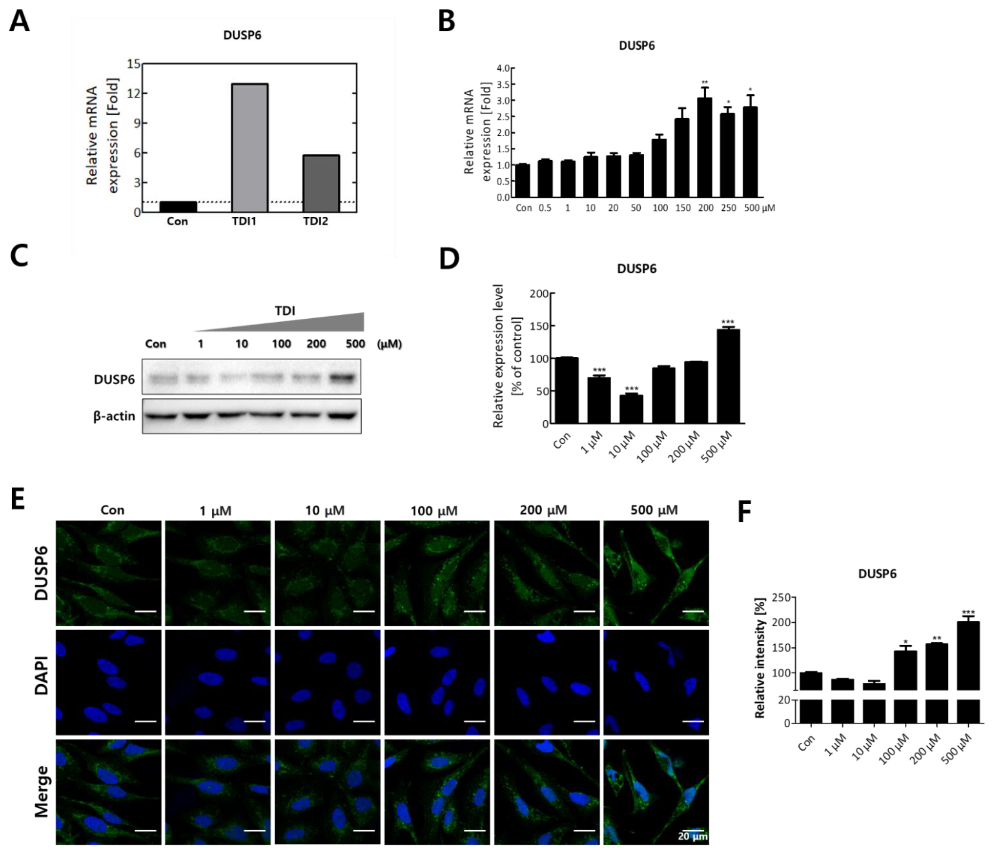
2.1. Selection and Validation of DUSP6 as a Key Molecule Modulated by TDI Treatment
2.2. TDI Regulates DUPS6 by Up-regulation of p53 and Thereby Down-regulation of ERK1/2
2.3. TDI Induces Cytotoxicity but Attenuates Apoptosis Regulated by ERK1/2
2.4. Down-Regulation of TDI-Induced DUSP6 Expression by TRPA1 Channel Inhibition
3. Discussion
4. Materials and Methods
4.1. Chemicals and Reagents
4.2. Cell Culture and Treatments
4.3. Cell Viability Assay
4.4. mRNA Extraction
4.5. 3’ mRNA Quantification Sequencing (3’ mRNA Quan-Seq)
4.6. Quantification Real-Time Polymerase Chain Reaction (qRT-PCR)
4.7. Western Blot Analysis
4.8. LDH Cytotoxicity Assay
4.9. Fluorescein Isothiocyanate (FITC)-Annexin V and Propidium Iodide Double Staining for Apoptosis Detection
4.10. Immunocytochemistry (ICC) Staining
4.11. Statistical Analysis
5. Conclusions
Author Contributions
Funding
Institutional Review Board Statement
Informed Consent Statement
Data Availability Statement
Acknowledgments
Conflicts of Interest
References
- Butcher, B.T.; Salvaggio, J.E.; Weill, H.; Ziskind, M.M. Toluene diisocyanate (TDI) pulmonary disease: Immunologic and inhalation challenge studies. J. Allergy Clin. Immunol. 1976, 58, 89–100. [Google Scholar] [CrossRef]
- Collins, M.A. Toxicology of toluene diisocyanate. Appl. Occup. Environ. Hyg. 2002, 17, 846–855. [Google Scholar] [CrossRef] [PubMed]
- Paggiaro, P.L.; Loi, A.M.; Rossi, O.; Ferrante, B.; Pardi, F.; Roselli, M.G.; Baschieri, L. Follow-up study of patients with respiratory disease due to toluene diisocyanate (TDI). Clin. Allergy 1984, 14, 463–469. [Google Scholar] [CrossRef]
- Park, R.M. Risk Assessment for Toluene Diisocyanate and Respiratory Disease Human Studies. Saf. Health Work 2021, 12, 174–183. [Google Scholar] [CrossRef] [PubMed]
- Schnorr, T.M.; Steenland, K.; Egeland, G.M.; Boeniger, M.; Egilman, D. Mortality of workers exposed to toluene diisocyanate in the polyurethane foam industry. Occup. Environ. Med. 1996, 53, 703–707. [Google Scholar] [CrossRef] [PubMed]
- Wegman, D.H.; Peters, J.M.; Pagnotto, L.; Fine, L.J. Chronic pulmonary function loss from exposure to toluene diisocyanate. Br. J. Ind. Med. 1977, 34, 196–200. [Google Scholar] [CrossRef] [PubMed]
- Yoshizawa, Y.; Ohtsuka, M.; Noguchi, K.; Uchida, Y.; Suko, M.; Hasegawa, S. Hypersensitivity pneumonitis induced by toluene diisocyanate: Sequelae of continuous exposure. Ann. Intern. Med. 1989, 110, 31–34. [Google Scholar] [CrossRef]
- Swierczynska-Machura, D.; Nowakowska-Swirta, E.; Walusiak-Skorupa, J.; Piasecka-Zelga, J.; Swiercz, R.; Nocun, M.; Palczynski, C. Effect of inhaled toluene diisocyanate on local immune response based on murine model for occupational asthma. J. Immunotoxicol. 2014, 11, 166–171. [Google Scholar] [CrossRef] [PubMed]
- Lee, Y.M.; Kim, H.A.; Park, H.S.; Lee, S.K.; Nahm, D.H. Exposure to toluene diisocyanate (TDI) induces IL-8 production from bronchial epithelial cells: Effect of pro-inflammatory cytokines. J. Korean Med. Sci. 2003, 18, 809–812. [Google Scholar] [CrossRef]
- Ogawa, H.; Inoue, S.; Ogushi, F.; Ogura, H.; Nakamura, Y. Toluene diisocyanate (TDI) induces production of inflammatory cytokines and chemokines by bronchial epithelial cells via the epidermal growth factor receptor and p38 mitogen-activated protein kinase pathways. Exp. Lung Res. 2006, 32, 245–262. [Google Scholar] [CrossRef]
- Toluene diisocyanate. IARC Monogr. Eval. Carcinog. Risk Chem. Hum. 1986, 39, 287–323.
- Hagmar, L.; Stromberg, U.; Welinder, H.; Mikoczy, Z. Incidence of cancer and exposure to toluene diisocyanate and methylene diphenyldiisocyanate: A cohort based case-referent study in the polyurethane foam manufacturing industry. Br. J. Ind. Med. 1993, 50, 1003–1007. [Google Scholar] [CrossRef][Green Version]
- Bolognesi, C.; Baur, X.; Marczynski, B.; Norppa, H.; Sepai, O.; Sabbioni, G. Carcinogenic risk of toluene diisocyanate and 4,4’-methylenediphenyl diisocyanate: Epidemiological and experimental evidence. Crit. Rev. Toxicol. 2001, 31, 737–772. [Google Scholar] [CrossRef] [PubMed]
- Ott, M.G.; Diller, W.F.; Jolly, A.T. Respiratory effects of toluene diisocyanate in the workplace: A discussion of exposure-response relationships. Crit. Rev. Toxicol. 2003, 33, 1–59. [Google Scholar] [CrossRef] [PubMed]
- Brown, W.E.; Burkert, A.L. Biomarkers of toluene diisocyanate exposure. Appl. Occup. Environ. Hyg. 2002, 17, 840–845. [Google Scholar] [CrossRef]
- Mapp, C.E.; Saetta, M.; Maestrelli, P.; Di Stefano, A.; Chitano, P.; Boschetto, P.; Ciaccia, A.; Fabbri, L.M. Mechanisms and pathology of occupational asthma. Eur. Respir. J. 1994, 7, 544–554. [Google Scholar] [CrossRef]
- Park, S.J.; Lee, K.S.; Kim, S.R.; Chae, H.J.; Yoo, W.H.; Kim, D.I.; Jeon, M.S.; Lee, Y.C. AMPK activation reduces vascular permeability and airway inflammation by regulating HIF/VEGFA pathway in a murine model of toluene diisocyanate-induced asthma. Inflamm. Res. 2012, 61, 1069–1083. [Google Scholar] [CrossRef]
- Dong, Z.; Chen, Y. Transcriptomics: Advances and approaches. Sci. China Life Sci. 2013, 56, 960–967. [Google Scholar] [CrossRef]
- Anamika, K.; Verma, S.; Jere, A.; Desai, A. Transcriptomic profiling using next generation sequencing-advances, advantages, and challenges. Next Gener. Seq.-Adv. Appl. Chall. 2016, 9, 7355–7365. [Google Scholar]
- Pedrotty, D.M.; Morley, M.P.; Cappola, T.P. Transcriptomic biomarkers of cardiovascular disease. Prog. Cardiovasc. Dis. 2012, 55, 64–69. [Google Scholar] [CrossRef]
- Heidecker, B.; Hare, J.M. The use of transcriptomic biomarkers for personalized medicine. Heart Fail. Rev. 2007, 12, 1–11. [Google Scholar] [CrossRef] [PubMed]
- Zhang, L.; Farrell, J.J.; Zhou, H.; Elashoff, D.; Akin, D.; Park, N.H.; Chia, D.; Wong, D.T. Salivary transcriptomic biomarkers for detection of resectable pancreatic cancer. Gastroenterology 2010, 138, 949–957. [Google Scholar] [CrossRef] [PubMed]
- Szabo, D.T.; Devlin, A.A. Transcriptomic biomarkers in safety and risk assessment of chemicals. In Biomarkers in Toxicology; Elsevier: Amsterdam, The Netherlands, 2019; pp. 1125–1134. [Google Scholar]
- Stephens, N.A.; Gallagher, I.J.; Rooyackers, O.; Skipworth, R.J.; Tan, B.H.; Marstrand, T.; Ross, J.A.; Guttridge, D.C.; Lundell, L.; Fearon, K.C. Using transcriptomics to identify and validate novel biomarkers of human skeletal muscle cancer cachexia. Genome Med. 2010, 2, 1–12. [Google Scholar] [CrossRef]
- Ahmad, M.K.; Abdollah, N.A.; Shafie, N.H.; Yusof, N.M.; Razak, S.R.A. Dual-specificity phosphatase 6 (DUSP6): A review of its molecular characteristics and clinical relevance in cancer. Cancer Biol. Med. 2018, 15, 14–28. [Google Scholar] [CrossRef]
- Cagnol, S.; Chambard, J.C. ERK and cell death: Mechanisms of ERK-induced cell death—Apoptosis, autophagy and senescence. FEBS J. 2010, 277, 2–21. [Google Scholar] [CrossRef]
- Piya, S.; Kim, J.Y.; Bae, J.; Seol, D.W.; Moon, A.R.; Kim, T.H. DUSP6 is a novel transcriptional target of p53 and regulates p53-mediated apoptosis by modulating expression levels of Bcl-2 family proteins. FEBS Lett. 2012, 586, 4233–4240. [Google Scholar] [CrossRef]
- Viana, F. TRPA1 channels: Molecular sentinels of cellular stress and tissue damage. J. Physiol. 2016, 594, 4151–4169. [Google Scholar] [CrossRef]
- Taylor-Clark, T.E.; Kiros, F.; Carr, M.J.; McAlexander, M.A. Transient receptor potential ankyrin 1 mediates toluene diisocyanate-evoked respiratory irritation. Am. J. Respir. Cell Mol. Biol. 2009, 40, 756–762. [Google Scholar] [CrossRef]
- Laptenko, O.; Prives, C. Transcriptional regulation by p53: One protein, many possibilities. Cell Death Differ. 2006, 13, 951–961. [Google Scholar] [CrossRef] [PubMed]
- Chan, F.K.; Moriwaki, K.; De Rosa, M.J. Detection of necrosis by release of lactate dehydrogenase activity. Methods Mol. Biol. 2013, 979, 65–70. [Google Scholar] [CrossRef]
- Pons, F.; Fischer, A.; Frossard, N.; Lugnier, A. Effect of toluene diisocyanate and its corresponding amines on viability and growth of human lung fibroblasts in culture. Cell Biol. Toxicol. 1999, 15, 333–340. [Google Scholar] [CrossRef]
- Dolka, I.; Krol, M.; Sapierzynski, R. Evaluation of apoptosis-associated protein (Bcl-2, Bax, cleaved caspase-3 and p53) expression in canine mammary tumors: An immunohistochemical and prognostic study. Res. Vet. Sci. 2016, 105, 124–133. [Google Scholar] [CrossRef] [PubMed]
- Peters, J.M.; Wegman, D.H. Epidemiology of toluene diisocyanate (TDI)-induced respiratory disease. Environ. Health Perspect. 1975, 11, 97–100. [Google Scholar] [CrossRef] [PubMed]
- Sharifi, L.; Karimi, A.; Shokouhi Shoormasti, R.; Miri, S.; Heydar Nazhad, H.; Bokaie, S.; Fazlollahi, M.R.; Sadeghniiat Haghighi, K.; Pourpak, Z.; Moin, M. Asthma Symptoms and Specific IgE Levels among Toluene Diisocyanate (TDI) Exposed Workers in Tehran, Iran. Iran J. Public Health 2013, 42, 397–401. [Google Scholar] [PubMed]
- Luo, J.C.; Nelsen, K.G.; Fischbein, A. Persistent reactive airway dysfunction syndrome after exposure to toluene diisocyanate. Br. J. Ind. Med. 1990, 47, 239–241. [Google Scholar] [CrossRef]
- Vandenplas, O.; Cartier, A.; Lesage, J.; Perrault, G.; Grammer, L.C.; Malo, J.L. Occupational asthma caused by a prepolymer but not the monomer of toluene diisocyanate (TDI). J. Allergy Clin. Immunol. 1992, 89, 1183–1188. [Google Scholar] [CrossRef]
- Veljkovic, E.; Jiricny, J.; Menigatti, M.; Rehrauer, H.; Han, W. Chronic exposure to cigarette smoke condensate in vitro induces epithelial to mesenchymal transition-like changes in human bronchial epithelial cells, BEAS-2B. Toxicol. In Vitro 2011, 25, 446–453. [Google Scholar] [CrossRef]
- Ansteinsson, V.; Solhaug, A.; Samuelsen, J.T.; Holme, J.A.; Dahl, J.E. DNA-damage, cell-cycle arrest and apoptosis induced in BEAS-2B cells by 2-hydroxyethyl methacrylate (HEMA). Mutat. Res. 2011, 723, 158–164. [Google Scholar] [CrossRef]
- Johnson, V.J.; Yucesoy, B.; Luster, M.I. Prevention of IL-1 signaling attenuates airway hyperresponsiveness and inflammation in a murine model of toluene diisocyanate-induced asthma. J. Allergy Clin. Immunol. 2005, 116, 851–858. [Google Scholar] [CrossRef]
- Kwon, D.; Lee, D.; Kim, J.; Lee, J.; Sim, M.; Kim, J. INTERSPIA: A web application for exploring the dynamics of protein-protein interactions among multiple species. Nucleic Acids Res. 2018, 46, W89–W94. [Google Scholar] [CrossRef]
- Asadzadeh-Aghdaee, H.; Shahrokh, S.; Norouzinia, M.; Hosseini, M.; Keramatinia, A.; Jamalan, M.; Naghibzadeh, B.; Sadeghi, A.; Jahani Sherafat, S.; Zali, M.R. Introduction of inflammatory bowel disease biomarkers panel using protein-protein interaction (PPI) network analysis. Gastroenterol. Hepatol. Bed Bench 2016, 9, S8–S13. [Google Scholar]
- Rezaei Tavirani, M.; Ok, H.F.; Zamanian Azodi, M.; Rezaei Tavirani, M. Duchenne Muscular Dystrophy (DMD) Protein-Protein Interaction Mapping. Iran. J. Child Neurol. 2017, 11, 7–14. [Google Scholar]
- Di Paolo, C.; Muller, Y.; Thalmann, B.; Hollert, H.; Seiler, T.B. p53 induction and cell viability modulation by genotoxic individual chemicals and mixtures. Environ. Sci. Pollut. Res. Int. 2018, 25, 4012–4022. [Google Scholar] [CrossRef] [PubMed]
- Tai, C.; Zhu, S.; Zhou, N. TRPA1: The central molecule for chemical sensing in pain pathway? J. Neurosci. 2008, 28, 1019–1021. [Google Scholar] [CrossRef] [PubMed]
- Zygmunt, P.M.; Högestätt, E.D. Trpa1. Handb. Exp. Pharmacol. 2014, 222, 583–630. [Google Scholar] [PubMed]
- Andersen, H.H.; Elberling, J.; Arendt-Nielsen, L. Human surrogate models of histaminergic and non-histaminergic itch. Acta Derm. Venereol. 2015, 95, 771–777. [Google Scholar] [CrossRef]
- Baraldi, P.G.; Preti, D.; Materazzi, S.; Geppetti, P. Transient receptor potential ankyrin 1 (TRPA1) channel as emerging target for novel analgesics and anti-inflammatory agents. J. Med. Chem. 2010, 53, 5085–5107. [Google Scholar] [CrossRef]
- Brone, B.; Peeters, P.J.; Marrannes, R.; Mercken, M.; Nuydens, R.; Meert, T.; Gijsen, H.J. Tear gasses CN, CR, and CS are potent activators of the human TRPA1 receptor. Toxicol. Appl. Pharmacol. 2008, 231, 150–156. [Google Scholar] [CrossRef]
- Bessac, B.F.; Sivula, M.; von Hehn, C.A.; Caceres, A.I.; Escalera, J.; Jordt, S.E. Transient receptor potential ankyrin 1 antagonists block the noxious effects of toxic industrial isocyanates and tear gases. FASEB J. 2009, 23, 1102–1114. [Google Scholar] [CrossRef]
- Parke, D.V. Activation mechanisms to chemical toxicity. Arch Toxicol. 1987, 60, 5–15. [Google Scholar] [CrossRef]
- Roos, W.P.; Kaina, B. DNA damage-induced cell death: From specific DNA lesions to the DNA damage response and apoptosis. Cancer Lett. 2013, 332, 237–248. [Google Scholar] [CrossRef] [PubMed]
- Ryter, S.W.; Kim, H.P.; Hoetzel, A.; Park, J.W.; Nakahira, K.; Wang, X.; Choi, A.M. Mechanisms of cell death in oxidative stress. Antioxid. Redox Signal. 2007, 9, 49–89. [Google Scholar] [CrossRef]
- Parke, D.V. Mechanisms of chemical toxicity—A unifying hypothesis. Regul. Toxicol. Pharmacol. 1982, 2, 267–286. [Google Scholar] [CrossRef]
- Lu, Z.; Xu, S. ERK1/2 MAP kinases in cell survival and apoptosis. IUBMB Life 2006, 58, 621–631. [Google Scholar] [CrossRef]
- Mebratu, Y.; Tesfaigzi, Y. How ERK1/2 activation controls cell proliferation and cell death: Is subcellular localization the answer? Cell Cycle 2009, 8, 1168–1175. [Google Scholar] [CrossRef] [PubMed]
- Salvesen, G.S. Caspases: Opening the boxes and interpreting the arrows. Cell Death Differ. 2002, 9, 3–5. [Google Scholar] [CrossRef]
- Oltvai, Z.N.; Milliman, C.L.; Korsmeyer, S.J. Bcl-2 heterodimerizes in vivo with a conserved homolog, Bax, that accelerates programmed cell death. Cell 1993, 74, 609–619. [Google Scholar] [CrossRef]
- Gross, A.; Jockel, J.; Wei, M.C.; Korsmeyer, S.J. Enforced dimerization of BAX results in its translocation, mitochondrial dysfunction and apoptosis. EMBO J. 1998, 17, 3878–3885. [Google Scholar] [CrossRef]
- Cleary, M.L.; Smith, S.D.; Sklar, J. Cloning and structural analysis of cDNAs for bcl-2 and a hybrid bcl-2/immunoglobulin transcript resulting from the t(14;18) translocation. Cell 1986, 47, 19–28. [Google Scholar] [CrossRef]
- Wyllie, A.H.; Bellamy, C.O.; Bubb, V.J.; Clarke, A.R.; Corbet, S.; Curtis, L.; Harrison, D.J.; Hooper, M.L.; Toft, N.; Webb, S.; et al. Apoptosis and carcinogenesis. Br. J. Cancer 1999, 80 (Suppl. 1), 34–37. [Google Scholar] [PubMed]
- Pfeffer, C.M.; Singh, A.T.K. Apoptosis: A Target for Anticancer Therapy. Int. J. Mol. Sci. 2018, 19, 448. [Google Scholar] [CrossRef] [PubMed]
- Labi, V.; Erlacher, M. How cell death shapes cancer. Cell Death Dis. 2015, 6, e1675. [Google Scholar] [CrossRef]






Publisher’s Note: MDPI stays neutral with regard to jurisdictional claims in published maps and institutional affiliations. |
© 2022 by the authors. Licensee MDPI, Basel, Switzerland. This article is an open access article distributed under the terms and conditions of the Creative Commons Attribution (CC BY) license (https://creativecommons.org/licenses/by/4.0/).
Share and Cite
Kim, S.; Kim, M.; Sung, J.-S. Exposure of Toluene Diisocyanate Induces DUSP6 and p53 through Activation of TRPA1 Receptor. Int. J. Mol. Sci. 2022, 23, 517. https://doi.org/10.3390/ijms23010517
Kim S, Kim M, Sung J-S. Exposure of Toluene Diisocyanate Induces DUSP6 and p53 through Activation of TRPA1 Receptor. International Journal of Molecular Sciences. 2022; 23(1):517. https://doi.org/10.3390/ijms23010517
Chicago/Turabian StyleKim, Soee, Min Kim, and Jung-Suk Sung. 2022. "Exposure of Toluene Diisocyanate Induces DUSP6 and p53 through Activation of TRPA1 Receptor" International Journal of Molecular Sciences 23, no. 1: 517. https://doi.org/10.3390/ijms23010517
APA StyleKim, S., Kim, M., & Sung, J.-S. (2022). Exposure of Toluene Diisocyanate Induces DUSP6 and p53 through Activation of TRPA1 Receptor. International Journal of Molecular Sciences, 23(1), 517. https://doi.org/10.3390/ijms23010517

