Molecular, Cellular and Functional Changes in the Retinas of Young Adult Mice Lacking the Voltage-Gated K+ Channel Subunits Kv8.2 and K2.1
Abstract
1. Introduction
2. Results
2.1. Localisation of Kv8.2 and Kv2.1 Subunits in WT and KO Retinas
2.2. Retinal Thickness and Cell Death
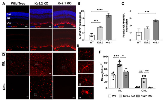
2.3. Retinal Gliosis and Microglial Activation
2.4. Long-Term Immune Response
2.5. Visual Function
3. Discussion
3.1. Early Morphological Changes in Potassium Channel Deficient Retinas
3.2. Absence of Kcnv2 Activates an Innate Immune Response in the Retina
3.3. Potassium Currents and the ERG b-Wave
4. Materials and Methods
4.1. Animals
4.2. Immunohistochemistry and Imaging
Quantification of Immunohistochemistry Images
4.3. Apoptosis
4.4. RNA Extraction and Real-Time Quantitative Polymerase Chain Reaction (qPCR)
4.5. Electroretinogram (ERG Recordings)
4.6. Optomotor Response
4.7. Flow Cytometry
Supplementary Materials
Author Contributions
Funding
Institutional Review Board Statement
Data Availability Statement
Acknowledgments
Conflicts of Interest
References
- Gouras, P.; Eggers, H.M.; Mackay, C.J. Cone Dystrophy, Nyctalopia, and Supernormal Rod Responses. A new retinal degeneration. Arch. Ophthalmol. 1983, 101, 718–724. [Google Scholar] [CrossRef] [PubMed]
- Wu, H.; Cowing, J.A.; Michaelides, M.; Wilkie, S.E.; Jeffery, G.; Jenkins, S.A.; Mester, V.; Bird, A.C.; Robson, A.G.; Holder, G.E.; et al. Mutations in the Gene KCNV2 Encoding a Voltage-Gated Potassium Channel Subunit Cause “Cone Dystrophy with Supernormal Rod Electroretinogram” in Humans. Am. J. Hum. Genet. 2006, 79, 574–579. [Google Scholar] [CrossRef] [PubMed]
- Wissinger, B.; Dangel, S.; Jagle, H.; Hansen, L.; Baumann, B.; Rudolph, G.; Wolf, C.; Bonin, M.; Koeppen, K.; Ladewig, T.; et al. Cone Dystrophy with Supernormal Rod Response Is Strictly Associated with Mutations in KCNV2. Investig. Opthalmol. Vis. Sci. 2008, 49, 751–757. [Google Scholar] [CrossRef]
- Wissinger, B.; Schaich, S.; Baumann, B.; Bonin, M.; Jägle, H.; Friedburg, C.; Varsányi, B.; Hoyng, C.B.; Dollfus, H.; Heckenlively, J.R.; et al. Large deletions of the KCNV2 gene are common in patients with cone dystrophy with supernormal rod response. Hum. Mutat. 2011, 32, 1398–1406. [Google Scholar] [CrossRef]
- Zelinger, L.; Wissinger, B.; Eli, D.; Kohl, S.; Sharon, D.; Banin, E. Cone Dystrophy with Supernormal Rod Response: Novel KCNV2 Mutations in an Underdiagnosed Phenotype. Ophthalmology 2013, 120, 2338–2343. [Google Scholar] [CrossRef] [PubMed]
- Abdelkader, E.; Yasir, Z.H.; Khan, A.M.; Raddadi, O.; Khandekar, R.; Alateeq, N.; Nowilaty, S.; Alshahrani, N.; Schatz, P. Analysis of retinal structure and function in cone dystrophy with supernormal rod response. Doc. Ophthalmol. 2020, 141, 23–32. [Google Scholar] [CrossRef]
- Zobor, D.; Kohl, S.; Wissinger, B.; Zrenner, E.; Jagle, H. Rod and Cone Function in Patients with KCNV2 Retinopathy. PLoS ONE 2012, 7, e46762. [Google Scholar] [CrossRef]
- Vincent, A.; Wright, T.; Garcia-Sanchez, Y.; Kisilak, M.; Campbell, M.; Westall, C.; Héon, E. Phenotypic characteristics including in vivo cone photoreceptor mosaic in KCNV2-related “cone dystrophy with supernormal rod electroretinogram”. Investig. Opthalmol. Vis. Sci. 2013, 54, 898–908. [Google Scholar] [CrossRef]
- Czirják, G.; Tóth, Z.E.; Enyedi, P. Characterization of the Heteromeric Potassium Channel Formed by Kv2.1 and the Retinal Subunit Kv8.2 in Xenopus Oocytes. J. Neurophysiol. 2007, 98, 1213–1222. [Google Scholar] [CrossRef][Green Version]
- Börjesson, S.I.; Elinder, F. Structure, Function, and Modification of the Voltage Sensor in Voltage-Gated Ion Channels. Cell Biophys. 2008, 52, 149–174. [Google Scholar] [CrossRef]
- Jorge, B.S.; Campbell, C.M.; Miller, A.R.; Rutter, E.D.; Gurnett, C.A.; Vanoye, C.G.; George, A.L.; Kearney, J.A. Voltage-gated potassium channel KCNV2 (Kv8.2) contributes to epilepsy susceptibility. Proc. Natl. Acad. Sci. USA 2011, 108, 5443–5448. [Google Scholar] [CrossRef]
- Melis, R.; Stauffer, D.; Zhao, X.; Zhu, X.L.; Albrecht, B.; Pongs, O.; Brothman, A.; Leppert, M. Physical and genetic localization of a Shab subfamily potassium channel (KCNB1) gene to chromosomal region 20q13.2. Genomics 1995, 25, 285–287. [Google Scholar] [CrossRef]
- Bocksteins, E.; Raes, A.L.; Van De Vijver, G.; Bruyns, T.; Van Bogaert, P.-P.; Snyders, D.J. Kv2.1 and silent Kv subunits underlie the delayed rectifier K+ current in cultured small mouse DRG neurons. Am. J. Physiol. Physiol. 2009, 296, C1271–C1278. [Google Scholar] [CrossRef] [PubMed]
- Gayet-Primo, J.; Yaeger, D.B.; Khanjian, R.A.; Puthussery, T. Heteromeric KV2/KV8.2 Channels Mediate Delayed Rectifier Potassium Currents in Primate Photoreceptors. J. Neurosci. 2018, 38, 3414–3427. [Google Scholar] [CrossRef] [PubMed]
- Ben Salah, S.; Kamei, S.; Sénéchal, A.; Lopez, S.; Bazalgette, C.; Eliaou, C.M.; Zanlonghi, X.; Hamel, C.P. Novel KCNV2 Mutations in Cone Dystrophy with Supernormal Rod Electroretinogram. Am. J. Ophthalmol. 2008, 145, 1099–1106. [Google Scholar] [CrossRef] [PubMed]
- Thiagalingam, S.; McGee, T.L.; Weleber, R.G.; Sandberg, M.A.; Trzupek, K.M.; Berson, E.L.; Dryja, T.P. Novel Mutations in theKCNV2Gene in Patients with Cone Dystrophy and a Supernormal Rod Electroretinogram. Ophthalm. Genet. 2007, 28, 135–142. [Google Scholar] [CrossRef] [PubMed]
- Hart, N.S.; Mountford, J.K.; Voigt, V.; Fuller-Carter, P.; Barth, M.; Nerbonne, J.M.; Hunt, D.M.; Carvalho, L.S. The Role of the Voltage-Gated Potassium Channel Proteins Kv8.2 and Kv2.1 in Vision and Retinal Disease: Insights from the Study of Mouse Gene Knock-Out Mutations. eNeuro 2019, 6. [Google Scholar] [CrossRef]
- Smith, K.E.; Wilkie, S.E.; Tebbs-Warner, J.T.; Jarvis, B.J.; Gallasch, L.; Stocker, M.; Hunt, D.M. Functional Analysis of Missense Mutations in Kv8.2 Causing Cone Dystrophy with Supernormal Rod Electroretinogram. J. Biol. Chem. 2012, 287, 43972–43983. [Google Scholar] [CrossRef]
- Bringmann, A.; Wiedemann, P. Müller Glial Cells in Retinal Disease. Ophthalmologica 2012, 227, 1–19. [Google Scholar] [CrossRef]
- Zinkernagel, M.S.; Chinnery, H.R.; Ong, M.L.; Petitjean, C.; Voigt, V.; McLenachan, S.; McMenamin, P.G.; Hill, G.R.; Forrester, J.V.; Wikstrom, M.E.; et al. Interferon γ–Dependent Migration of Microglial Cells in the Retina after Systemic Cytomegalovirus Infection. Am. J. Pathol. 2013, 182, 875–885. [Google Scholar] [CrossRef]
- Voigt, V.; Andoniou, C.E.; Schuster, I.S.; Oszmiana, A.; Ong, M.L.; Fleming, P.; Forrester, J.V.; Degli-Esposti, M.A. Cytomegalovirus establishes a latent reservoir and triggers long-lasting inflammation in the eye. PLoS Pathog. 2018, 14, e1007040. [Google Scholar] [CrossRef]
- Kutsuma, T.; Katagiri, S.; Hayashi, T.; Yoshitake, K.; Iejima, D.; Gekka, T.; Kohzaki, K.; Mizobuchi, K.; Baba, Y.; Terauchi, R.; et al. Novel biallelic loss-of-function KCNV2 variants in cone dystrophy with supernormal rod responses. Doc. Ophthalmol. 2019, 138, 229–239. [Google Scholar] [CrossRef]
- Robson, A.G.; Webster, A.R.; Michaelides, M.; Downes, S.M.; Cowing, J.A.; Hunt, D.M.; Moore, A.T.; Holder, G.E. “Cone Dystrophy with Supernormal Rod Electroretinogram”: A Comprehensive Genotype/Phenotype Study Including Fundus Autofluorescence and Extensive Electrophysiology. Retina 2010, 30, 51–62. [Google Scholar] [CrossRef]
- Nakamura, N.; Tsunoda, K.; Fujinami, K.; Shinoda, K.; Tomita, K.; Hatase, T.; Usui, T.; Akahori, M.; Iwata, T.; Miyake, Y. Long-term observation over ten years of four cases of cone dystrophy with supernormal rod electroretinogram. Nippon. Ganka Gakkai Zasshi 2013, 117, 629–640. [Google Scholar] [PubMed]
- Sergouniotis, P.I.; Holder, G.E.; Robson, A.G.; Michaelides, M.; Webster, A.R.; Moore, A.T. High-resolution optical coherence tomography imaging inKCNV2retinopathy. Br. J. Ophthalmol. 2011, 96, 213–217. [Google Scholar] [CrossRef]
- Pal, S.; Hartnett, K.A.; Nerbonne, J.M.; Levitan, E.S.; Aizenman, E. Mediation of Neuronal Apoptosis by Kv2.1-Encoded Potassium Channels. J. Neurosci. 2003, 23, 4798–4802. [Google Scholar] [CrossRef] [PubMed]
- Redman, P.T.; He, K.; Hartnett, K.A.; Jefferson, B.S.; Hu, L.; Rosenberg, P.A.; Levitan, E.S.; Aizenman, E. Apoptotic surge of potassium currents is mediated by p38 phosphorylation of Kv2.1. Proc. Natl. Acad. Sci. USA 2007, 104, 3568–3573. [Google Scholar] [CrossRef]
- Volland, S.; Esteve-Rudd, J.; Hoo, J.; Yee, C.; Williams, D.S. A Comparison of Some Organizational Characteristics of the Mouse Central Retina and the Human Macula. PLoS ONE 2015, 10, e0125631. [Google Scholar] [CrossRef] [PubMed]
- Mustafi, D.; Maeda, T.; Kohno, H.; Nadeau, J.H.; Palczewski, K. Inflammatory priming predisposes mice to age-related retinal degeneration. J. Clin. Investig. 2012, 122, 2989–3001. [Google Scholar] [CrossRef]
- Yoshida, N.; Ikeda, Y.; Notomi, S.; Ishikawa, K.; Murakami, Y.; Hisatomi, T.; Enaida, H.; Ishibashi, T. Laboratory Evidence of Sustained Chronic Inflammatory Reaction in Retinitis Pigmentosa. Ophthalmology 2013, 120, e5–e12. [Google Scholar] [CrossRef]
- Zhao, L.; Zabel, M.K.; Wang, X.; Ma, W.; Shah, P.; Fariss, R.N.; Qian, H.; Parkhurst, C.N.; Gan, W.; Wong, W.T. Microglial phagocytosis of living photoreceptors contributes to inherited retinal degeneration. EMBO Mol. Med. 2015, 7, 1179–1197. [Google Scholar] [CrossRef] [PubMed]
- Zabel, M.K.; Zhao, L.; Zhang, Y.; Gonzalez, S.R.; Ma, W.; Wang, X.; Fariss, R.N.; Wong, W.T. Microglial phagocytosis and activation underlying photoreceptor degeneration is regulated by CX3CL1-CX3CR1 signaling in a mouse model of retinitis pigmentosa. Glia 2016, 64, 1479–1491. [Google Scholar] [CrossRef]
- Sugita, S.; Shimizu, J.; Makabe, K.; Keino, H.; Watanabe, T.; Takahashi, M. Inhibition of T cell-mediated inflammation in uveitis by a novel anti-CD3 antibody. Arthritis Res. 2017, 19, 176. [Google Scholar] [CrossRef][Green Version]
- Fu, Q.; Man, X.; Wang, X.; Song, N.; Li, Y.; Xue, J.; Sun, Y.; Lin, W. CD83 + CCR7 + NK cells induced by interleukin 18 by dendritic cells promote experimental autoimmune uveitis. J. Cell. Mol. Med. 2018, 23, 1827–1839. [Google Scholar] [CrossRef] [PubMed]
- Goverdhan, S.V.; Khakoo, S.I.; Gaston, H.; Chen, X.; Lotery, A.J. Age-related macular degeneration is associated with the HLA-Cw*0701 Genotype and the natural killer cell receptor AA haplotype. Investig. Opthalmol. Vis. Sci. 2008, 49, 5077–5082. [Google Scholar] [CrossRef] [PubMed]
- Niederkorn, J.Y. NK Cells in the Eye. In Natural Killer Cells; Lotze, M.T., Thomson, A.W., Eds.; Academic Press: Cambridge, MA, USA, 2010; Chapter 29; pp. 385–401. [Google Scholar] [CrossRef]
- Zhang, J.; Wu, G.S.; Ishimoto, S.; Pararajasegaram, G.; Rao, N.A. Expression of Major Histocompatibility Complex Mole-cules in Rodent Retina. Investig. Ophthalmol. Vis. Sci. 1997, 38, 1848–1857. [Google Scholar]
- Asi, H.; Perlman, I. Relationships between the electroretinogram a-wave, b-wave and oscillatory potentials and their application to clinical diagnosis. Doc. Ophthalmol. 1992, 79, 125–139. [Google Scholar] [CrossRef] [PubMed]
- Dick, E.; Miller, R.F. Extracellular K+ activity changes related to electroretinogram components. I. Amphibian (I-type) retinas. J. Gen. Physiol. 1985, 85, 885–909. [Google Scholar] [CrossRef] [PubMed]
- Dick, E.; Miller, R.F.; Bloomfield, S. Extracellular K+ activity changes related to electroretinogram components. II. Rabbit (E-type) retinas. J. Gen. Physiol. 1985, 85, 911–931. [Google Scholar] [CrossRef]
- Newman, E.A. Inward-rectifying potassium channels in retinal glial (Muller) cells. J. Neurosci. 1993, 13, 3333–3345. [Google Scholar] [CrossRef]
- Klumpp, D.; Song, E.; Ito, S.; Sheng, M.; Jan, L.; Pinto, L. The Shaker-like potassium channels of the mouse rod bipolar cell and their contributions to the membrane current. J. Neurosci. 1995, 15, 5004–5013. [Google Scholar] [CrossRef]
- Newman, E.A.; Frambach, D.A.; Odette, L.L. Control of extracellular potassium levels by retinal glial cell K+ siphoning. Science 1984, 225, 1174–1175. [Google Scholar] [CrossRef] [PubMed]
- Karwoski, C.J.; Lu, H.-K.; Newman, E.A. Spatial buffering of light-evoked potassium increases by retinal Muller (glial) cells. Science 1989, 244, 578–580. [Google Scholar] [CrossRef]
- Jacobson, D.A.; Kuznetsov, A.; Lopez, J.P.; Kash, S.; Ämmälä, C.E.; Philipson, L.H. Kv2.1 Ablation Alters Glucose-Induced Islet Electrical Activity, Enhancing Insulin Secretion. Cell Metab. 2007, 6, 229–235. [Google Scholar] [CrossRef] [PubMed]
- Brunet, A.A.; Fuller-Carter, P.I.; Miller, A.L.; Voigt, V.; Vasiliou, S.; Rashwan, R.; Hunt, D.M.; Carvalho, L.S. Validating Fluorescent Chrnb4.EGFP Mouse Models for the Study of Cone Photoreceptor Degeneration. Transl. Vis. Sci. Technol. 2020, 9, 28. [Google Scholar] [CrossRef] [PubMed]
- Haustead, D.J.; Lukehurst, S.S.; Clutton, G.T.; Bartlett, C.A.; Dunlop, S.A.; Arrese, C.A.; Sherrard, R.M.; Rodger, J. Functional Topography and Integration of the Contralateral and Ipsilateral Retinocollicular Projections of Ephrin-A-/- Mice. J. Neurosci. 2008, 28, 7376–7386. [Google Scholar] [CrossRef]
- Abdeljalil, J.; Hamid, M.; Abdel-Mouttalib, O.; Stéphane, R.; Raymond, R.; Johan, A.; José, S.; Pierre, C.; Serge, P. The optomotor response: A robust first-line visual screening method for mice. Vis. Res. 2005, 45, 1439–1446. [Google Scholar] [CrossRef]







Publisher’s Note: MDPI stays neutral with regard to jurisdictional claims in published maps and institutional affiliations. |
© 2021 by the authors. Licensee MDPI, Basel, Switzerland. This article is an open access article distributed under the terms and conditions of the Creative Commons Attribution (CC BY) license (https://creativecommons.org/licenses/by/4.0/).
Share and Cite
Jiang, X.; Rashwan, R.; Voigt, V.; Nerbonne, J.; Hunt, D.M.; Carvalho, L.S. Molecular, Cellular and Functional Changes in the Retinas of Young Adult Mice Lacking the Voltage-Gated K+ Channel Subunits Kv8.2 and K2.1. Int. J. Mol. Sci. 2021, 22, 4877. https://doi.org/10.3390/ijms22094877
Jiang X, Rashwan R, Voigt V, Nerbonne J, Hunt DM, Carvalho LS. Molecular, Cellular and Functional Changes in the Retinas of Young Adult Mice Lacking the Voltage-Gated K+ Channel Subunits Kv8.2 and K2.1. International Journal of Molecular Sciences. 2021; 22(9):4877. https://doi.org/10.3390/ijms22094877
Chicago/Turabian StyleJiang, Xiaotian, Rabab Rashwan, Valentina Voigt, Jeanne Nerbonne, David M. Hunt, and Livia S. Carvalho. 2021. "Molecular, Cellular and Functional Changes in the Retinas of Young Adult Mice Lacking the Voltage-Gated K+ Channel Subunits Kv8.2 and K2.1" International Journal of Molecular Sciences 22, no. 9: 4877. https://doi.org/10.3390/ijms22094877
APA StyleJiang, X., Rashwan, R., Voigt, V., Nerbonne, J., Hunt, D. M., & Carvalho, L. S. (2021). Molecular, Cellular and Functional Changes in the Retinas of Young Adult Mice Lacking the Voltage-Gated K+ Channel Subunits Kv8.2 and K2.1. International Journal of Molecular Sciences, 22(9), 4877. https://doi.org/10.3390/ijms22094877

