Hypoalbuminemia as Surrogate and Culprit of Infections
Abstract
1. Introduction
2. Etiology of Hypoalbuminemia
2.1. Albumin Kinetics
2.2. Hypoalbuminemia in Acute Phase and Chronic Inflammation
3. Bio-Mechanistic Relationship between Hypoalbuminemia and Infection
3.1. Albumin and Immune Function
3.1.1. Effects of Albumin on Leukocytes
3.1.2. Interactions of Albumin with Sphingosine 1-Phosphate and Heparin-Binding Protein
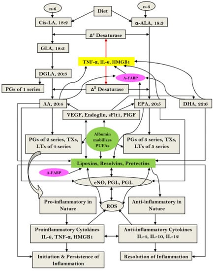
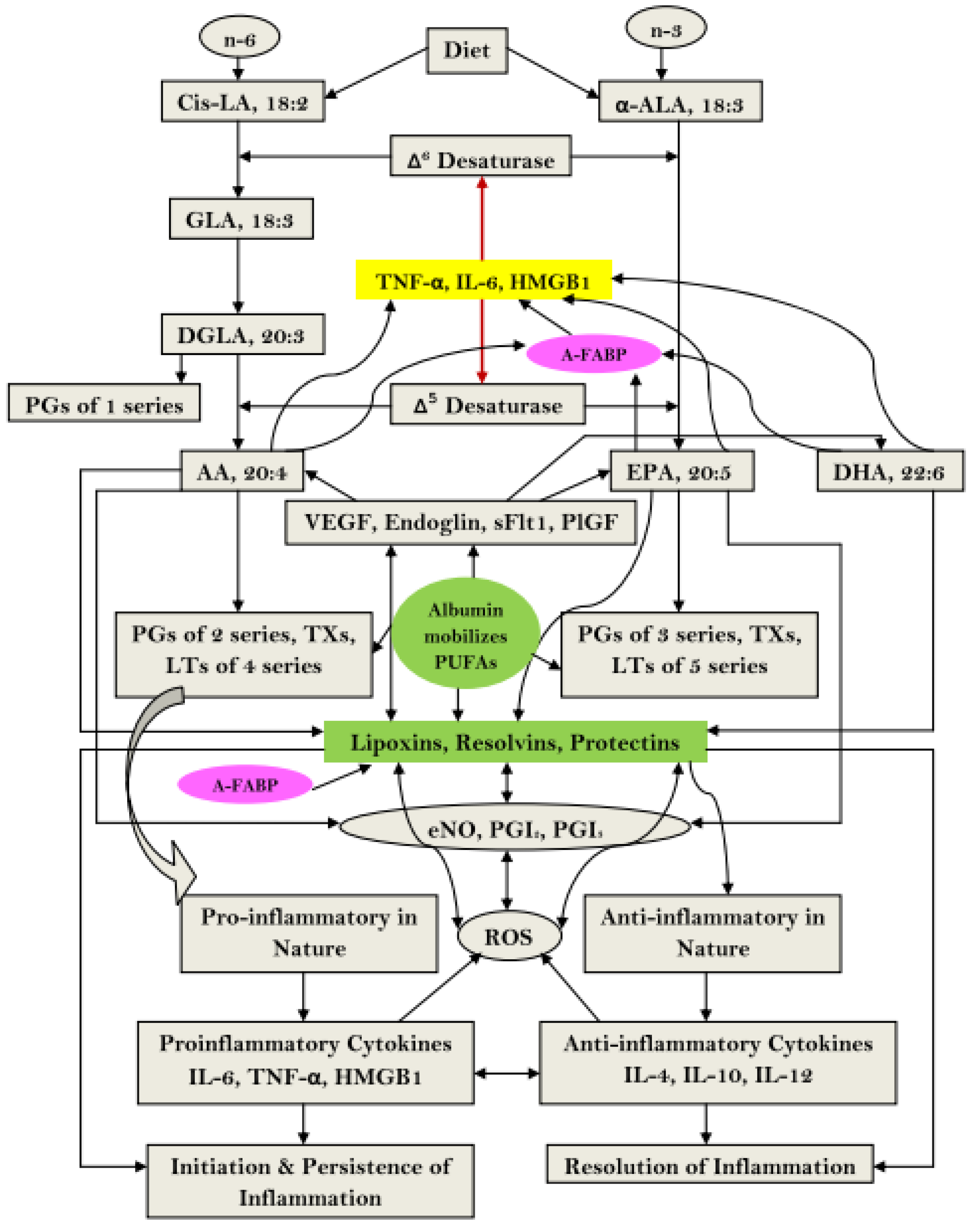
3.1.3. Interaction of Albumin with Bioactive Lipid Mediators
4. Hypoalbuminemia and Disease Outcomes
5. Hypoalbuminemia and Prognosis in Infections
5.1. Sepsis
| Component | Parameter | Threshold | Weighted Score |
|---|---|---|---|
| Predisposition (P) | Age | >70 | 2 |
| Chronic obstructive pulmonary disease | Yes | 1 | |
| Serum albumin | <2.5 g/dL | 2 | |
| Infection (I) | Central nervous system infection | Yes | 9 |
| Response (R) | Temperature | <36 °C or >38.5 °C | 2 |
| Procalcitonin | >0.5 ng/mL | 7 | |
| Brain natriuretic peptide | >113 pg/mL | 7 | |
| Organ dysfunction (O) | Troponin I | >0.075 ng/mL | 2 |
| Mean arterial pressure | <70 mmHg | 2 | |
| Glasgow coma scale | ≤14 | 4 |
5.2. Community-Acquired Pneumonia and Bacteremia
5.3. Healthcare-Associated Infections
5.3.1. Surgical Site Infection
5.3.2. Catheter-Related Bloodstream Infection
5.3.3. Hospital-Acquired, Ventilator-Associated, and Healthcare-Associated Pneumonia
5.4. Coronavirus Disease 2019
6. Hypoalbuminemia and Antimicrobial Treatment
6.1. Antibiotics
6.1.1. Beta-Lactams
6.1.2. Aminoglycosides, Glycopeptides, and Polymyxins
6.2. Therapeutic Drug Monitoring
7. Therapeutic Effects of Human Albumin Infusion on Infection
Outlook on Future Studies of Hypoalbuminemia and Infection
8. Conclusions
Funding
Institutional Review Board Statement
Informed Consent Statement
Data Availability Statement
Acknowledgments
Conflicts of Interest
Abbreviations
| AA | Arachidonic acid |
| A-FABP | Adipose-fatty acid binding protein |
| ALA | Alpha-linolenic acid |
| APACHE | Acute physiology and chronic health evaluation |
| ARISS | Albumin replacement therapy in septic shock |
| ATLAS | Age, Temperature, Leukocyte count, Albumin, Systemic antibiotics, Serum creatinine |
| CAP | Community-acquired pneumonia |
| CISSS | Critical illness severity scoring system |
| COVID-19 | Coronavirus disease 2019 |
| CRP | C-reactive protein |
| DGLA | Dihomo-gamma-linolenic acid |
| DHA | Docosahexaenoic acid |
| DNA | Deoxyribonucleic acid |
| eNO, | Endothelial nitric oxide |
| EPA | Eicosapentaenoic acid |
| GLA | Gamma-linolenic acid |
| HAS | Human albumin solution |
| HBP | Heparin-binding protein |
| HMGB1 | High-mobility group box 1 |
| ICU | Intensive care unit |
| IL | Interleukin |
| LA | Linolenic acid |
| LT | Leukotriene |
| MMP | Matrix metalloproteinase |
| NETs | Neutrophil extracellular traps |
| PG | Prostaglandin |
| PlGF | Placental growth factor |
| PGI | Prostacyclin |
| PIRO | Predisposition, infection/insult, response, and organ dysfunction |
| POMS | Postoperative morbidity survey |
| PUFA | Polyunsaturated fatty acid |
| ROS | Reactive oxygen species |
| S1P | Sphingosine 1-phosphate |
| SBP | Spontaneous bacterial peritonitis |
| sFlt1 | Soluble fms-like tyrosine kinase 1 |
| SMART-COP | Systolic blood pressure, multilobar chest radiography involvement, albumin level, respiratory rate, tachycardia, confusion, oxygenation, and arterial pH |
| TcdA | Clostridium difficile toxin A |
| TcdB | Clostridium difficile toxin B |
| TNFα | Tumor necrosis factor-alpha |
| TX | Thromboxane |
| VEGF | Vascular endothelial growth factor |
References
- Ferrer, R.; Mateu, X.; Maseda, E.; Yébenes, J.C.; Aldecoa, C.; De Haro, C.; Ruiz-Rodriguez, J.C.; Garnacho-Montero, J.; Rodríguez, J.C. Non-oncotic properties of albumin. A multidisciplinary vision about the implications for critically ill patients. Expert Rev. Clin. Pharmacol. 2018, 11, 125–137. [Google Scholar] [CrossRef]
- Hariri, G.; Joffre, J.; DeRyckere, S.; Bigé, N.; Dumas, G.; Baudel, J.-L.; Maury, E.; Guidet, B.; Ait-Oufella, H. Albumin infusion improves endothelial function in septic shock patients: A pilot study. Intensiv. Care Med. 2018, 44, 669–671. [Google Scholar] [CrossRef]
- Bihari, S.; Bannard-Smith, J.; Bellomo, R. Albumin as a drug: Its biological effects beyond volume expansion. Crit. Care Resusc. 2020, 22, 257–265. [Google Scholar]
- Soeters, P.B.; Wolfe, R.R.; Shenkin, A. Hypoalbuminemia: Pathogenesis and Clinical Significance. J. Parenter. Enter. Nutr. 2019, 43, 181–193. [Google Scholar] [CrossRef]
- Finfer, S.; Liu, B.; Taylor, C.; Bellomo, R.; Billot, L.; Cook, D.; Du, B.; McArthur, C.; Myburgh, J.; the SAFE TRIPS Investigators. Resuscitation fluid use in critically ill adults: An international cross sectional study in 391 intensive care units. Crit. Care 2010, 14, R185. [Google Scholar] [CrossRef]
- Farcas, A.; Balcescu, T.; Anghel, L.; Bucsa, C.; Mogoșan, C. A description of medicines-related safety issues evaluated through a referral procedure at the EU level after 2012. Expert Opin. Drug Saf. 2020, 19, 755–762. [Google Scholar] [CrossRef] [PubMed]
- Melia, D.; Post, B. Human albumin solutions in intensive care: A review. J. Intensiv. Care Soc. 2020, 1751143720961245. [Google Scholar] [CrossRef]
- Bernardi, M.; Angeli, P.; Claria, J.; Moreau, R.; Gines, P.; Jalan, R.; Caraceni, P.; Fernandez, J.; Gerbes, A.L.; O’Brien, A.J.; et al. Albumin in decompensated cirrhosis: New concepts and perspectives. Gut 2020, 69, 1127–1138. [Google Scholar] [CrossRef]
- Angeli, P.; Bernardi, M.; Villanueva, C.; Francoz, C.; Mookerjee, R.P.; Trebicka, J.; Krag, A.; Laleman, W.; Gines, P. EASL Clinical Practice Guidelines for the management of patients with decompensated cirrhosis. J. Hepatol. 2018, 69, 406–460. [Google Scholar] [CrossRef]
- Zaccherini, G.; Tufoni, M.; Bernardi, M. Albumin Administration is Efficacious in the Management of Patients with Cirrhosis: A Systematic Review of the Literature. Hepatic Med. Évid. Res. 2020, 12, 153–172. [Google Scholar] [CrossRef]
- Fernández, J.; Angeli, P.; Trebicka, J.; Merli, M.; Gustot, T.; Alessandria, C.; Aagaard, N.K.; de Gottardi, A.; Welzel, T.M.; Gerbes, A.; et al. Efficacy of Albumin Treatment for Patients with Cirrhosis and Infections Unrelated to Spontaneous Bacterial Peritonitis. Clin. Gastroenterol. Hepatol. 2020, 18, 963–973.e14. [Google Scholar] [CrossRef]
- China, L.; Maini, A.; Skene, S.S.; Shabir, Z.; Sylvestre, Y.; Colas, R.A.; Ly, L.; Salles, N.B.; Belloti, V.; Dalli, J.; et al. Albumin Counteracts Immune-Suppressive Effects of Lipid Mediators in Patients with Advanced Liver Disease. Clin. Gastroenterol. Hepatol. 2018, 16, 738–747.e7. [Google Scholar] [CrossRef]
- China, L.; Skene, S.S.; Bennett, K.; Shabir, Z.; Hamilton, R.; Bevan, S.; Chandler, T.; Maini, A.A.; Becares, N.; Gilroy, D.; et al. ATTIRE: Albumin To prevenT Infection in chronic liveR failurE: Study protocol for an interventional randomised controlled trial. BMJ Open 2018, 8, e023754. [Google Scholar] [CrossRef]
- Roche, M.; Rondeau, P.; Singh, N.R.; Tarnus, E.; Bourdon, E. The antioxidant properties of serum albumin. FEBS Lett. 2008, 582, 1783–1787. [Google Scholar] [CrossRef]
- Levitt, D.G.; Levitt, M.D. Human serum albumin homeostasis: A new look at the roles of synthesis, catabolism, renal and gastrointestinal excretion, and the clinical value of serum albumin measurements. Int. J. Gen. Med. 2016, 9, 229–255. [Google Scholar] [CrossRef]
- Gradel, K.O.; Vinholt, P.J.; Magnussen, B.; Pedersen, C.; Jensen, T.G.; Kolmos, H.J.; Lassen, A.T. Hypoalbuminaemia as a marker of trans-capillary leakage in community-acquired bacteraemia patients. Epidemiol. Infect. 2018, 146, 648–655. [Google Scholar] [CrossRef] [PubMed]
- Iwao, Y.; Anraku, M.; Yamasaki, K.; Kragh-Hansen, U.; Kawai, K.; Maruyama, T.; Otagiri, M. Oxidation of Arg-410 promotes the elimination of human serum albumin. Biochim. Biophys. Acta 2006, 1764, 743–749. [Google Scholar] [CrossRef]
- Rafferty, M.J.; McMillan, D.C.; Preston, T.C.; Hamid, R.; Small, A.C.; Joshi, N.; Stanley, A.J. Reprioritization of liver export protein synthesis in patients with decompensated alcoholic liver disease. J. Hepatol. Gastrointest. Dis. 2016, 2. [Google Scholar] [CrossRef]
- Child, C.G.; Turcotte, J.G. Surgery and portal hypertension. Major. Probl. Clin. Surg. 1964, 1, 1–85. [Google Scholar] [PubMed]
- Fulop, T.; Witkowski, J.M.; Olivieri, F.; Larbi, A. The integration of inflammaging in age-related diseases. Semin. Immunol. 2018, 40, 17–35. [Google Scholar] [CrossRef]
- Cabrerizo, S.; Cuadras, D.; Gomez-Busto, F.; Artaza-Artabe, I.; Marín-Ciancas, F.; Malafarina, V. Serum albumin and health in older people: Review and meta analysis. Maturitas 2015, 81, 17–27. [Google Scholar] [CrossRef] [PubMed]
- Lasanianos, N.; Kanakaris, N.; Dimitriou, R.; Pape, H.; Giannoudis, P. Second hit phenomenon: Existing evidence of clinical implications. Injury 2011, 42, 617–629. [Google Scholar] [CrossRef]
- McMillan, D.C.; Watson, W.S.; O’Gorman, P.; Preston, T.; Scott, H.R.; McArdle, C.S. Albumin Concentrations Are Primarily Determined by the Body Cell Mass and the Systemic Inflammatory Response in Cancer Patients with Weight Loss. Nutr. Cancer 2001, 39, 210–213. [Google Scholar] [CrossRef]
- McSorley, S.T.; Dolan, R.D.; Roxburgh, C.S.D.; McMillan, D.C.; Horgan, P.G. How and why systemic inflammation worsens quality of life in patients with advanced cancer. Expert Rev. Qual. Life Cancer Care 2017, 2, 167–175. [Google Scholar] [CrossRef]
- Ge, X.; Liu, H.; Tang, S.; Wu, Y.; Pan, Y.; Liu, W.; Qi, W.; Ye, L.; Cao, Q.; Zhou, W. Preoperative hypoalbuminemia is an independent risk factor for postoperative complications in Crohn’s disease patients with normal BMI: A cohort study. Int. J. Surg. 2020, 79, 294–299. [Google Scholar] [CrossRef]
- Fajgenbaum, D.C.; June, C.H. Cytokine Storm. N. Engl. J. Med. 2020, 383, 2255–2273. [Google Scholar] [CrossRef]
- Schwartzentruber, D.J. Guidelines for the Safe Administration of High-Dose Interleukin-2. J. Immunother. 2001, 24, 287–293. [Google Scholar] [CrossRef]
- Pockaj, B.A.; Yang, J.C.; Lotze, M.T.; Lange, J.R.; Spencer, W.F.; Steinberg, S.M.; Topalian, S.L.; Schwartzentruber, D.J.; White, D.E.; Rosenberg, S.A. A Prospective Randomized Trial Evaluating Colloid Versus Crystalloid Resuscitation in the Treatment of the Vascular Leak Syndrome Associated with Interleukin-2 Therapy. J. Immunother. 1994, 15, 22–28. [Google Scholar] [CrossRef]
- Thévenot, T.; Bureau, C.; Oberti, F.; Anty, R.; Louvet, A.; Plessier, A.; Rudler, M.; Heurgué-Berlot, A.; Rosa, I.; Talbodec, N.; et al. Effect of albumin in cirrhotic patients with infection other than spontaneous bacterial peritonitis. A randomized trial. J. Hepatol. 2015, 62, 822–830. [Google Scholar] [CrossRef]
- Naldi, M.; Baldassarre, M.; Domenicali, M.; Bartolini, M.; Caraceni, P. Structural and functional integrity of human serum albumin: Analytical approaches and clinical relevance in patients with liver cirrhosis. J. Pharm. Biomed. Anal. 2017, 144, 138–153. [Google Scholar] [CrossRef]
- Clerici, M.; Colombo, G.; Secundo, F.; Gagliano, N.; Colombo, R.; Portinaro, N.; Giustarini, D.; Milzani, A.; Rossi, R.; Dalle-Donne, I. Cigarette smoke induces alterations in the drug-binding properties of human serum albumin. Blood Cells Mol. Dis. 2014, 52, 166–174. [Google Scholar] [CrossRef] [PubMed]
- Era, S.; Kazuo, K.; Imai, H.; Nakamura, K.; Hayashi, T.; Sogami, M. Age-related change in redox state of human serum albumin. Biochim. Biophys. Acta 1995, 1247, 12–16. [Google Scholar] [CrossRef]
- Oettl, K.; Birner-Gruenberger, R.; Spindelboeck, W.; Stueger, H.P.; Dorn, L.; Stadlbauer, V.; Putz-Bankuti, C.; Krisper, P.; Graziadei, I.; Vogel, W.; et al. Oxidative albumin damage in chronic liver failure: Relation to albumin binding capacity, liver dysfunction and survival. J. Hepatol. 2013, 59, 978–983. [Google Scholar] [CrossRef] [PubMed]
- Larsen, M.T.; Kuhlmann, M.; Hvam, M.L.; Howard, K.A. Albumin-based drug delivery: Harnessing nature to cure disease. Mol. Cell. Ther. 2016, 4, 3. [Google Scholar] [CrossRef]
- Vlassopoulos, A.; Lean, M.; Combet, E. Role of oxidative stress in physiological albumin glycation: A neglected interaction. Free. Radic. Biol. Med. 2013, 60, 318–324. [Google Scholar] [CrossRef]
- Baldassarre, M.; Naldi, M.; Zaccherini, G.; Bartoletti, M.; Antognoli, A.; Laggetta, M.; Gagliardi, M.; Tufoni, M.; Domenicali, M.; Waterstradt, K.; et al. Determination of effective albumin in patients with decompensated cirrhosis: Clinical and prognostic implications. Hepatology 2021. [Google Scholar] [CrossRef]
- Rittirsch, D.; Flierl, M.A.; Ward, P.A. Harmful molecular mechanisms in sepsis. Nat. Rev. Immunol. 2008, 8, 776–787. [Google Scholar] [CrossRef]
- Magnussen, B.; Gradel, K.O.; Jensen, T.G.; Kolmos, H.J.; Pedersen, C.; Vinholt, P.J.; Lassen, A.T. Association between Hypoalbuminaemia and Mortality in Patients with Community-Acquired Bacteraemia Is Primarily Related to Acute Disorders. PLoS ONE 2016, 11, e0160466. [Google Scholar] [CrossRef]
- Hoth, J.J.; Smith, L.M.; Furdui, C.M.; Wells, J.D.; Yoza, B.K.; McCall, C.E. Antioxidant treatment after injury suppresses second hit immune priming. J. Trauma Acute Care Surg. 2018, 85, 367–374. [Google Scholar] [CrossRef] [PubMed]
- Neubert, E.; Senger-Sander, S.N.; Manzke, V.S.; Busse, J.; Polo, E.; Scheidmann, S.E.F.; Schön, M.P.; Kruss, S.; Erpenbeck, L. Serum and Serum Albumin Inhibit in vitro Formation of Neutrophil Extracellular Traps (NETs). Front. Immunol. 2019, 10, 12. [Google Scholar] [CrossRef] [PubMed]
- Aziz, M.; Fatima, R.; Lee-Smith, W.; Assaly, R. The association of low serum albumin level with severe COVID-19: A systematic review and meta-analysis. Crit. Care 2020, 24, 255. [Google Scholar] [CrossRef]
- Zuo, Y.; Yalavarthi, S.; Shi, H.; Gockman, K.; Zuo, M.; Madison, J.A.; Blair, C.; Weber, A.; Barnes, B.J.; Egeblad, M.; et al. Neutrophil extracellular traps in COVID-19. JCI Insight 2020, 5, e138999. [Google Scholar] [CrossRef]
- Casulleras, M.; Flores-Costa, R.; Duran-Güell, M.; Alcaraz-Quiles, J.; Sanz, S.; Titos, E.; López-Vicario, C.; Fernández, J.; Horrillo, R.; Costa, M.; et al. Albumin internalizes and inhibits endosomal TLR signaling in leukocytes from patients with decompensated cirrhosis. Sci. Transl. Med. 2020, 12, eaax5135. [Google Scholar] [CrossRef]
- Casulleras, M.; Zhang, I.W.; López-Vicario, C.; Clària, J. Leukocytes, Systemic Inflammation and Immunopathology in Acute-on-Chronic Liver Failure. Cells 2020, 9, 2632. [Google Scholar] [CrossRef]
- Milford, E.M.; Reade, M.C. Resuscitation Fluid Choices to Preserve the Endothelial Glycocalyx. Crit. Care 2019, 23, 77. [Google Scholar] [CrossRef] [PubMed]
- Książek, M.; Chacińska, M.; Chabowski, A.; Baranowski, M. Sources, metabolism, and regulation of circulating sphingosine-1-phosphate. J. Lipid Res. 2015, 56, 1271–1281. [Google Scholar] [CrossRef]
- Adamson, R.H.; Clark, J.F.; Radeva, M.; Kheirolomoom, A.; Ferrara, K.W.; Curry, F.E. Albumin modulates S1P delivery from red blood cells in perfused microvessels: Mechanism of the protein effect. Am. J. Physiol. Circ. Physiol. 2014, 306, H1011–H1017. [Google Scholar] [CrossRef] [PubMed]
- Linder, A.; Soehnlein, O.; Åkesson, P. Roles of Heparin-Binding Protein in Bacterial Infections. J. Innate Immun. 2010, 2, 431–438. [Google Scholar] [CrossRef]
- Wu, Y.-L.; Yo, C.-H.; Hsu, W.-T.; Qian, F.; Wu, B.-S.; Dou, Q.-L.; Lee, C.-C. Accuracy of Heparin-Binding Protein in Diagnosing Sepsis: A Systematic Review and Meta-Analysis. Crit. Care Med. 2021, 49, e80–e90. [Google Scholar] [CrossRef]
- Tverring, J.; Vaara, S.T.; Fisher, J.; Poukkanen, M.; Pettilä, V.; Linder, A. FINNAKI Study Group Heparin-binding protein (HBP) improves prediction of sepsis-related acute kidney injury. Ann. Intensiv. Care 2017, 7, 105. [Google Scholar] [CrossRef]
- Fisher, J.; Linder, A.; Bentzer, P.; Boyd, J.; Kong, H.J.; Lee, T.; Walley, K.R.; Russell, J.A. Is Heparin-Binding Protein Inhibition a Mechanism of Albumin’s Efficacy in Human Septic Shock? Crit. Care Med. 2018, 46, e364–e374. [Google Scholar] [CrossRef]
- Ishani, A.; Nelson, D.; Clothier, B.; Schult, T.; Nugent, S.; Greer, N.; Slinin, Y.; Ensrud, K.E. The Magnitude of Acute Serum Creatinine Increase After Cardiac Surgery and the Risk of Chronic Kidney Disease, Progression of Kidney Disease, and Death. Arch. Intern. Med. 2011, 171, 226–233. [Google Scholar] [CrossRef]
- Pesonen, E.; Passov, A.; Salminen, U.-S.; Ilmakunnas, M.; Vento, A.; Aittomäki, J.; Andersson, S.; Schramko, A. Heparin Binding Protein in Adult Heart Surgery. Ann. Thorac. Surg. 2019, 107, 1154–1159. [Google Scholar] [CrossRef]
- Findik, O.; Aydin, U.; Baris, O.; Parlar, H.; Alagoz, G.A.; Ata, Y.; Turk, T.; Kunt, A.T. Preoperative Low Serum Albumin Levels Increase the Requirement of Renal Replacement Therapy after Cardiac Surgery. Hear. Surg. Forum 2016, 19, 123. [Google Scholar] [CrossRef] [PubMed]
- Lee, E.-H.; Kim, W.-J.; Kim, J.-Y.; Chin, J.-H.; Choi, D.-K.; Choo, S.-J.; Chung, C.-H.; Lee, J.-W.; Choi, I.-C. Effect of Exogenous Albumin on the Incidence of Postoperative Acute Kidney Injury in Patients Undergoing Off-pump Coronary Artery Bypass Surgery with a Preoperative Albumin Level of Less Than 4.0 g/dl. Anesthesiology 2016, 124, 1001–1011. [Google Scholar] [CrossRef] [PubMed]
- Dennis, E.A.; Norris, P.C. Eicosanoid storm in infection and inflammation. Nat. Rev. Immunol. 2015, 15, 511–523. [Google Scholar] [CrossRef]
- Yamaguchi, J.; Kinoshita, K.; Ihara, S.; Furukawa, M.; Sakurai, A. The Clinical Significance of Low Serum Arachidonic Acid in Sepsis Patients with Hypoalbuminemia. Intern. Med. 2018, 57, 1833–1840. [Google Scholar] [CrossRef] [PubMed]
- Das, U.N. Albumin infusion for the critically ill—Is it beneficial and, if so, why and how? Crit. Care 2015, 19, 156. [Google Scholar] [CrossRef]
- Navina, S.; Acharya, C.; Delany, J.P.; Orlichenko, L.S.; Baty, C.J.; Shiva, S.S.; Durgampudi, C.; Karlsson, J.M.; Lee, K.; Bae, K.T.; et al. Lipotoxicity Causes Multisystem Organ Failure and Exacerbates Acute Pancreatitis in Obesity. Sci. Transl. Med. 2011, 3, 107. [Google Scholar] [CrossRef]
- De Oliveira, C.; Khatua, B.; Noel, P.; Kostenko, S.; Bag, A.; Balakrishnan, B.; Patel, K.S.; Guerra, A.A.; Martinez, M.N.; Trivedi, S.; et al. Pancreatic triglyceride lipase mediates lipotoxic systemic inflammation. J. Clin. Investig. 2020, 130, 1931–1947. [Google Scholar] [CrossRef]
- El-Kurdi, B.; Khatua, B.; Rood, C.; Snozek, C.; Cartin-Ceba, R.; Singh, V.P.; Kostenko, S.; Trivedi, S.; Folmes, C.; Dykhouse, K.M.; et al. Mortality from Coronavirus Disease 2019 Increases with Unsaturated Fat and May be Reduced by Early Calcium and Albumin Supplementation. Gastroenterology 2020, 159, 1015–1018.e4. [Google Scholar] [CrossRef]
- Hegyi, P.; Szakács, Z.; Sahin-Tóth, M. Lipotoxicity and Cytokine Storm in Severe Acute Pancreatitis and COVID-19. Gastroenterology 2020, 159, 824–827. [Google Scholar] [CrossRef]
- Fulks, M.; Stout, R.L.; Dolan, V.F. Albumin and all-cause mortality risk in insurance applicants. J. Insur. Med. 2010, 42, 11–17. [Google Scholar]
- Jia, L.; Zhang, H. Hypoalbuminemia in Guillain-Barré syndrome. J. Clin. Neurosci. 2020, 77, 249–250. [Google Scholar] [CrossRef]
- Pavlisa, G.; Labor, M.; Puretic, H.; Hećimović, A.; Jakopovic, M.; Samarzija, M. Anemia, hypoalbuminemia, and elevated troponin levels as risk factors for respiratory failure in patients with severe exacerbations of chronic obstructive pulmonary disease requiring invasive mechanical ventilation. Croat. Med. J. 2017, 58, 395–405. [Google Scholar] [CrossRef]
- Peterson, S.L.; Priddy, E.; Dong, B.Y.; Ghazi, C.A.; Dinglasan, L.A.V. Evaluation of Infection Risk Factors in Adult Hematologic Malignancy Patients. Biol. Blood Marrow Transplant. 2019, 25, S347. [Google Scholar] [CrossRef]
- Meyer, C.P.; Rios-Diaz, A.J.; Dalela, D.; Ravi, P.; Sood, A.; Hanske, J.; Chun, F.K.; Kibel, A.S.; Lipsitz, S.R.; Sun, M.; et al. The association of hypoalbuminemia with early perioperative outcomes—A comprehensive assessment across 16 major procedures. Am. J. Surg. 2017, 214, 871–883. [Google Scholar] [CrossRef]
- Gupta, A.; Upadhyaya, S.; Cha, T.; Schwab, J.; Bono, C.; Hershman, S. Serum albumin levels predict which patients are at increased risk for complications following surgical management of acute osteoporotic vertebral compression fractures. Spine J. 2019, 19, 1796–1802. [Google Scholar] [CrossRef]
- Rynecki, N.D.; Congiusta, D.V.; Fields, M.; Patel, R.; Vosbikian, M.M.; Ahmed, I.H. Increased risk of complications in patients with hypoalbuminemia undergoing revision total hip arthroplasty. J. Orthop. 2020, 21, 253–257. [Google Scholar] [CrossRef] [PubMed]
- Kishawi, D.; Schwarzman, G.; Mejia, A.; Hussain, A.K.; Gonzalez, M.H. Low Preoperative Albumin Levels Predict Adverse Outcomes After Total Joint Arthroplasty. J. Bone Jt. Surg. Ame. Vol. 2020, 102, 889–895. [Google Scholar] [CrossRef] [PubMed]
- Wilson, J.M.; Lunati, M.P.; Grabel, Z.J.; Staley, C.A.; Schwartz, A.M.; Schenker, M.L. Hypoalbuminemia Is an Independent Risk Factor for 30-Day Mortality, Postoperative Complications, Readmission, and Reoperation in the Operative Lower Extremity Orthopaedic Trauma Patient. J. Orthop. Trauma 2019, 33, 284–291. [Google Scholar] [CrossRef]
- Inagaki, E.; Farber, A.; Eslami, M.H.; Kalish, J.; Rybin, D.V.; Doros, G.; Peacock, M.R.; Siracuse, J.J. Preoperative hypoalbuminemia is associated with poor clinical outcomes after open and endovascular abdominal aortic aneurysm repair. J. Vasc. Surg. 2017, 66, 53–63.e1. [Google Scholar] [CrossRef]
- Berbel-Franco, D.; Lopez-Delgado, J.C.; Putzu, A.; Esteve, F.; Torrado, H.; Farrero, E.; Rodríguez-Castro, D.; Carrio, M.L.; Landoni, G. The influence of postoperative albumin levels on the outcome of cardiac surgery. J. Cardiothorac. Surg. 2020, 15, 78. [Google Scholar] [CrossRef]
- Bekos, C.; Polterauer, S.; Seebacher, V.; Bartl, T.; Joura, E.; Reinthaller, A.; Sturdza, A.; Horvat, R.; Schwameis, R.; Grimm, C. Pre-operative hypoalbuminemia is associated with complication rate and overall survival in patients with vulvar cancer undergoing surgery. Arch. Gynecol. Obstet. 2019, 300, 1015–1022. [Google Scholar] [CrossRef] [PubMed]
- Parsons, L.H.P.; Roane, B.; Manders, D.B.; Richardson, D.L.; Kehoe, S.M.; Carlson, M.; Miller, D.S.; Lea, J.S. Hypoalbuminemia is a Predictive Factor for Fistula Formation in Recurrent Cervical Cancer. Am. J. Clin. Oncol. 2018, 41, 933–937. [Google Scholar] [CrossRef]
- Rungsakulkij, N.; Tangtawee, P.; Suragul, W.; Muangkaew, P.; Mingphruedhi, S.; Aeesoa, S. Correlation of serum albumin and prognostic nutritional index with outcomes following pancreaticoduodenectomy. World J. Clin. Cases 2019, 7, 28–38. [Google Scholar] [CrossRef] [PubMed]
- Hardt, J.; Pilz, L.; Magdeburg, J.; Kienle, P.; Post, S. Preoperative hypoalbuminemia is an independent risk factor for increased high-grade morbidity after elective rectal cancer resection. Int. J. Color. Dis. 2017, 32, 1439–1446. [Google Scholar] [CrossRef]
- Lalhruaizela, S.; Lalrinpuia, B.; Vanlalhruaii, D.G. Serum Albumin is a Predictor for Postoperative Morbidity and Mortality in Gastrointestinal Surgeries. J. Clin. Diagn. Res. 2020, 14, 1–6. [Google Scholar] [CrossRef]
- Egbert, R.C.; Bouck, T.T.; Gupte, N.N.; Pena, M.M.; Dang, K.H.; Ornell, S.S.; Zelle, B.A. Hypoalbuminemia and Obesity in Orthopaedic Trauma Patients: Body Mass Index a Significant Predictor of Surgical Site Complications. Sci. Rep. 2020, 10, 1953–1957. [Google Scholar] [CrossRef]
- De Tymowski, C.; Pallado, S.; Anstey, J.; Depret, F.; Moreno, N.; Benyamina, M.; Cupaciu, A.; Jully, M.; Oueslati, H.; Fratani, A.; et al. Early hypoalbuminemia is associated with 28-day mortality in severely burned patients: A retrospective cohort study. Burns 2020, 46, 630–638. [Google Scholar] [CrossRef] [PubMed]
- Yin, M.; Si, L.; Qin, W.; Li, C.; Zhang, J.; Yang, H.; Han, H.; Zhang, F.; Ding, S.; Zhou, M.; et al. Predictive Value of Serum Albumin Level for the Prognosis of Severe Sepsis Without Exogenous Human Albumin Administration: A Prospective Cohort Study. J. Intensiv. Care Med. 2016, 33, 687–694. [Google Scholar] [CrossRef]
- Lapić, I.; Padoan, A.; Bozzato, D.; Plebani, M. Erythrocyte Sedimentation Rate and C-Reactive Protein in Acute Inflammation. Am. J. Clin. Pathol. 2020, 153, 14–29. [Google Scholar] [CrossRef]
- Hübner, M.; Mantziari, S.; Demartines, N.; Pralong, F.; Coti-Bertrand, P.; Schäfer, M. Postoperative Albumin Drop Is a Marker for Surgical Stress and a Predictor for Clinical Outcome: A Pilot Study. Gastroenterol. Res. Pr. 2016, 2016, 8743187. [Google Scholar] [CrossRef]
- Gans, S.L.; Atema, J.J.; Van Dieren, S.; Koerkamp, B.G.; Boermeester, M.A. Diagnostic value of C-reactive protein to rule out infectious complications after major abdominal surgery: A systematic review and meta-analysis. Int. J. Color. Dis. 2015, 30, 861–873. [Google Scholar] [CrossRef]
- Sonoda, A.; Ohnishi, S.; Nakao, S.; Iwashita, Y.; Hashimoto, N.; Ishida, K.; Kondo, Y.; Ishitsuka, Y.; Irie, T. Factors affecting serum albumin in the perioperative period of colorectal surgery: A retrospective study. BMC Res. Notes 2015, 8, 638. [Google Scholar] [CrossRef] [PubMed][Green Version]
- Ryan, A.M.; Hearty, A.; Prichard, R.S.; Cunningham, A.; Rowley, S.P.; Reynolds, J.V. Association of Hypoalbuminemia on the First Postoperative Day and Complications Following Esophagectomy. J. Gastrointest. Surg. 2007, 11, 1355–1360. [Google Scholar] [CrossRef]
- Knaus, W.A.; Wagner, D.P.; Draper, E.A.; Zimmerman, J.E.; Bergner, M.; Bastos, P.G.; Sirio, C.A.; Murphy, D.J.; Lotring, T.; Damiano, A.; et al. The APACHE III Prognostic System. Risk prediction of hospital mortality for critically ill hospitalized adults. Chest 1991, 100, 1619–1636. [Google Scholar] [CrossRef]
- Fortis, S.; O’Shea, A.M.; Mae, B.F.B.; Nair, R.; Goto, M.; Schmidt, G.A.; Kaboli, P.J.; Perencevich, E.N.; Reisinger, H.S.; Sarrazin, M.V. A simplified critical illness severity scoring system (CISSS): Development and internal validation. J. Crit. Care 2021, 61, 21–28. [Google Scholar] [CrossRef] [PubMed]
- McMillan, D.C.; Crozier, J.E.M.; Canna, K.; Angerson, W.J.; McArdle, C.S. Evaluation of an inflammation-based prognostic score (GPS) in patients undergoing resection for colon and rectal cancer. Int. J. Color. Dis. 2007, 22, 881–886. [Google Scholar] [CrossRef]
- Dolan, R.D.; Laird, B.J.; Horgan, P.G.; McMillan, D.C. The prognostic value of the systemic inflammatory response in randomised clinical trials in cancer: A systematic review. Crit. Rev. Oncol. 2018, 132, 130–137. [Google Scholar] [CrossRef]
- Micozzi, M.S.; Albanes, D.; Stevens, R.G. Relation of body size and composition to clinical biochemical and hematologic indices in US men and women. Am. J. Clin. Nutr. 1989, 50, 1276–1281. [Google Scholar] [CrossRef]
- Gatta, A.; Verardo, A.; Bolognesi, M. Hypoalbuminemia. Intern. Emerg. Med. 2012, 7 (Suppl. 3), 193–199. [Google Scholar] [CrossRef]
- Schwartz, N.; Sakhnini, A.; Bisharat, N. Predictive modeling of inpatient mortality in departments of internal medicine. Intern. Emerg. Med. 2017, 13, 205–211. [Google Scholar] [CrossRef] [PubMed]
- Aranda-Michel, E.; Bianco, V.; Kilic, A.; Sultan, I. Hypoalbuminemia in patients undergoing transcatheter aortic valve replacement: Culprit or surrogate? J. Thorac. Dis. 2019, 11, S1346–S1348. [Google Scholar] [CrossRef]
- Lao, M.; Li, C.; Li, J.; Chen, D.; Ding, M.; Gong, Y. Opportunistic invasive fungal disease in patients with type 2 diabetes mellitus from Southern China: Clinical features and associated factors. J. Diabetes Investig. 2020, 11, 731–744. [Google Scholar] [CrossRef] [PubMed]
- Tsai, C.-K.; Liu, Y.-C.; Kuan, A.S.; Lee, K.-L.; Yeh, C.-M.; Lee, Y.-T.; Hsiao, L.-T.; Ko, P.-S.; Wang, H.-Y.; Chen, P.-M.; et al. Risk and impact of invasive fungal infections in patients with multiple myeloma. Ann. Hematol. 2020, 99, 1813–1822. [Google Scholar] [CrossRef]
- Yang, H.; Wu, K.; Zhang, H.; Owyang, Q.; Miao, Y.; Gu, F.; Hu, N.; Zou, K.; Sheng, J.; Li, J.; et al. IgA, albumin, and eosinopenia as early indicators of cytomegalovirus infection in patients with acute ulcerative colitis. BMC Gastroenterol. 2020, 20, 294. [Google Scholar] [CrossRef]
- Yuan, Q.; Xing, X.; Lu, Z.; Li, X. Clinical characteristics and risk factors of infection in patients with systemic lupus erythematosus: A systematic review and meta-analysis of observational studies. Semin. Arthritis Rheum. 2020, 50, 1022–1039. [Google Scholar] [CrossRef] [PubMed]
- Darma, B.; Widodo; Wardana, A. Diabetes mellitus and hypoalbuminemia associated to hemodialysis catheter-related blood stream infection. Int. J. Pharm. Res. 2020, 12, 1409–1413. [Google Scholar]
- Oh, D.H.; Kim, Y.C.; Kim, E.J.; Jung, I.Y.; Jeong, S.J.; Kim, S.Y.; Park, M.S.; Kim, A.; Lee, J.G.; Paik, H.C. Multidrug-resistant Acinetobacter baumannii infection in lung transplant recipients: Risk factors and prognosis. Infect. Dis. 2019, 51, 493–501. [Google Scholar] [CrossRef] [PubMed]
- Miao, K.; Su, Q.; Zhang, X.; Guo, J.; Chen, Y. Clinical analysis of 251 cases of pseudomonas aeruginosa bloodstream infection. Chin. J. Infect. Chem. 2018, 18, 568–573. [Google Scholar] [CrossRef]
- Leal, J.A.; Fausto, M.A.; Carneiro, M.; Tubinambás, U. Prevalence of hypoalbuminemia in outpatients with HIV/AIDS. Rev. Soc. Bras. Med. Trop. 2018, 51, 203–206. [Google Scholar] [CrossRef] [PubMed]
- Abdel-Razik, A.; Abdelsalam, M.; Gad, D.F.; Abdelwahab, A.; Tawfik, M.; Elzehery, R.; Elhelaly, R.; Hasan, A.S.; El-Wakeel, N.; Eldars, W. Recurrence of spontaneous bacterial peritonitis in cirrhosis: Novel predictors. Eur. J. Gastroenterol. Hepatol. 2020, 32, 718–726. [Google Scholar] [CrossRef]
- Adnan, M.; Hashmat, N.; Latif, M.; Ali, Z.; Rahat, T. Hypoalbuminemia predicts intensive care need among adult inpatients with community acquired pneumonia: A cross sectional study. J. Infect. Dev. Ctries. 2018, 12, 636–641. [Google Scholar] [CrossRef] [PubMed]
- Sani, H.; Syazana, N.; Azhar, Z.I.; Isa, M.R.; Yuhana, Y. Procalcitonin and clinical factors associated with severe dengue infection in hospitalised adults in Malaysia. Infect. Dis. Health 2018, 23, S20. [Google Scholar] [CrossRef]
- Wierdak, M.; Pisarska, M.; Kuśnierz-Cabala, B.; Witowski, J.; Dworak, J.; Major, P.; Małczak, P.; Ceranowicz, P.; Budzyński, A.; Pędziwiatr, M. Changes in plasma albumin levels in early detection of infectious complications after laparoscopic colorectal cancer surgery with ERAS protocol. Surg. Endosc. 2018, 32, 3225–3233. [Google Scholar] [CrossRef]
- Bell, J.; Vatani, J.; Raad, M.; Labaran, L.; Puvanesarajah, V.; Hassanzadeh, H. Clostridium Difficile Infection Following Spine Surgery. Spine 2020, 45, 1572–1579. [Google Scholar] [CrossRef]
- Ebdrup, L.; Druey, K.M.; Mogensen, T.H. Severe capillary leak syndrome with cardiac arrest triggered by influenza virus infection. BMJ Case Rep. 2018, 2018. [Google Scholar] [CrossRef]
- Sharma, R.; Mahajan, S.K.; Singh, B.; Raina, R.; Kanga, A. Predictors of Severity in Scrub Typhus. J. Assoc. Physicians India 2019, 67, 35–38. [Google Scholar]
- Xu, Q.; Chen, Y.; Gu, S.; Lv, T.; Zheng, B.; Shen, P.; Quan, J.; Fang, Y.; Li, L. Hospital-acquired Clostridium difficile infection in Mainland China: A seven-year (2009–2016) retrospective study in a large university hospital. Sci. Rep. 2017, 7, 9645. [Google Scholar] [CrossRef]
- Guo, J.; Chen, C. Treatment and factors influencing mortality among patients withClostridium difficileinfection. Adv. Dig. Med. 2020, 7, 53–55. [Google Scholar] [CrossRef]
- Knafl, D.; Vossen, M.G.; Gerges, C.; Lobmeyr, E.; Karolyi, M.; Wagner, L.; Thalhammer, F. Hypoalbuminemia as predictor of recurrence of Clostridium difficile infection. Wien. Klin. Wochenschr. 2019, 131, 68–74. [Google Scholar] [CrossRef]
- Smith, E.Z.; Northup, P.G.; Argo, C.K. Predictors of Mortality in Cirrhosis Inpatients with Clostridium difficile Infection. J. Clin. Gastroenterol. 2018, 52, 747–751. [Google Scholar] [CrossRef]
- Kuehne, S.A.; Cartman, S.T.; Heap, J.T.; Kelly, M.L.; Cockayne, A.; Minton, N.P. The role of toxin A and toxin B in Clostridium difficile infection. Nature 2010, 467, 711–713. [Google Scholar] [CrossRef] [PubMed]
- Di Masi, A.; Leboffe, L.; Polticelli, F.; Tonon, F.; Zennaro, C.; Caterino, M.; Stano, P.; Fischer, S.; Hägele, M.; Müller, M.; et al. Human Serum Albumin Is an Essential Component of the Host Defense Mechanism Against Clostridium difficile Intoxication. J. Infect. Dis. 2018, 218, 1424–1435. [Google Scholar] [CrossRef]
- Godinez-Vidal, A.R.; Correa-Montoya, A.; Enríquez-Santos, D.; Pérez-Escobedo, S.U.; López-Romero, S.C.; Gracida-Mancilla, N.I. Is albumin a predictor of severity and mortality in patients with abdominal sepsis? Cir. Cir. 2019, 87, 485–489. [Google Scholar]
- Artero, A.; Zaragoza, R.; Camarena, J.J.; Sancho, S.; González, R.; Nogueira, J.M. Prognostic factors of mortality in patients with community-acquired bloodstream infection with severe sepsis and septic shock. J. Crit. Care 2010, 25, 276–281. [Google Scholar] [CrossRef]
- Seo, M.H.; Choa, M.; You, J.S.; Lee, H.S.; Hong, J.H.; Park, Y.S.; Chung, S.P.; Park, I. Hypoalbuminemia, Low Base Excess Values, and Tachypnea Predict 28-Day Mortality in Severe Sepsis and Septic Shock Patients in the Emergency Department. Yonsei Med. J. 2016, 57, 1361–1369. [Google Scholar] [CrossRef]
- Permpikul, C.; Sivakorn, C.; Tongyoo, S. In-Hospital Death after Septic Shock Reversal: A Retrospective Analysis of In-Hospital Death among Septic Shock Survivors at Thailand’s Largest National Tertiary Referral Center. Am. J. Trop. Med. Hyg. 2021, 104, 395–402. [Google Scholar] [CrossRef]
- Chou, T.-N.K.; Chao, W.-N.; Yang, C.; Wong, R.-H.; Ueng, K.-C.; Chen, S.-C. Predictors of Mortality in Skin and Soft-tissue Infections Caused by Vibrio vulnificus. World J. Surg. 2010, 34, 1669–1675. [Google Scholar] [CrossRef]
- Saucedo-Moreno, E.M.; Fernández-Rivera, E.; Ricárdez-García, J.A. Hipoalbuminemia como predictor de mortalidad en sepsis de origen abdominal. Cir. Cir. 2020, 88, 481–484. [Google Scholar] [CrossRef] [PubMed]
- Sun, J.-K.; Sun, F.; Wang, X.; Yuan, S.-T.; Zheng, S.-Y.; Mu, X.-W. Risk factors and prognosis of hypoalbuminemia in surgical septic patients. PeerJ 2015, 3, e1267. [Google Scholar] [CrossRef]
- Qian, S.-Y.; Liu, J. Relationship between serum albumin level and prognosis in children with sepsis, severe sepsis or septic shock. Chin. J. Pediatr. 2012, 50, 184–187. [Google Scholar]
- Riyuzo, M.C.; Silveira, L.V.D.A.; Macedo, C.S.; Fioretto, J.R. Predictive factors of mortality in pediatric patients with acute renal injury associated with sepsis. J. Pediatr. 2017, 93, 28–34. [Google Scholar] [CrossRef] [PubMed]
- Yang, C.; Liu, Z.; Tian, M.; Xu, P.; Li, B.; Yang, Q.; Yang, Y. Relationship Between Serum Albumin Levels and Infections in Newborn Late Preterm Infants. Med. Sci. Monit. 2016, 22, 92–98. [Google Scholar] [CrossRef]
- Qian, S.-Z.; Jin, D.; Chen, Z.-B.; Ye, Y.-C.; Xiang, W.-W.; Ye, L.-M.; Pan, J.-Y. Hypoalbuminemia, a novel prognostic factor for prediction of long-term outcomes in critically ill patients with septic shock. Int. J. Clin. Exp. Med. 2019, 12, 7401–7409. [Google Scholar]
- Chen, Y.-X.; Li, C.-S. Evaluation of community-acquired sepsis by PIRO system in the emergency department. Intern. Emerg. Med. 2013, 8, 521–527. [Google Scholar] [CrossRef]
- Ghoneima, A.S.; Flashman, K.; Dawe, V.; Baldwin, E.; Celentano, V. High risk of septic complications following surgery for Crohn’s disease in patients with preoperative anaemia, hypoalbuminemia and high CRP. Int. J. Color. Dis. 2019, 34, 2185–2188. [Google Scholar] [CrossRef]
- Liu, X.; Wu, X.; Zhou, C.; Hu, T.; Ke, J.; Chen, Y.; He, X.; Zheng, X.; He, X.; Hu, J.; et al. Preoperative hypoalbuminemia is associated with an increased risk for intra-abdominal septic complications after primary anastomosis for Crohn’s disease. Gastroenterol. Rep. 2017, 5, 298–304. [Google Scholar] [CrossRef]
- Kumbar, L.; Yee, J. Current Concepts in Hemodialysis Vascular Access Infections. Adv. Chronic Kidney Dis. 2019, 26, 16–22. [Google Scholar] [CrossRef]
- Furukawa, M.; Kinoshita, K.; Yamaguchi, J.; Hori, S.; Sakurai, A. Sepsis patients with complication of hypoglycemia and hypoalbuminemia are an early and easy identification of high mortality risk. Intern. Emerg. Med. 2019, 14, 539–548. [Google Scholar] [CrossRef]
- Chebl, R.B.; Jamali, S.; Sabra, M.; Safa, R.; Berbari, I.; Shami, A.; Makki, M.; Tamim, H.; Dagher, G.A. Lactate/Albumin Ratio as a Predictor of In-Hospital Mortality in Septic Patients Presenting to the Emergency Department. Front. Med. 2020, 7, 550182. [Google Scholar] [CrossRef]
- Gharipour, A.; Razavi, R.; Gharipour, M.; Mukasa, D. Lactate/albumin ratio: An early prognostic marker in critically ill patients. Am. J. Emerg. Med. 2020, 38, 2088–2095. [Google Scholar] [CrossRef]
- Hwang, Y.J.; Chung, S.P.; Park, Y.S.; Chung, H.S.; Lee, H.S.; Park, J.W.; Lee, J.W.; Hong, J.H.; You, J.S.; Park, I. Newly designed delta neutrophil index–to–serum albumin ratio prognosis of early mortality in severe sepsis. Am. J. Emerg. Med. 2015, 33, 1577–1582. [Google Scholar] [CrossRef]
- Viasus, D.; Garcia-Vidal, C.; Simonetti, A.; Manresa, F.; Dorca, J.; Gudiol, F.; Carratalà, J. Prognostic value of serum albumin levels in hospitalized adults with community-acquired pneumonia. J. Infect. 2013, 66, 415–423. [Google Scholar] [CrossRef]
- Washio, M.; Kondo, K.; Fukushima, W.; Ohfuji, S.; Fujisawa, N.; Matsumoto, T.; Tashiro, H.; Nogami, H.; Iwanaga, T.; Nakanishi, Y.; et al. Hypoalbuminemia, pneumococcal vaccination and the risk of community-acquired pneumonia in the elderly: A case-control study in southern Japan. Int. Med. J. 2020, 27, 24–27. [Google Scholar]
- Matsuo, A.; Takamori, A.; Kawaura, F.; Iwanaga, Y.; Ono, H.; Kobayashi-Watanabe, N.; Kuwahara, M.; Takagi, K.; Nagasawa, Z.; Fujimoto, K.; et al. Risk for prolonged hospitalization and mortality in aged community acquired pneumonia patients: A retrospective study in Japan. J. Clin. Biochem. Nutr. 2020, 67, 302–306. [Google Scholar] [CrossRef]
- Charles, P.G.P.; Wolfe, R.; Whitby, M.; Fine, M.J.; Fuller, A.J.; Stirling, R.; Wright, A.A.; Ramirez, J.A.; Christiansen, K.J.; Waterer, G.W.; et al. SMART-COP: A Tool for Predicting the Need for Intensive Respiratory or Vasopressor Support in Community-Acquired Pneumonia. Clin. Infect. Dis. 2008, 47, 375–384. [Google Scholar] [CrossRef]
- Capelastegui, A.; Zalacain, R.; Bilbao, A.; Egurrola, M.; Iturriaga, L.A.R.; Quintana, J.M.; Gómez, A.; Esteban, C.; España, P.P. Pneumococcal pneumonia: Differences according to blood culture results. BMC Pulm. Med. 2014, 14, 128. [Google Scholar] [CrossRef] [PubMed]
- Washio, Y.; Ito, A.; Kumagai, S.; Ishida, T.; Yamazaki, A. A model for predicting bacteremia in patients with community-acquired pneumococcal pneumonia: A retrospective observational study. BMC Pulm. Med. 2018, 18, 24. [Google Scholar] [CrossRef]
- Balakrishnan, I.; Crook, P.; Morris, R.; Gillespie, S. Early Predictors of Mortality in Pneumococcal Bacteraemia. J. Infect. 2000, 40, 256–261. [Google Scholar] [CrossRef] [PubMed]
- Greenberg, B.M.; Atmar, R.L.; Stager, C.E.; Greenberg, S.B. Bacteraemia in the elderly: Predictors of outcome in an urban teaching hospital. J. Infect. 2005, 50, 288–295. [Google Scholar] [CrossRef] [PubMed]
- Zhang, Y.; Lin, J.; Shi, Q.; Li, C.; Liu, J.; Dai, J. Diagnostic accuracy of time to first positivity of blood cultures for predicting severe clinical outcomes in children with pneumonia-related bacteremia. J. Investig. Med. 2020, 68, 1241–1249. [Google Scholar] [CrossRef]
- Haque, M.; Sartelli, M.; McKimm, J.; Bin Abu Bakar, M. Health care-associated infections—An overview. Infect. Drug Resist. 2018, 11, 2321–2333. [Google Scholar] [CrossRef] [PubMed]
- Ismail, N.H.; Lieu, P.K.; Lien, C.T.; Ling, M.L. Bacteraemia in the elderly. Ann. Acad. Med. Singap. 1997, 26, 593–598. [Google Scholar] [PubMed]
- Lillie, P.; Allen, J.; Hall, C.; Walsh, C.; Adams, K.; Thaker, H.; Moss, P.; Barlow, G. Long-term mortality following bloodstream infection. Clin. Microbiol. Infect. 2013, 19, 955–960. [Google Scholar] [CrossRef] [PubMed]
- Póvoa, P.; Garvik, O.S.; Vinholt, P.J.; Pedersen, C.; Jensen, T.G.; Kolmos, H.J.; Lassen, A.T.; Gradel, K.O. C-reactive protein and albumin kinetics after antibiotic therapy in community-acquired bloodstream infection. Int. J. Infect. Dis. 2020, 95, 50–58. [Google Scholar] [CrossRef] [PubMed]
- Chang, C.-P.; Hsiao, C.-T.; Fann, W.-C. Risk factors associated with bacteremia correlated with mortality in patients with acute bacterial skin and skin structure infection. Intern. Emerg. Med. 2018, 14, 259–264. [Google Scholar] [CrossRef] [PubMed]
- Aslam, W.; Mathew, N.E.; Shaver, C.; Brito, V.; Jones, S.; Arroliga, A.C.; Ghamande, S. Impact of Inappropriate Antibiotic Therapy in Vancomycin-Resistant Enterococcus Bacteremia. Am. J. Ther. 2020. [Google Scholar] [CrossRef]
- Anderson, D.J.; Sexton, D.J. Antimicrobial Prophylaxis for Prevention of Surgical Site Infection in Adults. Available online: https://www.uptodate.com/contents/4043#! (accessed on 15 February 2021).
- CDC. Surgical Site Infection. Available online: https://www.cdc.gov/nhsn/pdfs/pscmanual/9pscssicurrent.pdf (accessed on 25 April 2021).
- Bratzler, D.W.; Dellinger, E.P.; Olsen, K.M.; Perl, T.M.; Auwaerter, P.G.; Bolon, M.K.; Fish, D.N.; Napolitano, L.M.; Sawyer, R.G.; Slain, D.; et al. Clinical Practice Guidelines for Antimicrobial Prophylaxis in Surgery. Surg. Infect. 2013, 14, 73–156. [Google Scholar] [CrossRef] [PubMed]
- Norberg, Å.; Rooyackers, O.; Segersvärd, R.; Wernerman, J. Leakage of albumin in major abdominal surgery. Crit. Care 2016, 20, 113. [Google Scholar] [CrossRef]
- McNelis, J.; Sereysky, J.; Parsikia, A.; Castaldi, M.; Stone, M. 2018 International Hernia Congress. Hernia 2018, 22, 1–204. [Google Scholar] [CrossRef]
- Yuwen, P.; Chen, W.; Lv, H.; Feng, C.; Li, Y.; Zhang, T.; Hu, P.; Guo, J.; Tian, Y.; Liu, L.; et al. Albumin and surgical site infection risk in orthopaedics: A meta-analysis. BMC Surg. 2017, 17, 7. [Google Scholar] [CrossRef]
- Ma, T.; Lu, K.; Song, L.; Wang, D.; Ning, S.; Chen, Z.; Wu, Z. Modifiable Factors as Current Smoking, Hypoalbumin, and Elevated Fasting Blood Glucose Level Increased the SSI Risk Following Elderly Hip Fracture Surgery. J. Investig. Surg. 2019, 33, 750–758. [Google Scholar] [CrossRef] [PubMed]
- Yao, R.; Zhou, H.; Choma, T.J.; Kwon, B.K.; Street, J. Surgical Site Infection in Spine Surgery: Who Is at Risk? Glob. Spine J. 2018, 8, 5S–30S. [Google Scholar] [CrossRef]
- Khanna, K.; Yi, P.H.; Sing, D.C.; Geiger, E.; Metz, L.N. Hypoalbuminemia Is Associated with Septic Revisions After Primary Surgery and Postoperative Infection After Revision Surgery. Spine 2018, 43, 454–460. [Google Scholar] [CrossRef]
- Yamamoto, Y.; Shigematsu, H.; Iwata, E.; Nakajima, H.; Tanaka, M.; Okuda, A.; Kawasaki, S.; Suga, Y.; Masuda, K.; Tanaka, Y. Hypoalbuminemia Increased the Length of Stay in the Treatment of Postoperative Acute Surgical Site Infection in Spinal Surgery. Spine 2020, 45, 1564–1571. [Google Scholar] [CrossRef]
- Sullivan, S.A.; Van Le, L.; Liberty, A.L.; Soper, J.T.; Barber, E.L. Association between hypoalbuminemia and surgical site infection in vulvar cancers. Gynecol. Oncol. 2016, 142, 435–439. [Google Scholar] [CrossRef]
- Mahdi, H.; Gojayev, A.; Buechel, M.; Knight, J.; Sanmarco, J.; Lockhart, D.; Michener, C.; Moslemi-Kebria, M. Surgical Site Infection in Women Undergoing Surgery for Gynecologic Cancer. Int. J. Gynecol. Cancer 2014, 24, 779–786. [Google Scholar] [CrossRef]
- Schwartz, S.R.; Yueh, B.; Maynard, C.; Daley, J.; Henderson, W.; Khuri, S.F. Predictors of wound complications after laryngectomy: A study of over 2000 patients. Otolaryngol. Neck Surg. 2004, 131, 61–68. [Google Scholar] [CrossRef]
- Son, H.-J.; Roh, J.-L.; Choi, S.-H.; Nam, S.Y.; Kim, S.Y. Nutritional and hematologic markers as predictors of risk of surgical site infection in patients with head and neck cancer undergoing major oncologic surgery. Head Neck 2018, 40, 596–604. [Google Scholar] [CrossRef] [PubMed]
- Lee, J.-I.; Kwon, M.; Roh, J.-L.; Choi, J.W.; Choi, S.-H.; Nam, S.Y.; Kim, S.Y. Postoperative hypoalbuminemia as a risk factor for surgical site infection after oral cancer surgery. Oral Dis. 2014, 21, 178–184. [Google Scholar] [CrossRef]
- Giles, K.A.; Hamdan, A.D.; Pomposelli, F.B.; Wyers, M.C.; Siracuse, J.J.; Schermerhorn, M.L. Body Mass Index: Surgical Site Infections and Mortality after Lower Extremity Bypass from the National Surgical Quality Improvement Program 2005–2007. Ann. Vasc. Surg. 2010, 24, 48–56. [Google Scholar] [CrossRef] [PubMed]
- Morisaki, K.; Yamaoka, T.; Iwasa, K. Risk factors for wound complications and 30-day mortality after major lower limb amputations in patients with peripheral arterial disease. Vascular 2017, 26, 12–17. [Google Scholar] [CrossRef] [PubMed]
- Pacelli, F.; Doglietto, G.B.; Alfieri, S.; Piccioni, E.; Sgadari, A.; Gui, D.; Crucitti, F. Prognosis in Intra-abdominal Infections. Multivariate analysis on 604 patients. Arch. Surg. 1996, 131, 641–645. [Google Scholar] [CrossRef]
- Chai, F.Y.; Jiffre, D. Preoperative Hypoalbuminemia is an Independent Risk Factor for the Development of Surgical Site Infection Following Gastrointestinal Surgery. Ann. Surg. 2011, 254, 665–666. [Google Scholar] [CrossRef]
- Hennessey, D.B.; Burke, J.P.; Ni-Dhonochu, T.; Shields, C.; Winter, D.C.; Mealy, K. Preoperative Hypoalbuminemia is an Independent Risk Factor for the Development of Surgical Site Infection Following Gastrointestinal Surgery: A mul-ti-institutional study. Ann. Surg. 2010, 252, 325–329. [Google Scholar] [CrossRef]
- Kim, J.H.; Kim, J.; Lee, W.J.; Seong, H.; Choi, H.; Ahn, J.Y.; Jeong, S.J.; Ku, N.S.; Son, T.; Kim, H.-I.; et al. The incidence and risk factors for surgical site infection in older adults after gastric cancer surgery: A STROBE-compliant retrospective study. Medicine 2019, 98, e16739. [Google Scholar] [CrossRef]
- Sangkhathat, S.; Patrapinyokul, S.; Chiengkriwate, P.; Chanvitan, P.; Janjindamai, W.; Dissaneevate, S. Infectious complications in infants with gastroschisis: An 11-year review from a referral hospital in southern Thailand. J. Pediatr. Surg. 2008, 43, 473–478. [Google Scholar] [CrossRef]
- Silvestri, M.; Dobrinja, C.; Scomersi, S.; Giudici, F.; Turoldo, A.; Princic, E.; Luzzati, R.; De Manzini, N.; Bortul, M. Modifiable and non-modifiable risk factors for surgical site infection after colorectal surgery: A single-center experience. Surg. Today 2018, 48, 338–345. [Google Scholar] [CrossRef]
- Yin, L.-X.; Chen, B.-M.; Zhao, G.-F.; Yuan, Q.-F.; Xue, Q.; Xu, K. Scoring System to Predict the Risk of Surgical Site Infection in Patients with Esophageal Cancer after Esophagectomy with Cervical Anastomosis. Surg. Infect. 2018, 19, 696–703. [Google Scholar] [CrossRef]
- Kokudo, T.; Uldry, E.; Demartines, N.; Halkic, N. Risk Factors for Incisional and Organ Space Surgical Site Infections After Liver Resection are Different. World J. Surg. 2015, 39, 1185–1192. [Google Scholar] [CrossRef]
- Ishizuka, M.; Nagata, H.; Takagi, K.; Iwasaki, Y.; Kubota, K. PP021-Mon preoperative systemic inflammatory response is associated with perioperative central venous catheter-related bloodstream infection in colorectal cancer patients receiving parental nutrition. Clin. Nutr. Suppl. 2011, 6, 122–123. [Google Scholar] [CrossRef]
- Zhang, S.; Kobayashi, K.; Faridnia, M.; Skummer, P.; Zhang, D.; Karmel, M.I. Clinical Predictors of Port Infections in Adult Patients with Hematologic Malignancies. J. Vasc. Interv. Radiol. 2018, 29, 1148–1155. [Google Scholar] [CrossRef]
- Zaragoza, R.; Vidal-Cortés, P.; Aguilar, G.; Borges, M.; Diaz, E.; Ferrer, R.; Maseda, E.; Nieto, M.; Nuvials, F.X.; Ramirez, P.; et al. Update of the treatment of nosocomial pneumonia in the ICU. Crit. Care 2020, 24. [Google Scholar] [CrossRef] [PubMed]
- Society, A.T.; America, I.D.S.O. Guidelines for the Management of Adults with Hospital-acquired, Ventilator-associated, and Healthcare-associated Pneumonia. Am. J. Respir. Crit. Care Med. 2005, 171, 388–416. [Google Scholar] [CrossRef]
- Kollef, M.H.; Shorr, A.; Tabak, Y.P.; Gupta, V.; Liu, L.Z.; Johannes, R.S. Epidemiology and Outcomes of Health-care–Associated Pneumonia. Chest 2005, 128, 3854–3862. [Google Scholar] [CrossRef] [PubMed]
- Holmes, N.E.; Robinson, J.O.; Van Hal, S.J.; Munckhof, W.J.; Athan, E.; Korman, T.M.; Cheng, A.C.; Turnidge, J.D.; Johnson, P.D.R.; Howden, B.P. Morbidity from in-hospital complications is greater than treatment failure in patients with Staphylococcus aureus bacteraemia. BMC Infect. Dis. 2018, 18, 107. [Google Scholar] [CrossRef] [PubMed]
- Ibrahim, E.H.; Sherman, G.; Ward, S.; Fraser, V.J.; Kollef, M.H. The Influence of Inadequate Antimicrobial Treatment of Bloodstream Infections on Patient Outcomes in the ICU Setting. Chest 2000, 118, 146–155. [Google Scholar] [CrossRef]
- Garibaldi, B.T.; Fiksel, J.; Muschelli, J.; Robinson, M.L.; Rouhizadeh, M.; Perin, J.; Schumock, G.; Nagy, P.; Gray, J.H.; Malapati, H.; et al. Patient Trajectories Among Persons Hospitalized for COVID-19: A Cohort Study. Ann. Intern. Med. 2021, 174, 33–41. [Google Scholar] [CrossRef]
- Liu, Y.; Yang, Y.; Zhang, C.; Huang, F.; Wang, F.; Yuan, J.; Wang, Z.; Li, J.; Li, J.; Feng, C.; et al. Clinical and biochemical indexes from 2019-nCoV infected patients linked to viral loads and lung injury. Sci. China Life Sci. 2020, 63, 364–374. [Google Scholar] [CrossRef]
- Toubiana, J.; Poirault, C.; Corsia, A.; Bajolle, F.; Fourgeaud, J.; Angoulvant, F.; Debray, A.; Basmaci, R.; Salvador, E.; Biscardi, S.; et al. Kawasaki-like multisystem inflammatory syndrome in children during the covid-19 pandemic in Paris, France: Prospective observational study. BMJ 2020, 369, m2094. [Google Scholar] [CrossRef] [PubMed]
- Verdoni, L.; Mazza, A.; Gervasoni, A.; Martelli, L.; Ruggeri, M.; Ciuffreda, M.; Bonanomi, E.; D’Antiga, L. An outbreak of severe Kawasaki-like disease at the Italian epicentre of the SARS-CoV-2 epidemic: An observational cohort study. Lancet 2020, 395, 1771–1778. [Google Scholar] [CrossRef]
- Zhang, J.; Li, X.; He, R.; Zheng, W.; Kwong, J.S.-W.; Lu, L.; Lv, T.; Huang, R.; He, M.; Li, X.; et al. The Effectiveness of Clinical Pharmacist-Led Consultation in the Treatment of Infectious Diseases: A Prospective, Multicenter, Cohort Study. Front. Pharmacol. 2020, 11, 575022. [Google Scholar] [CrossRef]
- Boffito, M.; Back, D.J.; Flexner, C.; Sjö, P.; Blaschke, T.F.; Horby, P.W.; Cattaneo, D.; Acosta, E.P.; Anderson, P.; Owen, A. Toward Consensus on Correct Interpretation of Protein Binding in Plasma and Other Biological Matrices for COVID-19 Therapeutic Development. Clin. Pharmacol. Ther. 2020. [Google Scholar] [CrossRef]
- Roberts, J.A.; Pea, F.; Lipman, J. The Clinical Relevance of Plasma Protein Binding Changes. Clin. Pharmacokinet. 2013, 52, 1–8. [Google Scholar] [CrossRef] [PubMed]
- Pea, F.; Viale, P.; Furlanut, M. Antimicrobial Therapy in Critically Ill Patients: A review of pathophysiological. Clin. Pharmacokinet. 2005, 44, 1009–1034. [Google Scholar] [CrossRef] [PubMed]
- Garot, D.; Respaud, R.; Lanotte, P.; Simon, N.; Mercier, E.; Ehrmann, S.; Perrotin, D.; Dequin, P.-F.; Le Guellec, C. Population pharmacokinetics of ceftriaxone in critically ill septic patients: A reappraisal. Br. J. Clin. Pharmacol. 2011, 72, 758–767. [Google Scholar] [CrossRef] [PubMed]
- Ulldemolins, M.; Roberts, J.A.; Roberts, J.A.; Rello, J.; Paterson, D.L.; Lipman, J. The Effects of Hypoalbuminaemia on Optimizing Antibacterial Dosing in Critically Ill Patients. Clin. Pharmacokinet. 2011, 50, 99–110. [Google Scholar] [CrossRef]
- Schleibinger, M.; Steinbach, C.L.; Töpper, C.; Kratzer, A.; Liebchen, U.; Kees, F.; Salzberger, B.; Kees, M.G. Protein binding characteristics and pharmacokinetics of ceftriaxone in intensive care unit patients. Br. J. Clin. Pharmacol. 2015, 80, 525–533. [Google Scholar] [CrossRef]
- Ebisch, R.M.F.; Meenks, S.D.; Foudraine, N.; Janssen, P.K.C.; Le Noble, J.L.M.L. Ceftriaxone Dosing in a Critically Ill Patient with Hypoalbuminemia During Continuous Venous Hemofiltration: Emphasis on Unbound Pharmacokinetics. J. Clin. Pharmacol. 2020, 60, 140–142. [Google Scholar] [CrossRef]
- Hashiguchi, Y.; Oda, K.; Katanoda, T.; Nosaka, K.; Jono, H.; Saito, H. Clinical evaluation of cefotiam in the treatment of bacteremia caused by Escherichia coli, Klebsiella species, and Proteus mirabilis: A retrospective study. J. Infect. Chemother. 2020, 26, 1158–1163. [Google Scholar] [CrossRef]
- Jager, N.G.L.; Van Hest, R.M.; Xie, J.; Wong, G.; Ulldemolins, M.; Brüggemann, R.J.M.; Lipman, J.; Roberts, J.A. Optimization of flucloxacillin dosing regimens in critically ill patients using population pharmacokinetic modelling of total and unbound concentrations. J. Antimicrob. Chemother. 2020, 75, 2641–2649. [Google Scholar] [CrossRef] [PubMed]
- Zusman, O.; Farbman, L.; Tredler, Z.; Daitch, V.; Lador, A.; Leibovici, L.; Paul, M. Association between hypoalbuminemia and mortality among subjects treated with ertapenem versus other carbapenems: Prospective cohort study. Clin. Microbiol. Infect. 2015, 21, 54–58. [Google Scholar] [CrossRef] [PubMed]
- Burkhardt, O.; Kumar, V.; Katterwe, D.; Majcher-Peszynska, J.; Drewelow, B.; Derendorf, H.; Welte, T. Ertapenem in critically ill patients with early-onset ventilator-associated pneumonia: Pharmacokinetics with special consideration of free-drug concentration. J. Antimicrob. Chemother. 2006, 59, 277–284. [Google Scholar] [CrossRef] [PubMed]
- Contreras, A.M.; Ramírez, M.; Cueva, L.; Alvarez, S.; De Loza, R.; Gamba, G. Low serum albumin and the increased risk of amikacin nephrotoxicity. Rev. Investig. Clin. 1994, 46, 37–43. [Google Scholar]
- Kovacevic, T.; Miljkovic, B.; Mikov, M.; Satara, S.S.; Dragic, S.; Momcicevic, D.; Kovacevic, P. The Effect of Hypoalbuminemia on the Therapeutic Concentration and Dosage of Vancomycin in Critically Ill Septic Patients in Low-Resource Countries. Dose-Response 2019, 17. [Google Scholar] [CrossRef]
- Hasan, J.; Rabbani, R.; Bachar, S.C. Severe Hypoalbuminemia Increases the Risk of Thrombocytopenia in Critically Ill Adult Patients Receiving Teicoplanin. Dhaka Univ. J. Pharm. Sci. 2019, 18, 153–157. [Google Scholar] [CrossRef]
- Kim, J.; Lee, K.-H.; Yoo, S.; Pai, H. Clinical characteristics and risk factors of colistin-induced nephrotoxicity. Int. J. Antimicrob. Agents 2009, 34, 434–438. [Google Scholar] [CrossRef]
- Giacobbe, D.R.; Di Masi, A.; Leboffe, L.; Del Bono, V.; Rossi, M.; Cappiello, D.; Coppo, E.; Marchese, A.; Casulli, A.; Signori, A.; et al. Hypoalbuminemia as a predictor of acute kidney injury during colistin treatment. Sci. Rep. 2018, 8, 11968. [Google Scholar] [CrossRef] [PubMed]
- Tsai, D.; Lipman, J.; Roberts, J.A. Pharmacokinetic/pharmacodynamic considerations for the optimization of antimicrobial delivery in the critically ill. Curr. Opin. Crit. Care 2015, 21, 412–420. [Google Scholar] [CrossRef]
- Williams, P.; Cotta, M.O.; Roberts, J.A. Pharmacokinetics/Pharmacodynamics of β-Lactams and Therapeutic Drug Monitoring: From Theory to Practical Issues in the Intensive Care Unit. Semin. Respir. Crit. Care Med. 2019, 40, 476–487. [Google Scholar] [CrossRef]
- Guilhaumou, R.; Benaboud, S.; Bennis, Y.; Dahyot-Fizelier, C.; Dailly, E.; Gandia, P.; Goutelle, S.; Lefeuvre, S.; Mongardon, N.; Roger, C.; et al. Optimization of the treatment with beta-lactam antibiotics in critically ill patients—Guidelines from the French Society of Pharmacology and Therapeutics (Société Française de Pharmacologie et Thérapeutique—SFPT) and the French Society of Anaesthesia and Intensive Care Medicine (Société Française d’Anesthésie et Réanimation—SFAR). Crit. Care 2019, 23, 104. [Google Scholar] [CrossRef]
- Trebicka, J.; Fernandez, J.; Papp, M.; Caraceni, P.; Laleman, W.; Gambino, C.; Giovo, I.; Uschner, F.E.; Jansen, C.; Jimenez, C.; et al. PREDICT identifies precipitating events associated with the clinical course of acutely decompensated cirrhosis. J. Hepatol. 2021, 74, 1097–1108. [Google Scholar] [CrossRef]
- Caraceni, P.; Riggio, O.; Angeli, P.; Alessandria, C.; Neri, S.; Foschi, F.G.; Levantesi, F.; Airoldi, A.; Boccia, S.; Svegliati-Baroni, G.; et al. Long-term albumin administration in decompensated cirrhosis (ANSWER): An open-label randomised trial. Lancet 2018, 391, 2417–2429. [Google Scholar] [CrossRef]
- Sort, P.; Navasa, M.; Arroyo, V.; Aldeguer, X.; Planas, R.; Ruiz-Del-Arbol, L.; Castells, L.; Vargas, V.; Soriano, G.; Guevara, M.; et al. Effect of Intravenous Albumin on Renal Impairment and Mortality in Patients with Cirrhosis and Spontaneous Bacterial Peritonitis. N. Engl. J. Med. 1999, 341, 403–409. [Google Scholar] [CrossRef] [PubMed]
- Fernández, J.; Clària, J.; Amorós, A.; Aguilar, F.; Castro, M.; Casulleras, M.; Acevedo, J.; Duran-Güell, M.; Nuñez, L.; Costa, M.; et al. Effects of Albumin Treatment on Systemic and Portal Hemodynamics and Systemic Inflammation in Patients with Decompensated Cirrhosis. Gastroenterology 2019, 157, 149–162. [Google Scholar] [CrossRef] [PubMed]
- Leao, G.S.; Neto, G.J.; Jotz, R.F.; Mattos, A.A.; Mattos, A.Z. Albumin for cirrhotic patients with extraperitoneal infections: A meta-analysis. J. Gastroenterol. Hepatol. 2019, 34, 2071–2076. [Google Scholar] [CrossRef]
- He, Y.; Xiao, J.; Shi, Z.; He, J.; Li, T. Supplementation of enteral nutritional powder decreases surgical site infection, prosthetic joint infection, and readmission after hip arthroplasty in geriatric femoral neck fracture with hypoalbuminemia. J. Orthop. Surg. Res. 2019, 14, 292. [Google Scholar] [CrossRef] [PubMed]
- Zhang, F.; Liu, X.; Tan, Z.; Li, J.; Fu, D.; Zhu, L. Effect of postoperative hypoalbuminemia and supplement of human serum albumin on the development of surgical site infection following spinal fusion surgery: A retrospective study. Eur. Spine J. 2020, 29, 1483–1489. [Google Scholar] [CrossRef] [PubMed]
- Schneider, F.; Dureau, A.-F.; Hellé, S.; Betscha, C.; Senger, B.; Cremel, G.; Boulmedais, F.; Strub, J.-M.; Corti, A.; Meyer, N.; et al. A Pilot Study on Continuous Infusion of 4% Albumin in Critically Ill Patients. Crit. Care Explor. 2019, 1, e0044. [Google Scholar] [CrossRef] [PubMed]
- Rombauts, A.; Abelenda-Alonso, G.; Simonetti, A.F.; Verdejo, G.; Meije, Y.; Ortega, L.; Clemente, M.; Niubó, J.; Ruiz, Y.; Gudiol, C.; et al. Effect of albumin administration on outcomes in hypoalbuminemic patients hospitalized with community-acquired pneumonia (ALBUCAP): A prospective, randomized, phase III clinical controlled trial—A trial protocol. Trials 2020, 21, 727. [Google Scholar] [CrossRef] [PubMed]
- Sakr, Y.; Bauer, M.; Nierhaus, A.; Kluge, S.; Schumacher, U.; Putensen, C.; Fichtner, F.; Petros, S.; Scheer, C.; Jaschinski, U.; et al. Randomized controlled multicentre study of albumin replacement therapy in septic shock (ARISS): Protocol for a randomized controlled trial. Trials 2020, 21, 1002. [Google Scholar] [CrossRef] [PubMed]
- Schaller, S.J.; Fuest, K.; Ulm, B.; Schmid, S.; Bubb, C.; Von Eisenhart-Rothe, R.; Friess, H.; Kirchhoff, C.; Stadlbauer, T.; Luppa, P.; et al. Substitution of perioperative albumin deficiency disorders (SuperAdd) in adults undergoing vascular, abdominal, trauma, or orthopedic surgery: Protocol for a randomized controlled trial. Trials 2020, 21, 726. [Google Scholar] [CrossRef] [PubMed]



Publisher’s Note: MDPI stays neutral with regard to jurisdictional claims in published maps and institutional affiliations. |
© 2021 by the author. Licensee MDPI, Basel, Switzerland. This article is an open access article distributed under the terms and conditions of the Creative Commons Attribution (CC BY) license (https://creativecommons.org/licenses/by/4.0/).
Share and Cite
Wiedermann, C.J. Hypoalbuminemia as Surrogate and Culprit of Infections. Int. J. Mol. Sci. 2021, 22, 4496. https://doi.org/10.3390/ijms22094496
Wiedermann CJ. Hypoalbuminemia as Surrogate and Culprit of Infections. International Journal of Molecular Sciences. 2021; 22(9):4496. https://doi.org/10.3390/ijms22094496
Chicago/Turabian StyleWiedermann, Christian J. 2021. "Hypoalbuminemia as Surrogate and Culprit of Infections" International Journal of Molecular Sciences 22, no. 9: 4496. https://doi.org/10.3390/ijms22094496
APA StyleWiedermann, C. J. (2021). Hypoalbuminemia as Surrogate and Culprit of Infections. International Journal of Molecular Sciences, 22(9), 4496. https://doi.org/10.3390/ijms22094496

