Neurogranin Regulates Adult-Born Olfactory Granule Cell Spine Density and Odor-Reward Associative Memory in Mice
Abstract
1. Introduction
2. Results
2.1. Subcellular Localization of Ng and Its Phosphorylated form in Olfactory GC Interneurons
2.2. Ng Expression in Adult Born GCs Is Associated with Their Mature State and Is Dispensable for Their Survival
2.3. Defective Spine Density in Olfactory Adult-Born GCs of Ng-ko Mice
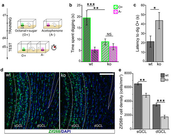
2.4. Ng-ko Mice Show Impaired Odor-Reward Associative Memory Associated to Defective Zif268 Expression in Gcs
3. Discussion
4. Materials and Methods
4.1. Animals and Housing Conditions
4.2. BrdU Injection
4.3. Surgical Procedure and Retroviral Injection
4.4. Tissue Preparation and Sectioning
4.5. Immunohistochemistry
4.6. Protein Fractionation and Western Blot
4.7. Image Analysis and Quantification
4.8. Odor Detection Threshold Test
4.9. Odor Discrimination
4.10. Odor-Reward Associative Memory
4.11. Statistics
Supplementary Materials
Author Contributions
Funding
Institutional Review Board Statement
Informed Consent Statement
Data Availability Statement
Acknowledgments
Conflicts of Interest
References
- Shepherd, G.M.; Chen, W.R.; Willhite, D.; Migliore, M.; Greer, C.A. The olfactory granule cell: From classical enigma to central role in olfactory processing. Brain Res. Rev. 2007, 55, 373–382. [Google Scholar] [CrossRef] [PubMed]
- Ennis, M.; Hamilton, K.A.; Hayar, A. Neurochemistry of the main olfactory system. In Handbook of Neurochemistry and Molecular Neurobiology; Lajtha, A., Johnson, D.A., Eds.; Springer: Berlin/Heidelberg, Germany, 2007; pp. 137–204. [Google Scholar]
- Burton, S.D. Inhibitory circuits of the mammalian main olfactory bulb. J. Neurophysiol. 2017, 118, 2034–2051. [Google Scholar] [CrossRef] [PubMed]
- Yokoi, M.; Mori, K.; Nakanishi, S. Refinement of odor molecule tuning by dendrodendritic synaptic inhibition in the olfactory bulb. Proc. Natl. Acad. Sci. USA 1995, 92, 3371–3375. [Google Scholar] [CrossRef] [PubMed]
- Lledo, P.-M.; Lagier, S. Adjusting neurophysiological computations in the adult olfactory bulb. Semin. Cell Dev. Biol. 2006, 17, 443–453. [Google Scholar] [CrossRef] [PubMed]
- Schoppa, N.E. Synchronization of Olfactory Bulb Mitral Cells by Precisely Timed Inhibitory Inputs. Neuron 2006, 49, 271–283. [Google Scholar] [CrossRef] [PubMed]
- Lois, C.; Alvarez-Buylla, A. Long-distance neuronal migration in the adult mammalian brain. Science 1994, 264, 1145–1148. [Google Scholar] [CrossRef]
- Lledo, P.-M.; Merkle, F.T.; Alvarez-Buylla, A. Origin and function of olfactory bulb interneuron diversity. Trends Neurosci. 2008, 31, 392–400. [Google Scholar] [CrossRef]
- Breton-Provencher, V.; Lemasson, M.; Peralta, M.R.; Saghatelyan, A. Interneurons produced in adulthood are required for the normal functioning of the olfactory bulb network and for the execution of selected olfactory behaviors. J. Neurosci. 2009, 29, 15245–15257. [Google Scholar] [CrossRef]
- Alonso, M.; Lepousez, G.; Wagner, S.; Bardy, C.; Gabellec, M.-M.; Torquet, N.; Lledo, P.-M. Activation of adult-born neurons facilitates learning and memory. Nat. Neurosci. 2012, 15, 897–904. [Google Scholar] [CrossRef]
- Breton-Provencher, V.; Cote, D.; Saghatelyan, A. Activity of the principal cells of the olfactory bulb promotes a structural dynamic on the distal dendrites of immature adult-born granule cells via Activation of NMDA receptors. J. Neurosci. 2014, 34, 1748–1759. [Google Scholar] [CrossRef]
- Cummings, D.M.; Snyder, J.S.; Brewer, M.; Cameron, H.A.; Belluscio, L. Adult neurogenesis is necessary to refine and maintain circuit specificity. J. Neurosci. 2014, 34, 13801–13810. [Google Scholar] [CrossRef]
- Sailor, K.A.; Valley, M.T.; Wiechert, M.T.; Riecke, H.; Sun, G.J.; Adams, W.; Dennis, J.C.; Sharafi, S.; Ming, G.-L.; Song, H.; et al. Persistent structural plasticity optimizes sensory information processing in the olfactory bulb. Neuron 2016, 91, 384–396. [Google Scholar] [CrossRef] [PubMed]
- Gribaudo, S.; Bovetti, S.; Garzotto, D.; Fasolo, A.; De Marchis, S. Expression and localization of the calmodulin-binding protein neurogranin in the adult mouse olfactory bulb. J. Comp. Neurol. 2009, 517, 683–694. [Google Scholar] [CrossRef]
- Represa, A.; Deloulme, J.C.; Sensenbrenner, M.; Ben-Ari, Y.; Baudier, J. Neurogranin: Immunocytochemical localization of a brain-specific protein kinase C substrate. J. Neurosci. 1990, 10, 3782–3792. [Google Scholar] [CrossRef] [PubMed]
- Watson, J.B.; Sutcliffe, J.G.; Fisher, R.S. Localization of the protein kinase C phosphorylation/calmodulin-binding substrate RC3 in dendritic spines of neostriatal neurons. Proc. Natl. Acad. Sci. USA 1992, 89, 8581–8585. [Google Scholar] [CrossRef] [PubMed]
- Higo, N.; Oishi, T.; Yamashita, A.; Matsuda, K.; Hayashi, M. Cell type- and region-specific expression of Neurogranin mRNA in the cerebral cortex of the macaque monkey. Cereb. Cortex 2004, 14, 1134–1143. [Google Scholar] [CrossRef] [PubMed]
- Singec, I.; Knoth, R.; Ditter, M.; Volk, B.; Frotscher, M. Neurogranin is expressed by principal cells but not interneurons in the rodent and monkey neocortex and hippocampus. J. Comp. Neurol. 2004, 479, 30–42. [Google Scholar] [CrossRef] [PubMed]
- Zhabotinsky, A.M.; Camp, R.N.; Epstein, I.R.; Lisman, J.E. Role of the Neurogranin Concentrated in Spines in the Induction of Long-Term Potentiation. J. Neurosci. 2006, 26, 7337–7347. [Google Scholar] [CrossRef] [PubMed]
- Petersen, A.; Gerges, N.Z. Neurogranin regulates CaM dynamics at dendritic spines. Sci. Rep. 2015, 5, 11135. [Google Scholar] [CrossRef] [PubMed]
- Gerendasy, D.D.; Sutcliffe, J.G. RC3/neurogranin, a postsynaptic calpacitin for setting the response threshold to calcium influxes. Mol. Neurobiol. 1997, 15, 131–163. [Google Scholar] [CrossRef]
- Pak, J.H.; Huang, F.L.; Li, J.; Balschun, D.; Reymann, K.G.; Chiang, C.; Westphal, H.; Huang, K.-P. Involvement of neurogranin in the modulation of calcium/calmodulin-dependent protein kinase II, synaptic plasticity, and spatial learning: A study with knockout mice. Proc. Natl. Acad. Sci. USA 2000, 97, 11232–11237. [Google Scholar] [CrossRef] [PubMed]
- Miyakawa, T.; Yared, E.; Pak, J.H.; Huang, F.L.; Huang, K.-P.; Crawley, J.N. Neurogranin null mutant mice display performance deficits on spatial learning tasks with anxiety related components. Hippocampus 2001, 11, 763–775. [Google Scholar] [CrossRef]
- Huang, K.-P.; Huang, F.L.; Jäger, T.; Li, J.; Reymann, K.G.; Balschun, D. Neurogranin/RC3 enhances long-term potentiation and learning by promoting calcium-mediated signaling. J. Neurosci. 2004, 24, 10660–10669. [Google Scholar] [CrossRef] [PubMed]
- Kubota, Y.; Putkey, J.A.; Waxham, M.N. Neurogranin controls the spatiotemporal pattern of postsynaptic Ca2+/CaM signaling. Biophys. J. 2007, 93, 3848–3859. [Google Scholar] [CrossRef] [PubMed]
- Kubota, Y.; Putkey, J.A.; Shouval, H.Z.; Waxham, M.N. IQ-Motif Proteins Influence Intracellular Free Ca2+ in Hippocampal Neurons through Their Interactions with Calmodulin. J. Neurophysiol. 2008, 99, 264–276. [Google Scholar] [CrossRef] [PubMed]
- Zhong, L.; Cherry, T.; Bies, C.E.; Florence, M.A.; Gerges, N.Z. Neurogranin enhances synaptic strength through its interaction with calmodulin. EMBO J. 2009, 28, 3027–3039. [Google Scholar] [CrossRef]
- Wu, J.; Li, J.; Huang, K.-P.; Huang, F.L. Attenuation of Protein Kinase C and cAMP-dependent Protein Kinase Signal Transduction in the Neurogranin Knockout Mouse. J. Biol. Chem. 2002, 277, 19498–19505. [Google Scholar] [CrossRef]
- Jones, K.J.; Templet, S.; Zemoura, K.; Kuzniewska, B.; Pena, F.X.; Hwang, H.; Lei, D.J.; Haensgen, H.; Nguyen, S.; Saenz, C.; et al. Rapid, experience-dependent translation of neurogranin enables memory encoding. Proc. Natl. Acad. Sci. USA 2018, 115, E5805–E5814. [Google Scholar] [CrossRef]
- Ruano, D.; Aulchenko, Y.S.; Macedo, A.; Soares, M.J.; Valente, J.; Azevedo, M.H.; Hutz, M.H.; Gama, C.S.; Lobato, M.I.; Belmonte-De-Abreu, P.; et al. Association of the gene encoding neurogranin with schizophrenia in males. J. Psychiatr. Res. 2008, 42, 125–133. [Google Scholar] [CrossRef]
- Stefansson, H.; Ophoff, R.A.; Steinberg, S.; Andreassen, O.A.; Cichon, S.; Rujescu, D.; Werge, T.; Pietiläinen, O.P.; Mors, O.; Mortensen, P.B.; et al. Common variants conferring risk of schizophrenia. Nat. Cell Biol. 2009, 460, 744–747. [Google Scholar] [CrossRef]
- Coldren, C.D.; Lai, Z.; Shragg, P.; Rossi, E.; Glidewell, S.C.; Zuffardi, O.; Mattina, T.; Ivy, D.D.; Curfs, L.M.; Mattson, S.N.; et al. Chromosomal microarray mapping suggests a role for BSX and Neurogranin in neurocognitive and behavioral defects in the 11q terminal deletion disorder (Jacobsen syndrome). Neurogenetics 2009, 10, 89–95. [Google Scholar] [CrossRef]
- Chang, J.W.; Schumacher, E.; Coulter, P.M.; Vinters, H.V.; Watson, J.B. Dendritic Translocation of RC3/Neurogranin mRNA in Normal Aging, Alzheimer Disease and Fronto-Temporal Dementia. J. Neuropathol. Exp. Neurol. 1997, 56, 1105–1118. [Google Scholar] [CrossRef] [PubMed]
- Reddy, P.H.; Mani, G.; Park, B.S.; Jacques, J.; Murdoch, G.; Whetsell, W., Jr.; Kaye, J.; Manczak, M. Differential loss of synaptic proteins in Alzheimer’s disease: Implications for synaptic dysfunction. J. Alzheimers Dis. 2005, 7, 103–117, discussion 173–180. [Google Scholar] [CrossRef] [PubMed]
- George, A.J.; Gordon, L.; Beissbarth, T.; Koukoulas, I.; Holsinger, R.M.D.; Perreau, V.; Cappai, R.; Tan, S.-S.; Masters, C.L.; Scott, H.S.; et al. A Serial Analysis of Gene Expression Profile of the Alzheimer’s Disease Tg2576 Mouse Model. Neurotox. Res. 2010, 17, 360–379. [Google Scholar] [CrossRef] [PubMed]
- Esteve, C.; Jones, E.A.; Kell, D.B.; Boutin, H.; McDonnell, L.A. Mass spectrometry imaging shows major derangements in neurogranin and in purine metabolism in the triple-knockout 3 × Tg Alzheimer mouse model. Biochim. Biophys. Acta Proteins Proteom. 2017, 1865, 747–754. [Google Scholar] [CrossRef] [PubMed]
- Kvartsberg, H.; Lashley, T.; Murray, C.E.; Brinkmalm, G.; Cullen, N.C.; Höglund, K.; Zetterberg, H.; Blennow, K.; Portelius, E. The intact postsynaptic protein neurogranin is reduced in brain tissue from patients with familial and sporadic Alzheimer’s disease. Acta Neuropathol. 2019, 137, 89–102. [Google Scholar] [CrossRef] [PubMed]
- Jeon, S.G.; Kang, M.; Kim, Y.-S.; Kim, N.-H.; Nam, D.W.; Song, E.J.; Mook-Jung, I.; Moon, M. Intrahippocampal injection of a lentiviral vector expressing neurogranin enhances cognitive function in 5XFAD mice. Exp. Mol. Med. 2018, 50, e461. [Google Scholar] [CrossRef]
- Veyrac, A.; Besnard, A.; Caboche, J.; Davis, S.; Laroche, S. The Transcription Factor Zif268/Egr1, Brain Plasticity, and Memory. Prog. Mol. Biol. Transl. Sci. 2014, 122, 89–129. [Google Scholar] [CrossRef]
- Busto, G.U.; Elie, J.E.; Kermen, F.; Garcia, S.; Sacquet, J.; Jourdan, F.; Marcel, D.; Mandairon, N.; Didier, A. Expression of Zif268 in the granule cell layer of the adult mouse olfactory bulb is modulated by experience. Eur. J. Neurosci. 2009, 29, 1431–1439. [Google Scholar] [CrossRef]
- Whitman, M.C.; Greer, C.A. Synaptic Integration of Adult-Generated Olfactory Bulb Granule Cells: Basal Axodendritic Centrifugal Input Precedes Apical Dendrodendritic Local Circuits. J. Neurosci. 2007, 27, 9951–9961. [Google Scholar] [CrossRef]
- Baudier, J.; Deloulme, J.C.; Van Dorsselaer, A.; Black, D.; Matthes, H.W. Purification and characterization of a brain-specific protein kinase C substrate, neurogranin (p17). Identification of a consensus amino acid sequence between neurogranin and neuromodulin (GAP43) that corresponds to the protein kinase C phosphorylation site and the calmodulin-binding domain. J. Biol. Chem. 1991, 266, 229–237. [Google Scholar] [PubMed]
- Huang, K.P.; Huang, F.L.; Chen, H.C. Characterization of a 7.5-kDa protein kinase C substrate (RC3 protein, neurogranin) from rat brain. Arch. Biochem. Biophys. 1993, 305, 570–580. [Google Scholar] [CrossRef] [PubMed]
- Petreanu, L.; Alvarez-Buylla, A. Maturation and death of adult-born olfactory bulb granule neurons: Role of olfaction. J. Neurosci. 2002, 22, 6106–6113. [Google Scholar] [CrossRef] [PubMed]
- Gribaudo, S.; Bovetti, S.; Friard, O.; Denorme, M.; Oboti, L.; Fasolo, A.; De Marchis, S. Transitory and activity-dependent expression of neurogranin in olfactory bulb tufted cells during mouse postnatal development. J. Comp. Neurol. 2012, 520, 3055–3069. [Google Scholar] [CrossRef] [PubMed][Green Version]
- Zhao, C.; Teng, E.M.; Summers, R.G.; Ming, G.-L.; Gage, F.H. Distinct Morphological Stages of Dentate Granule Neuron Maturation in the Adult Mouse Hippocampus. J. Neurosci. 2006, 26, 3–11. [Google Scholar] [CrossRef] [PubMed]
- Jagasia, R.; Steib, K.; Englberger, E.; Herold, S.; Faus-Kessler, T.; Saxe, M.; Gage, F.H.; Song, H.; Lie, D.C. GABA-cAMP response element-binding protein signaling regulates maturation and survival of newly generated neurons in the adult hippocampus. J. Neurosci. 2009, 29, 7966–7977. [Google Scholar] [CrossRef]
- de Chevigny, A.; Lemasson, M.; Saghatelyan, A.; Sibbe, M.; Schachner, M.; Lledo, P.-M. Delayed onset of odor detection in neonatal mice lacking tenascin-C. Mol. Cell. Neurosci. 2006, 32, 174–186. [Google Scholar] [CrossRef] [PubMed]
- Schellinck, H.M.; Forestell, C.A.; LoLordo, V.M. A Simple and Reliable Test of Olfactory Learning and Memory in Mice. Chem. Senses 2001, 26, 663–672. [Google Scholar] [CrossRef]
- Gheusi, G.; Cremer, H.; McLean, H.; Chazal, G.; Vincent, J.-D.; Lledo, P.-M. Importance of newly generated neurons in the adult olfactory bulb for odor discrimination. Proc. Natl. Acad. Sci. USA 2000, 97, 1823–1828. [Google Scholar] [CrossRef]
- Sakamoto, M.; Ieki, N.; Miyoshi, G.; Mochimaru, D.; Miyachi, H.; Imura, T.; Yamaguchi, M.; Fishell, G.; Mori, K.; Kageyama, R.; et al. Continuous postnatal neurogenesis contributes to formation of the olfactory bulb neural circuits and flexible olfactory associative learning. J. Neurosci. 2014, 34, 5788–5799. [Google Scholar] [CrossRef]
- Zhong, L.; Gerges, N.Z. neurogranin targets calmodulin and lowers the threshold for the induction of long-term potentiation. PLoS ONE 2012, 7, e41275. [Google Scholar] [CrossRef]
- Zhong, L.; Kaleka, K.S.; Gerges, N.Z. Neurogranin phosphorylation fine-tunes long-term potentiation. Eur. J. Neurosci. 2011, 33, 244–250. [Google Scholar] [CrossRef] [PubMed]
- Zhong, L.; Brown, J.; Kramer, A.; Kaleka, K.; Petersen, A.; Krueger, J.N.; Florence, M.; Muelbl, M.J.; Battle, M.; Murphy, G.G.; et al. Increased prefrontal cortex neurogranin enhances plasticity and extinction learning. J. Neurosci. 2015, 35, 7503–7508. [Google Scholar] [CrossRef]
- Zhong, L.; Gerges, N.Z. Neurogranin Regulates Metaplasticity. Front. Mol. Neurosci. 2020, 12, 322. [Google Scholar] [CrossRef] [PubMed]
- Lisman, J.; Cooper, K.; Sehgal, M.; Silva, A.J. Memory formation depends on both synapse-specific modifications of synaptic strength and cell-specific increases in excitability. Nat. Neurosci. 2018, 21, 309–314. [Google Scholar] [CrossRef] [PubMed]
- Tong, M.T.; Kim, T.-Y.P.; Cleland, T.A. Kinase activity in the olfactory bulb is required for odor memory consolidation. Learn. Mem. 2018, 25, 198–205. [Google Scholar] [CrossRef]
- Lepousez, G.; Nissant, A.; Bryant, A.K.; Gheusi, G.; Greer, C.A.; Lledo, P.-M. Olfactory learning promotes input-specific synaptic plasticity in adult-born neurons. Proc. Natl. Acad. Sci. USA 2014, 111, 13984–13989. [Google Scholar] [CrossRef] [PubMed]
- Huang, L.; Ung, K.; Garcia, I.; Quast, K.B.; Cordiner, K.; Saggau, P.; Arenkiel, B.R. Task Learning Promotes Plasticity of Interneuron Connectivity Maps in the Olfactory Bulb. J. Neurosci. 2016, 36, 8856–8871. [Google Scholar] [CrossRef]
- Grelat, A.; Benoit, L.; Wagner, S.; Moigneu, C.; Lledo, P.-M.; Alonso, M. Adult-born neurons boost odor-reward association. Proc. Natl. Acad. Sci. USA 2018, 115, 2514–2519. [Google Scholar] [CrossRef]
- Yamaguchi, M.; Saito, H.; Suzuki, M.; Mori, K. Visualization of neurogenesis in the central nervous system using nestin promoter-GFP transgenic mice. NeuroReport 2000, 11, 1991–1996. [Google Scholar] [CrossRef] [PubMed]
- Rochefort, C.; Gheusi, G.; Vincent, J.-D.; Lledo, P.-M. Enriched odor exposure increases the number of newborn neurons in the adult olfactory bulb and improves odor memory. J. Neurosci. 2002, 22, 2679–2689. [Google Scholar] [CrossRef] [PubMed]
- Yamaguchi, M.; Mori, K. Critical period for sensory experience-dependent survival of newly generated granule cells in the adult mouse olfactory bulb. Proc. Natl. Acad. Sci. USA 2005, 102, 9697–9702. [Google Scholar] [CrossRef] [PubMed]
- Han, K.-S.; Cooke, S.F.; Xü, W. Experience-Dependent Equilibration of AMPAR-Mediated Synaptic Transmission during the Critical Period. Cell Rep. 2017, 18, 892–904. [Google Scholar] [CrossRef]
- Breton-Provencher, V.; Bakhshetyan, K.; Hardy, D.; Bammann, R.R.; Cavarretta, F.; Snapyan, M.; Côté, D.; Migliore, M.; Saghatelyan, A. Principal cell activity induces spine relocation of adult-born interneurons in the olfactory bulb. Nat. Commun. 2016, 7, 12659. [Google Scholar] [CrossRef]
- Tronel, S.; Sara, S.J. Mapping of olfactory memory circuits: Region-specific c-fos activation after odor-reward associative learning or after its retrieval. Learn. Mem. 2002, 9, 105–111. [Google Scholar] [CrossRef] [PubMed]
- Takahashi, H.; Yoshihara, S.; Tsuboi, A. The Functional Role of Olfactory Bulb Granule Cell Subtypes Derived From Embryonic and Postnatal Neurogenesis. Front. Mol. Neurosci. 2018, 11, 229. [Google Scholar] [CrossRef] [PubMed]
- Prakash, Y.; Smithson, K.; Sieck, G. Application of the cavalieri principle in volume estimation using laser confocal microscopy. NeuroImage 1994, 1, 325–333. [Google Scholar] [CrossRef] [PubMed]
- Schindelin, J.; Arganda-Carreras, I.; Frise, E.; Kaynig, V.; Longair, M.; Pietzsch, T.; Preibisch, S.; Rueden, C.; Saalfeld, S.; Schmid, B.; et al. Fiji: An open-source platform for biological-image analysis. Nat. Methods 2012, 9, 676–682. [Google Scholar] [CrossRef]
- Luzzati, F.; Fasolo, A.; Peretto, P.M. Combining Confocal Laser Scanning Microscopy with Serial Section Reconstruction in the Study of Adult Neurogenesis. Front. Behav. Neurosci. 2011, 5, 70. [Google Scholar] [CrossRef] [PubMed]
- Rodriguez, A.; Ehlenberger, D.; Kelliher, K.; Einstein, M.; Henderson, S.C.; Morrison, J.H.; Hof, P.R.; Wearne, S.L. Automated reconstruction of three-dimensional neuronal morphology from laser scanning microscopy images. Methods 2003, 30, 94–105. [Google Scholar] [CrossRef]
- Fiala, J.C. Reconstruct: A free editor for serial section microscopy. J. Microsc. 2005, 218, 52–61. [Google Scholar] [CrossRef] [PubMed]
- Lu, J.; Fiala, J.C.; Lichtman, J.W. Semi-automated reconstruction of neural processes from large numbers of fluorescence images. PLoS ONE 2009, 4, e5655. [Google Scholar] [CrossRef] [PubMed]
- Rodriguez, A.; Ehlenberger, D.B.; Dickstein, D.L.; Hof, P.R.; Wearne, S.L. Automated three-dimensional detection and shape classification of dendritic spines from fluorescence microscopy images. PLoS ONE 2008, 3, e1997. [Google Scholar] [CrossRef] [PubMed]






Publisher’s Note: MDPI stays neutral with regard to jurisdictional claims in published maps and institutional affiliations. |
© 2021 by the authors. Licensee MDPI, Basel, Switzerland. This article is an open access article distributed under the terms and conditions of the Creative Commons Attribution (CC BY) license (https://creativecommons.org/licenses/by/4.0/).
Share and Cite
Gribaudo, S.; Saraulli, D.; Nato, G.; Bonzano, S.; Gambarotta, G.; Luzzati, F.; Costanzi, M.; Peretto, P.; Bovetti, S.; De Marchis, S. Neurogranin Regulates Adult-Born Olfactory Granule Cell Spine Density and Odor-Reward Associative Memory in Mice. Int. J. Mol. Sci. 2021, 22, 4269. https://doi.org/10.3390/ijms22084269
Gribaudo S, Saraulli D, Nato G, Bonzano S, Gambarotta G, Luzzati F, Costanzi M, Peretto P, Bovetti S, De Marchis S. Neurogranin Regulates Adult-Born Olfactory Granule Cell Spine Density and Odor-Reward Associative Memory in Mice. International Journal of Molecular Sciences. 2021; 22(8):4269. https://doi.org/10.3390/ijms22084269
Chicago/Turabian StyleGribaudo, Simona, Daniele Saraulli, Giulia Nato, Sara Bonzano, Giovanna Gambarotta, Federico Luzzati, Marco Costanzi, Paolo Peretto, Serena Bovetti, and Silvia De Marchis. 2021. "Neurogranin Regulates Adult-Born Olfactory Granule Cell Spine Density and Odor-Reward Associative Memory in Mice" International Journal of Molecular Sciences 22, no. 8: 4269. https://doi.org/10.3390/ijms22084269
APA StyleGribaudo, S., Saraulli, D., Nato, G., Bonzano, S., Gambarotta, G., Luzzati, F., Costanzi, M., Peretto, P., Bovetti, S., & De Marchis, S. (2021). Neurogranin Regulates Adult-Born Olfactory Granule Cell Spine Density and Odor-Reward Associative Memory in Mice. International Journal of Molecular Sciences, 22(8), 4269. https://doi.org/10.3390/ijms22084269

