SH3BP2 Deficiency Ameliorates Murine Systemic Lupus Erythematosus
Abstract
1. Introduction
2. Results
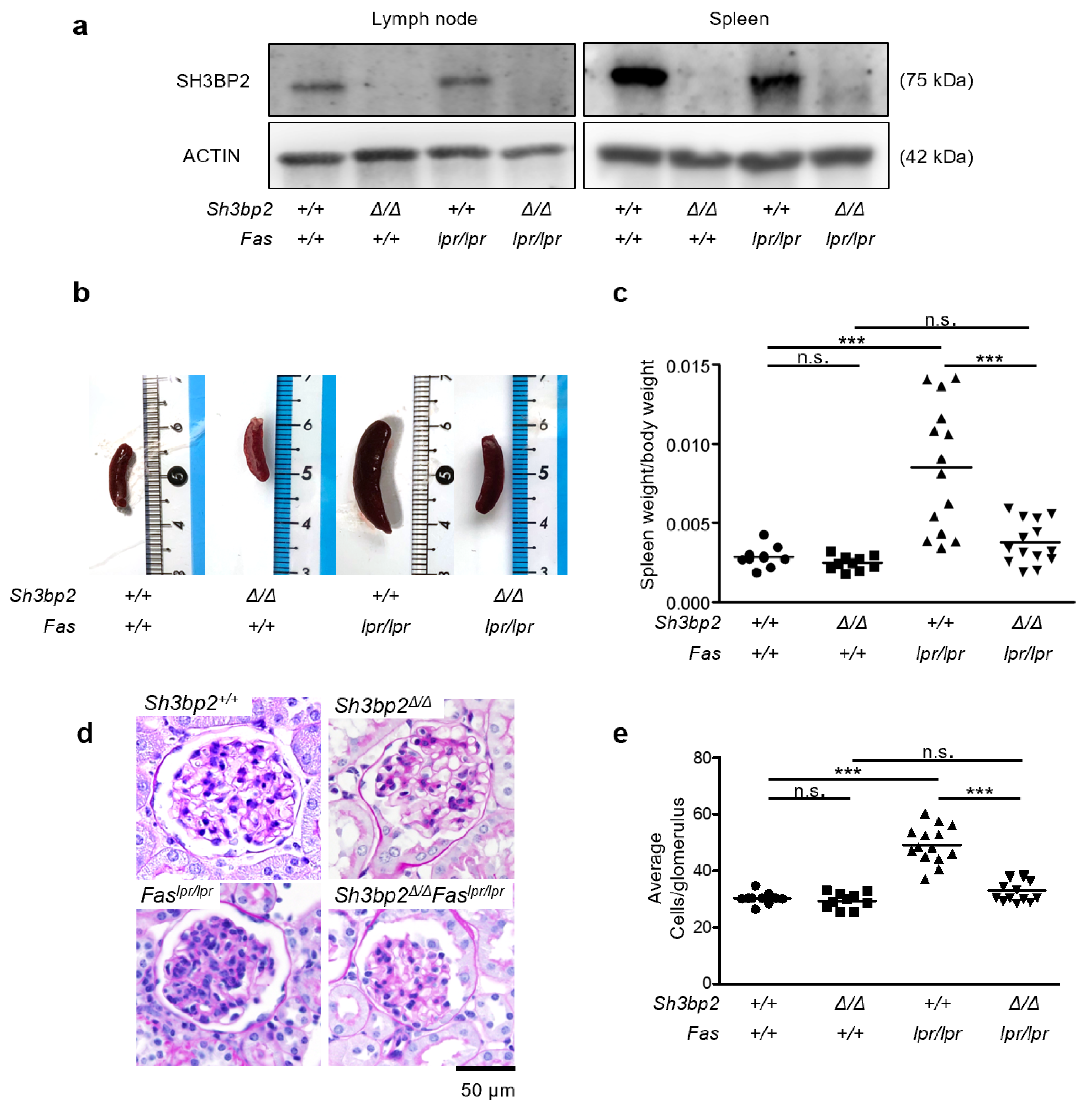
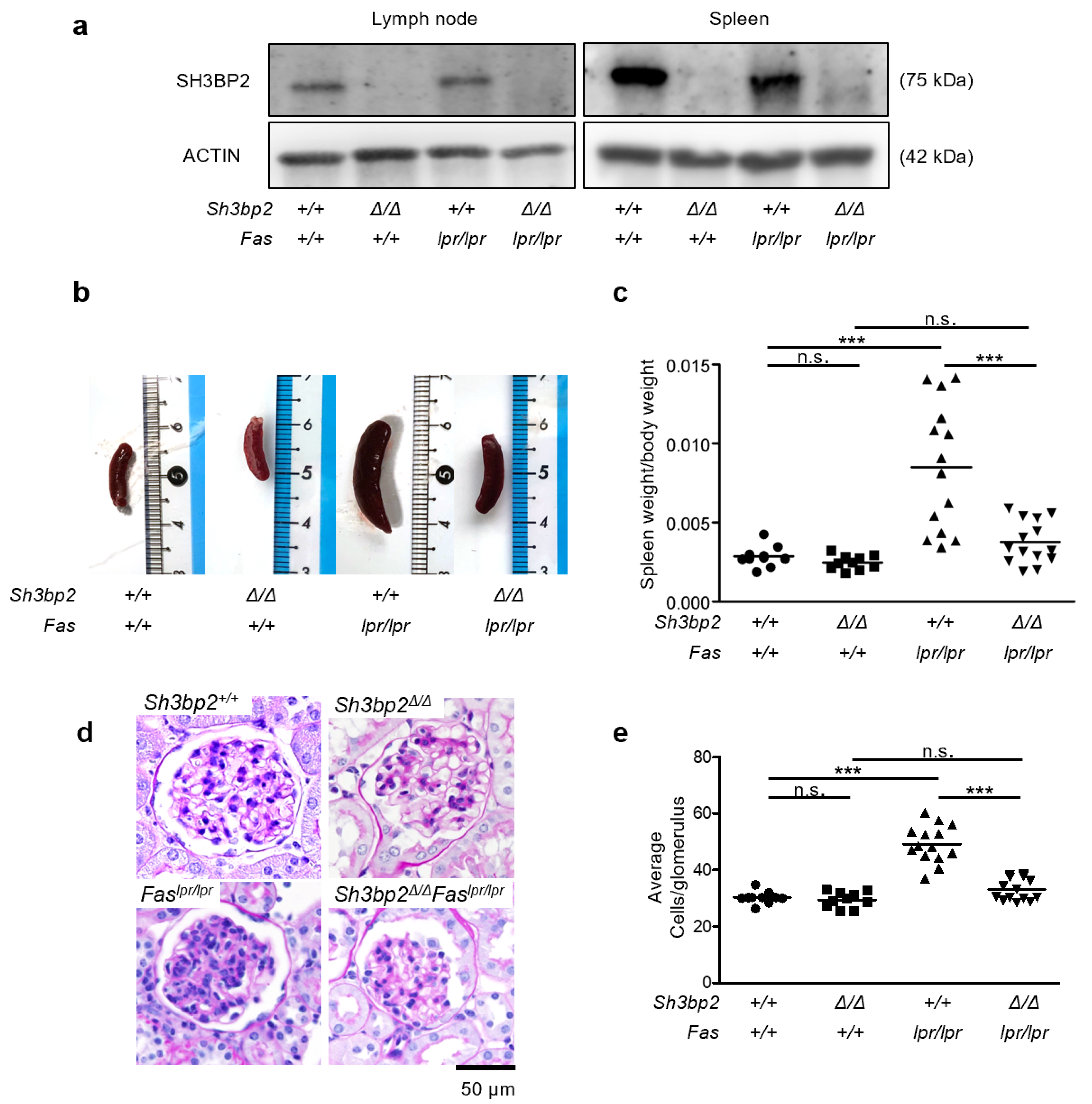
2.1. SH3BP2 Deficiency Improves Splenomegaly and Glomerular Proliferative Changes in Lupus-Prone Mice
2.2. SH3BP2 Deficiency Suppresses Autoantibody Production
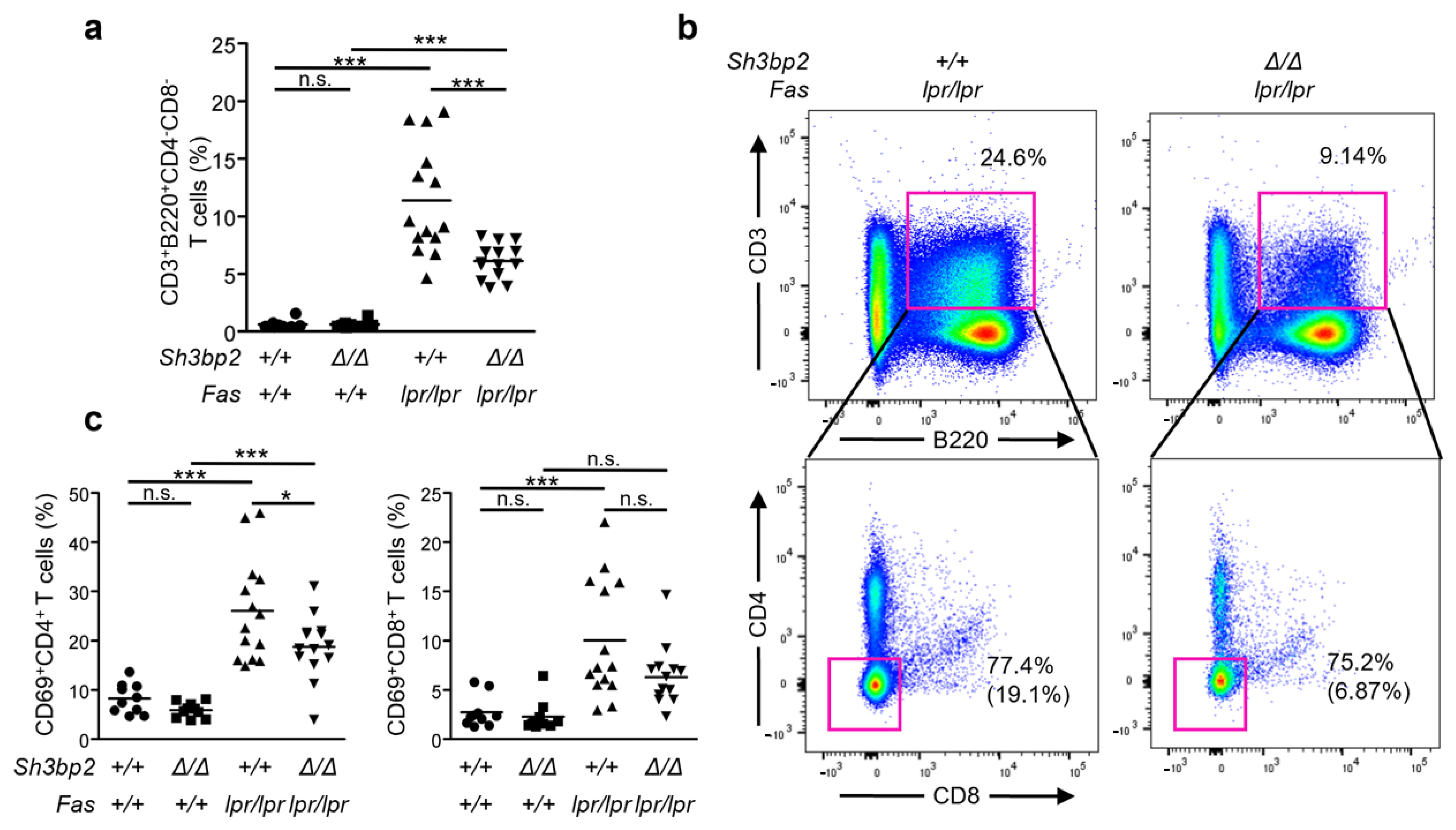
2.3. SH3BP2 Deficiency Blunts the Aberrant Accumulation of CD3+B220+CD4-CD8- Double-Negative T (DNT) Cells
2.4. B Cell-Specific SH3BP2 Deficiency Does Not Improve the Clinical and Immunological Phenotypes
2.5. SH3BP2 Deficiency Does Not Directly Affect the Activation of CD4+ T Cells
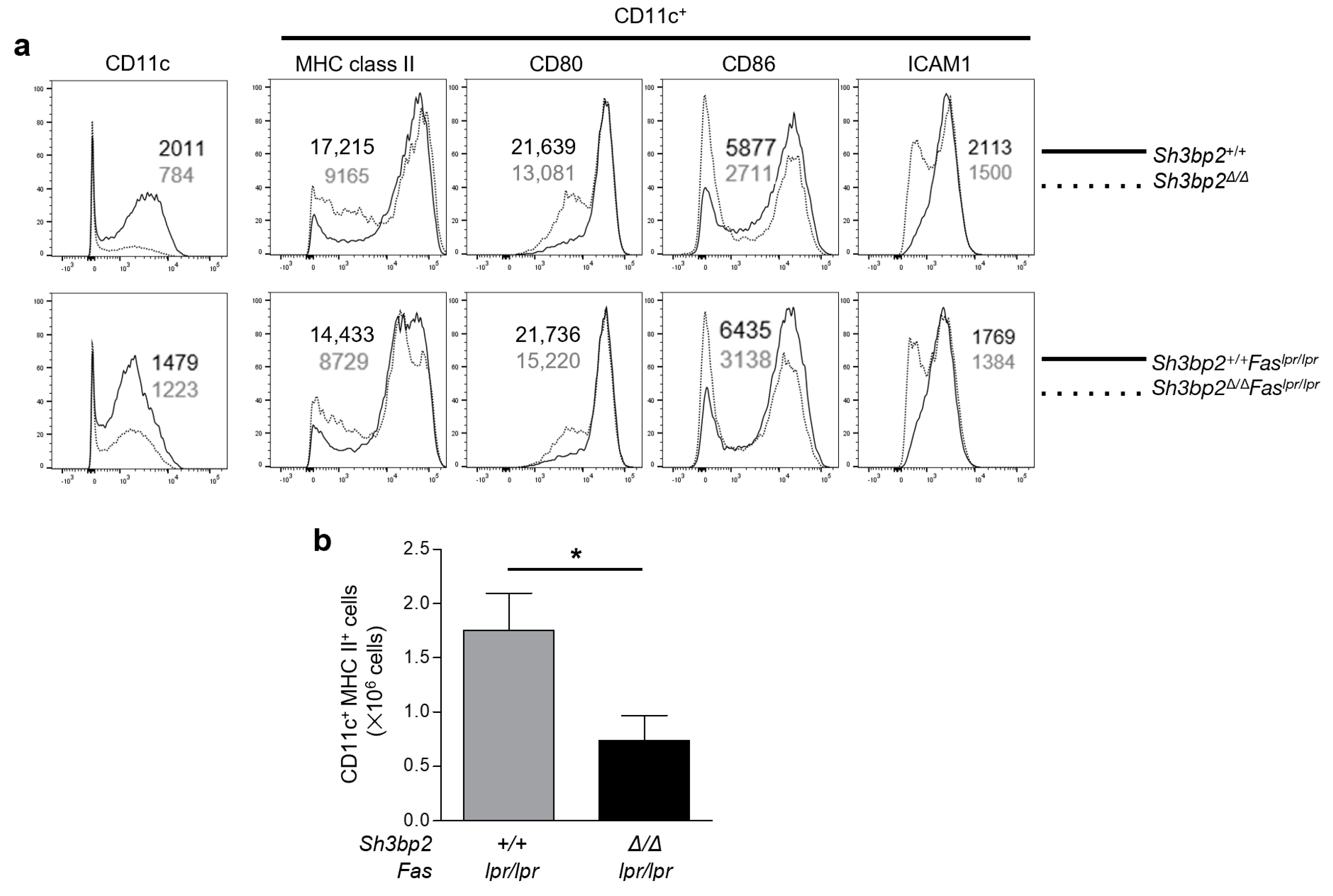
2.6. SH3BP2 Deficiency Modulates Optimal In Vitro Differentiation of Bone Marrow-Derived Dendritic Cells (DCs)
3. Discussion
4. Materials and Methods
4.1. Mice
4.2. Animal Study: Analysis of the Lupus-Prone Mice
4.3. Western Blot Analysis
4.4. Isolation of Mouse Primary T Cells and B Cells
4.5. Urinary Protein Assessment
4.6. Histopathologic Assessment of Kidney
4.7. Enzyme-Linked Immunosorbent Assay (ELISA) for Serum Anti-dsDNA Antibody and IgM-RF
4.8. Serum Immunoglobulin Measurement
4.9. Flow Cytometry for Immune Cell Subsets
4.10. Functional Analyses of CD4+ T Cells
4.11. Generation of Dendritic Cells (DCs) from Bone Marrow Cells
4.12. Flow Cytometric Analyses of DCs
4.13. Culture of Bone Marrow-Derived Macrophages
4.14. Real-Time Quantitative Polymerase Chain Reaction (qPCR)
4.15. Statistical Analysis
Author Contributions
Funding
Institutional Review Board Statement
Informed Consent Statement
Data Availability Statement
Acknowledgments
Conflicts of Interest
Appendix A






References
- Tsokos, G.C.; Lo, M.S.; Costa Reis, P.; Sullivan, K.E. New insights into the immunopathogenesis of systemic lupus erythematosus. Nat. Rev. Rheumatol. 2016, 12, 716–730. [Google Scholar] [CrossRef] [PubMed]
- Moulton, V.R.; Suarez-Fueyo, A.; Meidan, E.; Li, H.; Mizui, M.; Tsokos, G.C. Pathogenesis of Human Systemic Lupus Erythematosus: A Cellular Perspective. Trends Mol. Med. 2017, 23, 615–635. [Google Scholar] [CrossRef] [PubMed]
- Marian, V.; Anolik, J.H. Treatment targets in systemic lupus erythematosus: Biology and clinical perspective. Arthritis Res. 2012, 14 (Suppl. 4), S3. [Google Scholar] [CrossRef] [PubMed][Green Version]
- Furukawa, F.; Yoshimasu, T. Animal models of spontaneous and drug-induced cutaneous lupus erythematosus. Autoimmun. Rev. 2005, 4, 345–350. [Google Scholar] [CrossRef]
- Li, W.; Titov, A.A.; Morel, L. An update on lupus animal models. Curr. Opin. Rheumatol. 2017, 29, 434–441. [Google Scholar] [CrossRef] [PubMed]
- Singer, G.G.; Abbas, A.K. The fas antigen is involved in peripheral but not thymic deletion of t-Lymphocytes in t-Cell receptor transgenic mice. Immunity 1994, 1, 365–371. [Google Scholar] [CrossRef]
- Du, Y.; Sanam, S.; Kate, K.; Mohan, C. Animal models of lupus and lupus nephritis. Curr. Pharm. Des. 2015, 21, 2320–2349. [Google Scholar] [CrossRef]
- Mogil, R.J.; Radvanyi, L.; Gonzalezquintial, R.; Miller, R.; Mills, G.; Theofilopoulos, A.N.; Green, D.R. FAS (CD95) participates in peripheral t-cell deletion and associated apoptosis in-vivo. Int. Immunol. 1995, 7, 1451–1458. [Google Scholar] [CrossRef] [PubMed]
- Singer, G.G.; Carrera, A.C.; Marshakrothstein, A.; Martineza, C.; Abbas, A.K. apoptosis, fas and systemic autoimmunity-The mrl-ipr/ipr model. Curr. Opin. Immunol. 1994, 6, 913–920. [Google Scholar] [CrossRef]
- Ueki, Y.; Lin, C.Y.; Senoo, M.; Ebihara, T.; Agata, N.; Onji, M.; Saheki, Y.; Kawai, T.; Mukherjee, P.M.; Reichenberger, E.; et al. Increased myeloid cell responses to M-CSF and RANKL cause bone loss and inflammation in SH3BP2 “cherubism” mice. Cell. 2007, 128, 71–83. [Google Scholar] [CrossRef]
- Yoshitaka, T.; Mukai, T.; Kittaka, M.; Alford, L.M.; Masrani, S.; Ishida, S.; Yamaguchi, K.; Yamada, M.; Mizuno, N.; Olsen, B.R.; et al. Enhanced TLR-MYD88 signaling stimulates autoinflammation in SH3BP2 cherubism mice and defines the etiology of cherubism. Cell Rep. 2014, 8, 1752–1766. [Google Scholar] [CrossRef]
- de la Fuente, M.A.; Kumar, L.; Lu, B.; Geha, R.S. 3BP2 deficiency impairs the response of B cells, but not T cells, to antigen receptor ligation. Mol. Cell. Biol. 2006, 26, 5214–5225. [Google Scholar] [CrossRef]
- Chen, G.; Dimitriou, I.D.; La Rose, J.; Ilangumaran, S.; Yeh, W.C.; Doody, G.; Turner, M.; Gommerman, J.; Rottapel, R. The 3BP2 adapter protein is required for optimal B-cell activation and thymus-independent type 2 humoral response. Mol. Cell. Biol. 2007, 27, 3109–3122. [Google Scholar] [CrossRef]
- Dimitriou, I.D.; Lee, K.; Akpan, I.; Lind, E.F.; Barr, V.A.; Ohashi, P.S.; Samelson, L.E.; Rottapel, R. Timed Regulation of 3BP2 Induction Is Critical for Sustaining CD8(+) T Cell Expansion and Differentiation. Cell Rep. 2018, 24, 1123–1135. [Google Scholar] [CrossRef]
- Deckert, M.; Tartare-Deckert, S.; Hernandez, J.; Rottapel, R.; Altman, A. Adaptor function for the Syk kinases-interacting protein 3BP2 in IL-2 gene activation. Immunity 1998, 9, 595–605. [Google Scholar] [CrossRef]
- Chihara, K.; Kato, Y.; Yoshiki, H.; Takeuchi, K.; Fujieda, S.; Sada, K. Syk-dependent tyrosine phosphorylation of 3BP2 is required for optimal FcRgamma-mediated phagocytosis and chemokine expression in U937 cells. Sci. Rep. 2017, 7, 11480. [Google Scholar] [CrossRef] [PubMed]
- Jevremovic, D.; Billadeau, D.D.; Schoon, R.A.; Dick, C.J.; Leibson, P.J. Regulation of NK cell-mediated cytotoxicity by the adaptor protein 3BP2. J. Immunol. (Baltim. Md 1950) 2001, 166, 7219–7228. [Google Scholar] [CrossRef] [PubMed]
- Chihara, K.; Kimura, Y.; Honjoh, C.; Yamauchi, S.; Takeuchi, K.; Sada, K. Tyrosine phosphorylation of 3BP2 is indispensable for the interaction with VAV3 in chicken DT40 cells. Exp. Cell Res. 2014, 322, 99–107. [Google Scholar] [CrossRef]
- Foucault, I.; Le Bras, S.; Charvet, C.; Moon, C.; Altman, A.; Deckert, M. The adaptor protein 3BP2 associates with VAV guanine nucleotide exchange factors to regulate NFAT activation by the B-cell antigen receptor. Blood 2005, 105, 1106–1113. [Google Scholar] [CrossRef]
- GuezGuez, A.; Prod’homme, V.; Mouska, X.; Baudot, A.; Blin-Wakkach, C.; Rottapel, R.; Deckert, M. 3BP2 adapter protein is required for receptor activator of NFkappaB ligand (RANKL)-induced osteoclast differentiation of RAW264.7 cells. J. Biol. Chem. 2010, 285, 20952–20963. [Google Scholar] [CrossRef] [PubMed]
- Ueki, Y.; Tiziani, V.; Santanna, C.; Fukai, N.; Maulik, C.; Garfinkle, J.; Ninomiya, C.; doAmaral, C.; Peters, H.; Habal, M.; et al. Mutations in the gene encoding c-Abl-binding protein SH3BP2 cause cherubism. Nat. Genet. 2001, 28, 125–126. [Google Scholar] [CrossRef] [PubMed]
- Levaot, N.; Voytyuk, O.; Dimitriou, I.; Sircoulomb, F.; Chandrakumar, A.; Deckert, M.; Krzyzanowski, P.M.; Scotter, A.; Gu, S.; Janmohamed, S.; et al. Loss of Tankyrase-mediated destruction of 3BP2 is the underlying pathogenic mechanism of cherubism. Cell 2011, 147, 1324–1339. [Google Scholar] [CrossRef]
- Mukai, T.; Ishida, S.; Ishikawa, R.; Yoshitaka, T.; Kittaka, M.; Gallant, R.; Lin, Y.L.; Rottapel, R.; Brotto, M.; Reichenberger, E.J.; et al. SH3BP2 cherubism mutation potentiates TNF-alpha-induced osteoclastogenesis via NFATc1 and TNF-alpha-mediated inflammatory bone loss. J. Bone Miner. Res. Off. J. Am. Soc. Bone Miner. Res. 2014, 29, 2618–2635. [Google Scholar] [CrossRef]
- Mukai, T.; Gallant, R.; Ishida, S.; Kittaka, M.; Yoshitaka, T.; Fox, D.A.; Morita, Y.; Nishida, K.; Rottapel, R.; Ueki, Y. Loss of SH3 domain-binding protein 2 function suppresses bone destruction in tumor necrosis factor-driven and collagen-induced arthritis in mice. Arthritis Rheumatol. (HobokenNj) 2015, 67, 656–667. [Google Scholar] [CrossRef]
- Murphy, G.; Lisnevskaia, L.; Isenberg, D. Systemic lupus erythematosus and other autoimmune rheumatic diseases: Challenges to treatment. Lancet (Lond. Engl.) 2013, 382, 809–818. [Google Scholar] [CrossRef]
- Zharkova, O.; Celhar, T.; Cravens, P.D.; Satterthwaite, A.B.; Fairhurst, A.M.; Davis, L.S. Pathways leading to an immunological disease: Systemic lupus erythematosus. Rheumatology (Oxf. Engl.) 2017, 56 (Suppl. 1), i55–i66. [Google Scholar] [CrossRef]
- Rodriguez-Rodriguez, N.; Apostolidis, S.A.; Fitzgerald, L.; Meehan, B.S.; Corbett, A.J.; Martin-Villa, J.M.; McCluskey, J.; Tsokos, G.C.; Crispin, J.C. Pro-inflammatory self-reactive T cells are found within murine TCR-alphabeta(+) CD4(−) CD8(−) PD-1(+) cells. Eur. J. Immunol. 2016, 46, 1383–1391. [Google Scholar] [CrossRef]
- Martina, M.N.; Noel, S.; Saxena, A.; Rabb, H.; Hamad, A.R. Double negative (DN) alphabeta T cells: Misperception and overdue recognition. Immunol. Cell Biol. 2015, 93, 305–310. [Google Scholar] [CrossRef]
- Liu, J.; Karypis, G.; Hippen, K.L.; Vegoe, A.L.; Ruiz, P.; Gilkeson, G.S.; Behrens, T.W. Genomic view of systemic autoimmunity in MRLlpr mice. Genes Immun. 2006, 7, 156–168. [Google Scholar] [CrossRef] [PubMed]
- Goury, A.; Meghraoui-Kheddar, A.; Belmokhtar, K.; Vuiblet, V.; Ortillon, J.; Jaisson, S.; Devy, J.; Le Naour, R.; Tabary, T.; Cohen, J.H.; et al. Deletion of receptor for advanced glycation end products exacerbates lymphoproliferative syndrome and lupus nephritis in B6-MRL Fas lpr/j mice. J. Immunol. (Baltim. Md 1950). 2015, 194, 3612–3622. [Google Scholar] [CrossRef] [PubMed]
- Hatani, T.; Sada, K. Adaptor protein 3BP2 and cherubism. Curr. Med. Chem. 2008, 15, 549–554. [Google Scholar] [PubMed]
- Sozzani, S.; Del Prete, A.; Bosisio, D. Dendritic cell recruitment and activation in autoimmunity. J. Autoimmun. 2017, 85, 126–140. [Google Scholar] [CrossRef] [PubMed]
- Ding, D.; Mehta, H.; McCune, W.J.; Kaplan, M.J. Aberrant phenotype and function of myeloid dendritic cells in systemic lupus erythematosus. J. Immunol. (Baltim. Md 1950). 2006, 177, 5878–5889. [Google Scholar] [CrossRef] [PubMed]
- Gerl, V.; Lischka, A.; Panne, D.; Grossmann, P.; Berthold, R.; Hoyer, B.F.; Biesen, R.; Bruns, A.; Alexander, T.; Jacobi, A.; et al. Blood dendritic cells in systemic lupus erythematosus exhibit altered activation state and chemokine receptor function. Ann. Rheum Dis. 2010, 69, 1370–1377. [Google Scholar] [CrossRef]
- Teichmann, L.L.; Ols, M.L.; Kashgarian, M.; Reizis, B.; Kaplan, D.H.; Shlomchik, M.J. Dendritic cells in lupus are not required for activation of T and B cells but promote their expansion, resulting in tissue damage. Immunity 2010, 33, 967–978. [Google Scholar] [CrossRef]
- Nagasu, A.; Mukai, T.; Iseki, M.; Kawahara, K.; Tsuji, S.; Nagasu, H.; Ueki, Y.; Ishihara, K.; Kashihara, N.; Morita, Y. Sh3bp2 Gain-Of-Function Mutation Ameliorates Lupus Phenotypes in B6.MRL-Fas(lpr) Mice. Cells 2019, 8, 402. [Google Scholar] [CrossRef]
- Mukai, T.; Gallant, R.; Ishida, S.; Yoshitaka, T.; Kittaka, M.; Nishida, K.; Fox, D.A.; Morita, Y.; Ueki, Y. SH3BP2 gain-of-function mutation exacerbates inflammation and bone loss in a murine collagen-induced arthritis model. PLoS ONE 2014, 9, e105518. [Google Scholar] [CrossRef]
- Mukai, T.; Fujita, S.; Morita, Y. Tankyrase (PARP5) Inhibition Induces Bone Loss through Accumulation of Its Substrate SH3BP2. Cells 2019, 8, 195. [Google Scholar] [CrossRef]
- Iwata, S.; Yamaoka, K.; Niiro, H.; Jabbarzadeh-Tabrizi, S.; Wang, S.P.; Kondo, M.; Yoshikawa, M.; Akashi, K.; Tanaka, Y. Increased Syk phosphorylation leads to overexpression of TRAF6 in peripheral B cells of patients with systemic lupus erythematosus. Lupus 2015, 24, 695–704. [Google Scholar] [CrossRef]
- Kittaka, M.; Yoshimoto, T.; Schlosser, C.; Rottapel, R.; Kajiya, M.; Kurihara, H.; Reichenberger, E.J.; Ueki, Y. Alveolar Bone Protection by Targeting the SH3BP2-SYK Axis in Osteoclasts. J. Bone Miner. Res. Off. J. Am. Soc. Bone Miner. Res. 2020, 35, 382–395. [Google Scholar] [CrossRef]
- Lakso, M.; Pichel, J.G.; Gorman, J.R.; Sauer, B.; Okamoto, Y.; Lee, E.; Alt, F.W.; Westphal, H. Efficient in vivo manipulation of mouse genomic sequences at the zygote stage. Proc. Natl. Acad. Sci. USA 1996, 93, 5860–5865. [Google Scholar] [CrossRef] [PubMed]
- Fujita, S.; Mukai, T.; Mito, T.; Kodama, S.; Nagasu, A.; Kittaka, M.; Sone, T.; Ueki, Y.; Morita, Y. Pharmacological inhibition of tankyrase induces bone loss in mice by increasing osteoclastogenesis. Bone 2018, 106, 156–166. [Google Scholar] [CrossRef] [PubMed]
- Hiramatsu-Asano, S.; Sunahori-Watanabe, K.; Zeggar, S.; Katsuyama, E.; Mukai, T.; Morita, Y.; Wada, J. Deletion of Mir223 Exacerbates Lupus Nephritis by Targeting S1pr1 in Faslpr/lpr Mice. Front. Immunol. 2021, 11, 11. [Google Scholar] [CrossRef]
- Kikawada, E.; Lenda, D.M.; Kelley, V.R. IL-12 deficiency in MRL-Fas(lpr) mice delays nephritis and intrarenal IFN-gamma expression, and diminishes systemic pathology. J. Immunol. (Baltim. Md 1950) 2003, 170, 3915–3925. [Google Scholar] [CrossRef] [PubMed]
- Nagasu, H.; Satoh, M.; Kiyokage, E.; Kidokoro, K.; Toida, K.; Channon, K.M.; Kanwar, Y.S.; Sasaki, T.; Kashihara, N. Activation of endothelial NAD(P)H oxidase accelerates early glomerular injury in diabetic mice. Lab. Investig. A J. Tech. Methods Pathol. 2016, 96, 25–36. [Google Scholar] [CrossRef] [PubMed]




Publisher’s Note: MDPI stays neutral with regard to jurisdictional claims in published maps and institutional affiliations. |
© 2021 by the authors. Licensee MDPI, Basel, Switzerland. This article is an open access article distributed under the terms and conditions of the Creative Commons Attribution (CC BY) license (https://creativecommons.org/licenses/by/4.0/).
Share and Cite
Kawahara, K.; Mukai, T.; Iseki, M.; Nagasu, A.; Nagasu, H.; Akagi, T.; Tsuji, S.; Hiramatsu-Asano, S.; Ueki, Y.; Ishihara, K.; et al. SH3BP2 Deficiency Ameliorates Murine Systemic Lupus Erythematosus. Int. J. Mol. Sci. 2021, 22, 4169. https://doi.org/10.3390/ijms22084169
Kawahara K, Mukai T, Iseki M, Nagasu A, Nagasu H, Akagi T, Tsuji S, Hiramatsu-Asano S, Ueki Y, Ishihara K, et al. SH3BP2 Deficiency Ameliorates Murine Systemic Lupus Erythematosus. International Journal of Molecular Sciences. 2021; 22(8):4169. https://doi.org/10.3390/ijms22084169
Chicago/Turabian StyleKawahara, Kyoko, Tomoyuki Mukai, Masanori Iseki, Akiko Nagasu, Hajime Nagasu, Takahiko Akagi, Shoko Tsuji, Sumie Hiramatsu-Asano, Yasuyoshi Ueki, Katsuhiko Ishihara, and et al. 2021. "SH3BP2 Deficiency Ameliorates Murine Systemic Lupus Erythematosus" International Journal of Molecular Sciences 22, no. 8: 4169. https://doi.org/10.3390/ijms22084169
APA StyleKawahara, K., Mukai, T., Iseki, M., Nagasu, A., Nagasu, H., Akagi, T., Tsuji, S., Hiramatsu-Asano, S., Ueki, Y., Ishihara, K., Kashihara, N., & Morita, Y. (2021). SH3BP2 Deficiency Ameliorates Murine Systemic Lupus Erythematosus. International Journal of Molecular Sciences, 22(8), 4169. https://doi.org/10.3390/ijms22084169

