High-Quality Nucleic Acid Isolation from Hard-to-Lyse Bacterial Strains Using PMAP-36, a Broad-Spectrum Antimicrobial Peptide
Abstract
1. Introduction
2. Results
2.1. Successful Production of Recombinant PMAP-36 and PG-1
2.2. Antimicrobial Activity of Cell Wall Lysis-Inducing Proteins
2.3. Cell Wall Lysis-Inducing Activity of PMAP-36 in RNA Isolation
2.4. Variation in Cell Wall Lytic Activity of PMAP-36 against Gram-Positive Bacteria
2.5. Broad-Spectrum Cell Wall Lytic Activity of PMAP-36 against Gram-Negative Bacteria
2.6. Successful Amplification of the 16S Rrna Gene from RNA Samples Obtained Following PMAP-36 Treatment
2.7. Efficient Isolation of Genomic DNA from S. aureus Using PMAP-36 Treatment
2.8. Determination of Minimal Inhibitory Concentration for Melittin and PG-1 and the Estimation of Their Nucletic Acid Isolation Efficiency
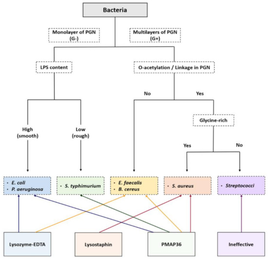
2.9. Classification of Bacterial Species Depending on Sensitivity to Cell Wall Lytic Proteins
3. Discussion
4. Materials and Methods
4.1. Production of Recombinant PMAP-36 and PG-1
4.2. Enzymes, Bacterial Strains, and Culture Media
4.3. Evaluation of Antibacterial Activity
4.4. Bacterial Culture and Preparation
4.5. RNA Isolation Using Different Cell Lysis Methods
4.5.1. Cell Lysis Using Lytic Proteins
4.5.2. Cell Lysis Using Bead Beating
4.6. DNA Isolation and Purification
4.7. Estimation of Nucleic Acid Quality and Quantity
4.8. Amplification of the 16S rRNA Gene
5. Conclusions
6. Patents
Supplementary Materials
Author Contributions
Funding
Institutional Review Board Statement
Data Availability Statement
Conflicts of Interest
References
- Seltmann, G.; Holst, O. The Bacterial Cell Wall; Springer Science & Business Media: Berlin/Heidelberg, Germany, 2013. [Google Scholar]
- Bera, A.; Biswas, R.; Herbert, S.; Kulauzovic, E.; Weidenmaier, C.; Peschel, A.; Götz, F. Influence of Wall Teichoic Acid on Lysozyme Resistance in Staphylococcus aureus. J. Bacteriol. 2007, 189, 280–283. [Google Scholar] [CrossRef]
- Sanderson, K.E.; MacAlister, T.; Costerton, J.W.; Cheng, K.J. Permeability of lipopolysaccharide-deficient (rough) mutants of Salmonella typhimurium to antibiotics, lysozyme, and other agents. Can. J. Microbiol. 1974, 20, 1135–1145. [Google Scholar] [CrossRef]
- de Bruin, O.M.; Chiefari, A.; Wroblewski, D.; Egan, C.; Kelly-Cirino, C.D. A novel chemical lysis method for maximum release of DNA from difficult-to-lyse bacteria. Microb. Pathog. 2019, 126, 292–297. [Google Scholar] [CrossRef]
- Calandra, G.B.; Cole, R.M. Lysis and protoplast formation of group B streptococci by mutanolysin. Infect. Immun. 1980, 28, 1033–1037. [Google Scholar]
- Vandeventer, P.E.; Weigel, K.M.; Salazar, J.; Erwin, B.; Irvine, B.; Doebler, R.; Nadim, A.; Cangelosi, G.A.; Niemz, A. Mechanical Disruption of Lysis-Resistant Bacterial Cells by Use of a Miniature, Low-Power, Disposable Device. J. Clin. Microbiol. 2011, 49, 2533–2539. [Google Scholar] [CrossRef]
- Yim, H.H.; Rubens, C.E. Use of a Dental Amalgamator to Extract RNA from the Gram-Positive Bacterium Streptococcus agalactiae. BioTechniques 1997, 23, 229–231. [Google Scholar] [CrossRef] [PubMed]
- Bastos, M.C.F.; Ceotto, H.; Coelho, M.L.V.; Nascimento, J.S. Staphylococcal Antimicrobial Peptides: Relevant Properties and Potential Biotechnological Applications. Curr. Pharm. Biotechnol. 2009, 10, 38–61. [Google Scholar] [CrossRef] [PubMed]
- Wecke, J.; Lahav, M.; Ginsburg, I.; Giesbrecht, P. Cell wall degradation of Staphylococcus aureus by lysozyme. Arch. Microbiol. 1982, 131, 116–123. [Google Scholar] [CrossRef] [PubMed]
- Weidenmaier, C.; Peschel, A. Teichoic acids and related cell-wall glycopolymers in Gram-positive physiology and host interactions. Nat. Rev. Microbiol. 2008, 6, 276–287. [Google Scholar] [CrossRef]
- Käser, M.; Ruf, M.T.; Hauser, J.; Marsollier, L.; Pluschke, G. Optimized method for preparation of DNA from pathogenic and environmental mycobacteria. Appl. Environ. Microbiol. 2009, 75, 414–418. [Google Scholar] [CrossRef]
- Olson, N.D.; Morrow, J.B. DNA extract characterization process for microbial detection methods development and validation. BMC Res. Notes 2012, 5, 668. [Google Scholar] [CrossRef] [PubMed]
- Luna, V.A.; King, D.S.; Peak, K.K.; Reeves, F.; Heberlein-Larson, L.; Veguilla, W.; Heller, L.; Duncan, K.E.; Cannons, A.C.; Amuso, P.; et al. Bacillus anthracis virulent plasmid pX02 genes found in large plasmids of two other Bacillus species. J. Clin. Microbiol. 2006, 44, 2367–2377. [Google Scholar] [CrossRef] [PubMed]
- Nadkarni, M.A.; Martin, F.E.; Hunter, N.; Jacques, N.A. Methods for optimizing DNA extraction before quantifying oral bacterial numbers by real-time PCR. FEMS Microbiol. Lett. 2009, 296, 45–51. [Google Scholar] [CrossRef] [PubMed]
- Shehadul Islam, M.; Aryasomayajula, A.; Selvaganapathy, P.R. A Review on Macroscale and Microscale Cell Lysis Methods. Micromachines 2017, 8, 83. [Google Scholar] [CrossRef]
- Riley, M.A.; Wertz, J.E. Bacteriocins: Evolution, Ecology, and Application. Annu. Rev. Microbiol. 2002, 56, 117–137. [Google Scholar] [CrossRef]
- Tessera, V.; Guida, F.; Juretic, D.; Tossi, A. Identification of antimicrobial peptides from teleosts and anurans in expressed sequence tag databases using conserved signal sequences. FEBS J. 2012, 279, 724–736. [Google Scholar] [CrossRef]
- Liu, H.; Lei, M.; Du, X.; Cui, P.; Zhang, S. Identification of a novel antimicrobial peptide from amphioxus Branchiostoma japonicum by in silico and functional analyses. Sci. Rep. 2015, 5. [Google Scholar] [CrossRef] [PubMed]
- Hancock, R.E.W.; Sahl, H.-G. Antimicrobial and host-defense peptides as new anti-infective therapeutic strategies. Nat. Biotechnol. 2006, 24, 1551–1557. [Google Scholar] [CrossRef]
- Brogden, K.A. Antimicrobial peptides: Pore formers or metabolic inhibitors in bacteria? Nat. Rev. Microbiol. 2005, 3, 238–250. [Google Scholar] [CrossRef]
- Moll, G.N.; Konings, W.N.; Driessen, A.J.M. Bacteriocins: Mechanism of membrane insertion and pore formation. Antonie Leeuwenhoek 1999, 76, 185–198. [Google Scholar] [CrossRef] [PubMed]
- Lyu, Y.; Yang, Y.; Lyu, X.; Dong, N.; Shan, A. Antimicrobial activity, improved cell selectivity and mode of action of short PMAP-36-derived peptides against bacteria and Candida. Sci. Rep. 2016, 6, 27258. [Google Scholar] [CrossRef]
- van den Bogaart, G.; Guzmán, J.V.; Mika, J.T.; Poolman, B. On the Mechanism of Pore Formation by Melittin*. J. Biol. Chem. 2008, 283, 33854–33857. [Google Scholar] [CrossRef] [PubMed]
- Soundrarajan, N.; Park, S.; Le Van Chanh, Q.; Cho, H.-s.; Raghunathan, G.; Ahn, B.; Song, H.; Kim, J.-H.; Park, C. Protegrin-1 cytotoxicity towards mammalian cells positively correlates with the magnitude of conformational changes of the unfolded form upon cell interaction. Sci. Rep. 2019, 9, 11569. [Google Scholar] [CrossRef]
- Fahrner, R.L.; Dieckmann, T.; Harwig, S.S.L.; Lehrer, R.I.; Eisenberg, D.; Feigon, J. Solution structure of protegrin-1, a broad-spectrum antimicrobial peptide from porcine leukocytes. Chem. Biol. 1996, 3, 543–550. [Google Scholar] [CrossRef]
- Cleveland, J.; Montville, T.J.; Nes, I.F.; Chikindas, M.L. Bacteriocins: Safe, natural antimicrobials for food preservation. Int. J. Food Microbiol. 2001, 71, 1–20. [Google Scholar] [CrossRef]
- alazar, O.; Asenjo, J.A. Enzymatic lysis of microbial cells. Biotechnol. Lett. 2007, 29, 985–994. [Google Scholar] [CrossRef]
- Soundrarajan, N.; Cho, H.-s.; Ahn, B.; Choi, M.; Thong, L.M.; Choi, H.; Cha, S.-Y.; Kim, J.-H.; Park, C.-K.; Seo, K.; et al. Green fluorescent protein as a scaffold for high efficiency production of functional bacteriotoxic proteins in Escherichia coli. Sci. Rep. 2016, 6, 20661. [Google Scholar] [CrossRef]
- Zhou, L.; van Heel, A.J.; Montalban-Lopez, M.; Kuipers, O.P. Potentiating the Activity of Nisin against Escherichia coli. Front Cell Dev. Biol. 2016, 4. [Google Scholar] [CrossRef] [PubMed]
- Reddy, K.J.; Gilman, M. Preparation of Bacterial RNA. Curr. Protoc. Mol. Biol. 1993, 21, 4.4.1–4.4.7. [Google Scholar] [CrossRef] [PubMed]
- Splith, K.; Neundorf, I. Antimicrobial peptides with cell-penetrating peptide properties and vice versa. Eur. Biophys. J. 2011, 40, 387–397. [Google Scholar] [CrossRef]
- Schindler, C.A.; Schuhardt, V.T. Purification and properties of lysostaphin—A lytic agent for Staphylococcus aureus. Biochim. Biophys. Acta General. Subj. 1965, 97, 242–250. [Google Scholar] [CrossRef]
- Birdsell, D.C.; Cota-Robles, E.H. Production and Ultrastructure of Lysozyme and Ethylenediaminetetraacetate-Lysozyme Spheroplasts of Escherichia coli. J. Bacteriol. 1967, 93, 427–437. [Google Scholar] [CrossRef]
- Clifton, L.A.; Skoda, M.W.A.; Le Brun, A.P.; Ciesielski, F.; Kuzmenko, I.; Holt, S.A.; Lakey, J.H. Effect of Divalent Cation Removal on the Structure of Gram-Negative Bacterial Outer Membrane Models. Langmuir 2015, 31, 404–412. [Google Scholar] [CrossRef]
- Bera, A.; Herbert, S.; Jakob, A.; Vollmer, W.; Götz, F. Why are pathogenic staphylococci so lysozyme resistant? The peptidoglycan O-acetyltransferase OatA is the major determinant for lysozyme resistance of Staphylococcus aureus. Mol. Microbiol. 2005, 55, 778–787. [Google Scholar] [CrossRef]
- Schleifer, K.H.; Kandler, O. Peptidoglycan types of bacterial cell walls and their taxonomic implications. Bacteriol. Rev. 1972, 36, 407–477. [Google Scholar] [CrossRef] [PubMed]
- Bastos, M.d.C.d.F.; Coutinho, B.G.; Coelho, M.L.V. Lysostaphin: A Staphylococcal Bacteriolysin with Potential Clinical Applications. Pharmaceuticals 2010, 3, 1139–1161. [Google Scholar] [CrossRef] [PubMed]
- Cummins, C.S.; Harris, H. The Chemical Composition of the Cell Wall in some Gram-positive Bacteria and its Possible Value as a Taxonomic Character. Microbiology 1956, 14, 583–600. [Google Scholar] [CrossRef] [PubMed]
- Larson, T.R.; Yother, J. Streptococcus pneumoniae capsular polysaccharide is linked to peptidoglycan via a direct glycosidic bond to β-D-N-acetylglucosamine. Proc. Natl. Acad. Sci. USA 2017, 114, 5695–5700. [Google Scholar] [CrossRef]
- Reynolds, P.E. Peptidoglycan synthesis in bacilli: II. Characteristics of protoplast membrane preparations. Biochim. Biophys. Acta Gen. Subj. 1971, 237, 255–272. [Google Scholar] [CrossRef]
- Scheenstra, M.R.; van den Belt, M.; Tjeerdsma-van Bokhoven, J.L.M.; Schneider, V.A.F.; Ordonez, S.R.; van Dijk, A.; Veldhuizen, E.J.A.; Haagsman, H.P. Cathelicidins PMAP-36, LL-37 and CATH-2 are similar peptides with different modes of action. Sci. Rep. 2019, 9, 4780. [Google Scholar] [CrossRef]
- Mangoni, M.L.; Papo, N.; Barra, D.; Simmaco, M.; Bozzi, A.; Di Giulio, A.; Rinaldi, A.C. Effects of the antimicrobial peptide temporin L on cell morphology, membrane permeability and viability of Escherichia coli. Biochem. J. 2004, 380, 859–865. [Google Scholar] [CrossRef]
- Matsuzaki, K.; Sugishita, K.-i.; Harada, M.; Fujii, N.; Miyajima, K. Interactions of an antimicrobial peptide, magainin 2, with outer and inner membranes of Gram-negative bacteria. Biochim. Biophys. Acta Biomembr. 1997, 1327, 119–130. [Google Scholar] [CrossRef]
- Cho, H.-s.; Yum, J.; Larivière, A.; Lévêque, N.; Le, Q.V.C.; Ahn, B.; Jeon, H.; Hong, K.; Soundrarajan, N.; Kim, J.-H.; et al. Opossum Cathelicidins Exhibit Antimicrobial Activity Against a Broad Spectrum of Pathogens Including West Nile Virus. Front. Immunol. 2020, 11. [Google Scholar] [CrossRef]
- Skerlavaj, B.; Benincasa, M.; Risso, A.; Zanetti, M.; Gennaro, R. SMAP-29: A potent antibacterial and antifungal peptide from sheep leukocytes. FEBS Lett. 1999, 463, 58–62. [Google Scholar] [CrossRef]
- Hancock, R.E.W.; Scott, M.G. The role of antimicrobial peptides in animal defenses. Proc. Natl. Acad. Sci. USA 2000, 97, 8856–8861. [Google Scholar] [CrossRef] [PubMed]
- Tan, T.; Wu, D.; Li, W.; Zheng, X.; Li, W.; Shan, A. High Specific Selectivity and Membrane-Active Mechanism of Synthetic Cationic Hybrid Antimicrobial Peptides Based on the Peptide FV7. Int. J. Mol. Sci. 2017, 18, 339. [Google Scholar] [CrossRef] [PubMed]
- Jeon, H.; Le, M.T.; Ahn, B.; Cho, H.-s.; Le, V.C.Q.; Yum, J.; Hong, K.; Kim, J.-H.; Song, H.; Park, C. Copy number variation of PR-39 cathelicidin, and identification of PR-35, a natural variant of PR-39 with reduced mammalian cytotoxicity. Gene 2019, 692, 88–93. [Google Scholar] [CrossRef] [PubMed]
- Cho, H.-s.; Soundrarajan, N.; le van Chanh, Q.; Jeon, H.; Cha, S.-Y.; Kang, M.; Ahn, B.; Hong, K.; Song, H.; Kim, J.-H.; et al. The novel cathelicidin of naked mole rats, Hg-CATH, showed potent antimicrobial activity and low cytotoxicity. Gene 2018, 676, 164–170. [Google Scholar] [CrossRef] [PubMed]
- Kim, D.; Soundrarajan, N.; Lee, J.; Cho, H.-s.; Choi, M.; Cha, S.-Y.; Ahn, B.; Jeon, H.; Le, M.T.; Song, H.; et al. Genomewide Analysis of the Antimicrobial Peptides in Python bivittatus and Characterization of Cathelicidins with Potent Antimicrobial Activity and Low Cytotoxicity. Antimicrob. Agents Chemother. 2017, 61, e00530–00517. [Google Scholar] [CrossRef] [PubMed]
- Marshall, O.J. PerlPrimer: Cross-platform, graphical primer design for standard, bisulphite and real-time PCR. Bioinformatics 2004, 20, 2471–2472. [Google Scholar] [CrossRef]


| Yield (mg/L) * | ||
|---|---|---|
| Purification Step | PMAP-36 | PG-1 |
| Total insoluble proteins | 1320 | 1350 |
| Ni-NTA purification | 241 | 239 |
| RP-HPLC | 11.4 | 12.1 |
| Strain | Minimal Inhibitory Concentration (μg/mL, (μM)) | ||||||
|---|---|---|---|---|---|---|---|
| PMAP-36 | Lysozyme | Lysostaphin | Nisin | Ampicillin b | Gentamicin b | ||
| Gram-positive bacteria | S. aureus ATCC 6538 | 6 (1.4) | >640 (44.8) a | 1 (0.2) | 2 (0.6) | 2 (5.7) | 1 (2.1) |
| B. cereus ATCC 10876 | 22 (5.3) | >160 (29.7) a | 4 (1.2) | 80 (228.8) | 1 (2.1) | ||
| E. faecalis ATCC 29212 | 20 (4.8) | 16 (3.6) | 10 (28.6) | 90 (189.0) | |||
| S. agalactiae ATCC 27956 | 5 (1.2) | 2 (0.6) | 4 (11.4) | 75 (157.5) | |||
| S. dysgalactiae ATCC 27957 | 3 (0.7) | 4 (1.2) | 2 (5.7) | 15 (31.5) | |||
| S. equi subsp. zooepidemicus ATCC 43079 | 11 (2.6) | 4 (1.2) | 2 (5.7) | 45 (94.5) | |||
| Gram-negative bacteria | E. coli ATCC 25922 | 6 (1.4) | >640 (44.8) a | >160 (29.7) a | >64 (19.2) | 5 (14.3) | 1 (2.1) |
| P. aeruginosa ATCC 27853 | 6 (1.4) | >640 (1831.7) | 1 (2.1) | ||||
| S. typhimurium ATCC 14028 | 30 (7.2) | 42.5 (121.6) | 6 (12.6) | ||||
| Yield | |||
|---|---|---|---|
| Treatment | Amount (μg) | RIN * | 23S/16S rRNA Ratio |
| 200 μg PMAP-36 for 4 h | 15.5 ± 0.6 | 9.3 | 1.9 |
| 200 μg Lysostaphin for 30 min | 16.9 ± 1.2 | 9.3 | 1.6 |
| Bead beating | 10.3 ± 1.2 | 8.3 | 1.0 |
| 200 μg Lysostaphin + 200 μg PMAP-36 for 30 min | 17.8 ± 0.1 | 9.0 | 1.4 |
| 200 μg PMAP-36 for 30 min + bead beating | 16.8 ± 1.3 | 9.3 | 1.7 |
| No treatment | 0.7 ± 0.2 | N.D. | N.D. |
| Yield | Optical Density | ||||
|---|---|---|---|---|---|
| Strain | Treatment | Amount (μg) | A260/A280 | A260/A230 | |
| Gram-positive bacteria | B. cereus ATCC 10876 | No treatment | 0.5 ± 0.1 | 1.39 ± 0.04 | 1.32 ± 0.09 |
| 5 mg Lysozyme for 30 min | 21.5 ± 1.2 | 2.06 ± 0.01 | 2.05 ± 0.10 | ||
| 200 μg Lysostaphin for 30 min | 19.1 ± 1.7 | 2.10 ± 0.04 | 2.22 ± 0.14 | ||
| 200 μg PMAP-36 for 4 h | 21.0 ± 1.6 | 2.14 ± 0.02 | 2.13 ± 0.03 | ||
| E. faecalis ATCC 29212 | No treatment | 0.8 ± 0.1 | 1.38 ± 0.05 | 0.46 ± 0.34 | |
| 5 mg Lysozyme for 30 min | 11.3 ± 0.5 | 2.11 ± 0.02 | 2.18 ± 0.07 | ||
| 200 μg Lysostaphin for 30 min | 0.7 ± 0.2 | 1.36 ± 0.04 | 0.57 ± 0.43 | ||
| 200 μg PMAP-36 for 4 h | 3.2 ± 0.3 | 1.76 ± 0.05 | 1.45 ± 0.08 | ||
| S. dysgalactiae ATCC 27957 | No treatment | 0.5 ± 0.3 | 1.40 ± 0.09 | 0.57 ± 0.31 | |
| 5 mg Lysozyme for 30 min | 0.4 ± 0.1 | 1.27 ± 0.05 | 0.96 ± 0.39 | ||
| 200 μg Lysostaphin for 30 min | 0.4 ± 0.1 | 1.34 ± 0.07 | 0.52 ± 0.29 | ||
| 200 μg PMAP-36 for 4 h a | 2.3 ± 0.5 | 1.54 ± 0.09 | 0.66 ± 0.16 | ||
| Gram-negative bacteria | E. coli ATCC 25922 | No treatment | 14.3 ± 0.6 | 2.17 ± 0.01 | 2.23 ± 0.01 |
| 1 mg Lysozyme for 30 min | 13.8 ± 0.7 | 2.13 ± 0.03 | 2.04 ± 0.21 | ||
| 200 μg PMAP-36 for 4 h | 14.6 ± 0.6 | 2.16 ± 0.04 | 2.05 ± 0.15 | ||
| P. aeruginosa ATCC 27853 b | No treatment | 21.1 ± 0.6 | 1.83 ± 0.06 | 1.29 ± 0.54 | |
| 1 mg Lysozyme for 30 min | 21.0 ± 0.1 | 2.11 ± 0.02 | 2.24 ± 0.02 | ||
| 200 μg PMAP-36 for 4 h | 22.3 ± 0.6 | 2.2 ± 0.01 | 2.04 ± 0.11 | ||
| S. typhimurium ATCC 14028 | No treatment | 1.5 ± 0.2 | 1.67 ± 0.01 | 0.67 ± 0.48 | |
| 1 mg Lysozyme for 4 h | 5.9 ± 0.1 | 2.07 ± 0.03 | 1.97 ± 0.09 | ||
| 200 μg PMAP-36 for 8 h | 12.7 ± 0.6 | 2.07 ± 0.05 | 2.09 ± 0.03 | ||
Publisher’s Note: MDPI stays neutral with regard to jurisdictional claims in published maps and institutional affiliations. |
© 2021 by the authors. Licensee MDPI, Basel, Switzerland. This article is an open access article distributed under the terms and conditions of the Creative Commons Attribution (CC BY) license (https://creativecommons.org/licenses/by/4.0/).
Share and Cite
Cho, H.-s.; Choi, M.; Lee, Y.; Jeon, H.; Ahn, B.; Soundrarajan, N.; Hong, K.; Kim, J.-H.; Park, C. High-Quality Nucleic Acid Isolation from Hard-to-Lyse Bacterial Strains Using PMAP-36, a Broad-Spectrum Antimicrobial Peptide. Int. J. Mol. Sci. 2021, 22, 4149. https://doi.org/10.3390/ijms22084149
Cho H-s, Choi M, Lee Y, Jeon H, Ahn B, Soundrarajan N, Hong K, Kim J-H, Park C. High-Quality Nucleic Acid Isolation from Hard-to-Lyse Bacterial Strains Using PMAP-36, a Broad-Spectrum Antimicrobial Peptide. International Journal of Molecular Sciences. 2021; 22(8):4149. https://doi.org/10.3390/ijms22084149
Chicago/Turabian StyleCho, Hye-sun, Munjeong Choi, Yunjung Lee, Hyoim Jeon, Byeongyong Ahn, Nagasundarapandian Soundrarajan, Kwonho Hong, Jin-Hoi Kim, and Chankyu Park. 2021. "High-Quality Nucleic Acid Isolation from Hard-to-Lyse Bacterial Strains Using PMAP-36, a Broad-Spectrum Antimicrobial Peptide" International Journal of Molecular Sciences 22, no. 8: 4149. https://doi.org/10.3390/ijms22084149
APA StyleCho, H.-s., Choi, M., Lee, Y., Jeon, H., Ahn, B., Soundrarajan, N., Hong, K., Kim, J.-H., & Park, C. (2021). High-Quality Nucleic Acid Isolation from Hard-to-Lyse Bacterial Strains Using PMAP-36, a Broad-Spectrum Antimicrobial Peptide. International Journal of Molecular Sciences, 22(8), 4149. https://doi.org/10.3390/ijms22084149

