Metabolic Interventions to Prevent Hypertrophy-Induced Alterations in Contractile Properties In Vitro
Abstract
1. Introduction
2. Results
2.1. Time-Course of Phenylephrine
2.1.1. Effect of Phenylephrine on Hypertrophic Response
2.1.2. Effect of Phenylephrine on Protein Turnover
2.1.3. Effect of Phenylephrine on Cellular Glucose Uptake
2.1.4. Effect of Phenylephrine on Contractile Function
2.2. Metabolic Interventions to Rescue Phenylephrine-Induced Contractile Alterations
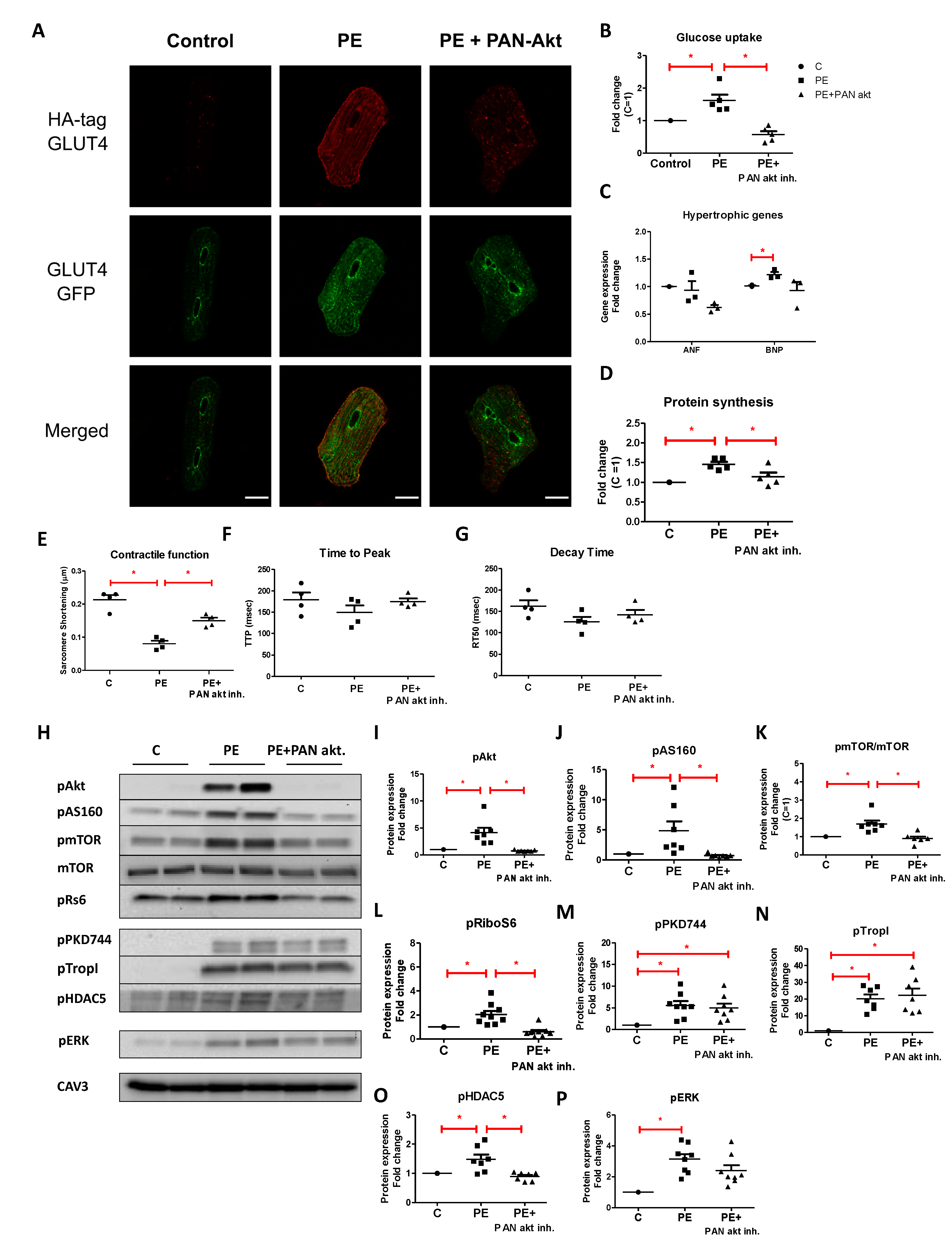
2.2.1. Effect of PAN-Akt Inhibitor on Phenylephrine-Induced Metabolic, Structural, and Functional Parameters
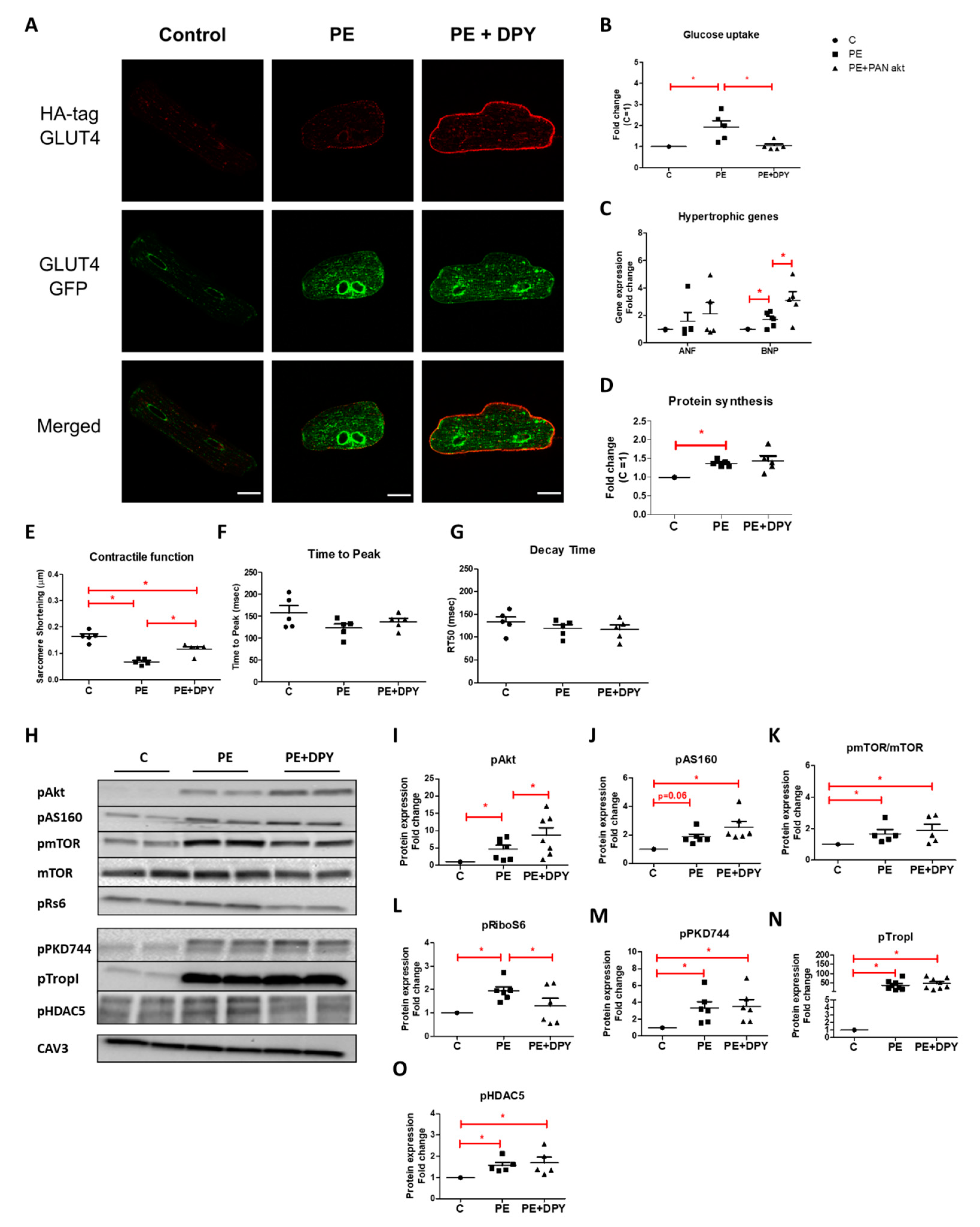
2.2.2. Effect of Dipyridamole on Phenylephrine-Induced Metabolic, Structural, and Functional Alterations
3. Discussion
3.1. In Vitro Characterization of Metabolic, Structural, and Functional Changes during the Development of Hypertrophy and Failure
3.2. Metabolic Modulation Treatments
4. Materials and Methods
4.1. Animals
4.2. Isolation and Treatment of Adult Rat Cardiomyocytes
4.3. RNA Isolation and RT-PCR
4.4. Immunoblotting
4.5. Substrate Uptake into Cardiomyocytes
4.6. GLUT4 Translocation in Cardiomyocytes
4.7. Protein Synthesis
4.8. Cardiomyocyte Contractile Function
4.9. Statistics
5. Conclusions
Supplementary Materials
Author Contributions
Funding
Institutional Review Board Statement
Informed Consent Statement
Data Availability Statement
Conflicts of Interest
Abbreviations
| PE | Phenylephrine | 
| DPY | Dipyridamole | 
| Akt-I | PAN-Akt inhibitor | 
| ANF | Atrial natriuretic factor | 
| BNP | Brain natriuretic peptide | 
| Pi3K | Phosphatidylinositol-4,5-bisphosphate 3-kinase | 
| PKB/Akt | Protein kinase B | 
| mTOR | Mammalian target of rapamycin | 
| FAT/CD36 | Fatty acid translocase/cluster of differentiation 36 | 
| aRCM | Adult rat cardiomyocytes | 
| CAV3 | Caveolin 3 | 
| ET-1 | Endothelin 1 | 
| Ang-II | Angiotensin II | 
| mTORC1 | Mammalian target of rapamycin complex 1 | 
| 4EBP | 4E-binding | 
| protein rS6 | Ribosomal protein S6 | 
| HDAC5 | Histone deacetylase 5 | 
| PKD1 | Protein kinase-D 1 | 
| AMPK | AMP-activated protein kinase | 
| TropI | Troponin I | 
| ACC | Acetyl-CoA carboxylase | 
| MEF2 | Myocyte enhancer factor-2 | 
| PDE | Phosphodiesterase | 
| GLUT4 | Glucose transporter 4 | 
| PKA | Protein kinase A | 
References
- Savarese, G.; Lund, L.H. Global Public Health Burden of Heart Failure. Card Fail. Rev. 2017, 3, 7–11. [Google Scholar] [CrossRef]
- Levy, D.; Garrison, R.J.; Savage, D.D.; Kannel, W.B.; Castelli, W.P. Prognostic implications of echocardiographically determined left ventricular mass in the Framingham Heart Study. N. Engl. J. Med. 1990, 322, 1561–1566. [Google Scholar] [CrossRef] [PubMed]
- Koren, M.J.; Devereux, R.B.; Casale, P.N.; Savage, D.D.; Laragh, J.H. Relation of left ventricular mass and geometry to morbidity and mortality in uncomplicated essential hypertension. Ann. Intern. Med. 1991, 114, 345–352. [Google Scholar] [CrossRef] [PubMed]
- Frey, N.; Katus, H.A.; Olson, E.N.; Hill, J.A. Hypertrophy of the heart: A new therapeutic target? Circulation 2004, 109, 1580–1589. [Google Scholar] [CrossRef] [PubMed]
- Stanley, W.C.; Recchia, F.A.; Lopaschuk, G.D. Myocardial substrate metabolism in the normal and failing heart. Physiol. Rev. 2005, 85, 1093–1129. [Google Scholar] [CrossRef] [PubMed]
- Karwi, Q.G.; Uddin, G.M.; Ho, K.L.; Lopaschuk, G.D. Loss of Metabolic Flexibility in the Failing Heart. Front. Cardiovasc. Med. 2018, 5, 68. [Google Scholar] [CrossRef]
- Li, J.; Kemp, B.A.; Howell, N.L.; Massey, J.; Mińczuk, K.; Huang, Q.; Chordia, M.D.; Roy, R.J.; Patrie, J.T.; Davogustto, G.E.; et al. Metabolic Changes in Spontaneously Hypertensive Rat Hearts Precede Cardiac Dysfunction and Left Ventricular Hypertrophy. J. Am. Heart Assoc. 2019, 8, e010926. [Google Scholar] [CrossRef]
- Dong, M.; Ding, W.; Liao, Y.; Liu, Y.; Yan, D.; Zhang, Y.; Wang, R.; Zheng, N.; Liu, S.; Liu, J. Polydatin prevents hypertrophy in phenylephrine induced neonatal mouse cardiomyocytes and pressure-overload mouse models. Eur. J. Pharmacol. 2015, 746, 186–197. [Google Scholar] [CrossRef]
- Fuller, S.J.; Gaitanaki, C.J.; Sugden, P.H. Effects of catecholamines on protein synthesis in cardiac myocytes and perfused hearts isolated from adult rats. Stimulation of translation is mediated through the alpha 1-adrenoceptor. Biochem. J. 1990, 266, 727–736. [Google Scholar] [CrossRef]
- Rolfe, M.; McLeod, L.E.; Pratt, P.F.; Proud, C.G. Activation of protein synthesis in cardiomyocytes by the hypertrophic agent phenylephrine requires the activation of ERK and involves phosphorylation of tuberous sclerosis complex 2 (TSC2). Biochem. J. 2005, 388, 973–984. [Google Scholar] [CrossRef]
- Ritterhoff, J.; Young, S.; Villet, O.; Shao, D.; Neto, F.C.; Bettcher, L.F.; Hsu, Y.A.; Kolwicz, S.C.; Raftery, D.; Tian, R. Metabolic Remodeling Promotes Cardiac Hypertrophy by Directing Glucose to Aspartate Biosynthesis. Circ. Res. 2020, 126, 182–196. [Google Scholar] [CrossRef] [PubMed]
- Dorn, G.W.; Force, T. Protein kinase cascades in the regulation of cardiac hypertrophy. J. Clin. Investig. 2005, 115, 527–537. [Google Scholar] [CrossRef] [PubMed]
- Aoyagi, T.; Matsui, T. Phosphoinositide-3 kinase signaling in cardiac hypertrophy and heart failure. Curr. Pharm. Des. 2011, 17, 1818–1824. [Google Scholar] [CrossRef]
- Prasad, A.M.; Inesi, G. Effects of thapsigargin and phenylephrine on calcineurin and protein kinase C signaling functions in cardiac myocytes. Am. J. Physiol. Cell Physiol. 2009, 296, C992–C1002. [Google Scholar] [CrossRef][Green Version]
- Zhang, C.L.; McKinsey, T.A.; Chang, S.; Antos, C.L.; Hill, J.A.; Olson, E.N. Class II histone deacetylases act as signal-responsive repressors of cardiac hypertrophy. Cell 2002, 110, 479–488. [Google Scholar] [CrossRef]
- Mori, J.; Basu, R.; McLean, B.A.; Das, S.K.; Zhang, L.; Patel, V.B.; Wagg, C.S.; Kassiri, Z.; Lopaschuk, G.D.; Oudit, G.Y. Agonist-induced hypertrophy and diastolic dysfunction are associated with selective reduction in glucose oxidation: A metabolic contribution to heart failure with normal ejection fraction. Circ. Heart Fail. 2012, 5, 493–503. [Google Scholar] [CrossRef]
- Fischer, Y.; Böttcher, U.; Eblenkamp, M.; Thomas, J.; Jüngling, E.; Rösen, P.; Kammermeier, H. Glucose transport and glucose transporter GLUT4 are regulated by product(s) of intermediary metabolism in cardiomyocytes. Biochem. J. 1997, 321, 629–638. [Google Scholar] [CrossRef]
- Herrero, P.; Sharp, T.L.; Dence, C.; Haraden, B.M.; Gropler, R.J. Comparison of 1-(11)C-glucose and (18)F-FDG for quantifying myocardial glucose use with PET. J. Nucl. Med. 2002, 43, 1530–1541. [Google Scholar]
- Liang, M.; Jin, S.; Wu, D.D.; Wang, M.J.; Zhu, Y.C. Hydrogen sulfide improves glucose metabolism and prevents hypertrophy in cardiomyocytes. Nitric Oxide 2015, 46, 114–122. [Google Scholar] [CrossRef]
- Sansbury, B.E.; Riggs, D.W.; Brainard, R.E.; Salabei, J.K.; Jones, S.P.; Hill, B.G. Responses of hypertrophied myocytes to reactive species: Implications for glycolysis and electrophile metabolism. Biochem. J. 2011, 435, 519–528. [Google Scholar] [CrossRef]
- Kolwicz, S.C.; Olson, D.P.; Marney, L.C.; Garcia-Menendez, L.; Synovec, R.E.; Tian, R. Cardiac-specific deletion of acetyl CoA carboxylase 2 prevents metabolic remodeling during pressure-overload hypertrophy. Circ. Res. 2012, 111, 728–738. [Google Scholar] [CrossRef] [PubMed]
- Dirkx, E.; Schwenk, R.W.; Coumans, W.A.; Hoebers, N.; Angin, Y.; Viollet, B.; Bonen, A.; van Eys, G.J.; Glatz, J.F.; Luiken, J.J. Protein kinase D1 is essential for contraction-induced glucose uptake but is not involved in fatty acid uptake into cardiomyocytes. J. Biol. Chem. 2012, 287, 5871–5881. [Google Scholar] [CrossRef] [PubMed]
- Jeong, M.Y.; Walker, J.S.; Brown, R.D.; Moore, R.L.; Vinson, C.S.; Colucci, W.S.; Long, C.S. AFos inhibits phenylephrine-mediated contractile dysfunction by altering phospholamban phosphorylation. Am. J. Physiol. Heart Circ. Physiol. 2010, 298, H1719–H1726. [Google Scholar] [CrossRef][Green Version]
- Lionetti, V.; Stanley, W.C.; Recchia, F.A. Modulating fatty acid oxidation in heart failure. Cardiovasc. Res. 2011, 90, 202–209. [Google Scholar] [CrossRef] [PubMed]
- Glatz, J.F.C.; Nabben, M.; Young, M.E.; Schulze, P.C.; Taegtmeyer, H.; Luiken, J.J.F.P. Re-balancing cellular energy substrate metabolism to mend the failing heart. Biochim. Biophys. Acta Mol. Basis Dis. 2020, 1866, 165579. [Google Scholar] [CrossRef]
- Guo, Y.; Wang, Z.; Qin, X.; Xu, J.; Hou, Z.; Yang, H.; Mao, X.; Xing, W.; Li, X.; Zhang, X.; et al. Enhancing fatty acid utilization ameliorates mitochondrial fragmentation and cardiac dysfunction via rebalancing optic atrophy 1 processing in the failing heart. Cardiovasc. Res. 2018, 114, 979–991. [Google Scholar] [CrossRef]
- Steinbusch, L.K.; Schwenk, R.W.; Ouwens, D.M.; Diamant, M.; Glatz, J.F.; Luiken, J.J. Subcellular trafficking of the substrate transporters GLUT4 and CD36 in cardiomyocytes. Cell Mol. Life Sci. 2011, 68, 2525–2538. [Google Scholar] [CrossRef]
- Luiken, J.J.; Glatz, J.F.; Neumann, D. Cardiac contraction-induced GLUT4 translocation requires dual signaling input. Trends Endocrinol. Metab. 2015, 26, 404–410. [Google Scholar] [CrossRef]
- Sun, A.; Papur, O.S.; Dirkx, E.; Wong, L.; Sips, T.; Wang, S.; Strzelecka, A.; Nabben, M.; Glatz, J.F.C.; Neumann, D.; et al. Phosphatidylinositol 4-kinase IIIβ mediates contraction-induced GLUT4 translocation and shows its anti-diabetic action in cardiomyocytes. Cell Mol. Life Sci. 2021, 78, 2839–2856. [Google Scholar] [CrossRef]
- De Schryver, E.L.; Algra, A.; van Gijn, J. Cochrane review: Dipyridamole for preventing major vascular events in patients with vascular disease. Stroke 2003, 34, 2072–2080. [Google Scholar] [CrossRef]
- MacWalter, R.S.; Shirley, C.P. A benefit-risk assessment of agents used in the secondary prevention of stroke. Drug Saf. 2002, 25, 943–963. [Google Scholar] [CrossRef]
- Shuralyova, I.; Tajmir, P.; Bilan, P.J.; Sweeney, G.; Coe, I.R. Inhibition of glucose uptake in murine cardiomyocyte cell line HL-1 by cardioprotective drugs dilazep and dipyridamole. Am. J. Physiol. Heart Circ. Physiol. 2004, 286, H627–H632. [Google Scholar] [CrossRef] [PubMed]
- Luiken, J.J.; Coort, S.L.; Willems, J.; Coumans, W.A.; Bonen, A.; Glatz, J.F. Dipyridamole alters cardiac substrate preference by inducing translocation of FAT/CD36, but not that of GLUT4. Mol. Pharmacol. 2004, 65, 639–645. [Google Scholar] [CrossRef] [PubMed]
- Harvey, P.A.; Leinwand, L.A. The cell biology of disease: Cellular mechanisms of cardiomyopathy. J. Cell Biol. 2011, 194, 355–365. [Google Scholar] [CrossRef]
- Pietruczuk, P.; Jain, A.; Simo-Cheyou, E.R.; Anand-Srivastava, M.B.; Srivastava, A.K. Protein kinase B/AKT mediates insulin-like growth factor 1-induced phosphorylation and nuclear export of histone deacetylase 5 via NADPH oxidase 4 activation in vascular smooth muscle cells. J. Cell Physiol. 2019, 234, 17337–17350. [Google Scholar] [CrossRef]
- McKinsey, T.A.; Olson, E.N. Cardiac histone acetylation—Therapeutic opportunities abound. Trends Genet. 2004, 20, 206–213. [Google Scholar] [CrossRef]
- Simsek Papur, O.; Sun, A.; Glatz, J.F.C.; Luiken, J.J.F.P.; Nabben, M. Acute and Chronic Effects of Protein Kinase-D Signaling on Cardiac Energy Metabolism. Front. Cardiovasc. Med. 2018, 5, 65. [Google Scholar] [CrossRef]
- Avkiran, M.; Rowland, A.J.; Cuello, F.; Haworth, R.S. Protein kinase d in the cardiovascular system: Emerging roles in health and disease. Circ. Res. 2008, 102, 157–163. [Google Scholar] [CrossRef] [PubMed]
- Zhao, D.; Wang, W.; Wang, H.; Peng, H.; Liu, X.; Guo, W.; Su, G.; Zhao, Z. PKD knockdown inhibits pressure overload-induced cardiac hypertrophy by promoting autophagy via AKT/mTOR pathway. Int. J. Biol. Sci. 2017, 13, 276–285. [Google Scholar] [CrossRef]
- Kundu, B.K.; Zhong, M.; Sen, S.; Davogustto, G.; Keller, S.R.; Taegtmeyer, H. Remodeling of glucose metabolism precedes pressure overload-induced left ventricular hypertrophy: Review of a hypothesis. Cardiology 2015, 130, 211–220. [Google Scholar] [CrossRef]
- Chung, E.S.; Perlini, S.; Aurigemma, G.P.; Fenton, R.A.; Dobson, J.G.; Meyer, T.E. Effects of chronic adenosine uptake blockade on adrenergic responsiveness and left ventricular chamber function in pressure overload hypertrophy in the rat. J. Hypertens. 1998, 16, 1813–1822. [Google Scholar] [CrossRef]
- Mailleux, F.; Gélinas, R.; Beauloye, C.; Horman, S.; Bertrand, L. O-GlcNAcylation, enemy or ally during cardiac hypertrophy development? Biochim. Biophys. Acta 2016, 1862, 2232–2243. [Google Scholar] [CrossRef] [PubMed]
- Taegtmeyer, H.; Sen, S.; Vela, D. Return to the fetal gene program: A suggested metabolic link to gene expression in the heart. Ann. N. Y. Acad. Sci. 2010, 1188, 191–198. [Google Scholar] [CrossRef]
- Luiken, J.J.; van Nieuwenhoven, F.A.; America, G.; van der Vusse, G.J.; Glatz, J.F. Uptake and metabolism of palmitate by isolated cardiac myocytes from adult rats: Involvement of sarcolemmal proteins. J. Lipid Res. 1997, 38, 745–758. [Google Scholar] [CrossRef]
- Schindelin, J.; Arganda-Carreras, I.; Frise, E.; Kaynig, V.; Longair, M.; Pietzsch, T.; Preibisch, S.; Rueden, C.; Saalfeld, S.; Schmid, B.; et al. Fiji: An open-source platform for biological-image analysis. Nat. Methods 2012, 9, 676–682. [Google Scholar] [CrossRef] [PubMed]
- Schwenk, R.W.; Dirkx, E.; Coumans, W.A.; Bonen, A.; Klip, A.; Glatz, J.F.; Luiken, J.J. Requirement for distinct vesicle-associated membrane proteins in insulin- and AMP-activated protein kinase (AMPK)-induced translocation of GLUT4 and CD36 in cultured cardiomyocytes. Diabetologia 2010, 53, 2209–2219. [Google Scholar] [CrossRef]
- Renguet, E.; Ginion, A.; Gélinas, R.; Bultot, L.; Auquier, J.; Robillard Frayne, I.; Daneault, C.; Vanoverschelde, J.L.; Des Rosiers, C.; Hue, L.; et al. Metabolism and acetylation contribute to leucine-mediated inhibition of cardiac glucose uptake. Am. J. Physiol. Heart Circ. Physiol. 2017, 313, H432–H45. [Google Scholar] [CrossRef]
- Angin, Y.; Steinbusch, L.K.; Simons, P.J.; Greulich, S.; Hoebers, N.T.; Douma, K.; van Zandvoort, M.A.; Coumans, W.A.; Wijnen, W.; Diamant, M.; et al. CD36 inhibition prevents lipid accumulation and contractile dysfunction in rat cardiomyocytes. Biochem. J. 2012, 448, 43–53. [Google Scholar] [CrossRef]







| Publisher’s Note: MDPI stays neutral with regard to jurisdictional claims in published maps and institutional affiliations. | 
© 2021 by the authors. Licensee MDPI, Basel, Switzerland. This article is an open access article distributed under the terms and conditions of the Creative Commons Attribution (CC BY) license (https://creativecommons.org/licenses/by/4.0/).
Share and Cite
Geraets, I.M.E.; Coumans, W.A.; Strzelecka, A.; Schönleitner, P.; Antoons, G.; Schianchi, F.; Willemars, M.M.A.; Kapsokalyvas, D.; Glatz, J.F.C.; Luiken, J.J.F.P.; et al. Metabolic Interventions to Prevent Hypertrophy-Induced Alterations in Contractile Properties In Vitro. Int. J. Mol. Sci. 2021, 22, 3620. https://doi.org/10.3390/ijms22073620
Geraets IME, Coumans WA, Strzelecka A, Schönleitner P, Antoons G, Schianchi F, Willemars MMA, Kapsokalyvas D, Glatz JFC, Luiken JJFP, et al. Metabolic Interventions to Prevent Hypertrophy-Induced Alterations in Contractile Properties In Vitro. International Journal of Molecular Sciences. 2021; 22(7):3620. https://doi.org/10.3390/ijms22073620
Chicago/Turabian StyleGeraets, Ilvy M. E., Will A. Coumans, Agnieszka Strzelecka, Patrick Schönleitner, Gudrun Antoons, Francesco Schianchi, Myrthe M. A. Willemars, Dimitrios Kapsokalyvas, Jan F. C. Glatz, Joost J. F. P. Luiken, and et al. 2021. "Metabolic Interventions to Prevent Hypertrophy-Induced Alterations in Contractile Properties In Vitro" International Journal of Molecular Sciences 22, no. 7: 3620. https://doi.org/10.3390/ijms22073620
APA StyleGeraets, I. M. E., Coumans, W. A., Strzelecka, A., Schönleitner, P., Antoons, G., Schianchi, F., Willemars, M. M. A., Kapsokalyvas, D., Glatz, J. F. C., Luiken, J. J. F. P., & Nabben, M. (2021). Metabolic Interventions to Prevent Hypertrophy-Induced Alterations in Contractile Properties In Vitro. International Journal of Molecular Sciences, 22(7), 3620. https://doi.org/10.3390/ijms22073620
 
         
                                                



