Salubrinal Alleviates Collagen-Induced Arthritis through Promoting P65 Degradation in Osteoclastogenesis
Abstract
1. Introduction
2. Results
2.1. Salubrinal Reduced Disease Severity in CIA Mice
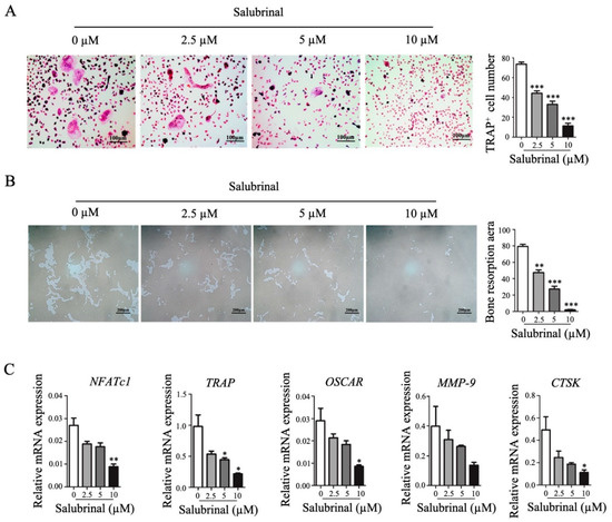
2.2. Salubrinal Inhibited Osteoclast Formation In Vitro
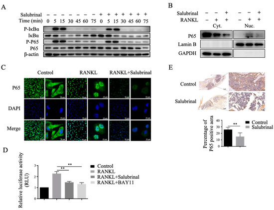
2.3. Salubrinal Suppressed RANKL-Induced NF-κB Signaling Pathway
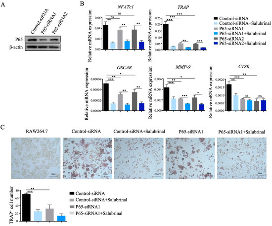
2.4. Salubrinal Inhibited Osteoclast Formation by Downregulating P65 Abundance
2.5. Salubrinal Downregulated P65 Expression by Promoting P65 Degradation
3. Discussion
4. Materials and Methods
4.1. Mice and Reagents
4.2. Induction and Treatment of CIA
4.3. Histochemical Analysis and Micro-Computed Tomography (Micro-CT)
4.4. Bone Marrow-Derived Osteoclast Induction
4.5. Tartrate-Resistant Acid Phosphatase (TRAP) Staining
4.6. Hydroxyapatite-Coated Plate Resorption Assay
4.7. Quantitative Real-Time Polymerase Chain Reaction (qPCR)
4.8. Subcellular Fractionation and Western Blotting
4.9. Immunofluorescence
4.10. Luciferase Reporter Gene Assay
4.11. RAW264.7 Cell-Derived Osteoclast Induction and siRNA Transfection
4.12. Statistical Analysis
Author Contributions
Funding
Institutional Review Board Statement
Informed Consent Statement
Data Availability Statement
Conflicts of Interest
Abbreviations
| RA | Rheumatoid arthritis |
| CIA | Collagen-induced arthritis |
| DMARDs | Disease-modifying antirheumatic drugs |
| M-CSF | Macrophage-colony stimulating factor |
| RANKL | Receptor activator of nuclear factor-κB ligand |
| MMP | Matrix metalloproteinase |
| NFATc1 | Nuclear factor of activated T-cells, cytoplasmic, calcineurin dependent 1 |
| TRAP | Tartrate-resistant acid phosphatase |
| CTSK | Cathepsin K |
| OSCAR | Osteoclast-associated receptor |
| CAIA | Anti-collagen antibody-induced arthritis |
| AP-1 | Activating protein-1 |
| CHX | Cycloheximide |
| PBS | Phosphate-buffered saline |
| BSA | Bovine serum albumin |
References
- Smolen, J.S.; Aletaha, D.; McInnes, I.B. Rheumatoid arthritis. Lancet 2016, 388, 2023–2038. [Google Scholar] [CrossRef]
- Chen, X.; Wang, Z.; Duan, N.; Zhu, G.; Schwarz, E.M.; Xie, C. Osteoblast-osteoclast interactions. Connect. Tissue Res. 2018, 59, 99–107. [Google Scholar] [CrossRef] [PubMed]
- Rodnan, G.P.; Benedek, T.G. The early history of antirheumatic drugs. Arthritis Rheum 1970, 13, 145–165. [Google Scholar] [CrossRef] [PubMed]
- Kerrigan, S.A.; McInnes, I.B. Reflections on ‘older’ drugs: Learning new lessons in rheumatology. Nat. Rev. Rheumatol. 2020, 16, 179–183. [Google Scholar] [CrossRef]
- Buch, M.H. Defining refractory rheumatoid arthritis. Ann. Rheum Dis. 2018, 77, 966–969. [Google Scholar] [CrossRef] [PubMed]
- Schwartz, D.M.; Kanno, Y.; Villarino, A.; Ward, M.; Gadina, M.; O’Shea, J.J. JAK inhibition as a therapeutic strategy for immune and inflammatory diseases. Nat. Rev. Drug. Discov. 2017, 16, 843–862. [Google Scholar] [CrossRef]
- Massalska, M.; Maslinski, W.; Ciechomska, M. Small Molecule Inhibitors in the Treatment of Rheumatoid Arthritis and Beyond: Latest Updates and Potential Strategy for Fighting COVID-19. Cells 2020, 9, 1876. [Google Scholar] [CrossRef]
- Udagawa, N.; Koide, M.; Nakamura, M.; Nakamichi, Y.; Yamashita, T.; Uehara, S.; Kobayashi, Y.; Furuya, Y.; Yasuda, H.; Fukuda, C.; et al. Osteoclast differentiation by RANKL and OPG signaling pathways. J. Bone Miner. Metab. 2021, 39, 19–26. [Google Scholar] [CrossRef]
- Insogna, K.L.; Sahni, M.; Grey, A.B.; Tanaka, S.; Horne, W.C.; Neff, L.; Mitnick, M.; Levy, J.B.; Baron, R. Colony-stimulating factor-1 induces cytoskeletal reorganization and c-src-dependent tyrosine phosphorylation of selected cellular proteins in rodent osteoclasts. J. Clin. Investig. 1997, 100, 2476–2485. [Google Scholar] [CrossRef]
- Grey, A.; Chen, Y.; Paliwal, I.; Carlberg, K.; Insogna, K. Evidence for a functional association between phosphatidylinositol 3-kinase and c-src in the spreading response of osteoclasts to colony-stimulating factor-1. Endocrinology 2000, 141, 2129–2138. [Google Scholar] [CrossRef]
- Burgess, T.L.; Qian, Y.; Kaufman, S.; Ring, B.D.; Van, G.; Capparelli, C.; Kelley, M.; Hsu, H.; Boyle, W.J.; Dunstan, C.R.; et al. The ligand for osteoprotegerin (OPGL) directly activates mature osteoclasts. J. Cell. Biol. 1999, 145, 527–538. [Google Scholar] [CrossRef]
- Steffen, U.; Schett, G.; Bozec, A. How Autoantibodies Regulate Osteoclast Induced Bone Loss in Rheumatoid Arthritis. Front. Immunol. 2019, 10, 1483. [Google Scholar] [CrossRef]
- Raynaud-Messina, B.; Verollet, C.; Maridonneau-Parini, I. The osteoclast, a target cell for microorganisms. Bone 2019, 127, 315–323. [Google Scholar] [CrossRef]
- Boyce, M.; Bryant, K.F.; Jousse, C.; Long, K.; Harding, H.P.; Scheuner, D.; Kaufman, R.J.; Ma, D.; Coen, D.M.; Ron, D.; et al. A Selective Inhibitor of eIF2α Dephosphorylation Protects Cells from ER Stress. Science 2005, 307, 935–939. [Google Scholar] [CrossRef]
- Hamamura, K.; Nishimura, A.; Iino, T.; Takigawa, S.; Sudo, A.; Yokota, H. Chondroprotective effects of Salubrinal in a mouse model of osteoarthritis. Bone Jt. Res. 2015, 4, 84–92. [Google Scholar] [CrossRef]
- Hamamura, K.; Chen, A.; Yokota, H. Enhancement of osteoblastogenesis and suppression of osteoclastogenesis by inhibition of de-phosphorylation of eukaryotic translation initiation factor 2 alpha. Recept. Clin. Investig. 2015, 2, 2. [Google Scholar]
- Hamamura, K.; Tanjung, N.; Yokota, H. Suppression of osteoclastogenesis through phosphorylation of eukaryotic translation initiation factor 2 alpha. J. Bone Miner. Metab. 2013, 31, 618–628. [Google Scholar] [CrossRef] [PubMed]
- Hamamura, K.; Nishimura, A.; Chen, A.; Takigawa, S.; Sudo, A.; Yokota, H. Salubrinal acts as a Dusp2 inhibitor and suppresses inflammation in anti-collagen antibody-induced arthritis. Cell. Signal. 2015, 27, 828–835. [Google Scholar] [CrossRef] [PubMed]
- Park, J.H.; Lee, N.K.; Lee, S.Y. Current Understanding of RANK Signaling in Osteoclast Differentiation and Maturation. Mol. Cells 2017, 40, 706–713. [Google Scholar] [PubMed]
- Matsuoka, M.; Komoike, Y. Experimental Evidence Shows Salubrinal, an eIF2α Dephosphorylation Inhibitor, Reduces Xenotoxicant-Induced Cellular Damage. Int. J. Mol. Sci. 2015, 16, 16275–16287. [Google Scholar] [CrossRef] [PubMed]
- Ono, T.; Nakashima, T. Recent advances in osteoclast biology. Histochem. Cell Biol. 2018, 149, 325–341. [Google Scholar] [CrossRef] [PubMed]
- Boyle, W.J.; Simonet, W.S.; Lacey, D.L. Osteoclast differentiation and activation. Nature 2003, 423, 337–342. [Google Scholar] [CrossRef] [PubMed]
- Hayman, A.R. Tartrate-resistant acid phosphatase (TRAP) and the osteoclast/immune cell dichotomy. Autoimmunity 2008, 41, 218–223. [Google Scholar] [CrossRef] [PubMed]
- Lacey, D.L.; Timms, E.; Tan, H.L.; Kelley, M.J.; Dunstan, C.R.; Burgess, T.; Elliott, R.; Colombero, A.; Elliott, G.; Scully, S.; et al. Osteoprotegerin ligand is a cytokine that regulates osteoclast differentiation and activation. Cell 1998, 93, 165–176. [Google Scholar] [CrossRef]
- Asagiri, M.; Takayanagi, H. The molecular understanding of osteoclast differentiation. Bone 2007, 40, 251–264. [Google Scholar] [CrossRef]
- Jimi, E.; Aoki, K.; Saito, H.; D’Acquisto, F.; May, M.J.; Nakamura, I.; Sudo, T.; Kojima, T.; Okamoto, F.; Fukushima, H.; et al. Selective inhibition of NF-kappa B blocks osteoclastogenesis and prevents inflammatory bone destruction in vivo. Nat. Med. 2004, 10, 617–624. [Google Scholar] [CrossRef]
- Hamamura, K.; Chen, A.; Tanjung, N.; Takigawa, S.; Sudo, A.; Yokota, H. In vitro and in silico analysis of an inhibitory mechanism of osteoclastogenesis by salubrinal and guanabenz. Cell Signal 2015, 27, 353–362. [Google Scholar] [CrossRef]
- Giridharan, S.; Srinivasan, M. Mechanisms of NF-kappaB p65 and strategies for therapeutic manipulation. J. Inflamm. Res. 2018, 11, 407–419. [Google Scholar] [CrossRef]
- Lin, T.h.; Pajarinen, J.; Lu, L.; Nabeshima, A.; Cordova, L.A.; Yao, Z.; Goodman, S.B. NF-κB as a Therapeutic Target in Inflammatory-Associated Bone Diseases. Adv. Protein Chem. Struct. Biol. 2017, 107, 117–154.a. [Google Scholar]
- Saccani, S.; Marazzi, I.; Beg, A.A.; Natoli, G. Degradation of promoter-bound p65/RelA is essential for the prompt termination of the nuclear factor kappaB response. J. Exp. Med. 2004, 200, 107–113. [Google Scholar] [CrossRef] [PubMed]
- Brand, D.D.; Latham, K.A.; Rosloniec, E.F. Collagen-induced arthritis. Nat. Protoc. 2007, 2, 1269–1275. [Google Scholar] [CrossRef] [PubMed]
- Bouxsein, M.L.; Boyd, S.K.; Christiansen, B.A.; Guldberg, R.E.; Jepsen, K.J.; Muller, R. Guidelines for assessment of bone microstructure in rodents using micro-computed tomography. J. Bone Miner. Res. 2010, 25, 1468–1486. [Google Scholar] [CrossRef] [PubMed]





| Name | 5′–3′ | Sequence |
|---|---|---|
| NFATc1 | Forward | CGGTAACACCACCCAGTATACC |
| Reverse | GACTTGATAGGGACCCCATCAC | |
| TRAP | Forward | CCAATGCCAAAGAGATCGCC |
| Reverse | TCTGTGCAGAGACGTTGCCAAG | |
| OSCAR | Forward | GGGGTGACAAGGCCACTTTT |
| Reverse | CTGGACAGCCAGACACTAAAG | |
| MMP-9 | Forward | CTGGACAGCCAGACACTAAAG |
| Reverse | CTCGCGGCAAGTCTTCAGAG | |
| CTSK | Forward | GACGCAGCGATGCTAACTAA |
| Reverse | CCAGCACAGAGTCCACAACT | |
| β-actin | Forward | TGTCCACCTTCCAGCAGATGT |
| Reverse | AGCTCAGTAACAGTCCGCCTAG |
Publisher’s Note: MDPI stays neutral with regard to jurisdictional claims in published maps and institutional affiliations. |
© 2021 by the authors. Licensee MDPI, Basel, Switzerland. This article is an open access article distributed under the terms and conditions of the Creative Commons Attribution (CC BY) license (http://creativecommons.org/licenses/by/4.0/).
Share and Cite
Wang, Z.; Li, Z.; Wang, G.; Sun, Y.; Yuan, Y.; Nie, H. Salubrinal Alleviates Collagen-Induced Arthritis through Promoting P65 Degradation in Osteoclastogenesis. Int. J. Mol. Sci. 2021, 22, 3501. https://doi.org/10.3390/ijms22073501
Wang Z, Li Z, Wang G, Sun Y, Yuan Y, Nie H. Salubrinal Alleviates Collagen-Induced Arthritis through Promoting P65 Degradation in Osteoclastogenesis. International Journal of Molecular Sciences. 2021; 22(7):3501. https://doi.org/10.3390/ijms22073501
Chicago/Turabian StyleWang, Ziyu, Zijian Li, Guojue Wang, Ying Sun, Yuanyang Yuan, and Hong Nie. 2021. "Salubrinal Alleviates Collagen-Induced Arthritis through Promoting P65 Degradation in Osteoclastogenesis" International Journal of Molecular Sciences 22, no. 7: 3501. https://doi.org/10.3390/ijms22073501
APA StyleWang, Z., Li, Z., Wang, G., Sun, Y., Yuan, Y., & Nie, H. (2021). Salubrinal Alleviates Collagen-Induced Arthritis through Promoting P65 Degradation in Osteoclastogenesis. International Journal of Molecular Sciences, 22(7), 3501. https://doi.org/10.3390/ijms22073501

