Pediatric Celiac Disease Patients Show Alterations of Dendritic Cell Shape and Actin Rearrangement
Abstract
1. Introduction
2. Results
2.1. Rho-GTP and ARHGAP Levels in CD DCs
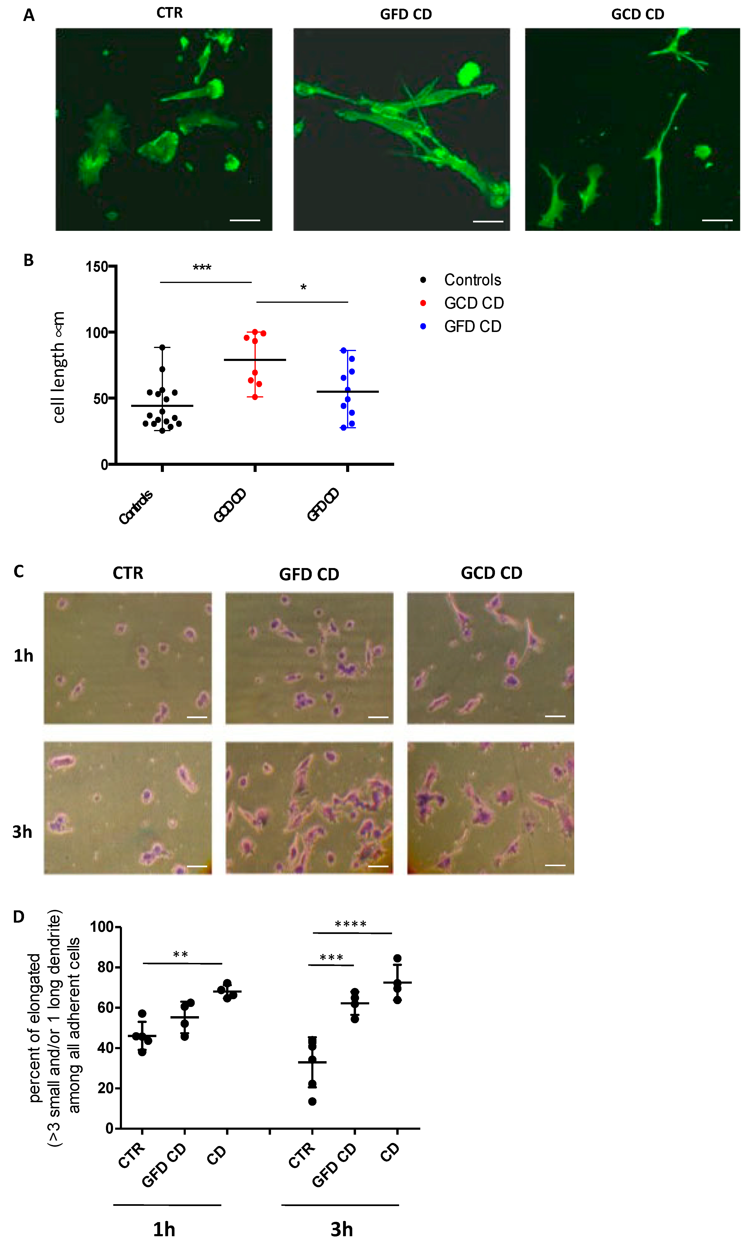
2.2. DC Shape in CD Patients Shows a Different Shape Compared with Controls When Adhering on Fibronectin
2.3. DC Shape in Patients with Food Allergies or Inflammatory Bowel Diseases and Healthy Subjects Evaluated by Immunofluorescence Staining
2.4. DC Shape in CD Patients and Healthy Subjects Evaluated by Video Time-Lapse Microscopy
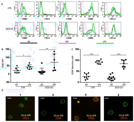
2.5. Evaluation of DC Markers of Maturation in Controls and CD Patients before and after Adhesion on Fibronectin
3. Discussion
4. Materials and Methods
4.1. Patients
4.2. Determination of HLA-DQ2 and -DQ8
4.3. Cell Culture
4.4. Rho GTP Assay
4.5. PCR
4.6. DC Spreading on Fibronectin: Actin Assay
4.7. DC Spreading on Fibronectin: Crystal Violet Assay
4.8. Time-Lapse Experiments
4.9. Flow Cytometric Analysis
4.10. Immunofluorescence Staining of DC Surface Markers
4.11. Statistics
Supplementary Materials
Author Contributions
Funding
Institutional Review Board Statement
Informed Consent Statement
Acknowledgments
Conflicts of Interest
Ethical Statement
Abbreviations
| ARHGAP31 | Rho GTPase-activating protein 31 |
| BSA | bovine serum albumin |
| CD (-83, -14, -40, -86, -11c) | cluster of differentiation |
| CD | celiac disease |
| C1ORF108 | C1 Orfan gene 108 |
| DCs | dendritic cells |
| EGF | epidermal growth factor |
| EGFR | epidermal growth factor receptor |
| FBS | fetal bovine serum |
| FITC | fluorescein isothiocyanate |
| GCD | gluten-containing diet |
| GFD | gluten-free diet |
| GTP | guanosine triphosphate |
| h | hour/hours |
| HLA | human leukocyte antigen |
| Ig | human immunoglobulin |
| LPP | lipoma-preferred partner |
| LPS | lipopolysaccharide |
| MAGI2 | membrane-associated guanylate kinase, WW and PDZ domain-containing 2 |
| MYO9B | myosin IXB |
| NOC | nocodazole |
| NT | not treated |
| PARD3 | Par-3 family cell polarity regulator |
| PBMCs | peripheral blood mononuclear cells |
| mo-DCs | monocyte derived dendritic cells |
| PE | phycoerythrin |
| PFA | paraformaldehyde |
| PPP2R3A | protein phosphatase 2 regulatory subunit B’’ alpha |
| PTPRK | protein tyrosine phosphatase receptor type K |
| RhoA | Ras homolog family member A |
| ROCK | Rho-associated protein kinase |
| Th | T helper |
| TJ | tight junctions |
| tTg | tissue transglutaminase |
References
- Jabri, B.; Sollid, L.M. Tissue mediated control of immunopathology in coeliac disease. Nat. Rev. Immunol. 2009, 9, 858–870. [Google Scholar] [CrossRef]
- Maiuri, L.; Ciacci, C.; Ricciardelli, I.; Vacca, L.; Raia, V.; Auricchio, S.; Picard, J.; Osman, M.; Quaratino, S.; Londei, M. Association between innate response to gliadin and activation of pathogenic T cells in coeliac disease. Lancet 2003, 362, 30–37. [Google Scholar] [CrossRef]
- Meresse, B.; Chen, Z.; Ciszewski, C.; Tretiakova, M.; Bhagat, G.; Krausz, T.N.; Raulet, D.H.; Lanier, L.L.; Groh, V.; Spies, T.; et al. Coordinated induction by IL15 of a TCR-independent NKG2D signaling pathway converts CTL into lymphokine-activated killer cells in celiac disease. Immunity 2004, 21, 357–366. [Google Scholar] [CrossRef]
- Marsh, N.M.; Crowe, P.T. Morphology of the mucosal lesion in gluten sensitivity. Bailliere’s Clin. Gastroenterol. 1995, 9, 273–293. [Google Scholar] [CrossRef]
- Holmgren Peterson, K.; Magnusson, K.E.; Stenhammar, L.; Fälth-Magnusson, K. Confocal laser scanning microscopy of small-intestinal mucosa in celiac disease. Scand. J. Gastroenterol. 1995, 30, 228–234. [Google Scholar] [CrossRef]
- De Ritis, G.; Auricchio, S.; Jones, H.W.; Lew, E.J.; Bernardin, J.E.; Kasarda, D.D. In vitro (organ culture) studies of the toxicity of specific A-gliadin peptides in celiac disease. Gastroenterology 1988, 94, 41–49. [Google Scholar] [CrossRef]
- Bjarnason, I.; Peters, T.J. In vitro determination of small intestinal permeability: Demonstration of a persistent defect in patients with coeliac disease. Gut 1984, 25, 145–150. [Google Scholar] [CrossRef]
- Bjarnason, I.; Marsh, M.N.; Price, A.; Levi, A.J.; Peters, T.J. Intestinal permeability in patients with coeliac disease and dermatitis herpetiformis. Gut 1985, 26, 1214–1219. [Google Scholar] [CrossRef]
- Sander, G.R.; Cummins, A.G.; Henshall, T.; Powell, B.C. Rapid disruption of intestinal barrier function by gliadin involves altered expression of apical junctional proteins. FEBS Lett. 2005, 579, 4851–4855. [Google Scholar] [CrossRef]
- Ciccocioppo, R.; Finamore, A.; Ara, C.; Di Sabatino, A.; Mengheri, E.; Corazza, G.R. Altered expression, localization, and phosphorylation of epithelial junctional proteins in celiac disease. Am. J. Clin. Pathol. 2006, 125, 502–511. [Google Scholar] [CrossRef]
- Schulzke, J.D.; Bentzel, C.J.; Schulzke, I.; Riecken, E.O.; Fromm, M. Epithelial tight junction structure in the jejunum of children with acute and treated celiac sprue. Pediatr. Res. 1998, 43, 435–441. [Google Scholar] [CrossRef]
- Rauhavirta, T.; Lindfors, K.; Koskinen, O.; Laurila, K.; Kurppa, K.; Saavalainen, P.; Mäki, M.; Collin, P.; Kaukinen, K. Impaired epithelial integrity in the duodenal mucosa in early stages of celiac disease. Transl. Res. 2014, 164, 223–231. [Google Scholar] [CrossRef]
- Wapenaar, M.C.; Monsuur, A.J.; van Bodegraven, A.A.; Weersma, R.K.; Bevova, M.R.; Linskens, R.K.; Howdle, P.; Holmes, G.; Mulder, C.J.; Dijkstra, G. Associations with tight junction genes PARD3 and MAGI2 in Dutch patients point to a common barrier defect for coeliac disease and ulcerative colitis. Gut 2008, 57, 463–467. [Google Scholar] [CrossRef]
- Bailey, D.S.; Jauregi-Miguel, A.; Fernandez-Jimenez, N.; Irastorza, I.; Plaza-Izurieta, L.; Vitoria, J.C.; Bilbao, J.R. Alteration of tight junction gene expression in celiac disease. J. Pediatr. Gastroenterol. Nutr. 2014, 58, 762–767. [Google Scholar]
- Freedman, A.R.; Price, S.C.; Chescoe, D.; Ciclitira, P.J. Early biochemical responses of the small intestine of coeliac patients to wheat gluten. Gut 1989, 30, 78–85. [Google Scholar]
- Wilson, S.; Volkov, Y.; Feighery, C. Investigation of Enterocyte Microfilaments in Celiac Disease. In Proceedings of the 12th International Symposium on Coeliac Disease, NYC, NY, USA, 2004; McMillan, S., Feighery, C., Watson, P., Eds.; Northern Ireland: Belfast, UK, 2004; p. 100. [Google Scholar]
- Giovannini, C.; Matarrese, P.; Scazzocchio, B.; Varí, R.; Archivi, M.D.; Straface, E.; Masella, R.; Malorni, W.; Vincenzi, D.M. Wheat gliadin induces apoptosis of intestinal cells via an autocrine mechanism involving Fas-Fas ligand pathway. FEBS Lett. 2003, 540, 117–124. [Google Scholar] [CrossRef]
- Barone, M.V.; Gimigliano, A.; Castoria, G.; Paolella, G.; Maurano, F.; Paparo, F.; Maglio, M.; Mineo, A.; Miele, E.; Nanayakkara, M.; et al. Growth factor-like activity of gliadin, an alimentary protein: Implications for coeliac disease. Gut 2007, 56, 480–488. [Google Scholar] [CrossRef]
- Elli, L.; Roncoroni, L.; Doneda, L.; Ciulla, M.M.; Colombo, R.; Braidotti, P.; Bonura, A.; Bardella, M.T. Imaging analysis of the gliadin direct effect on tight junctions in an in vitro three-dimensional Lovo cell line culture system. Toxicol. Vitro 2011, 25, 45–50. [Google Scholar] [CrossRef]
- Reinke, Y.; Behrendt, M.; Schmidt, S.; Zimmer, K.-P.; Naim, H.Y. Impairment of protein trafficking by direct interaction of gliadin peptides with actin. Exp. Cell Res. 2011, 317, 2124–2135. [Google Scholar] [CrossRef]
- Trynka, G.; Hunt, K.A.; Bockett, N.A.; Romanos, J.; Mistry, V.; Szperl, A.; Bakker, S.F.; Bardella, M.T.; Bhaw-Rosun, L.; Castillejo, G.; et al. Dense genotyping identifies and localizes multiple common and rare variant association signals in celiac disease. Nat. Genet. 2011, 43, 1193–1201. [Google Scholar] [CrossRef]
- Almeida, R.; Ricaño-Ponce, I.; Kumar, V.; Deelen, P.; Szperl, A.; Trynka, G.; Gutierrez-Achury, J.; Kanterakis, A.; Westra, H.J.; Franke, L.; et al. Fine mapping of the celiac disease-associated LPP locus reveals a potential functional variant. Hum. Mol. Genet. 2014, 23, 2481–2489. [Google Scholar] [CrossRef] [PubMed]
- Grunewald, T.G.; Pasedag, S.M.; Butt, E. Cell Adhesion and Transcriptional Activity—Defining the Role of the Novel Protooncogene LPP. Transl. Oncol. 2009, 2, 107–116. [Google Scholar] [CrossRef]
- Kumar, V.; Gutierrez-Achury, J.; Kanduri, K.; Almeida, R.; Hrdlickova, B.; Zhernakova, D.V.; Westra, H.J.; Karjalainen, J.; Ricaño-Ponce, I.; Li, Y.; et al. Systematic annotation of celiac disease loci refines pathological pathways and suggests a genetic explanation for increased interferon-gamma levels. Hum. Mol. Genet. 2015, 24, 397–409. [Google Scholar] [CrossRef]
- Martucciello, S.; Lavric, M.; Toth, B.; Korponay-Szabo, I.; Nadalutti, C.; Myrsky, E.; Rauhavirta, T.; Esposito, C.; Sulic, A.M.; Sblattero, D.; et al. RhoB is associated with the anti-angiogenic effects of celiac patient transglutaminase 2-targeted autoantibodies. J. Mol. Med. 2012, 90, 817–826. [Google Scholar] [CrossRef]
- Liao, N.; Chen, M.L.; Zhao, H.; Xie, Z.F. Association between the MYO9B polymorphisms and celiac disease risk: A meta-analysis. Int. J. Clin. Exp. Med. 2015, 8, 14916–14925. [Google Scholar]
- Nanayakkara, M.; Kosova, R.; Lania, G.; Sarno, M.; Gaito, A.; Galatola, M.; Greco, L.; Cuomo, M.; Troncone, R.; Auricchio, S.; et al. A celiac cellular phenotype, with altered LPP sub-cellular distribution, is inducible in controls by the toxic gliadin peptide P31-43. PLoS ONE 2013, 8, e79763. [Google Scholar] [CrossRef]
- Bogunovic, M.; Ginhoux, F.; Helft, J.; Shang, L.; Hashimoto, D.; Greter, M.; Liu, K.; Jakubzick, C.; Ingersoll, M.A.; Leboeuf, M.; et al. Origin of the lamina propria dendritic cell network. Immunity 2009, 31, 513–525. [Google Scholar] [CrossRef]
- Heasman, S.J.; Ridley, A.J. Mammalian Rho GTPases: New insights into their functions from in vivo studies. Nat. Rev. Mol. Cell Biol. 2008, 9, 690–701. [Google Scholar] [CrossRef]
- Takesono, A.; Heasman, S.J.; Wojciak-Stothard, B.; Garg, R.; Ridley, A.J. Microtubules regulate migratory polarity through Rho/ROCK signaling in T cells. PLoS ONE 2010, 5, e8774. [Google Scholar] [CrossRef]
- Strisciuglio, C.; Miele, E.; Wildenberg, M.E.; Giugliano, F.P.; Andreozzi, M.; Vitale, A.; Capasso, F.; Camarca, A.; Barone, M.V.; Staiano, A.; et al. T300A variant of autophagy ATG16L1 gene is associated with decreased antigen sampling and processing by dendritic cells in pediatric Crohn’s disease. Inflamm. Bowel Dis. 2013, 11, 2339–2348. [Google Scholar] [CrossRef]
- Cardoso, S.; Cardoso-Silva, D.; Delbue, D.; Itzlinger, A.; Moerkens, R.; Withoff, S.; Branchi, F.; Schumann, M. Intestinal Barrier Function in Gluten-Related Disorders. Nutrients 2019, 11, 2325. [Google Scholar] [CrossRef]
- Drabinska, N.; Krupa-Kozak, U.; Jarocka-Cyrta, E. Intestinal Permeability in Children with Celiac Disease after the Administration of Oligofructose-Enriched Inulin into a Gluten-Free Diet—Results of a Randomized, Placebo-Controlled, Pilot Trial. Nutrients 2020, 12, 1736. [Google Scholar] [CrossRef]
- Linder, S.; Wiesner, C. Tools of the trade: Podosomes as multipurpose organelles of monocytic cells. Cell Mol. Life Sci. 2015, 72, 121–135. [Google Scholar] [CrossRef] [PubMed]
- Nanayakkara, M.; Lania, G.; Maglio, M.; Kosova, R.; Sarno, M.; Gaito, A.; Discepolo, V.; Troncone, R.; Auricchio, S.; Auricchio, R.; et al. Enterocyte proliferation and signaling are constitutively altered in celiac disease. PLoS ONE 2013, 8, e76006. [Google Scholar] [CrossRef] [PubMed]
- Lania, G.; Nanayakkara, M.; Maglio, M.; Auricchio, R.; Porpora, M.; Conte, M.; De Matteis, M.A.; Rizzo, R.; Luini, A.; Discepolo, V.; et al. Constitutive alterations in vesicular trafficking increase the sensitivity of cells from celiac disease patients to gliadin. Commun. Biol. 2019, 2, 190. [Google Scholar] [CrossRef] [PubMed]
- Dotsenko, V.; Oittinen, M.; Taavela, J.; Popp, A.; Peräaho, M.; Staff, S.; Sarin, J.; Leon, F.; Isola, J.; Mäki, M.; et al. Genome-Wide Transcriptomic Analysis of Intestinal Mucosa in Celiac Disease Patients on a Gluten-Free Diet and Postgluten Challenge. Cell Mol. Gastroenterol. Hepatol. 2020, S2352-345X, 30116–30118. [Google Scholar] [CrossRef]
- Stamnaes, J.; Stray, D.; Stensland, M.; Sarna, V.K.; Nyman, T.A.; Lundin, K.E.A.; Sollid, L.M. Quantitative proteomics of coeliac gut during 14-day gluten challenge: Low-level baseline inflammation despite clinical and histological normality predicts subsequent response. medRxiv 2020. [Google Scholar] [CrossRef]
- Freire, R.; Ingano, L.; Serena, G.; Cetinbas, M.; Anselmo, A.; Sapone, A.; Sadreyev, R.I.; Fasano, A.; Senger, S. Human gut derived-organoids provide model to study gluten response and effects of microbiota-derived molecules in celiac disease. Sci. Rep. 2019, 9, 7029. [Google Scholar] [CrossRef]
- Dieterich, W.; Neurath, M.F.; Zopf, Y. Intestinal ex vivo organoid culture reveals altered programmed crypt stem cells in patients with celiac disease. Sci. Rep. 2020, 10, 3535. [Google Scholar] [CrossRef]
- Thachil, E.; Hugot, J.P.; Arbeille, B.; Paris, R.; Grodet, A.; Peuchmaur, M.; Codogno, P.; Barreau, F.; Ogier-Denis, E.; Berrebi, D.; et al. Abnormal activation of autophagy-induced crinophagy in Paneth cells from patients with Crohn’s disease. Gastroenterology 2012, 142, 1097–1099.e4. [Google Scholar] [CrossRef]
- Barone, M.V.; Troncone, R.; Auricchio, S. Gliadin peptides as triggers of the proliferative and stress/innate immune response of the celiac small intestinal mucosa. Int. J. Mol. Sci. 2014, 15, 20518–20537. [Google Scholar] [CrossRef] [PubMed]
- Sepe, L.; Ferrari, M.C.; Cantarella, C.; Fioretti, F.; Paolella, G. Ras activated ERK and PI3K pathways differentially affect directional movement of cultured fibroblasts. Cell Physiol. Biochem. 2013, 31, 123–142. [Google Scholar] [CrossRef] [PubMed]
- Barone, M.V.; Zanzi, D.; Maglio, M.; Nanayakkara, M.; Santagata, S.; Lania, G.; Miele, E.; Ribecco, M.T.S.; Maurano, F. Gliadin-mediated proliferation and innate immune activation in celiac disease are due to alterations in vesicular trafficking. PLoS ONE 2011, 6, e17039. [Google Scholar] [CrossRef] [PubMed]





| Patients | Mean Age (Years) | Sex | Biopsy Marsh Classification * | Serum Anti-TG2 Antibodies (U/mL) | Anti-Endomysium Antibodies (EMA) |
|---|---|---|---|---|---|
| Controls (N = 31) | 7.5 | M = 17 F = 14 | T0 | 0–1.5 | Negative |
| GCD-CD (N = 37) | 6.6 | M = 12 F = 25 | T3a = 0 T3b/c = 16 T3c = 21 | >50 | Positive |
| GFD-CD (N = 11) | 11.0 | M = 4 F = 7 | T0 | 0–1.5 | Negative |
| Food Allergy (N = 4) | 2.5 | M = 2 F = 2 | N/A | 0–1.5 | Negative |
| Ulcerative Colitis (N = 3) | 7.5 | M = 1 F = 2 | N/A | 0–1.5 | Negative |
| Crohn’s Disease (N = 3) | 6.6 | M = 1 F = 2 | T0 | 0–1.5 | Negative |
Publisher’s Note: MDPI stays neutral with regard to jurisdictional claims in published maps and institutional affiliations. |
© 2021 by the authors. Licensee MDPI, Basel, Switzerland. This article is an open access article distributed under the terms and conditions of the Creative Commons Attribution (CC BY) license (http://creativecommons.org/licenses/by/4.0/).
Share and Cite
Discepolo, V.; Lania, G.; Ten Eikelder, M.L.G.; Nanayakkara, M.; Sepe, L.; Tufano, R.; Troncone, R.; Auricchio, S.; Auricchio, R.; Paolella, G.; et al. Pediatric Celiac Disease Patients Show Alterations of Dendritic Cell Shape and Actin Rearrangement. Int. J. Mol. Sci. 2021, 22, 2708. https://doi.org/10.3390/ijms22052708
Discepolo V, Lania G, Ten Eikelder MLG, Nanayakkara M, Sepe L, Tufano R, Troncone R, Auricchio S, Auricchio R, Paolella G, et al. Pediatric Celiac Disease Patients Show Alterations of Dendritic Cell Shape and Actin Rearrangement. International Journal of Molecular Sciences. 2021; 22(5):2708. https://doi.org/10.3390/ijms22052708
Chicago/Turabian StyleDiscepolo, Valentina, Giuliana Lania, Maria Leonarda Gertrude Ten Eikelder, Merlin Nanayakkara, Leandra Sepe, Rossella Tufano, Riccardo Troncone, Salvatore Auricchio, Renata Auricchio, Giovanni Paolella, and et al. 2021. "Pediatric Celiac Disease Patients Show Alterations of Dendritic Cell Shape and Actin Rearrangement" International Journal of Molecular Sciences 22, no. 5: 2708. https://doi.org/10.3390/ijms22052708
APA StyleDiscepolo, V., Lania, G., Ten Eikelder, M. L. G., Nanayakkara, M., Sepe, L., Tufano, R., Troncone, R., Auricchio, S., Auricchio, R., Paolella, G., & Barone, M. V. (2021). Pediatric Celiac Disease Patients Show Alterations of Dendritic Cell Shape and Actin Rearrangement. International Journal of Molecular Sciences, 22(5), 2708. https://doi.org/10.3390/ijms22052708

