Hypoxic Conditions Promote Rhythmic Contractile Oscillations Mediated by Voltage-Gated Sodium Channels Activation in Human Arteries
Abstract
1. Introduction
2. Results
2.1. Spontaneous Contractile Oscillations
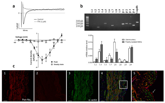
2.2. Electrophysiological Characterization of INa and Identification of Nav Channels in Uterine Artery SMCs
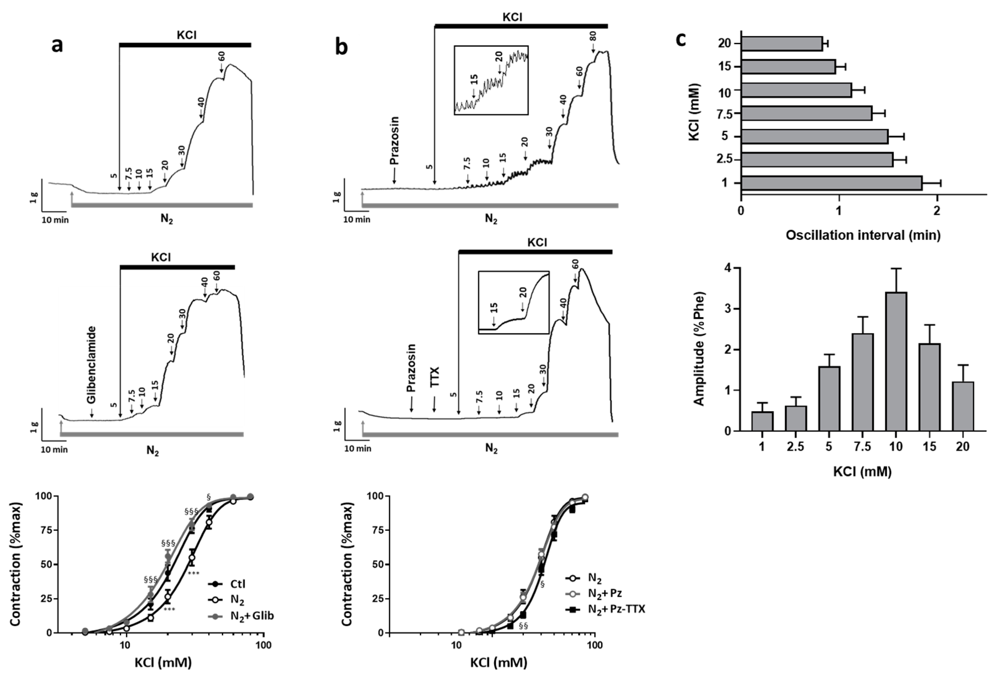
2.3. Nav Channels Activation Induced Vascoconstriction
2.4. Hypoxia Unmasked the Participation of the SMCs Nav Channel to Contraction
2.5. Nav Channels Activation Triggers Vasomotion under the Hypoxic Condition
3. Discussion
4. Materials and Methods
4.1. Tissue Collection, Myocytes Isolation and Cell Culture
4.2. Electrophysiological Recordings
4.3. RNA Extraction, RT-PCR and Real-Time RT-PCR
4.4. Immunohistochemistry
4.5. Vascular Reactivity
4.6. Chemical Reagents
4.7. Data and Statistical Analysis
5. Conclusions
Supplementary Materials
Author Contributions
Funding
Institutional Review Board Statement
Informed Consent Statement
Data Availability Statement
Acknowledgments
Conflicts of Interest
Abbreviations
| Ach | Acetylcholine |
| INa | Voltage-gated sodium current |
| Nav | Voltage-gated sodium channels |
| PE | Phenylephrine |
| SMCs | Smooth Muscle cells |
| TTX | Tetrodotoxin |
References
- Nilsson, H.; Aalkjaer, C. Vasomotion: Mechanisms and Physiological Importance. Mol. Interv. 2003, 3, 79–89. [Google Scholar] [CrossRef]
- Intaglietta, M. Arteriolar Vasomotion: Implications for Tissue Ischemia. Blood Vessel. 1991, 28 (Suppl. 1), 1–7. [Google Scholar] [CrossRef] [PubMed]
- Intaglietta, M. Vasomotion and Flowmotion: Physiological Mechanisms and Clinical Evidence. Vasc. Med. Rev. 2017, 101–112. [Google Scholar] [CrossRef]
- Schmidt, J.A.; Borgström, P.; Firestone, G.P.; von Wichert, P.; Intaglietta, M.; Fronek, A. Periodic Hemodynamics (Flow Motion) in Peripheral Arterial Occlusive Disease. J. Vasc. Surg. 1993, 18, 207–215. [Google Scholar] [CrossRef][Green Version]
- Aalkjær, C.; Boedtkjer, D.; Matchkov, V. Vasomotion—What Is Currently Thought? Acta Physiol. 2011, 202, 253–269. [Google Scholar] [CrossRef]
- Salvi, P.; Faini, A.; Castiglioni, P.; Brunacci, F.; Montaguti, L.; Severi, F.; Gautier, S.; Pretolani, E.; Benetos, A.; Parati, G. Increase in Slow-Wave Vasomotion by Hypoxia and Ischemia in Lowlanders and Highlanders. J. Appl. Physiol. 2018, 125, 780–789. [Google Scholar] [CrossRef] [PubMed]
- Aalkjaer, C.; Nilsson, H. Vasomotion: Cellular Background for the Oscillator and for the Synchronization of Smooth Muscle Cells. Br. J. Pharmacol. 2005, 144, 605–616. [Google Scholar] [CrossRef] [PubMed]
- Matchkov, V.V. Mechanisms of Cellular Synchronization in the Vascular Wall. Mechanisms of Vasomotion. Dan Med. Bull. 2010, 57, B4191. [Google Scholar] [PubMed]
- Haddock, R.E.; Hill, C.E. Rhythmicity in Arterial Smooth Muscle. J. Physiol. 2005, 566, 645–656. [Google Scholar] [CrossRef]
- Segal, S.S.; Bény, J.L. Intracellular Recording and Dye Transfer in Arterioles during Blood Flow Control. Am. J. Physiol. 1992, 263, H1–H7. [Google Scholar] [CrossRef] [PubMed]
- Gokina, N.I.; Bevan, R.D.; Walters, C.L.; Bevan, J.A. Electrical Activity Underlying Rhythmic Contraction in Human Pial Arteries. Circ. Res. 1996, 78, 148–153. [Google Scholar] [CrossRef]
- Haddock, R.E.; Hirst, G.D.S.; Hill, C.E. Voltage Independence of Vasomotion in Isolated Irideal Arterioles of the Rat. J. Physiol. 2002, 540, 219–229. [Google Scholar] [CrossRef] [PubMed]
- Catterall, W.A. From Ionic Currents to Molecular Mechanisms: The Structure and Function of Voltage-Gated Sodium Channels. Neuron 2000, 26, 13–25. [Google Scholar] [CrossRef]
- Black, J.A.; Waxman, S.G. Noncanonical Roles of Voltage-Gated Sodium Channels. Neuron 2013, 80, 280–291. [Google Scholar] [CrossRef] [PubMed]
- James, A.F.; Okada, T.; Horie, M. A Fast Transient Outward Current in Cultured Cells from Human Pulmonary Artery Smooth Muscle. Am. J. Physiol. 1995, 268, H2358–H2365. [Google Scholar] [CrossRef] [PubMed]
- Quignard, J.F.; Ryckwaert, F.; Albat, B.; Nargeot, J.; Richard, S. A Novel Tetrodotoxin-Sensitive Na+ Current in Cultured Human Coronary Myocytes. Circ. Res. 1997, 80, 377–382. [Google Scholar] [CrossRef]
- Cox, R.H.; Zhou, Z.; Tulenko, T.N. Voltage-Gated Sodium Channels in Human Aortic Smooth Muscle Cells. J. Vasc. Res. 1998, 35, 310–317. [Google Scholar] [CrossRef]
- Choby, C.; Mangoni, M.E.; Boccara, G.; Nargeot, J.; Richard, S. Evidence for Tetrodotoxin-Sensitive Sodium Currents in Primary Cultured Myocytes from Human, Pig and Rabbit Arteries. Pflug. Arch. 2000, 440, 149–152. [Google Scholar] [CrossRef] [PubMed]
- Jo, T.; Iida, H.; Kishida, S.; Imuta, H.; Oonuma, H.; Nagata, T.; Hara, H.; Iwasawa, K.; Soma, M.; Sato, Y.; et al. Acute and Chronic Effects of Eicosapentaenoic Acid on Voltage-Gated Sodium Channel Expressed in Cultured Human Bronchial Smooth Muscle Cells. Biochem. Biophys. Res. Commun. 2005, 331, 1452–1459. [Google Scholar] [CrossRef] [PubMed]
- Ulyanova, A.V.; Shirokov, R.E. Voltage-Dependent Inward Currents in Smooth Muscle Cells of Skeletal Muscle Arterioles. PLoS ONE 2018, 13, e0194980. [Google Scholar] [CrossRef]
- Fort, A.; Cordaillat, M.; Thollon, C.; Salazar, G.; Mechaly, I.; Villeneuve, N.; Vilaine, J.-P.; Richard, S.; Virsolvy, A. New Insights in the Contribution of Voltage-Gated Na(v) Channels to Rat Aorta Contraction. PLoS ONE 2009, 4, e7360. [Google Scholar] [CrossRef]
- Ho, W.-S.V.; Davis, A.J.; Chadha, P.S.; Greenwood, I.A. Effective Contractile Response to Voltage-Gated Na+ Channels Revealed by a Channel Activator. Am. J. Physiol. Cell Physiol. 2013, 304, C739–C747. [Google Scholar] [CrossRef] [PubMed]
- Peng, H.; Matchkov, V.; Ivarsen, A.; Aalkjaer, C.; Nilsson, H. Hypothesis for the Initiation of Vasomotion. Circ. Res. 2001, 88, 810–815. [Google Scholar] [CrossRef]
- Oishi, H.; Schuster, A.; Lamboley, M.; Stergiopulos, N.; Meister, J.-J.; Bény, J.-L. Role of Membrane Potential in Vasomotion of Isolated Pressurized Rat Arteries. Life Sci. 2002, 71, 2239–2248. [Google Scholar] [CrossRef]
- Gustafsson, H.; Nilsson, H. Rhythmic Contractions in Isolated Small Arteries of Rat: Role of K+ Channels and the Na+,K(+)-Pump. Acta Physiol. Scand. 1994, 150, 161–170. [Google Scholar] [CrossRef]
- Bartlett, I.S.; Crane, G.J.; Neild, T.O.; Segal, S.S. Electrophysiological Basis of Arteriolar Vasomotion in Vivo. J. Vasc. Res. 2000, 37, 568–575. [Google Scholar] [CrossRef] [PubMed]
- Beech, D.J. Emerging Functions of 10 Types of TRP Cationic Channel in Vascular Smooth Muscle. Clin. Exp. Pharmacol. Physiol. 2005, 32, 597–603. [Google Scholar] [CrossRef] [PubMed]
- Rice, F.L.; Albrecht, P.J.; Wymer, J.P.; Black, J.A.; Merkies, I.S.; Faber, C.G.; Waxman, S.G. Sodium Channel Nav1.7 in Vascular Myocytes, Endothelium, and Innervating Axons in Human Skin. Mol. Pain 2015, 11, 26. [Google Scholar] [CrossRef] [PubMed]
- Figueroa, X.F.; Chen, C.-C.; Campbell, K.P.; Damon, D.N.; Day, K.H.; Ramos, S.; Duling, B.R. Are Voltage-Dependent Ion Channels Involved in the Endothelial Cell Control of Vasomotor Tone? Am. J. Physiol. Heart Circ. Physiol. 2007, 293, H1371–H1383. [Google Scholar] [CrossRef]
- Kastrup, J.; Bülow, J.; Lassen, N.A. Vasomotion in Human Skin before and after Local Heating Recorded with Laser Doppler Flowmetry. A Method for Induction of Vasomotion. Int. J. Microcirc. Clin. Exp. 1989, 8, 205–215. [Google Scholar] [PubMed]
- Pradhan, R.K.; Chakravarthy, V.S. Informational Dynamics of Vasomotion in Microvascular Networks: A Review. Acta Physiol. 2011, 201, 193–218. [Google Scholar] [CrossRef]
- Virsolvy, A.; Farah, C.; Pertuit, N.; Kong, L.; Lacampagne, A.; Reboul, C.; Aimond, F.; Richard, S. Antagonism of Nav Channels and Α1-Adrenergic Receptors Contributes to Vascular Smooth Muscle Effects of Ranolazine. Sci. Rep. 2015, 5, 17969. [Google Scholar] [CrossRef] [PubMed]
- Søndergaard, A.M.; Overgaard, C.B.; Mazur, A.; Postnov, D.D.; Matchkov, V.V.; Aalkjaer, C. Rat Mesenteric Small Artery Neurogenic Dilatation Is Predominantly Mediated by Β1-Adrenoceptors In Vivo. J. Physiol. 2019, 597, 1819–1831. [Google Scholar] [CrossRef] [PubMed]
- Bertuglia, S.; Colantuoni, A.; Coppini, G.; Intaglietta, M. Hypoxia- or Hyperoxia-Induced Changes in Arteriolar Vasomotion in Skeletal Muscle Microcirculation. Am. J. Physiol. 1991, 260, H362–H372. [Google Scholar] [CrossRef] [PubMed]
- Colantuoni, A.; Bertuglia, S.; Marchiafava, P.L. Phentolamine Suppresses the Increase in Arteriolar Vasomotion Frequency Due to Systemic Hypoxia in Hamster Skeletal Muscle Microcirculation. Auton. Neurosci. 2001, 90, 148–151. [Google Scholar] [CrossRef]
- Kim, Y.C.; Kim, D.H.; Lee, S.E.; Kim, C.H.; Choi, W.; Lee, S.J.; Yun, H.-Y. OS 02-06 Physiological regulation of vasomotion by intracellular ATP-mediated system in human artery. J. Hypertens. 2016, 34 (Suppl. 1-ISH 2016 Abstract Book), e49. [Google Scholar] [CrossRef] [PubMed]
- Westhoff, J.; Weismüller, K.; Koch, C.; Mann, V.; Weigand, M.A.; Henrich, M. Vasomotion of Mice Mesenteric Arteries during Low Oxygen Levels. Eur. J. Med. Res. 2018, 23, 38. [Google Scholar] [CrossRef] [PubMed]
- Dart, C.; Standen, N.B. Activation of ATP-Dependent K+ Channels by Hypoxia in Smooth Muscle Cells Isolated from the Pig Coronary Artery. J. Physiol. 1995, 483 Pt 1, 29–39. [Google Scholar] [CrossRef]
- Nelson, M.T.; Quayle, J.M. Physiological Roles and Properties of Potassium Channels in Arterial Smooth Muscle. Am. J. Physiol. 1995, 268, C799–C822. [Google Scholar] [CrossRef]
- Bijlstra, P.J.; den Arend, J.A.; Lutterman, J.A.; Russel, F.G.; Thien, T.; Smits, P. Blockade of Vascular ATP-Sensitive Potassium Channels Reduces the Vasodilator Response to Ischaemia in Humans. Diabetologia 1996, 39, 1562–1568. [Google Scholar] [CrossRef] [PubMed]
- Conway, M.A.; Nelson, M.T.; Brayden, J.E. 2-Deoxyglucose-Induced Vasodilation and Hyperpolarization in Rat Coronary Artery Are Reversed by Glibenclamide. Am. J. Physiol. 1994, 266, H1322–H1326. [Google Scholar] [CrossRef] [PubMed]
- Rambarat, C.A.; Elgendy, I.Y.; Handberg, E.M.; Bairey Merz, C.N.; Wei, J.; Minissian, M.B.; Nelson, M.D.; Thomson, L.E.J.; Berman, D.S.; Shaw, L.J.; et al. Late Sodium Channel Blockade Improves Angina and Myocardial Perfusion in Patients with Severe Coronary Microvascular Dysfunction: Women’s Ischemia Syndrome Evaluation-Coronary Vascular Dysfunction Ancillary Study. Int. J. Cardiol. 2019, 276, 8–13. [Google Scholar] [CrossRef] [PubMed]
- Dechanet, C.; Fort, A.; Barbero-Camps, E.; Dechaud, H.; Richard, S.; Virsolvy, A. Endothelin-Dependent Vasoconstriction in Human Uterine Artery: Application to Preeclampsia. PLoS ONE 2011, 6, e16540. [Google Scholar] [CrossRef]





| Condition | EC50 (mM) | Emax (g) | E20 (%max) | |
|---|---|---|---|---|
| Basal O2 | CTL (n = 15) | 22.0 ± 1.3 | 6.11 ± 0,6 | 48.2 ± 5.9 |
| Pz (n = 15) | 21.4 ± 1.2 | 5.14 ± 0.49 | 47.4 ± 4.5 | |
| Pz-TTX (n = 15) | 21.5 ± 1.3 | 5.10 ± 0.39 | 45.5 ± 4.1 | |
| Hypoxia | N2 (n = 20) | 29.1 ± 2 ** | 4.27 ± 0.73 * | 26.5 ± 4.8 ** |
| N2-Glib (n = 10) | 20.2 ± 1.3 §§ | 4.63 ± 0.9 * | 56.1 ± 4.9 §§§ | |
| N2-Pz (n = 15) | 29.3 ± 1.4 ** | 4.39 ± 0.76 | 26.4 ± 3.3 ** | |
| N2-Pz-TTX (n = 15) | 32.7 ± 1.3 *** | 3.31 ± 0.61 | 12.0 ± 1.8 ***,§,£ | |
Publisher’s Note: MDPI stays neutral with regard to jurisdictional claims in published maps and institutional affiliations. |
© 2021 by the authors. Licensee MDPI, Basel, Switzerland. This article is an open access article distributed under the terms and conditions of the Creative Commons Attribution (CC BY) license (http://creativecommons.org/licenses/by/4.0/).
Share and Cite
Virsolvy, A.; Fort, A.; Erceau, L.; Charrabi, A.; Hayot, M.; Aimond, F.; Richard, S. Hypoxic Conditions Promote Rhythmic Contractile Oscillations Mediated by Voltage-Gated Sodium Channels Activation in Human Arteries. Int. J. Mol. Sci. 2021, 22, 2570. https://doi.org/10.3390/ijms22052570
Virsolvy A, Fort A, Erceau L, Charrabi A, Hayot M, Aimond F, Richard S. Hypoxic Conditions Promote Rhythmic Contractile Oscillations Mediated by Voltage-Gated Sodium Channels Activation in Human Arteries. International Journal of Molecular Sciences. 2021; 22(5):2570. https://doi.org/10.3390/ijms22052570
Chicago/Turabian StyleVirsolvy, Anne, Aurélie Fort, Lucie Erceau, Azzouz Charrabi, Maurice Hayot, Franck Aimond, and Sylvain Richard. 2021. "Hypoxic Conditions Promote Rhythmic Contractile Oscillations Mediated by Voltage-Gated Sodium Channels Activation in Human Arteries" International Journal of Molecular Sciences 22, no. 5: 2570. https://doi.org/10.3390/ijms22052570
APA StyleVirsolvy, A., Fort, A., Erceau, L., Charrabi, A., Hayot, M., Aimond, F., & Richard, S. (2021). Hypoxic Conditions Promote Rhythmic Contractile Oscillations Mediated by Voltage-Gated Sodium Channels Activation in Human Arteries. International Journal of Molecular Sciences, 22(5), 2570. https://doi.org/10.3390/ijms22052570

