Mitochondrial Transfer Improves Cardiomyocyte Bioenergetics and Viability in Male Rats Exposed to Pregestational Diabetes
Abstract
1. Introduction
2. Results
2.1. PGDM and Maternal HF Diet Incite Maternal Glucolipotoxicity and Increase Perinatal Mortality
2.2. Offspring Exposed to PGDM and HF Diet Manifest Cardiac Dysfunction
2.3. Mitochondria Isolated from Newborn Rat Hearts Retain Respiratory Function, Are Highly Concentrated, and Are Relatively Free of Nuclear Contamination
2.4. Donor Mitochondria Are Increasingly Internalized by CM Over Time
2.5. Internalized Donor Mitochondria Fuse with Host Mitochondria and Stimulate Mitophagy
2.6. Diabetes and Diet-Exposed Male Cardiomyocytes Have Greater Glycolytic Capacities
2.7. Diabetes-Exposed Male, But Not Female, CM Consume More Oxygen for ATP Production
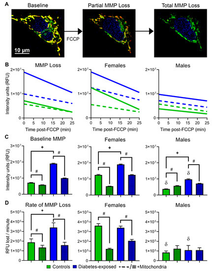
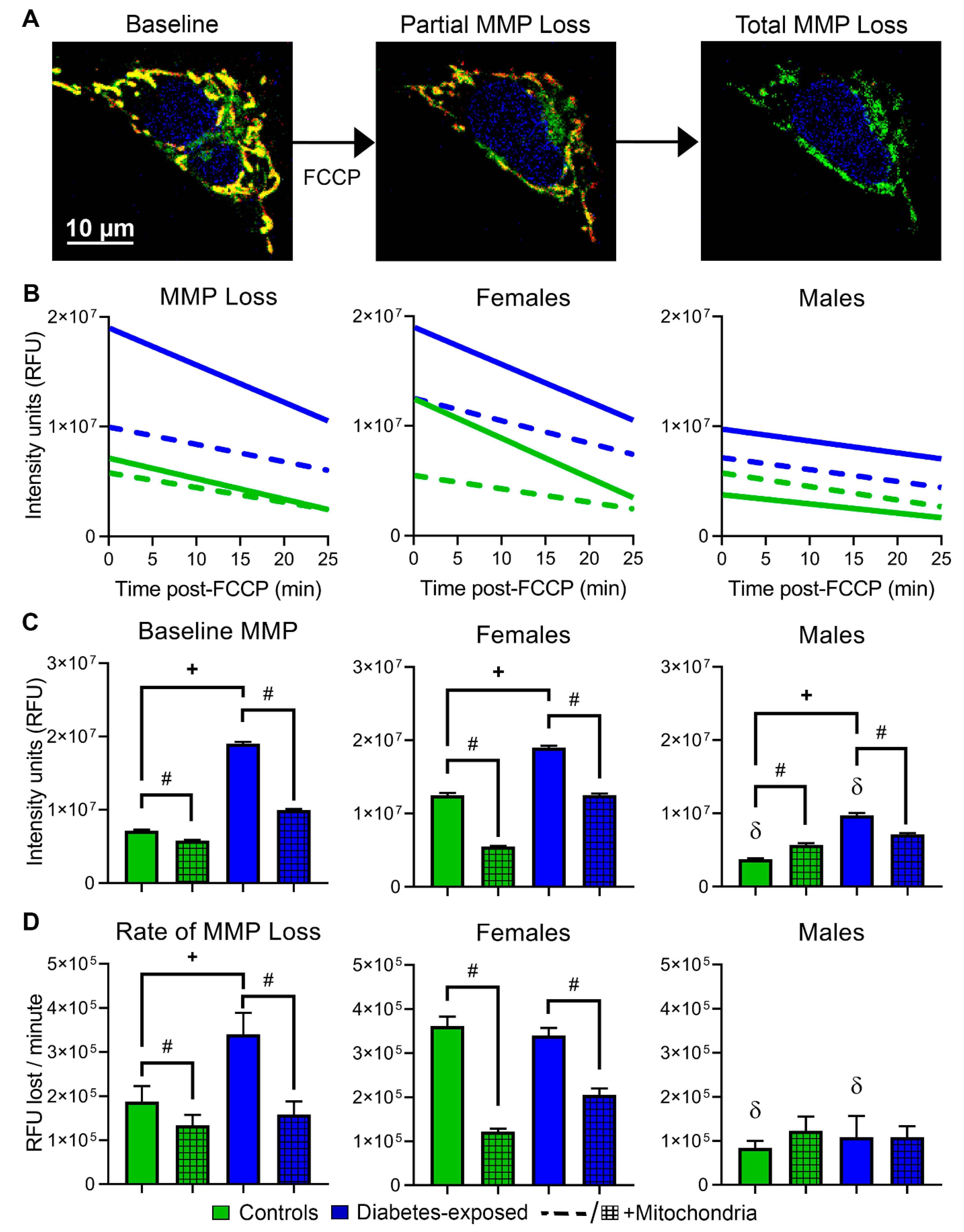
2.8. PGDM-Exposed CM Have Inefficient ATP Production and Oxidative Damage at Baseline and Faster MMP Loss with More Cell Death under Metabolic Stress
2.9. Mitochondrial Transfer Improves Cellular Respiration and Reduces Stress-Induced Apoptosis in PGDM-Exposed Males but Increases It in Females
2.10. Intact mtDNA Plays a Major Role in Respiratory Boost of Mitochondrial Transfer
3. Discussion
4. Materials and Methods
4.1. Animal Model of PGDM and Maternal HF Diet
4.2. Echocardiography
4.3. Neonatal Ventricular Cardiomyocyte Isolation
4.4. Mitochondrial Isolation, Transfer, and Treatment Validation
4.5. MDA, ATP, Cytochrome C, and Serum Metabolics Quantification
4.6. Plasma Analyses
4.7. ATP Quantification for Respiratory Capacity and Immunoblotting for Purity of Isolated Mitochondria
4.8. Live-cell Confocal Imaging for Quantification of Mitochondrial Uptake, Fusion, and Mitophagy
4.9. Bioenergetic Profiling
4.10. FCCP Challenge to Measure Mitochondria-mediated Responses to Stress
5. Limitations of the Study
6. Conclusions
Supplementary Materials
Author Contributions
Funding
Data Availability Statement
Acknowledgments
Conflicts of Interest
Abbreviations
References
- Riskin, A.; Garcia-Prats, J.A. Infants of women with diabetes. In UpToDate; Weisman, L.E., Wolfsdorf, J.I., Kim, M.S., Eds.; Wolters Kluwer: Online, 2020. [Google Scholar]
- Depla, A.L.; de Wit, L.; Steenhuis, T.J.; Slieker, M.G.; Voormolen, D.N.; Scheffer, P.G.; de Heus, R.; van Rijn, B.B.; Bekker, M.N. Effects of maternal diabetes on fetal heart function at echocardiography: Systematic review and meta-analysis. Ultrasound Obstet. Gynecol. 2020. [Google Scholar] [CrossRef]
- Ullmo, S.; Vial, Y.; Di Bernardo, S.; Roth-Kleiner, M.; Mivelaz, Y.; Sekarski, N.; Ruiz, J.; Meijboom, E.J. Pathologic ventricular hypertrophy in the offspring of diabetic mothers: A retrospective study. Eur. Heart J. 2007, 28, 1319–1325. [Google Scholar] [CrossRef] [PubMed]
- Nyrnes, S.A.; Garnæs, K.K.; Salvesen, Ø.; Timilsina, A.S.; Moholdt, T.; Ingul, C.B. Cardiac function in newborns of obese women and the effect of exercise during pregnancy. A randomized controlled trial. PLoS ONE 2018, 13, e0197334. [Google Scholar] [CrossRef] [PubMed]
- Stuart, A.; Amer-Wåhlin, I.; Persson, J.; Källen, K. Long-term cardiovascular risk in relation to birth weight and exposure to maternal diabetes mellitus. Int. J. Cardiol. 2013, 168, 2653–2657. [Google Scholar] [CrossRef] [PubMed]
- Reynolds, R.M.; Allan, K.M.; Raja, E.A.; Bhattacharya, S.; McNeill, G.; Hannaford, P.C.; Sarwar, N.; Lee, A.J.; Bhattacharya, S.; Norman, J.E. Maternal obesity during pregnancy and premature mortality from cardiovascular event in adult offspring: Follow-up of 1 323 275 person years. BMJ Br. Med. J. 2013, 347. [Google Scholar] [CrossRef]
- Forsén, T.; Eriksson, J.G.; Tuomilehto, J.; Teramo, K.; Osmond, C.; Barker, D.J. Mother’s weight in pregnancy and coronary heart disease in a cohort of Finnish men: Follow up study. BMJ 1997, 315, 837–840. [Google Scholar] [CrossRef] [PubMed]
- Larsen, D.T.; Sabey, H.K.; Knutson, J.A.; Gandy, C.T.; Louwagie, J.E.; Lauterboeck, L.; Mdaki, S.K.; Baack, L.M. Diabetic pregnancy and maternal high-fat diet impair mitochondrial dynamism in the developing fetal rat heart by sex-specific mechanisms. Int. J. Mol. Sci. 2019, 20, 3090. [Google Scholar] [CrossRef]
- Louwagie, E.J.; Larsen, T.D.; Wachal, A.L.; Gandy, T.C.T.; Eclov, J.A.; Rideout, T.C.; Kern, K.A.; Cain, J.T.; Anderson, R.H.; Mdaki, K.S.; et al. Age and sex influence mitochondria and cardiac health in offspring exposed to maternal glucolipotoxicity. iScience 2020, 23, 101746. [Google Scholar] [CrossRef]
- Mdaki, K.S.; Larsen, T.D.; Wachal, A.L.; Schimelpfenig, M.D.; Weaver, L.J.; Dooyema, S.D.; Louwagie, E.J.; Baack, M.L. Maternal high-fat diet impairs cardiac function in offspring of diabetic pregnancy through metabolic stress and mitochondrial dysfunction. Am. J. Physiol. Heart Circ. Physiol. 2016, 310, H681–H692. [Google Scholar] [CrossRef]
- Preston, C.C.; Larsen, T.D.; Eclov, J.A.; Louwagie, E.J.; Gandy, T.C.T.; Faustino, R.S.; Baack, M.L. Maternal high fat diet and diabetes disrupts transcriptomic pathways that regulate cardiac metabolism and cell fate in newborn rat hearts. Front. Endocrinol. 2020, 11, 570846. [Google Scholar] [CrossRef]
- Upadhyaya, B.; Larsen, T.; Barwari, S.; Louwagie, E.J.; Baack, M.L.; Dey, M. Prenatal exposure to a maternal high-fat diet affects histone modification of cardiometabolic genes in newborn rats. Nutrients 2017, 9, 407. [Google Scholar] [CrossRef] [PubMed]
- Gao, L.; Zhao, Y.-C.; Liang, Y.; Lin, X.-H.; Tan, Y.-J.; Wu, D.-D.; Li, X.-Z.; Ye, B.-Z.; Kong, F.-Q.; Sheng, J.-Z.; et al. The impaired myocardial ischemic tolerance in adult offspring of diabetic pregnancy is restored by maternal melatonin treatment. J. Pineal Res. 2016, 61, 340–352. [Google Scholar] [CrossRef] [PubMed]
- Turdi, S.; Ge, W.; Hu, N.; Bradley, K.M.; Wang, X.; Ren, J. Interaction between maternal and postnatal high fat diet leads to a greater risk of myocardial dysfunction in offspring via enhanced lipotoxicity, IRS-1 serine phosphorylation and mitochondrial defects. J. Mol. Cell Cardiol. 2013, 55, 117–129. [Google Scholar] [CrossRef]
- Ferey, J.L.A.; Boudoures, A.L.; Reid, M.; Drury, A.; Scheaffer, S.; Modi, Z.; Kovacs, A.; Pietka, T.; DeBosch, B.J.; Thompson, M.D.; et al. A maternal high-fat, high-sucrose diet induces transgenerational cardiac mitochondrial dysfunction independently of maternal mitochondrial inheritance. Am. J. Physiol. Heart Circ. Physiol. 2019, 316, H1202–H1210. [Google Scholar] [CrossRef] [PubMed]
- Murphy, E.; Ardehali, H.; Balaban Robert, S.; DiLisa, F.; Dorn Gerald, W.; Kitsis Richard, N.; Otsu, K.; Ping, P.; Rizzuto, R.; Sack Michael, N.; et al. Mitochondrial function, biology, and role in disease. Circ. Res. 2016, 118, 1960–1991. [Google Scholar] [CrossRef]
- Berezin, A. Metabolic memory phenomenon in diabetes mellitus: Achieving and perspectives. Diabetes Metab. Syndr. 2016, 10, S176–S183. [Google Scholar] [CrossRef]
- Reddy, M.A.; Zhang, E.; Natarajan, R. Epigenetic mechanisms in diabetic complications and metabolic memory. Diabetologia 2015, 58, 443–455. [Google Scholar] [CrossRef] [PubMed]
- Cowan, D.B.; Yao, R.; Akurathi, V.; Snay, E.R.; Thedsanamoorthy, J.K.; Zurakowski, D.; Ericsson, M.; Friehs, I.; Wu, Y.; Levitsky, S.; et al. Intracoronary delivery of mitochondria to the ischemic heart for cardioprotection. PLoS ONE 2016, 11, e0160889. [Google Scholar] [CrossRef] [PubMed]
- McCully, J.D.; Cowan, D.B.; Pacak, C.A.; Toumpoulis, I.K.; Dayalan, H.; Levitsky, S. Injection of isolated mitochondria during early reperfusion for cardioprotection. Am. J. Physiol. Heart Circ. Physiol. 2009, 296, H94–H105. [Google Scholar] [CrossRef]
- Kaza, A.K.; Wamala, I.; Friehs, I.; Kuebler, J.D.; Rathod, R.H.; Berra, I.; Ericsson, M.; Yao, R.; Thedsanamoorthy, J.K.; Zurakowski, D.; et al. Myocardial rescue with autologous mitochondrial transplantation in a porcine model of ischemia/reperfusion. J. Thorac. Cardiovasc. Surg. 2017, 153, 934–943. [Google Scholar] [CrossRef]
- Pacak, C.A.; Preble, J.M.; Kondo, H.; Seibel, P.; Levitsky, S.; Del Nido, P.J.; Cowan, D.B.; McCully, J.D. Actin-dependent mitochondrial internalization in cardiomyocytes: Evidence for rescue of mitochondrial function. Biol. Open 2015, 4, 622–626. [Google Scholar] [CrossRef]
- Cowan, D.B.; Yao, R.; Thedsanamoorthy, J.K.; Zurakowski, D.; Del Nido, P.J.; McCully, J.D. Transit and integration of extracellular mitochondria in human heart cells. Sci. Rep. 2017, 7, 17450. [Google Scholar] [CrossRef] [PubMed]
- Masuzawa, A.; Black, K.M.; Pacak, C.A.; Ericsson, M.; Barnett, R.J.; Drumm, C.; Seth, P.; Bloch, D.B.; Levitsky, S.; Cowan, D.B.; et al. Transplantation of autologously derived mitochondria protects the heart from ischemia-reperfusion injury. Am. J. Physiol. Heart Circ. Physiol. 2013, 304, H966–H982. [Google Scholar] [CrossRef] [PubMed]
- Guariento, A.; Blitzer, D.; Doulamis, I.; Shin, B.; Moskowitzova, K.; Orfany, A.; Ramirez-Barbieri, G.; Staffa, S.J.; Zurakowski, D.; del Nido, P.J.; et al. Pre-ischemic autologous mitochondrial transplantation by intracoronary injection for myocardial protection. J. Thorac. Cardiovasc. Surg. 2019, 160, e15–e29. [Google Scholar] [CrossRef] [PubMed]
- Emani, S.M.; McCully, J.D. Mitochondrial transplantation: Applications for pediatric patients with congenital heart disease. Transl. Pediatrics 2018, 7, 169–175. [Google Scholar] [CrossRef]
- Emani, S.M. Transplantation of Autologously Derived Mitochondria Following Ischemia; ClinicalTrials.gov, Boston Children’s Hospital: Boston, MA, USA, 2016–2022. [Google Scholar]
- Guariento, A.; Piekarski, B.L.; Doulamis, I.P.; Blitzer, D.; Ferraro, A.M.; Harrild, D.M.; Zurakowski, D.; Del Nido, P.J.; McCully, J.D.; Emani, S.M. Autologous mitochondrial transplantation for cardiogenic shock in pediatric patients following ischemia-reperfusion injury. J Thorac. Cardiovasc. Surg. 2020. [Google Scholar] [CrossRef]
- Morriss, F.H., Jr. Infants of diabetic mothers. Fetal and neonatal pathophysiology. Perspect. Pediatric Pathol. 1984, 8, 223–234. [Google Scholar]
- Kuznetsov, A.V.; Javadov, S.; Grimm, M.; Margreiter, R.; Ausserlechner, M.J.; Hagenbuchner, J. Crosstalk between mitochondria and cytoskeleton in cardiac cells. Cells 2020, 9, 222. [Google Scholar] [CrossRef]
- Carre, M.; Andre, N.; Carles, G.; Borghi, H.; Brichese, L.; Briand, C.; Braguer, D. Tubulin is an inherent component of mitochondrial membranes that interacts with the voltage-dependent anion channel. J. Biol. Chem. 2002, 277, 33664–33669. [Google Scholar] [CrossRef]
- Bugger, H.; Abel, E.D. Molecular mechanisms of diabetic cardiomyopathy. Diabetologia 2014, 57, 660–671. [Google Scholar] [CrossRef]
- Cardinale, D.A.; Larsen, F.J.; Schiffer, T.A.; Morales-Alamo, D.; Ekblom, B.; Calbet, J.A.L.; Holmberg, H.C.; Boushel, R. Superior intrinsic mitochondrial respiration in women than in men. Front Physiol 2018, 9, 1133. [Google Scholar] [CrossRef]
- Cheng, J.; Nanayakkara, G.; Shao, Y.; Cueto, R.; Wang, L.; Yang, W.Y.; Tian, Y.; Wang, H.; Yang, X. Mitochondrial proton leak plays a critical role in pathogenesis of cardiovascular diseases. Adv. Exp. Med. Biol. 2017, 982, 359–370. [Google Scholar] [CrossRef]
- Baack, M.L.; Forred, B.J.; Larsen, T.D.; Jensen, D.N.; Wachal, A.L.; Khan, M.A.; Vitiello, P.F. Consequences of a maternal high-fat diet and late gestation diabetes on the developing rat lung. PLoS ONE 2016, 11, e0160818. [Google Scholar] [CrossRef]
- Louwagie, E.J.; Larsen, T.D.; Wachal, A.L.; Baack, M.L. Placental lipid processing in response to a maternal high-fat diet and diabetes in rats. Pediatric Res. 2018, 83, 712–722. [Google Scholar] [CrossRef] [PubMed]
- Petersen, K.F.; Dufour, S.; Shulman, G.I. Decreased insulin-stimulated ATP synthesis and phosphate transport in muscle of insulin-resistant offspring of type 2 diabetic parents. PLoS Med. 2005, 2, e233. [Google Scholar] [CrossRef] [PubMed]
- Murphy, M.P. How mitochondria produce reactive oxygen species. Biochem. J. 2009, 417, 1–13. [Google Scholar] [CrossRef]
- Münzel, T.; Gori, T.; Keaney, J.F., Jr.; Maack, C.; Daiber, A. Pathophysiological role of oxidative stress in systolic and diastolic heart failure and its therapeutic implications. Eur. Heart J. 2015, 36, 2555–2564. [Google Scholar] [CrossRef] [PubMed]
- Dudek, J. Role of cardiolipin in mitochondrial signaling pathways. Front. Cell Dev. Biol. 2017, 5, 90. [Google Scholar] [CrossRef]
- Kim-Campbell, N.; Gomez, H.; Bayir, H. Chapter 20—Cell death pathways: Apoptosis and regulated necrosis. In Critical Care Nephrology, 3rd ed.; Ronco, C., Bellomo, R., Kellum, J.A., Ricci, Z., Eds.; Elsevier: Philadelphia, PA, USA, 2019; pp. 113–121. [Google Scholar] [CrossRef]
- Khalifa, A.R.M.; Abdel-Rahman, E.A.; Mahmoud, A.M.; Ali, M.H.; Noureldin, M.; Saber, S.H.; Mohsen, M.; Ali, S.S. Sex-specific differences in mitochondria biogenesis, morphology, respiratory function, and ROS homeostasis in young mouse heart and brain. Physiol. Rep. 2017, 5, e13125. [Google Scholar] [CrossRef] [PubMed]
- Ventura-Clapier, R.; Moulin, M.; Piquereau, J.; Lemaire, C.; Mericskay, M.; Veksler, V.; Garnier, A. Mitochondria: A central target for sex differences in pathologies. Clin. Sci. 2017, 131, 803–822. [Google Scholar] [CrossRef]
- Mdaki, K.S.; Larsen, T.D.; Weaver, L.J.; Baack, M.L. Age related bioenergetics profiles in isolated rat cardiomyocytes using extracellular flux analyses. PLoS ONE 2016, 11, e0149002. [Google Scholar] [CrossRef]
- Lopaschuk, G.D.; Jaswal, J.S. Energy metabolic phenotype of the cardiomyocyte during development, differentiation, and postnatal maturation. J. Cardiovasc. Pharmacol. 2010, 56, 130–140. [Google Scholar] [CrossRef] [PubMed]
- Kim, M.J.; Hwang, J.W.; Yun, C.-K.; Lee, Y.; Choi, Y.-S. Delivery of exogenous mitochondria via centrifugation enhances cellular metabolic function. Sci. Rep. 2018, 8, 3330. [Google Scholar] [CrossRef]
- Doulamis, I.P.; Guariento, A.; Duignan, T.; Orfany, A.; Kido, T.; Zurakowski, D.; Del Nido, P.J.; McCully, J.D. Mitochondrial transplantation for myocardial protection in diabetic hearts. Eur. J. Cardio Thorac. Surg. 2020, 57, 836–845. [Google Scholar] [CrossRef]
- Bertero, E.; O’Rourke, B.; Maack, C. Mitochondria do not survive calcium overload during transplantation. Circ. Res. 2020, 126, 784–786. [Google Scholar] [CrossRef]
- Yamada, Y.; Ito, M.; Arai, M.; Hibino, M.; Tsujioka, T.; Harashima, H. Challenges in promoting mitochondrial transplantation therapy. Int. J. Mol. Sci. 2020, 21, 6365. [Google Scholar] [CrossRef] [PubMed]
- Kesner, E.E.; Saada-Reich, A.; Lorberboum-Galski, H. Characteristics of mitochondrial transformation into human cells. Sci. Rep. 2016, 6, 26057. [Google Scholar] [CrossRef]
- Bertero, E.; Maack, C.; O’Rourke, B. Mitochondrial transplantation in humans: “Magical” cure or cause for concern? J. Clin. Investig. 2018, 128, 5191–5194. [Google Scholar] [CrossRef] [PubMed]
- Chernyak, B.V. Mitochondrial transplantation: A critical analysis. Biochemistry 2020, 85, 636–641. [Google Scholar] [CrossRef] [PubMed]
- Weixler, V.; Lapusca, R.; Grangl, G.; Guariento, A.; Saeed, M.Y.; Cowan, D.B.; del Nido, P.J.; McCully, J.D.; Friehs, I. Autogenous mitochondria transplantation for treatment of right heart failure. J. Thorac. Cardiovasc. Surg. 2020. [Google Scholar] [CrossRef]
- Orfany, A.; Arriola, C.G.; Doulamis, I.P.; Guariento, A.; Ramirez-Barbieri, G.; Moskowitzova, K.; Shin, B.; Blitzer, D.; Rogers, C.; del Nido, P.J.; et al. Mitochondrial transplantation ameliorates acute limb ischemia. J. Vasc. Surg. 2019, 71, 1014–1026. [Google Scholar] [CrossRef]
- Moskowitzova, K.; Orfany, A.; Liu, K.; Ramirez-Barbieri, G.; Thedsanamoorthy, J.K.; Yao, R.; Guariento, A.; Doulamis, I.P.; Blitzer, D.; Shin, B.; et al. Mitochondrial transplantation enhances murine lung viability and recovery after ischemia reperfusion injury. Am. J. Physiol. Lung Cell. Mol. Physiol. 2019, 318, L78–L88. [Google Scholar] [CrossRef] [PubMed]
- Nitzan, K.; Benhamron, S.; Valitsky, M.; Kesner, E.E.; Lichtenstein, M.; Ben-Zvi, A.; Ella, E.; Segalstein, Y.; Saada, A.; Lorberboum-Galski, H.; et al. Mitochondrial transfer ameliorates cognitive deficits, neuronal loss, and gliosis in Alzheimer’s disease mice. J. Alzheimer’s Dis. Jad 2019, 72, 587–604. [Google Scholar] [CrossRef]
- Miller, R.G.; Orchard, T.J. Understanding metabolic memory: A tale of two studies. Diabetes 2020, 69, 291–299. [Google Scholar] [CrossRef] [PubMed]
- Barrasso, A.P.; Tong, X.; Poché, R.A. The mito::mKate2 mouse: A far-red fluorescent reporter mouse line for tracking mitochondrial dynamics in vivo. Genesis 2018, 56, e23087. [Google Scholar] [CrossRef]
- Quiros, P.M.; Goyal, A.; Jha, P.; Auwerx, J. Analysis of mtDNA/nDNA ratio in mice. Curr. Protoc. Mouse Biol. 2017, 7, 47–54. [Google Scholar] [CrossRef]
- Quick Reference Guide: Calculating Proton Efflux Rate (PER) Data; Agilent Technologies: Beijing, China, 2019.
- Agilent Seahorse XF Buffer Factor Protocol Quick Reference Guide; Agilent Technologies: Beijing, China, 2018.
- Oka, T.; Hikoso, S.; Yamaguchi, O.; Taneike, M.; Takeda, T.; Tamai, T.; Oyabu, J.; Murakawa, T.; Nakayama, H.; Nishida, K.; et al. Mitochondrial DNA that escapes from autophagy causes inflammation and heart failure. Nature 2012, 485, 251–255. [Google Scholar] [CrossRef] [PubMed]







| Parameter | N | Controls | PGDM-Exposed | Diet-Exposed | Combination -Exposed | Diabetes (P Value) | Diet (P Value) | Interaction (P Value) | |
|---|---|---|---|---|---|---|---|---|---|
| Dams | Baseline wt., g | 5–10 | 152 ± 3 | 170 ± 20 | 149 ± 5 | 174 ± 12 | 0.057 | 0.973 | 0.771 |
| Post-diet wt., g | 217 ± 8 | 219 ± 11 | 224 ± 7 | 237 ± 7 | 0.370 | 0.150 | 0.505 | ||
| Glucose, mg/dL | 94 ± 5 | ^349 ± 21 | 94 ± 2 | ^413 ± 27 | N/A | N/A | 0.049 | ||
| Ketones, mmol/L | 0.8 ± 0.1 | 0.7 ± 0.1 | 0.6 ± 0.0 | ^2.4 ± 0.3 | N/A | N/A | <0.0001 | ||
| Insulin need, units | 0 ± 0 | +85 ± 13 | 0 ± 0 | +115± 14 | <0.0001 | 0.120 | 0.120 | ||
| TG, mg/dL | 70 ± 10 | 63 ± 7 | *161 ± 25 | *383 ± 115 | 0.075 | 0.002 | 0.060 | ||
| Litter size, pups | 14 ± 1 | 12 ± 1 | 13 ± 2 | 13 ± 1 | 0.508 | 0.894 | 0.508 | ||
| Perinatal mortality rate, % | 5–9 | 2.9 ± 1.9 | 12.0 ± 3.1 | *15.4 ± 5.7 | *19.3 ± 2.5 | 0.097 | 0.014 | 0.491 | |
| Cohort 1 (Males) | P1 weight, g | 32–66 | 6.3 ± 0.1 | ^6.9 ± 0.1 | 6.4 ± 0.1 | 6.3 ± 0.2 | N/A | N/A | 0.02 |
| Glucose, mg/dL | 24–37 | 91.4 ± 2.6 | +76.5 ± 2.1 | *94.6 ± 4.9 | +*90.5 ± 2.5 | 0.007 | 0.015 | 0.124 | |
| Insulin, pg/mL | 5 | 756 ± 168 | +4505± 1113 | 1062 ± 295 | +5201± 1709 | 0.002 | 0.635 | 0.853 | |
| C-peptide, pg/mL | 5 | 2864 ± 616 | +6150± 690 | 2660 ± 1149 | +3419± 768 | 0.027 | 0.097 | 0.148 | |
| 1TG, mg/dL | 5–6 | 108 ± 11 | 110 ± 21 | 129 ± 18 | 138 ± 24 | 0.776 | 0.219 | 0.844 | |
| Parameter | N | Controls Females Males | PGDM-Exposed Females Males | Diabetes (P Value) | Sex (P Value) | Interaction (P Value) | |||
| Cohort 2 | P1 weight, g | 46–80 | 6.0 ± 0.9 | 6.3 ± 0.1 | +6.5 ± 0.1 | +6.9 ± 0.1 | <0.0001 | 0.012 | 0.726 |
| Glucose, mg/dL | 46–80 | 83.3 ± 2.1 | 88.3 ± 2.1 | +78.4 ± 3.0 | +84.0 ± 2.4 | 0.018 | 0.068 | 0.763 | |
| 1Insulin, pg/mL | 4–5 | 1625 ± 358 | 1263 ± 376 | +4102 ± 1179 | +3606± 788 | 0.002 | 0.558 | 0.927 | |
| 1C-peptide, pg/mL | 4–5 | 2723 ± 376 | 2467 ± 362 | +4277 ± 768 | +4937 ± 879 | 0.003 | 0.745 | 0.463 | |
| 1TG, mg/dL | 5–6 | 138 ± 13 | 108 ± 11 | 94 ± 19 | 110 ± 21 | 0.212 | 0.682 | 0.179 | |
Publisher’s Note: MDPI stays neutral with regard to jurisdictional claims in published maps and institutional affiliations. |
© 2021 by the authors. Licensee MDPI, Basel, Switzerland. This article is an open access article distributed under the terms and conditions of the Creative Commons Attribution (CC BY) license (http://creativecommons.org/licenses/by/4.0/).
Share and Cite
Louwagie, E.J.; Larsen, T.D.; Wachal, A.L.; Gandy, T.C.T.; Baack, M.L. Mitochondrial Transfer Improves Cardiomyocyte Bioenergetics and Viability in Male Rats Exposed to Pregestational Diabetes. Int. J. Mol. Sci. 2021, 22, 2382. https://doi.org/10.3390/ijms22052382
Louwagie EJ, Larsen TD, Wachal AL, Gandy TCT, Baack ML. Mitochondrial Transfer Improves Cardiomyocyte Bioenergetics and Viability in Male Rats Exposed to Pregestational Diabetes. International Journal of Molecular Sciences. 2021; 22(5):2382. https://doi.org/10.3390/ijms22052382
Chicago/Turabian StyleLouwagie, Eli J., Tricia D. Larsen, Angela L. Wachal, Tyler C.T. Gandy, and Michelle L. Baack. 2021. "Mitochondrial Transfer Improves Cardiomyocyte Bioenergetics and Viability in Male Rats Exposed to Pregestational Diabetes" International Journal of Molecular Sciences 22, no. 5: 2382. https://doi.org/10.3390/ijms22052382
APA StyleLouwagie, E. J., Larsen, T. D., Wachal, A. L., Gandy, T. C. T., & Baack, M. L. (2021). Mitochondrial Transfer Improves Cardiomyocyte Bioenergetics and Viability in Male Rats Exposed to Pregestational Diabetes. International Journal of Molecular Sciences, 22(5), 2382. https://doi.org/10.3390/ijms22052382

