Three Component Composite Scaffolds Based on PCL, Hydroxyapatite, and L-Lysine Obtained in TIPS-SL: Bioactive Material for Bone Tissue Engineering
Abstract
:1. Introduction
2. Results and Discussion
2.1. Apatite Properties
2.2. Physical Properties of PCL-Based Scaffolds
2.3. Thermogravimetric Analysis
2.4. Thermal Properties of PCL-Based Scaffolds
2.5. L-Lysine Release
2.6. Cytocompatibility and Osteoconductivity
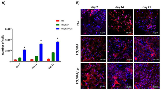
2.6.1. Cell Colonization of PCL-Based Scaffolds
2.6.2. Release Profile of Immunomodulatory Cytokines
2.6.3. Alkaline Phosphatase
3. Materials and Methods
3.1. Materials
3.2. PCL Foam Scaffold Preparation
3.3. Scanning Electron Microscopy (FE-SEM)
3.4. Compressive Strength
3.5. Density Measurements
3.6. Wettability Measurements
3.7. Water Uptake Measurements
3.8. Thermogravimetry (TGA)
3.9. Differential Scanning Calorimetry (DSC)
3.10. L-Lysine Release
3.11. Bioefficacy of the PCL-Based Foam Scaffolds
3.11.1. Sterilization of PCL-Based Foam Scaffolds
3.11.2. Cell Culture and Propagation
3.11.3. Osteoconductivity Assay
3.11.4. Visualization of Cell Adhesion
3.11.5. Cell Proliferation Assay
3.11.6. Determination of the Cytokine Release Profile
3.11.7. Alkaline Phosphate (ALP) Activity
3.11.8. Statistical Analysis
4. Conclusions
Author Contributions
Funding
Institutional Review Board Statement
Informed Consent Statement
Data Availability Statement
Conflicts of Interest
References
- Howard, D.; Buttery, L.D.; Shakesheff, K.M.; Roberts, S.J. Tissue engineering: Strategies, stem cells and scaffolds. J. Anat. 2008, 213, 66–72. [Google Scholar] [CrossRef]
- Yang, C.; Gao, X.; Younis, M.R.; Blum, N.T.; Lei, S.; Zhang, D.; Luo, Y.; Huang, P.; Lin, J. Non-invasive monitoring of in vivo bone regeneration based on alkaline phosphatase-responsive scaffolds. Chem. Eng. J. 2021, 408, 127959. [Google Scholar] [CrossRef]
- Szustakiewicz, K.; Gazińska, M.; Kryszak, B.; Grzymajło, M.; Pigłowski, J.; Wiglusz, R.J.; Okamoto, M. The influence of hydroxyapatite content on properties of poly(L-lactide)/hydroxyapatite porous scaffolds obtained using thermal induced phase separation technique. Eur. Polym. J. 2019, 113, 313–320. [Google Scholar] [CrossRef]
- Guarino, V.; Guaccio, A.; Guarnieri, D.; Netti, P.A.; Ambrosio, L. Binary system thermodynamics to control pore architecture of PCL scaffold via temperature-driven phase separation process. J. Biomater. Appl. 2012, 27, 241–254. [Google Scholar] [CrossRef]
- Gazińska, M.; Krokos, A.; Kobielarz, M.; Włodarczyk, M.; Skibińska, P.; Stępak, B.; Antończak, A.; Morawiak, M.; Płociński, P.; Rudnicka, K. Influence of hydroxyapatite surface functionalization on thermal and biological properties of poly(L-lactide)-and poly(l-lactide-co-glycolide)-based composites. Int. J. Mol. Sci. 2020, 21, 6711. [Google Scholar] [CrossRef]
- Doyle, S.E.; Henry, L.; Mcgennisken, E.; Onofrillo, C.; Di Bella, C.; Duchi, S.; O’connell, C.D.; Pirogova, E. Characterization of Polycaprolactone Nanohydroxyapatite Composites with Tunable Degradability Suitable for Indirect Printing. Polymers 2021, 13, 295. [Google Scholar] [CrossRef]
- Liu, Y.; Gu, J.; Fan, D. Fabrication of high-strength and porous hybrid scaffolds based on nano-hydroxyapatite and human-like collagen for bone tissue regeneration. Polymers 2020, 12, 61. [Google Scholar] [CrossRef] [PubMed] [Green Version]
- Rajzer, I.; Menaszek, E.; Kwiatkowski, R.; Chrzanowski, W. Bioactive nanocomposite PLDL/nano-hydroxyapatite electrospun membranes for bone tissue engineering. J. Mater. Sci. Mater. Med. 2014, 25, 1239–1247. [Google Scholar] [CrossRef] [PubMed] [Green Version]
- Szustakiewicz, K.; Włodarczyk, M.; Gazińska, M.; Rudnicka, K.; Płociński, P.; Szymczyk-ziółkowska, P.; Ziółkowski, G.; Biernat, M.; Sieja, K.; Grzymajło, M.; et al. The effect of pore size distribution and L-Lysine modified apatite whiskers (HAP) on osteoblasts response in PLLA/HAP foam scaffolds obtained in the thermally induced phase separation process. Int. J. Mol. Sci. 2021, 22, 3607. [Google Scholar] [CrossRef]
- Castner, D.G.; Ratner, B.D. Principles of Regenerative Medicine: Proteins Controlled With Precision at Organic, Polymeric and Biopolymer Interfaces for Tissue Engineering and Regenerative Medicine; Elsevier Inc.: Amsterdam, The Netherlands, 2019. [Google Scholar]
- Liu, J.; Lin, D.Y.; Wei, B.; Martin, D.C. Single electrospun PLLA and PCL polymer nanofibers: Increased molecular orientation with decreased fiber diameter. Polymer 2017, 118, 143–149. [Google Scholar] [CrossRef]
- Onder, O.C.; Yilgor, E.; Yilgor, I. Preparation of monolithic polycaprolactone foams with controlled morphology. Polymer 2018, 136, 166–178. [Google Scholar] [CrossRef]
- Shkarina, S.; Shkarin, R.; Weinhardt, V.; Melnik, E.; Vacun, G.; Kluger, P.; Loza, K.; Epple, M.; Ivlev, S.I.; Baumbach, T.; et al. 3D biodegradable scaffolds of polycaprolactone with silicate-containing hydroxyapatite microparticles for bone tissue engineering: High-resolution tomography and in vitro study. Sci. Rep. 2018, 8, 8907. [Google Scholar] [CrossRef]
- Yin, H.-M.; Qian, J.; Zhang, J.; Lin, Z.-F.; Li, J.-S.; Xu, J.-Z.; Li, Z.-M. Engineering Porous Poly(lactic acid) Scaffolds with High Mechanical Performance via a Solid State Extrusion/Porogen Leaching Approach. Polymers 2016, 8, 213. [Google Scholar] [CrossRef]
- Tsivintzelis, I.; Angelopoulou, A.G.; Panayiotou, C. Foaming of polymers with supercritical CO2: An experimental and theoretical study. Polymer (Guildf.) 2007, 48, 5928–5939. [Google Scholar] [CrossRef]
- Salerno, A.; Di Maio, E.; Iannace, S.; Netti, P.A. Tailoring the pore structure of PCL scaffolds for tissue engineering prepared via gas foaming of multi-phase blends. J. Porous Mater. 2012, 19, 181–188. [Google Scholar] [CrossRef]
- Sheng, D.; Li, J.; Ai, C.; Feng, S.; Ying, T.; Liu, X.; Cai, J.; Ding, X.; Jin, W.; Xu, H.; et al. Electrospun PCL/Gel-aligned scaffolds enhance the biomechanical strength in tendon repair. J. Mater. Chem. B 2019, 7, 4801. [Google Scholar] [CrossRef] [PubMed]
- Behtaj, S.; Karamali, F.; Masaeli, E.; Anissimov, Y.G.; Rybachuk, M. Electrospun PGS/PCL, PLLA/PCL, PLGA/PCL and pure PCL scaffolds for retinal progenitor cell cultivation. Biochem. Eng. J. 2021, 166, 107846. [Google Scholar] [CrossRef]
- Nam, Y.S.; Park, T.G. Porous biodegradable polymeric scaffolds prepared by thermally induced phase separation. J. Biomed. Mater. Res. 1999, 47, 8–17. [Google Scholar] [CrossRef]
- Rusakov, D.; Menner, A.; Bismarck, A. High-Performance Polymer Foams by Thermally Induced Phase Separation. Macromol. Rapid Commun. 2020, 41, 2000110. [Google Scholar] [CrossRef] [PubMed]
- Önder, Ö.C.; Yilgör, E.; Yilgör, I. Fabrication of rigid poly(lactic acid) foams via thermally induced phase separation. Polymer 2016, 107, 240–248. [Google Scholar] [CrossRef]
- Loh, Q.L.; Choong, C. Three-dimensional scaffolds for tissue engineering applications: Role of porosity and pore size. Tissue Eng.-Part B Rev. 2013, 19, 485–502. [Google Scholar] [CrossRef] [Green Version]
- Fang, Z.; Feng, Q. Improved mechanical properties of hydroxyapatite whisker-reinforced poly(l-lactic acid) scaffold by surface modification of hydroxyapatite. Mater. Sci. Eng. C 2014, 35, 190–194. [Google Scholar] [CrossRef] [PubMed]
- Biernat, M.; Jaegermann, Z.; Tymowicz-Grzyb, P.; Konopka, G. Influence of low-temperature reaction time on morphology and phase composition of short calcium phosphate whiskers. Process. Appl. Ceram. 2019, 13, 57–64. [Google Scholar] [CrossRef] [Green Version]
- Zhang, J.; Li, J.; Jia, G.; Jiang, Y.; Liu, Q.; Yang, X.; Pan, S. Improving osteogenesis of PLGA/HA porous scaffolds based on dual delivery of BMP-2 and IGF-1: Via a polydopamine coating. RSC Adv. 2017, 7, 56732–56742. [Google Scholar] [CrossRef] [Green Version]
- Wang, T.; Yang, X.; Qi, X.; Jiang, C. Osteoinduction and proliferation of bone-marrow stromal cells in three-dimensional poly (ε-caprolactone)/ hydroxyapatite/collagen scaffolds. J. Transl. Med. 2015, 13, 152. [Google Scholar] [CrossRef] [PubMed] [Green Version]
- Li, X.; Xie, J.; Yuan, X.; Xia, Y. Coating electrospun poly(ε-caprolactone) fibers with gelatin and calcium phosphate and their use as biomimetic scaffolds for bone tissue engineering. Langmuir 2008, 24, 14145–14150. [Google Scholar] [CrossRef] [PubMed]
- Palamà, I.E.; Arcadio, V.; D’Amone, S.; Biasiucci, M.; Gigli, G.; Cortese, B. Therapeutic PCL scaffold for reparation of resected osteosarcoma defect. Sci. Rep. 2017, 7, 12672. [Google Scholar] [CrossRef] [PubMed] [Green Version]
- Gallo, J.; Goodman, S.B.; Konttinen, Y.T.; Raska, M. Particle disease: Biologic mechanisms of periprosthetic osteolysis in total hip arthroplasty. Innate Immun. 2013, 19, 213–224. [Google Scholar] [CrossRef] [Green Version]
- Levescot, A.; Chang, M.H.; Schnell, J.; Nelson-Maney, N.; Yan, J.; Martínez-Bonet, M.; Grieshaber-Bouyer, R.; Lee, P.Y.; Wei, K.; Blaustein, R.B.; et al. IL-1β–driven osteoclastogenic Tregs accelerate bone erosion in arthritis. J. Clin. Investig. 2021, 131. [Google Scholar] [CrossRef] [PubMed]
- Amarasekara, D.S.; Kim, S.; Rho, J. Regulation of osteoblast differentiation by cytokine networks. Int. J. Mol. Sci. 2021, 22, 2851. [Google Scholar] [CrossRef]
- Han, L.; Zhang, Y.; Zhang, M.; Guo, L.; Wang, J.; Zeng, F.; Xu, D.; Yin, Z.; Xu, Y.; Wang, D.; et al. Interleukin-1β-Induced Senescence Promotes Osteoblastic Transition of Vascular Smooth Muscle Cells. Kidney Blood Press. Res. 2020, 45, 314–330. [Google Scholar] [CrossRef]
- Raja, I.S.; Preeth, D.R.; Vedhanayagam, M.; Hyon, S.H.; Lim, D.; Kim, B.; Rajalakshmi, S.; Han, D.W. Polyphenols-loaded electrospun nanofibers in bone tissue engineering and regeneration. Biomater. Res. 2021, 25, 29. [Google Scholar] [CrossRef] [PubMed]
- Shitole, A.A.; Raut, P.W.; Sharma, N.; Giram, P.; Khandwekar, A.P.; Garnaik, B. Electrospun polycaprolactone/hydroxyapatite/ZnO nanofibers as potential biomaterials for bone tissue regeneration. J. Mater. Sci. Mater. Med. 2019, 30, 51. [Google Scholar] [CrossRef] [PubMed]
- Shitole, A.A.; Raut, P.; Giram, P.; Rade, P.; Khandwekar, A.; Garnaik, B.; Sharma, N. Poly (vinylpyrrolidone)-iodine engineered poly (ε-caprolactone) nanofibers as potential wound dressing materials. Mater. Sci. Eng. C 2020, 110, 110731. [Google Scholar] [CrossRef] [PubMed]
- Tas, A.C. Formation of calcium phosphate whiskers in hydrogen peroxide (H2O2) solutions at 90 °C. J. Am. Ceram. Soc. 2007, 90, 2358–2362. [Google Scholar] [CrossRef] [Green Version]
- Zonta, E.; Valentini, F.; Dorigato, A.; Fambri, L.; Pegoretti, A. Evaluation of the salt leaching method for the production of ethylene propylene diene monomer rubber foams. Polym. Eng. Sci. 2021, 61, 136–153. [Google Scholar] [CrossRef]
- Patrício, T.; Bártolo, P. Thermal stability of PCL/PLA blends produced by physical blending process. Procedia Eng. 2013, 59, 292–297. [Google Scholar] [CrossRef]
- Piszko, P.; Włodarczyk, M.; Zielińska, S.; Gazińska, M.; Płociński, P.; Rudnicka, K.; Szwed, A.; Krupa, A.; Grzymajło, M.; Sobczak-Kupiec, A.; et al. PGS/HAp microporous composite scaffold obtained in the TIPS-TCL-SL method: An innovation for bone tissue engineering. Int. J. Mol. Sci. 2021, 22, 8587. [Google Scholar] [CrossRef]










| Sample | Density,
(g·cm−3) (10−2) | Bulk Density (10−2) | Porosity (%) |
|---|---|---|---|
| PCL | 7.0 ± 0.2 | 10.9 ± 0.2 | 93.6 ± 0.2 |
| PCL/HAP | 11.0 ± 0.4 | 12.8 ± 0.3 | 91.4 ± 0.2 |
| PCL/HAP/Lys | 11.6 ± 0.3 | 12.3 ± 0.1 | 90.6 ± 0.3 |
| Sample | Compressive Stress at 40% Strain (kPa) | Compressive Stress at 80% Strain (kPa) | Young’s Modulus (kPa) |
|---|---|---|---|
| PCL | 49.7 ± 5.6 | 326.8 ± 24.7 | 204.6 ± 19.4 |
| PCL/HAP | 47.6 ± 4.3 | 424.3 ± 39.1 | 318.2 ± 22.1 |
| PCL/HAP/Lys | 80.2± 9.6 | 527.6 ± 44.1 | 464.4 ± 26.9 |
| Sample | Water Contact Angle, θ (°) | Water Uptake, W.U. (%) |
|---|---|---|
| PCL | 87.8 ± 3.0 | 1192 ± 3.1 |
| PCL/HAP | 77.9 ± 4.5 | 835 ± 39.7 |
| PCL/HAP/Lys | 72.6 ± 4.2 | 735 ± 17.4 |
| Sample | Mass Loss at 900 °C, (%) | HAP Content, (wt%) | T–5 wt% (°C) | Inflection Point |
|---|---|---|---|---|
| PCL | 99.06 | 381.6 | 425.9 | |
| PCL/HAP | 51.81 | 48.19 | 378.2 | 421.6 |
| PCL/HAP/Lys | 52.84 | 47.16 | 380.2 | 421.6 |
| HAP | 3.93 | 100 | ||
| LYS | 96.57 | 221.7 |
| Sample | Tconset (°C) | Tc (°C) | ΔHc (J/g) | Tmonset (°C) | Tm (°C) | ΔHm (J/g) | Xc (%) |
|---|---|---|---|---|---|---|---|
| PCL | 37.3 | 32.5 | −55.8 | 53.7 | 58.3 | 55.5 | 39.9 |
| PCL/HAP | 37.0 | 33.2 | −27.3 | 53.1 | 59.2 | 28.4 | 40.8 |
| PCL/HAP/Lys | 38.5 | 35.6 | −27.3 | 54.0 | 59.2 | 27.7 | 39.9 |
| Sample | Apatite Whiskers Content (wt%) | L-Lysine Content (wt%) |
|---|---|---|
| PCL | - | - |
| PCL/HAP | 50 | - |
| PCL/HAP/Lys | 48 | 2 |
Publisher’s Note: MDPI stays neutral with regard to jurisdictional claims in published maps and institutional affiliations. |
© 2021 by the authors. Licensee MDPI, Basel, Switzerland. This article is an open access article distributed under the terms and conditions of the Creative Commons Attribution (CC BY) license (https://creativecommons.org/licenses/by/4.0/).
Share and Cite
Korbut, A.; Włodarczyk, M.; Rudnicka, K.; Szwed, A.; Płociński, P.; Biernat, M.; Tymowicz-Grzyb, P.; Michalska, M.; Karska, N.; Rodziewicz-Motowidło, S.; et al. Three Component Composite Scaffolds Based on PCL, Hydroxyapatite, and L-Lysine Obtained in TIPS-SL: Bioactive Material for Bone Tissue Engineering. Int. J. Mol. Sci. 2021, 22, 13589. https://doi.org/10.3390/ijms222413589
Korbut A, Włodarczyk M, Rudnicka K, Szwed A, Płociński P, Biernat M, Tymowicz-Grzyb P, Michalska M, Karska N, Rodziewicz-Motowidło S, et al. Three Component Composite Scaffolds Based on PCL, Hydroxyapatite, and L-Lysine Obtained in TIPS-SL: Bioactive Material for Bone Tissue Engineering. International Journal of Molecular Sciences. 2021; 22(24):13589. https://doi.org/10.3390/ijms222413589
Chicago/Turabian StyleKorbut, Aleksandra, Marcin Włodarczyk, Karolina Rudnicka, Aleksandra Szwed, Przemysław Płociński, Monika Biernat, Paulina Tymowicz-Grzyb, Martyna Michalska, Natalia Karska, Sylwia Rodziewicz-Motowidło, and et al. 2021. "Three Component Composite Scaffolds Based on PCL, Hydroxyapatite, and L-Lysine Obtained in TIPS-SL: Bioactive Material for Bone Tissue Engineering" International Journal of Molecular Sciences 22, no. 24: 13589. https://doi.org/10.3390/ijms222413589
APA StyleKorbut, A., Włodarczyk, M., Rudnicka, K., Szwed, A., Płociński, P., Biernat, M., Tymowicz-Grzyb, P., Michalska, M., Karska, N., Rodziewicz-Motowidło, S., & Szustakiewicz, K. (2021). Three Component Composite Scaffolds Based on PCL, Hydroxyapatite, and L-Lysine Obtained in TIPS-SL: Bioactive Material for Bone Tissue Engineering. International Journal of Molecular Sciences, 22(24), 13589. https://doi.org/10.3390/ijms222413589

