Mutations That Affect the Surface Expression of TRPV6 Are Associated with the Upregulation of Serine Proteases in the Placenta of an Infant
Abstract
:1. Introduction
2. Results
2.1. Functional Consequence of Mutations within TRPV6 Channel Subunits
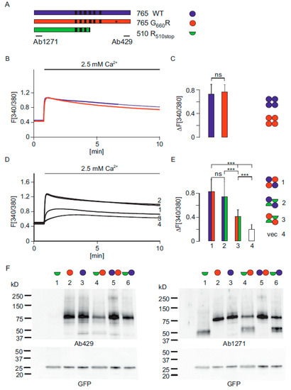
2.1.1. The G660R Mutation Can Be Rescued by Alanine
2.1.2. Functional TRPV6 Channels Cannot Be Formed When the Subunits Are Expressed as Two Independent Parts
2.1.3. The G660R Mutation Cannot Be Rescued by Mutations in the N-Terminus of the Interacting Subunit
2.1.4. The TRPV6-R510stop Subunit Interacts with the Full Length TRPV6 Subunit
2.1.5. The Amount of the Full Length TRPV6 Channel in the Plasma Membrane Is Reduced
2.1.6. The G660K Mutation Cannot Be Rescued by Mutating W85 of the Interacting Subunit
2.2. Comparative Proteome Analysis of Tissue Sections Obtained from a Healthy Placenta and the Placenta of the Affected Child
2.2.1. HTRA1 and Cathepsin G Are Upregulated in the Placenta of the Affected Child
2.2.2. The HTRA4 Protease Is Upregulated in BeWo Cells in the Presence of Low Ca2+
3. Discussion
3.1. The TRPV6 Mutations of the Affected Child Lead to a Decreased Surface Expression of Functional Channels
3.2. Loss of TRPV6 Function Is Associated with the Upregulation of Placental Proteases
4. Materials and Methods
4.1. Cloning
4.2. Immunoprecipitation of TRPV6 from Transfected HEK293 and BeWo Cells
4.3. Surface Biotinylation and Western Blot
4.4. Antibodies
4.5. Calcium Imaging
4.6. Cell Culture and Transfection of HEK293 Cells
4.7. Modelling G660R Mutation
4.8. Protein Extraction from Paraformaldehyde/Formalin Fixed Placenta Tissue Sections
4.9. BeWo Cell Culture
4.10. Preparation of BeWo Cell Lysates for Proteome Analysis
4.11. Primary Mouse Trophoblast Cell Culture
4.12. Zona Occludens 1 (ZO-1) Antibody Staining of Trophoblast and BeWo Cells
4.13. Mass Spectrometric Measurement (Nano-LC–MS/MS)
4.14. Raw Mass Spectrometrical Data Analysis
Supplementary Materials
Author Contributions
Funding
Institutional Review Board Statement
Informed Consent Statement
Data Availability Statement
Acknowledgments
Conflicts of Interest
References
- Wissenbach, U.; Niemeyer, B.A.; Fixemer, T.; Schneidewind, A.; Trost, C.; Cavalie, A.; Reus, K.; Meese, E.; Bonkhoff, H.; Flockerzi, V. Expression of CaT-like, a novel calcium-selective channel, correlates with the malignancy of prostate cancer. J. Biol. Chem. 2001, 276, 19461–19468. [Google Scholar] [CrossRef] [Green Version]
- Peng, J.B.; Zhuang, L.; Berger, U.V.; Adam, R.M.; Williams, B.J.; Brown, E.M.; Hediger, M.A.; Freeman, M.R. CaT1 expression correlates with tumor grade in prostate cancer. Biochem. Biophys. Res. Commun. 2001, 282, 729–734. [Google Scholar] [CrossRef]
- Bödding, M.; Wissenbach, U.; Flockerzi, V. Characterisation of TRPM8 as a pharmacophore receptor. Cell Calcium 2007, 42, 618–628. [Google Scholar] [CrossRef] [PubMed]
- Fixemer, T.; Wissenbach, U.; Flockerzi, V.; Bonkhoff, H. Expression of the Ca2+-selective cation channel TRPV6 in human prostate cancer: A novel prognostic marker for tumor progression. Oncogene 2003, 22, 7858–7861. [Google Scholar] [CrossRef] [Green Version]
- Wissenbach, U.; Niemeyer, B.; Himmerkus, N.; Fixemer, T.; Bonkhoff, H.; Flockerzi, V. TRPV6 and prostate cancer: Cancer growth beyond the prostate correlates with increased TRPV6 Ca2+ channel expression. Biochem. Biophys. Res. Commun. 2004, 322, 1359–1363. [Google Scholar] [CrossRef]
- Bolanz, K.A.; Hediger, M.A.; Landowski, C.P. The role of TRPV6 in breast carcinogenesis. Mol. Cancer Ther. 2008, 7, 271–279. [Google Scholar] [CrossRef] [Green Version]
- Bolanz, K.A.; Kovacs, G.G.; Landowski, C.P.; Hediger, M.A. Tamoxifen inhibits TRPV6 activity via estrogen receptor-independent pathways in TRPV6-expressing MCF-7 breast cancer cells. Mol. Cancer Res. MCR 2009, 7, 2000–2010. [Google Scholar] [CrossRef] [Green Version]
- Bowen, C.V.; DeBay, D.; Ewart, H.S.; Gallant, P.; Gormley, S.; Ilenchuk, T.T.; Iqbal, U.; Lutes, T.; Martina, M.; Mealing, G.; et al. In vivo detection of human TRPV6-rich tumors with anti-cancer peptides derived from soricidin. PLoS ONE 2013, 8, e58866. [Google Scholar] [CrossRef] [PubMed]
- Xue, H.; Wang, Y.; MacCormack, T.J.; Lutes, T.; Rice, C.; Davey, M.; Dugourd, D.; Ilenchuk, T.T.; Stewart, J.M. Inhibition of Transient Receptor Potential Vanilloid 6 channel, elevated in human ovarian cancers, reduces tumour growth in a xenograft model. J. Cancer 2018, 9, 3196–3207. [Google Scholar] [CrossRef]
- Stewart, J.M. TRPV6 as A Target for Cancer Therapy. J. Cancer 2020, 11, 374–387. [Google Scholar] [CrossRef] [PubMed] [Green Version]
- Kessler, T.; Wissenbach, U.; Grobholz, R.; Flockerzi, V. TRPV6 alleles do not influence prostate cancer progression. BMC Cancer 2009, 9, 380. [Google Scholar] [CrossRef] [Green Version]
- Akey, J.M.; Swanson, W.J.; Madeoy, J.; Eberle, M.; Shriver, M.D. TRPV6 exhibits unusual patterns of polymorphism and divergence in worldwide populations. Hum. Mol. Genet. 2006, 15, 2106–2113. [Google Scholar] [CrossRef]
- Burren, C.P.; Caswell, R.; Castle, B.; Welch, C.R.; Hilliard, T.N.; Smithson, S.F.; Ellard, S. TRPV6 compound heterozygous variants result in impaired placental calcium transport and severe undermineralization and dysplasia of the fetal skeleton. Am. J. Med. Genet. Part. A 2018, 176, 1950–1955. [Google Scholar] [CrossRef] [Green Version]
- Mason, A.E.; Grier, D.; Smithson, S.F.; Burren, C.P.; Gradhand, E. Post-mortem histology in transient receptor potential cation channel subfamily V member 6 (TRPV6) under-mineralising skeletal dysplasia suggests postnatal skeletal recovery: A case report. BMC Med. Genet. 2020, 21, 64. [Google Scholar] [CrossRef] [Green Version]
- Suzuki, Y.; Chitayat, D.; Sawada, H.; Deardorff, M.A.; McLaughlin, H.M.; Begtrup, A.; Millar, K.; Harrington, J.; Chong, K.; Roifman, M.; et al. TRPV6 Variants Interfere with Maternal-Fetal Calcium Transport through the Placenta and Cause Transient Neonatal Hyperparathyroidism. Am. J. Hum. Genet. 2018, 102, 1104–1114. [Google Scholar] [CrossRef] [Green Version]
- Yamashita, S.; Mizumoto, H.; Sawada, H.; Suzuki, Y.; Hata, D. TRPV6 Gene Mutation in a Dizygous Twin With Transient Neonatal Hyperparathyroidism. J. Endocr. Soc. 2019, 3, 602–606. [Google Scholar] [CrossRef] [PubMed]
- Almidani, E.; Elsidawi, W.; Almohamedi, A.; Bin Ahmed, I.; Alfadhel, A. Case Report of Transient Neonatal Hyperparathyroidism: Medically Free Mother. Cureus 2020, 12, e7000. [Google Scholar] [CrossRef] [PubMed] [Green Version]
- Saotome, K.; Singh, A.K.; Yelshanskaya, M.V.; Sobolevsky, A.I. Crystal structure of the epithelial calcium channel TRPV6. Nature 2016, 534, 506–511. [Google Scholar] [CrossRef] [Green Version]
- Hoenderop, J.G.; Voets, T.; Hoefs, S.; Weidema, F.; Prenen, J.; Nilius, B.; Bindels, R.J. Homo- and heterotetrameric architecture of the epithelial Ca2+ channels TRPV5 and TRPV6. EMBO J. 2003, 22, 776–785. [Google Scholar] [CrossRef] [Green Version]
- Hellwig, N.; Albrecht, N.; Harteneck, C.; Schultz, G.; Schaefer, M. Homo- and heteromeric assembly of TRPV channel subunits. J. Cell Sci. 2005, 118, 917–928. [Google Scholar] [CrossRef] [Green Version]
- Schaefer, M. Homo- and heteromeric assembly of TRP channel subunits. Pflug. Arch. Eur. J. Physiol. 2005, 451, 35–42. [Google Scholar] [CrossRef] [PubMed]
- Li, C.; Zhang, J. Stop-codon read-through arises largely from molecular errors and is generally nonadaptive. PLoS Genet. 2019, 15, e1008141. [Google Scholar] [CrossRef]
- Erler, I.; Hirnet, D.; Wissenbach, U.; Flockerzi, V.; Niemeyer, B.A. Ca2+-selective transient receptor potential V channel architecture and function require a specific ankyrin repeat. J. Biol. Chem. 2004, 279, 34456–34463. [Google Scholar] [CrossRef] [Green Version]
- Hirnet, D.; Olausson, J.; Fecher-Trost, C.; Bödding, M.; Nastainczyk, W.; Wissenbach, U.; Flockerzi, V.; Freichel, M. The TRPV6 gene, cDNA and protein. Cell Calcium 2003, 33, 509–518. [Google Scholar] [CrossRef]
- Fecher-Trost, C.; Wissenbach, U.; Beck, A.; Schalkowsky, P.; Stoerger, C.; Doerr, J.; Dembek, A.; Simon-Thomas, M.; Weber, A.; Wollenberg, P.; et al. The in vivo TRPV6 protein starts at a non-AUG triplet, decoded as methionine, upstream of canonical initiation at AUG. J. Biol. Chem. 2013, 288, 16629–16644. [Google Scholar] [CrossRef] [Green Version]
- Leitner, K.; Szlauer, R.; Ellinger, I.; Ellinger, A.; Zimmer, K.P.; Fuchs, R. Placental alkaline phosphatase expression at the apical and basal plasma membrane in term villous trophoblasts. J. Histochem. Cytochem. Off. J. Histochem. Soc. 2001, 49, 1155–1164. [Google Scholar] [CrossRef] [PubMed] [Green Version]
- Winter, M.; Weissgerber, P.; Klein, K.; Lux, F.; Yildiz, D.; Wissenbach, U.; Philipp, S.E.; Meyer, M.R.; Flockerzi, V.; Fecher-Trost, C. Transient Receptor Potential Vanilloid 6 (TRPV6) Proteins Control the Extracellular Matrix Structure of the Placental Labyrinth. Int. J. Mol. Sci. 2020, 21, 9674. [Google Scholar] [CrossRef]
- Masamune, A.; Kotani, H.; Sorgel, F.L.; Chen, J.M.; Hamada, S.; Sakaguchi, R.; Masson, E.; Nakano, E.; Kakuta, Y.; Niihori, T.; et al. Variants That Affect Function of Calcium Channel TRPV6 Are Associated with Early-Onset Chronic Pancreatitis. Gastroenterology 2020, 158, 1626–1641. [Google Scholar] [CrossRef] [PubMed]
- Peterson, M.W.; Gruenhaupt, D.; Shasby, D.M. Neutrophil cathepsin G increases calcium flux and inositol polyphosphate production in cultured endothelial cells. J. Immunol. 1989, 143, 609–616. [Google Scholar] [PubMed]
- De Luca, A.; De Falco, M.; Fedele, V.; Cobellis, L.; Mastrogiacomo, A.; Laforgia, V.; Tuduce, I.L.; Campioni, M.; Giraldi, D.; Paggi, M.G.; et al. The serine protease HtrA1 is upregulated in the human placenta during pregnancy. J. Histochem. Cytochem. Off. J. Histochem. Soc. 2004, 52, 885–892. [Google Scholar] [CrossRef] [Green Version]
- Liu, C.; Xing, F.; He, Y.; Zong, S.; Luo, C.; Li, C.; Duan, T.; Wang, K.; Zhou, Q. Elevated HTRA1 and HTRA4 in severe preeclampsia and their roles in trophoblast functions. Mol. Med. Rep. 2018, 18, 2937–2944. [Google Scholar] [CrossRef] [PubMed] [Green Version]
- Krüger, B.; Albrecht, E.; Lerch, M.M. The role of intracellular calcium signaling in premature protease activation and the onset of pancreatitis. Am. J. Pathol. 2000, 157, 43–50. [Google Scholar] [CrossRef] [Green Version]
- Berman, H.M.; Westbrook, J.; Feng, Z.; Gilliland, G.; Bhat, T.N.; Weissig, H.; Shindyalov, I.N.; Bourne, P.E. The Protein Data Bank. Nucleic Acids Res. 2000, 28, 235–242. [Google Scholar] [CrossRef] [PubMed] [Green Version]







Publisher’s Note: MDPI stays neutral with regard to jurisdictional claims in published maps and institutional affiliations. |
© 2021 by the authors. Licensee MDPI, Basel, Switzerland. This article is an open access article distributed under the terms and conditions of the Creative Commons Attribution (CC BY) license (https://creativecommons.org/licenses/by/4.0/).
Share and Cite
Fecher-Trost, C.; Wolske, K.; Wesely, C.; Löhr, H.; Klawitter, D.S.; Weissgerber, P.; Gradhand, E.; Burren, C.P.; Mason, A.E.; Winter, M.; et al. Mutations That Affect the Surface Expression of TRPV6 Are Associated with the Upregulation of Serine Proteases in the Placenta of an Infant. Int. J. Mol. Sci. 2021, 22, 12694. https://doi.org/10.3390/ijms222312694
Fecher-Trost C, Wolske K, Wesely C, Löhr H, Klawitter DS, Weissgerber P, Gradhand E, Burren CP, Mason AE, Winter M, et al. Mutations That Affect the Surface Expression of TRPV6 Are Associated with the Upregulation of Serine Proteases in the Placenta of an Infant. International Journal of Molecular Sciences. 2021; 22(23):12694. https://doi.org/10.3390/ijms222312694
Chicago/Turabian StyleFecher-Trost, Claudia, Karin Wolske, Christine Wesely, Heidi Löhr, Daniel S. Klawitter, Petra Weissgerber, Elise Gradhand, Christine P. Burren, Anna E. Mason, Manuel Winter, and et al. 2021. "Mutations That Affect the Surface Expression of TRPV6 Are Associated with the Upregulation of Serine Proteases in the Placenta of an Infant" International Journal of Molecular Sciences 22, no. 23: 12694. https://doi.org/10.3390/ijms222312694
APA StyleFecher-Trost, C., Wolske, K., Wesely, C., Löhr, H., Klawitter, D. S., Weissgerber, P., Gradhand, E., Burren, C. P., Mason, A. E., Winter, M., & Wissenbach, U. (2021). Mutations That Affect the Surface Expression of TRPV6 Are Associated with the Upregulation of Serine Proteases in the Placenta of an Infant. International Journal of Molecular Sciences, 22(23), 12694. https://doi.org/10.3390/ijms222312694

