Reconstitution of Monocyte Subsets and PD-L1 Expression but Not T Cell PD-1 Expression in Obstructive Sleep Apnea Patients upon PAP Therapy
Abstract
:1. Introduction
2. Results
2.1. Patients Characteristics and Response to PAP Therapy
2.2. Monocyte Subset Distribution in Response to PAP Therapy
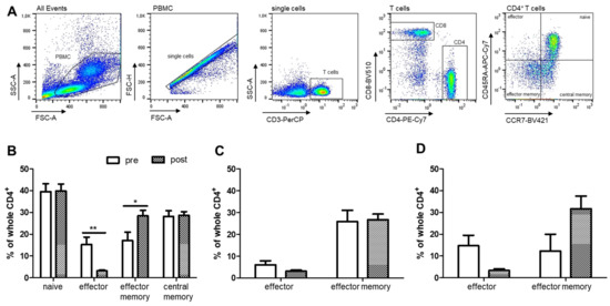
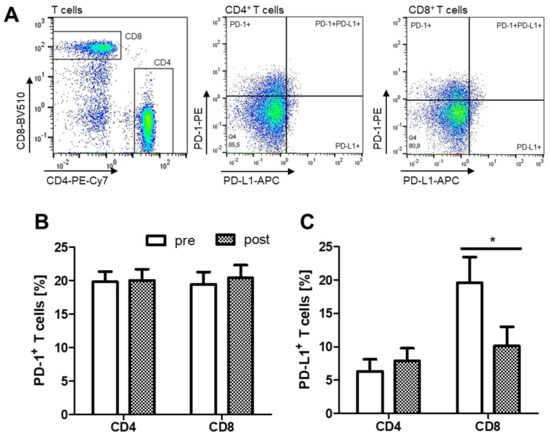
2.3. Distribution of T Cell Subsets in Response to PAP Therapy
3. Discussion
4. Materials and Methods
4.1. Characteristics of Examined OSA Patients
4.2. FACS Analysis of Monocytes and T Cells
4.3. Statistical Analysis
Author Contributions
Funding
Institutional Review Board Statement
Informed Consent Statement
Data Availability Statement
Acknowledgments
Conflicts of Interest
References
- Maniaci, A.; Iannella, G.; Cocuzza, S.; Vicini, C.; Magliulo, G.; Ferlito, S.; Cammaroto, G.; Meccariello, G.; De Vito, A.; Nicolai, A.; et al. Oxidative Stress and Inflammation Biomarker Expression in Obstructive Sleep Apnea Patients. J. Clin. Med. 2021, 10, 277. [Google Scholar] [CrossRef]
- Ryan, S.; Taylor, C.T.; McNicholas, W.T. Systemic inflammation: A key factor in the pathogenesis of cardiovascular complications in obstructive sleep apnoea syndrome? Thorax 2009, 64, 631–636. [Google Scholar] [CrossRef] [PubMed] [Green Version]
- Kapellos, T.S.; Bonaguro, L.; Gemund, I.; Reusch, N.; Saglam, A.; Hinkley, E.R.; Schultze, J.L. Human Monocyte Subsets and Phenotypes in Major Chronic Inflammatory Diseases. Front. Immunol. 2019, 10, 2035. [Google Scholar] [CrossRef] [Green Version]
- Weaver, T.; Maislin, G.; Dinges, D.; Bloxham, T.; George, C.; Greenberg, H.; Kader, G.; Mahowald, M.; Younger, J.; Ai, P. Relationship between hours of CPAP use and achieving normal levels of sleepiness and daily functioning. Sleep 2007, 30, 711–719. [Google Scholar] [CrossRef] [PubMed] [Green Version]
- McEvoy, R.; Antic, N.; Heeley, E.; Luo, Y.; Ou, Q.; Zhang, X.; Mediano, O.; Chen, R.; Drager, L.; Liu, Z.; et al. CPAP for Prevention of Cardiovascular Events in Obstructive Sleep Apnea. N. Engl. J. Med. 2016, 375, 919–931. [Google Scholar] [CrossRef]
- Aro, M.; Anttalainen, U.; Polo, O.; Saaresranta, T. Mood, sleepiness, and weight gain after three years on CPAP therapy for sleep apnoea. Eur. Clin. Respir. J. 2021, 8, 1888394. [Google Scholar] [CrossRef] [PubMed]
- Huber, F.; Furian, M.; Kohler, M.; Latshang, T.; Nussbaumer-Ochsner, Y.; Turk, A.; Schoch, O.; Laube, I.; Thurnheer, R.; Bloch, K. Health Preference Measures in Patients with Obstructive Sleep Apnea Syndrome Undergoing Continuous Positive Airway Pressure Therapy: Data from a Randomized Trial. Respiration 2021, 100, 328–338. [Google Scholar] [CrossRef]
- Kent, B.; Ryan, S.; McNicholas, W. Obstructive sleep apnea and inflammation: Relationship to cardiovascular co-morbidity. Respir. Physiol. Neurobiol. 2011, 178, 475–481. [Google Scholar] [CrossRef]
- Linz, D.; Loffler, K.; Sanders, P.; Catcheside, P.; Anderson, C.; Zheng, D.; Quan, W.; Barnes, M.; Redline, S.; McEvoy, R.; et al. Save (sleep apnea cardiovascular endpoints) investigators. Low prognostic value of novel nocturnal metrics in patients with osa and high cardiovascular event risk: Post hoc analyses of the save study. Chest 2020, 158, 2621–2631. [Google Scholar] [CrossRef]
- Kurobe, H.; Urata, M.; Ueno, M.; Ueki, M.; Ono, S.; Izawa-Ishizawa, Y.; Fukuhara, Y.; Lei, Y.; Ripen, A.M.; Kanbara, T.; et al. Role of hypoxia-inducible factor 1alpha in T cells as a negative regulator in development of vascular remodeling. Arterioscler. Thromb. Vasc. Biol. 2010, 30, 210–217. [Google Scholar] [CrossRef] [Green Version]
- Cubillos-Zapata, C.; Avendano-Ortiz, J.; Hernandez-Jimenez, E.; Toledano, V.; Casas-Martin, J.; Varela-Serrano, A.; Torres, M.; Almendros, I.; Casitas, R.; Fernandez-Navarro, I.; et al. Hypoxia-induced PD-L1/PD-1 crosstalk impairs T-cell function in sleep apnoea. Eur. Respir. J. 2017, 50, 1700833. [Google Scholar] [CrossRef]
- Domagała-Kulawik, J.; Osińska, I.; Piechuta, A.; Bielicki, P.; Skirecki, T. T, B, and NKT Cells in Systemic Inflammation in Obstructive Sleep Apnoea. Mediat. Inflamm. 2015, 2015, 161579. [Google Scholar] [CrossRef]
- Ye, J.; Liu, H.; Zhang, G.; Li, P.; Wang, Z.; Huang, S.; Yang, Q.; Li, Y. The treg/th17 imbalance in patients with obstructive sleep apnoea syndrome. Mediat. Inflamm. 2012, 2012, 815308. [Google Scholar] [CrossRef] [PubMed] [Green Version]
- Polasky, C.; Steffen, A.; Loyal, K.; Lange, C.; Bruchhage, K.; Pries, R. Redistribution of Monocyte Subsets in Obstructive Sleep Apnea Syndrome Patients Leads to an Imbalanced PD-1/PD-L1 Cross-Talk with CD4/CD8 T Cells. J. Immunol. 2021, 206, 51–58. [Google Scholar] [CrossRef]
- Wong, K.L.; Yeap, W.H.; Tai, J.J.; Ong, S.M.; Dang, T.M.; Wong, S.C. The three human monocyte subsets: Implications for health and disease. Immunol. Res. 2012, 53, 41–57. [Google Scholar] [CrossRef]
- Patel, A.A.; Zhang, Y.; Fullerton, J.N.; Boelen, L.; Rongvaux, A.; Maini, A.A.; Bigley, V.; Flavell, R.A.; Gilroy, D.W.; Asquith, B.; et al. The fate and lifespan of human monocyte subsets in steady state and systemic inflammation. J. Exp. Med. 2017, 214, 1913–1923. [Google Scholar] [CrossRef]
- Ziegler-Heitbrock, L. Blood monocytes and their subsets: Established features and open questions. Front. Immunol. 2015, 6, 423. [Google Scholar] [CrossRef] [PubMed]
- Boyette, L.B.; Macedo, C.; Hadi, K.; Elinoff, B.D.; Walters, J.T.; Ramaswami, B.; Chalasani, G.; Taboas, J.M.; Lakkis, F.G.; Metes, D.M. Phenotype, function, and differentiation potential of human monocyte subsets. PLoS ONE 2017, 12, e0176460. [Google Scholar] [CrossRef] [PubMed]
- Jakubzick, C.V.; Randolph, G.J.; Henson, P.M. Monocyte differentiation and antigen-presenting functions. Nat. Rev. Immunol. 2017, 17, 349–362. [Google Scholar] [CrossRef]
- Rossol, M.; Kraus, S.; Pierer, M.; Baerwald, C.; Wagner, U. The CD14(bright) CD16+ monocyte subset is expanded in rheumatoid arthritis and promotes expansion of the Th17 cell population. Arthritis Rheum. 2012, 64, 671–677. [Google Scholar] [CrossRef]
- Moniuszko, M.; Bodzenta-Lukaszyk, A.; Kowal, K.; Lenczewska, D.; Dabrowska, M. Enhanced frequencies of CD14++CD16+, but not CD14+CD16+, peripheral blood monocytes in severe asthmatic patients. Clin. Immunol. 2009, 130, 338–346. [Google Scholar] [CrossRef] [PubMed]
- Azeredo, E.L.; Neves-Souza, P.C.; Alvarenga, A.R.; Reis, S.R.; Torrentes-Carvalho, A.; Zagne, S.M.; Nogueira, R.M.; Oliveira-Pinto, L.M.; Kubelka, C.F. Differential regulation of toll-like receptor-2, toll-like receptor-4, CD16 and human leucocyte antigen-DR on peripheral blood monocytes during mild and severe dengue fever. Immunology 2010, 130, 202–216. [Google Scholar] [CrossRef] [PubMed]
- Sauter, C.; Popp, R.; Danker-Hopfe, H. Normative values of the German Epworth Sleepiness Scale. Somnologie 2007, 11, 272–278. [Google Scholar] [CrossRef]
- Ryan, S.; Arnaud, C.; Fitzpatrick, S.F.; Gaucher, J.; Tamisier, R.; Pepin, J.L. Adipose tissue as a key player in obstructive sleep apnoea. Eur. Respir. Rev. 2019, 28, 190006. [Google Scholar] [CrossRef]
- Almendros, I.; Martinez-Garcia, M.A.; Farre, R.; Gozal, D. Obesity, sleep apnea, and cancer. Int. J. Obes. 2020, 44, 1653–1667. [Google Scholar] [CrossRef]
- Jin, F.; Liu, J.; Zhang, X.; Cai, W.; Zhang, Y.; Zhang, W.; Yang, J.; Lu, G.; Zhang, X. Effect of continuous positive airway pressure therapy on inflammatory cytokines and atherosclerosis in patients with obstructive sleep apnea syndrome. Mol. Med. Rep. 2017, 16, 6334–6339. [Google Scholar] [CrossRef] [PubMed]
- Steiropoulos, P.; Kotsianidis, I.; Nena, E.; Tsara, V.; Gounari, E.; Hatzizisi, O.; Kyriazis, G.; Christaki, P.; Froudarakis, M.; Bouros, D. Long-term effect of continuous positive airway pressure therapy on inflammation markers of patients with obstructive sleep apnea syndrome. Sleep 2009, 32, 537–543. [Google Scholar] [CrossRef]
- Bouloukaki, I.; Mermigkis, C.; Kallergis, E.; Moniaki, V.; Mauroudi, E.; Schiza, S. Obstructive sleep apnea syndrome and cardiovascular disease: The influence of C-reactive protein. World J. Exp. Med. 2015, 5, 77–83. [Google Scholar] [CrossRef]
- Stradling, J.; Craig, S.; Kohler, M.; Nicoll, D.; Ayers, L.; Nunn, A.; Bratton, D. Markers of inflammation: Data from the mosaic randomised trial of cpap for minimally symptomatic osa. Thorax 2015, 70, 181–182. [Google Scholar] [CrossRef] [PubMed] [Green Version]
- Ng, S.; Liu, E.; Ma, R.; Chan, T.; To, K.; Chan, K.; Ngai, J.; Yip, W.; Ko, F.; Wong, C.; et al. Effects of CPAP therapy on visceral fat thickness, carotid intima-media thickness and adipokines in patients with obstructive sleep apnoea. Respirology 2017, 22, 786–792. [Google Scholar] [CrossRef] [PubMed]
- Stuck, B.; Arzt, M.; Fietze, I. Teil-Aktualisierung S3-Leitlinie Schlafbezogene Atmungsstörungen bei Erwachsenen. Somnologie 2020, 24, 176–208. [Google Scholar] [CrossRef]








| Pre Therapy (n = 25) | Post Therapy (n = 25) | |
|---|---|---|
| AHI (per h) | 19.4 (±20.0) | 1.1 (±1.1) |
| Δ AHI 30 days | 17.6 (±21.6) | |
| ESS | 10 (±3.7) | 8 (±3.4) |
| Δ ESS | 1.2 (±3.8) | |
| BMI (kg/m2) | 30.2 (±4.9) | 30.1 (±4.7) |
Publisher’s Note: MDPI stays neutral with regard to jurisdictional claims in published maps and institutional affiliations. |
© 2021 by the authors. Licensee MDPI, Basel, Switzerland. This article is an open access article distributed under the terms and conditions of the Creative Commons Attribution (CC BY) license (https://creativecommons.org/licenses/by/4.0/).
Share and Cite
Polasky, C.; Steffen, A.; Loyal, K.; Lange, C.; Bruchhage, K.-L.; Pries, R. Reconstitution of Monocyte Subsets and PD-L1 Expression but Not T Cell PD-1 Expression in Obstructive Sleep Apnea Patients upon PAP Therapy. Int. J. Mol. Sci. 2021, 22, 11375. https://doi.org/10.3390/ijms222111375
Polasky C, Steffen A, Loyal K, Lange C, Bruchhage K-L, Pries R. Reconstitution of Monocyte Subsets and PD-L1 Expression but Not T Cell PD-1 Expression in Obstructive Sleep Apnea Patients upon PAP Therapy. International Journal of Molecular Sciences. 2021; 22(21):11375. https://doi.org/10.3390/ijms222111375
Chicago/Turabian StylePolasky, Christina, Armin Steffen, Kristin Loyal, Christian Lange, Karl-Ludwig Bruchhage, and Ralph Pries. 2021. "Reconstitution of Monocyte Subsets and PD-L1 Expression but Not T Cell PD-1 Expression in Obstructive Sleep Apnea Patients upon PAP Therapy" International Journal of Molecular Sciences 22, no. 21: 11375. https://doi.org/10.3390/ijms222111375
APA StylePolasky, C., Steffen, A., Loyal, K., Lange, C., Bruchhage, K.-L., & Pries, R. (2021). Reconstitution of Monocyte Subsets and PD-L1 Expression but Not T Cell PD-1 Expression in Obstructive Sleep Apnea Patients upon PAP Therapy. International Journal of Molecular Sciences, 22(21), 11375. https://doi.org/10.3390/ijms222111375
