Cellular Protein Phosphatase 2A Regulates Cell Survival Mechanisms in Influenza A Virus Infection
Abstract
1. Introduction
2. Results
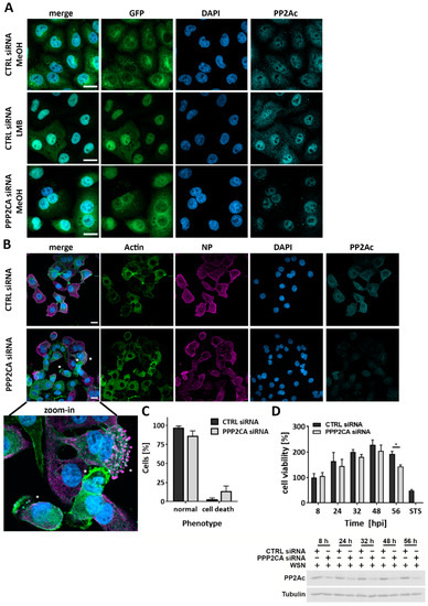
2.1. PP2Ac Is Needed for Efficient IAV Infection
2.2. PP2Ac Does Not Alter the Antiviral Immune Response to IAV Infection
2.3. PP2Ac Does Not Affect Viral Transcription or Translation
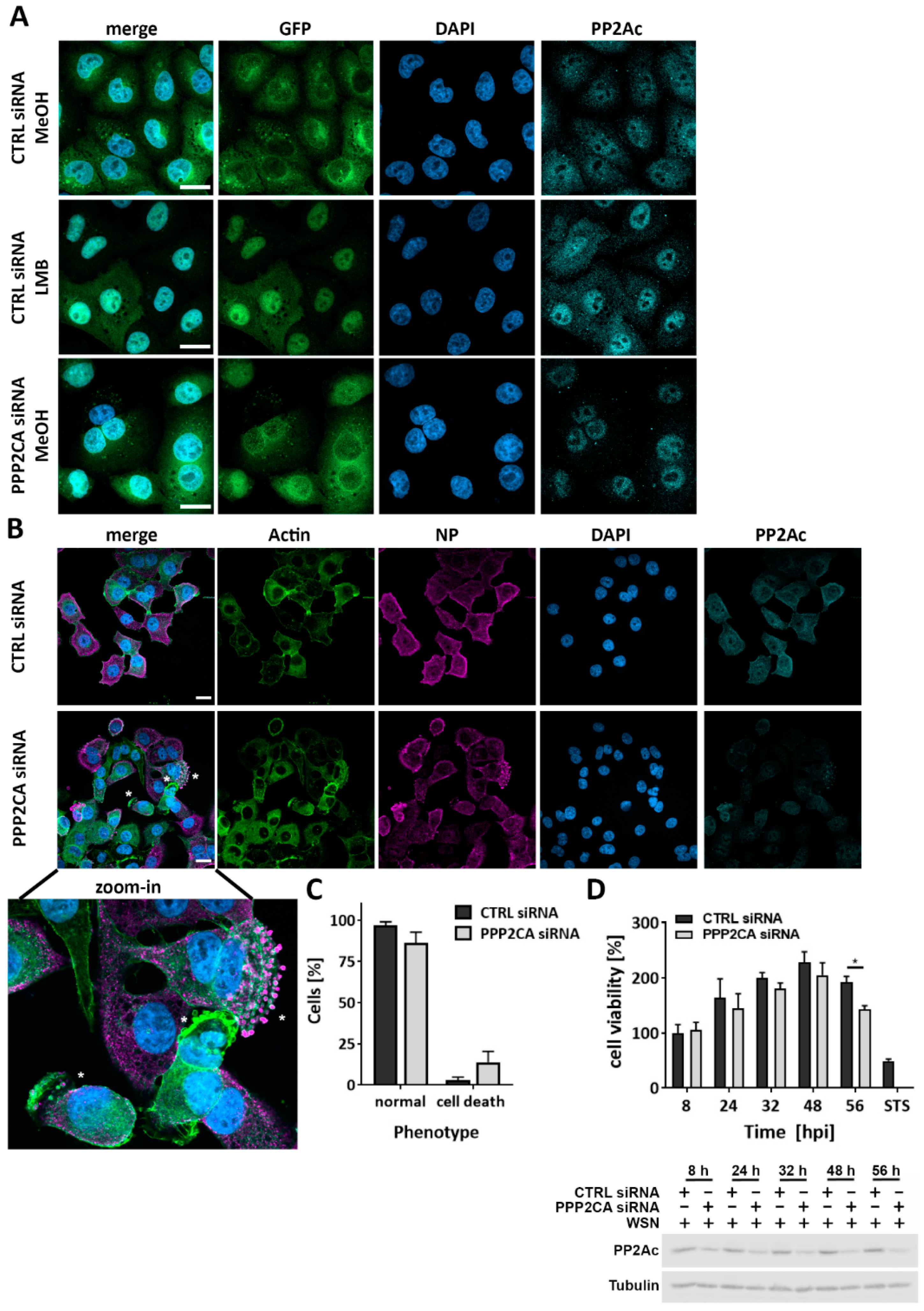
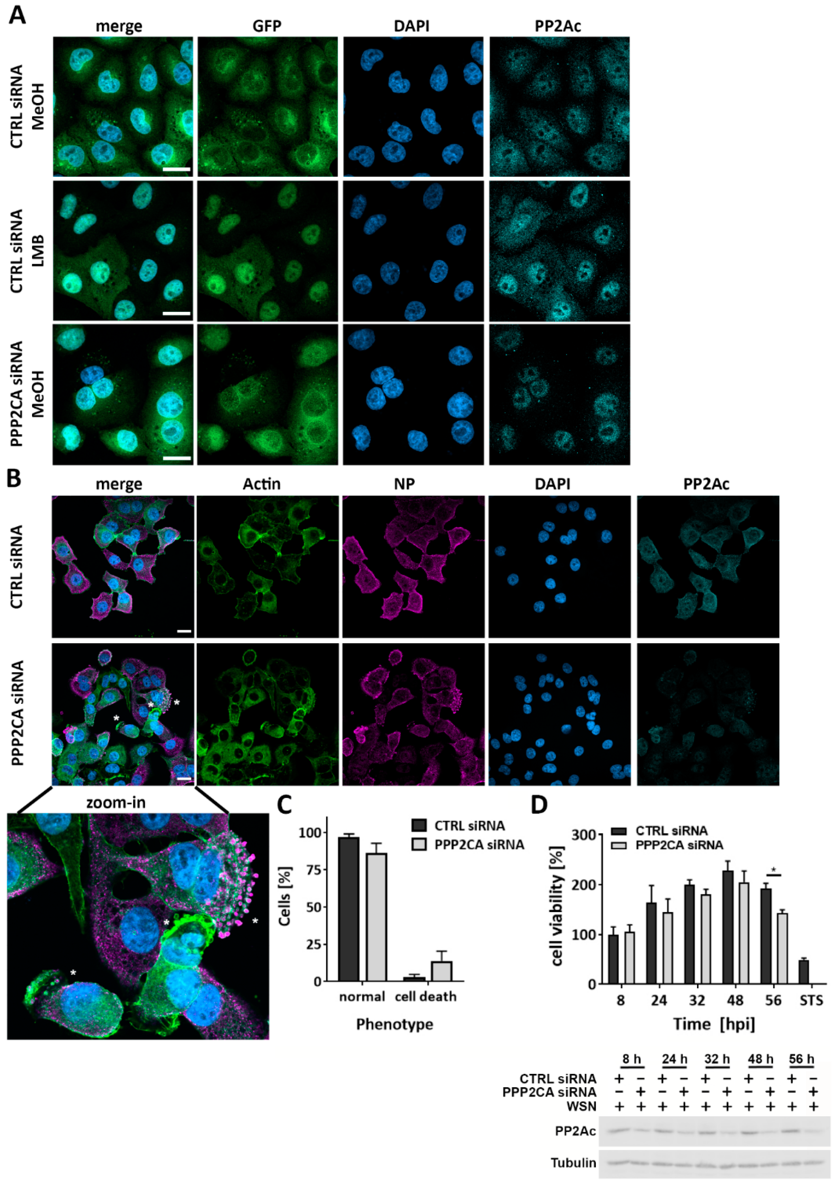
2.4. PP2Ac Does Not Affect Nuclear Export of vRNPs but Rather Regulates Cell Fate in IAV Infection
2.5. PP2Ac Is Involved in Cell Survival Mechanisms by Decreasing the Activation of Different Signaling Hubs after IAV Infection
2.6. PP2Ac Is Involved in Apoptotic Cell Death Control in IAV Infection
3. Discussion
4. Materials and Methods
4.1. Cell Lines, Virus Strains and Plasmids
4.2. Virus Infection and Plaque Titration
4.3. Small Interfering RNA (siRNA)-Mediated KD and RNA Stimulation
4.4. Cell Treatment
4.5. Cell Viability Assay
4.6. Total RNA Isolation, Reverse Transcription and qRT-PCR
4.7. Western Blot Analysis
4.8. Immunofluorescence (IF) Staining
4.9. FACS Staining
4.10. Kinase Activity Profiling
Supplementary Materials
Author Contributions
Funding
Institutional Review Board Statement
Informed Consent Statement
Data Availability Statement
Acknowledgments
Conflicts of Interest
References
- Shaw, M.; Stertz, S. Role of host genes in influenza virus replication. Curr. Top. Microbiol. Immunol. 2017, 419, 151–189. [Google Scholar] [CrossRef]
- Zhang, Y.; Xu, Z.; Cao, Y. Host–virus interaction: How host cells defend against influenza a virus infection. Viruses 2020, 12, 376. [Google Scholar] [CrossRef]
- Ludwig, S.; Hrincius, E.R.; Boergeling, Y. The two sides of the same coin—Influenza virus and intracellular signal transduction. Cold Spring Harb. Perspect. Med. 2021, 11, a038513. [Google Scholar] [CrossRef] [PubMed]
- Hu, J.; Zhang, L.; Liu, X. Role of post-translational modifications in influenza a virus life cycle and host innate immune response. Front. Microbiol. 2020, 11. [Google Scholar] [CrossRef]
- Zhang, J.; Peng, Q.; Zhao, W.; Sun, W.; Yang, J.; Liu, N. Proteomics in influenza research: The emerging role of posttranslational modifications. J. Proteome Res. 2021, 20, 110–121. [Google Scholar] [CrossRef] [PubMed]
- Boergeling, Y.; Brunotte, L.; Ludwig, S. Dynamic phospho-modification of viral proteins as a crucial regulatory layer of influenza A virus replication and innate immune responses. Biol. Chem. 2021. [Google Scholar] [CrossRef]
- Hutchinson, E.; Denham, E.M.; Thomas, B.; Trudgian, D.C.; Hester, S.S.; Ridlova, G.; York, A.; Turrell, L.; Fodor, E. Mapping the phosphoproteome of influenza a and b viruses by mass spectrometry. PLoS Pathog. 2012, 8, e1002993. [Google Scholar] [CrossRef]
- Weber, A.; Dam, S.; Saul, V.V.; Kuznetsova, I.; Müller, C.; Fritz-Wolf, K.; Becker, K.; Linne, U.; Gu, H.; Stokes, M.P.; et al. Phosphoproteome analysis of cells infected with adapted and nonadapted influenza a virus reveals novel pro- and antiviral signaling networks. J. Virol. 2019, 93. [Google Scholar] [CrossRef]
- Söderholm, S.; Kainov, D.; Öhman, T.; Denisova, O.; Schepens, B.; Kulesskiy, E.; Imanishi, S.; Corthals, G.; Hintsanen, P.; Aittokallio, T.; et al. Phosphoproteomics to characterize host response during influenza a virus infection of human macrophages. Mol. Cell. Proteom. 2016, 15, 3203–3219. [Google Scholar] [CrossRef]
- Pleschka, S.; Wolff, T.; Ehrhardt, C.; Hobom, G.; Planz, O.; Rapp, U.R.; Ludwig, S. Influenza virus propagation is impaired by inhibition of the Raf/MEK/ERK signalling cascade. Nat. Cell Biol. 2001, 3, 301–305. [Google Scholar] [CrossRef]
- König, R.; Stertz, S.; Zhou, Y.; Inoue, A.; Hoffmann, H.H.; Bhattacharyya, S.; Alamares, J.G.; Tscherne, D.M.; Ortigoza, M.B.; Liang, Y.; et al. Human host factors required for influenza virus replication. Nature 2010, 463, 813–817. [Google Scholar] [CrossRef] [PubMed]
- Depaoli-Roach, A.A.; Park, I.-K.; Cerovsky, V.; Csortos, C.; Durbin, S.D.; Kuntz, M.J.; Sitikov, A.; Tang, P.M.; Verin, A.; Zolnierowicz, S. Serine/threonine protein phosphatases in the control of cell function. Adv. Enzym. Regul. 1994, 34, 199–224. [Google Scholar] [CrossRef]
- Law, A.H.Y.; Tam, A.H.M.; Lee, D.C.W.; Lau, A.S.Y. A role for protein phosphatase 2A in regulating p38 mitogen activated protein kinase activation and tumor necrosis factor-alpha expression during influenza virus infection. Int. J. Mol. Sci. 2013, 14, 7327–7340. [Google Scholar] [CrossRef]
- Cho, U.-S.; Xu, W. Crystal structure of a protein phosphatase 2A heterotrimeric holoenzyme. Nat. Cell Biol. 2006, 445, 53–57. [Google Scholar] [CrossRef]
- Janssens, V.; Longin, S.; Goris, J. PP2A holoenzyme assembly: In cauda venenum (the sting is in the tail). Trends Biochem. Sci. 2008, 33, 113–121. [Google Scholar] [CrossRef]
- Millward, T.A.; Zolnierowicz, S.; Hemmings, B.A. Regulation of protein kinase cascades by protein phosphatase 2A. Trends Biochem. Sci. 1999, 24, 186–191. [Google Scholar] [CrossRef]
- Raabe, T.; Rapp, U.R. Ras signaling: PP2A puts Ksr and Raf in the right place. Curr. Biol. 2003, 13, R635–R637. [Google Scholar] [CrossRef][Green Version]
- Kuo, Y.-C.; Huang, K.-Y.; Yang, C.-H.; Yang, Y.-S.; Lee, W.-Y.; Chiang, C.-W. Regulation of phosphorylation of Thr-308 of Akt, cell proliferation, and survival by the B55α regulatory subunit targeting of the protein phosphatase 2A holoenzyme to Akt. J. Biol. Chem. 2008, 283, 1882–1892. [Google Scholar] [CrossRef]
- Ehrhardt, C.; Wolff, T.; Ludwig, S. Activation of phosphatidylinositol 3-kinase signaling by the nonstructural NS1 protein is not conserved among type A and B influenza viruses. J. Virol. 2007, 81, 12097–12100. [Google Scholar] [CrossRef] [PubMed]
- Swingle, M.; Ni, L.; Honkanen, R.E. Small-molecule inhibitors of ser/thr protein phosphatases: Specificity, use and common forms of abuse. Methods Mol. Biol. 2007, 365, 23–38. [Google Scholar] [CrossRef]
- Schreiber, A.; Boff, L.; Anhlan, D.; Krischuns, T.; Brunotte, L.; Schuberth, C.; Wedlich-Söldner, R.; Drexler, H.; Ludwig, S. Dissecting the mechanism of signaling-triggered nuclear export of newly synthesized influenza virus ribonucleoprotein complexes. Proc. Natl. Acad. Sci. USA 2020, 117, 16557–16566. [Google Scholar] [CrossRef]
- Elton, D.; Simpson-Holley, M.; Archer, K.; Medcalf, L.; Hallam, R.; McCauley, J.; Digard, P. Interaction of the influenza virus nucleoprotein with the cellular CRM1-mediated nuclear export pathway. J. Virol. 2001, 75, 408–419. [Google Scholar] [CrossRef]
- Fetz, V.; Knauer, S.K.; Bier, C.; Von Kries, J.P.; Stauber, R.H. Translocation biosensors—Cellular system integrators to dissect CRM1-dependent nuclear export by chemicogenomics. Sensors 2009, 9, 5423–5445. [Google Scholar] [CrossRef]
- Tar, K.; Csortos, C.; Czikora, I.; Olah, G.; Ma, S.-F.; Wadgaonkar, R.; Gergely, P.; Garcia, J.G.; Verin, A.D. Role of protein phosphatase 2A in the regulation of endothelial cell cytoskeleton structure. J. Cell. Biochem. 2006, 98, 931–953. [Google Scholar] [CrossRef]
- Bedi, S.; Ono, A. Friend or foe: The role of the cytoskeleton in influenza a virus assembly. Viruses 2019, 11, 46. [Google Scholar] [CrossRef] [PubMed]
- Cummings, B.S.; Schnellmann, R.G.; Wills, L.P. Measurement of cell death in mammalian cells. Curr. Protoc. Pharmacol. 2004, 25, 12.8.1-12.8.22. [Google Scholar] [CrossRef] [PubMed]
- Wurzer, W.J.; Ehrhardt, C.; Pleschka, S.; Berberich-Siebelt, F.; Wolff, T.; Walczak, H.; Planz, O.; Ludwig, S. Nf-kappab-dependent induction of tumor necrosis factor-related apoptosis-inducing ligand (Trail) and Fas/Fasl is crucial for efficient influenza virus propagation. J. Biol. Chem. 2004, 30, 30931–30937. [Google Scholar] [CrossRef]
- Kruse, T.; Biedenkopf, N.; Hertz, E.P.T.; Dietzel, E.; Stalmann, G.; López-Méndez, B.; Davey, N.; Nilsson, J.; Becker, S. The ebola virus nucleoprotein recruits the host pp2a-b56 phosphatase to activate transcriptional support activity of VP30. Mol. Cell 2018, 69, 136–145.e6. [Google Scholar] [CrossRef] [PubMed]
- Cho, U.-S.; Morrone, S.; Sablina, A.A.; Arroyo, J.; Hahn, W.C.; Xu, W. Structural basis of PP2A inhibition by small t antigen. PLoS Biol. 2007, 5, e202. [Google Scholar] [CrossRef]
- Scheidtmann, K.H.; Mumby, M.C.; Rundell, K.; Walter, G. Dephosphorylation of simian virus 40 Large-T antigen and P53 Protein by protein phosphatase 2a: Inhibition by Small-T Antigen. Mol. Cell Biol. 1991, 11, 1996–2003. [Google Scholar] [CrossRef] [PubMed]
- Kwun, H.J.; Guastafierro, A.; Shuda, M.; Meinke, G.; Bohm, A.; Moore, P.; Chang, Y. The minimum replication origin of merkel cell polyomavirus has a unique large t-antigen loading architecture and requires small t-antigen expression for optimal replication. J. Virol. 2009, 83, 12118–12128. [Google Scholar] [CrossRef] [PubMed]
- Asenjo, A.; Rodríguez, L.; Villanueva, N. Determination of phosphorylated residues from human respiratory syncytial virus P protein that are dynamically dephosphorylated by cellular phosphatases: A possible role for serine 54. J. Gen. Virol. 2005, 86, 1109–1120. [Google Scholar] [CrossRef] [PubMed]
- York, A.; Hutchinson, E.; Fodor, E. Interactome analysis of the influenza a virus transcription/replication machinery identifies protein phosphatase 6 as a cellular factor required for efficient virus replication. J. Virol. 2014, 88, 13284–13299. [Google Scholar] [CrossRef]
- Shanker, V.; Trincucci, G.; Heim, H.M.; Duong, H.T.F. Protein phosphatase 2A impairs IFNα-induced antiviral activity against the hepatitis C virus through the inhibition of STAT1 tyrosine phosphorylation. J. Viral Hepat. 2013, 20, 612–621. [Google Scholar] [CrossRef] [PubMed]
- Long, L.; Deng, Y.; Yao, F.; Guan, D.; Feng, Y.; Jiang, H.; Li, X.; Hu, P.; Lu, X.; Wang, H.; et al. Recruitment of phosphatase PP2A by RACK1 adaptor protein deactivates transcription factor IRF3 and limits type i interferon signaling. Immunity 2014, 40, 515–529. [Google Scholar] [CrossRef]
- Ma Joel, Z.; Wy, C.N.; Zappia, L.; Linden, J.G.; Olshansky, M.; Pham, K.; Cheong, K.; Hsu, A.; Stephen, J.T.; Odilia Wijburg, L.; et al. Unique transcriptional architecture in airway epithelial cells and macrophages shapes distinct responses following influenza virus infection Ex Vivo. J. Virol. 2019, 93, e01986-18. [Google Scholar]
- Uhlén, M.; Fagerberg, L.; Hallström, B.M.; Lindskog, C.; Oksvold, P.; Mardinoglu, A.; Sivertsson, Å.; Kampf, C.; Sjöstedt, E.; Asplund, A.; et al. Proteomics. tissue-based map of the human proteome. Science 2015, 347, 1260419. [Google Scholar] [CrossRef]
- Thul, P.J.; Åkesson, L.; MWiking, D.; Mahdessian, A.; Geladaki, H.; Ait Blal, T.; Alm, A.; Asplund, L.; Björk, L.M.; Breckels, A.; et al. A subcellular map of the human proteome. Science 2017, 356, 6340. [Google Scholar] [CrossRef]
- Ruvolo, P.P. The broken “Off” switch in cancer signaling: PP2A as a regulator of tumorigenesis, drug resistance, and immune surveillance. BBA Clin. 2016, 6, 87–99. [Google Scholar] [CrossRef]
- Uddin, M.H.; Pimentel, J.M.; Chatterjee, M.; Allen, J.E.; Zhuang, Z.; Wu, G.S. Targeting PP2A inhibits the growth of triple-negative breast cancer cells. Cell Cycle 2020, 19, 592–600. [Google Scholar] [CrossRef]
- Fu, Q.-H.; Zhang, Q.; Zhang, J.-Y.; Sun, X.; Lou, Y.; Li, G.-G.; Chen, Z.-L.; Bai, X.-L.; Liang, T.-B. LB-100 sensitizes hepatocellular carcinoma cells to the effects of sorafenib during hypoxia by activation of Smad3 phosphorylation. Tumor Biol. 2015, 37, 7277–7286. [Google Scholar] [CrossRef] [PubMed]
- Klumpp, S.; Krieglstein, J. Serine/threonine protein phosphatases in apoptosis. Curr. Opin. Pharmacol. 2002, 2, 458–462. [Google Scholar] [CrossRef]
- Ruvolo, P.P.; Clark, W.; Mumby, M.; Gao, F.; May, W.S. A Functional role for the B56 alpha-subunit of protein phosphatase 2a in ceramide-mediated regulation of Bcl2 phosphorylation status and function. J. Biol. Chem. 2002, 227, 22847–22852. [Google Scholar] [CrossRef]
- Simizu, S.; Tamura, Y.; Osada, H. Dephosphorylation of Bcl-2 by protein phosphatase 2A results in apoptosis resistance. Cancer Sci. 2004, 95, 266–270. [Google Scholar] [CrossRef] [PubMed]
- Van Hoof, C.; Goris, J. Phosphatases in apoptosis: To be or not to be, PP2A is in the heart of the question. Biochim. Biophys. Acta (BBA) Bioenerg. 2003, 1640, 97–104. [Google Scholar] [CrossRef]
- Marcellus, R.C.; Chan, H.; Paquette, D.; Thirlwell, S.; Boivin, D.; Branton, P.E. Induction of P53-independent apoptosis by the adenovirus E4orf4 protein requires binding to the balpha subunit of protein phosphatase 2a. J. Virol. 2000, 74, 7869–7877. [Google Scholar] [CrossRef]
- Zhirnov, O.P.; Klenk, H.-D. Control of apoptosis in influenza virus-infected cells by up-regulation of Akt and p53 signaling. Apoptosis 2007, 12, 1419–1432. [Google Scholar] [CrossRef]
- Wurzer, W.J.; Planz, O.; Ehrhardt, C.; Giner, M.; Silberzahn, T.; Pleschka, S.; Ludwig, S. Caspase 3 activation is essential for efficient influenza virus propagation. EMBO J. 2003, 22, 2717–2728. [Google Scholar] [CrossRef]
- Ludwig, S.; Pleschka, S.; Planz, O.; Wolff, T. Ringing the alarm bells: Signalling and apoptosis in influenza virus infected cells. Cell. Microbiol. 2006, 8, 375–386. [Google Scholar] [CrossRef]
- Herold, S.; Ludwig, S.; Pleschka, S.; Wolff, T. Apoptosis signaling in influenza virus propagation, innate host defense, and lung injury. J. Leukoc. Biol. 2012, 92, 75–82. [Google Scholar] [CrossRef]
- Sumbayev, V.V.; Yasinska, I.M. Role of MAP kinase-dependent apoptotic pathway in innate immune responses and viral infection. Scand. J. Immunol. 2006, 63, 391–400. [Google Scholar] [CrossRef]
- Hrincius, E.R.; Wixler, V.; Wolff, T.; Wagner, R.; Ludwig, S.; Ehrhardt, C. CRK adaptor protein expression is required for efficient replication of avian influenza A viruses and controls JNK-mediated apoptotic responses. Cell. Microbiol. 2010, 12, 831–843. [Google Scholar] [CrossRef]
- Marchant, D.; Singhera, G.K.; Utokaparch, S.; Hackett, T.L.; Boyd, J.H.; Luo, Z.; Si, X.; Delbert, D.R.; Bruce, M.M.; Richard, G.H. Toll-like receptor 4-mediated activation of P38 mitogen-activated protein kinase is a determinant of respiratory virus entry and tropism. J. Virol. 2010, 84, 11359–11373. [Google Scholar] [CrossRef]
- Yeganeh, B.; Ghavami, S.; Rahim, N.; Klonisch, T.; Halayko, A.; Coombs, K. Autophagy activation is required for influenza A virus-induced apoptosis and replication. Biochim. Biophys. Acta (BBA) Bioenerg. 2018, 1865, 364–378. [Google Scholar] [CrossRef]
- Zhang, J.; Ruan, T.; Sheng, T.; Wang, J.; Sun, J.; Wang, J.; Prinz, R.A.; Peng, D.; Liu, X.; Xu, X. Role of c-Jun terminal kinase (JNK) activation in influenza A virus-induced autophagy and replication. Virology 2019, 526, 1–12. [Google Scholar] [CrossRef] [PubMed]
- Zhou, H.; Luo, W.; Zeng, C.; Zhang, Y.; Wang, L.; Yao, W.; Nie, C. PP2A mediates apoptosis or autophagic cell death in multiple myeloma cell lines. Oncotarget 2017, 8, 80770–80789. [Google Scholar] [CrossRef] [PubMed]
- Holzberg, M.; Boergeling, Y.; Schräder, T.; Ludwig, S.; Ehrhardt, C. Vemurafenib limits influenza a virus propagation by targeting multiple signaling pathways. Front. Microbiol. 2017, 8, 2426. [Google Scholar] [CrossRef] [PubMed]
- Hoffmann, E.; Neumann, G.; Kawaoka, Y.; Hobom, G.; Webster, R.G. A DNA transfection system for generation of influenza A virus from eight plasmids. Proc. Natl. Acad. Sci. USA 2000, 97, 6108–6113. [Google Scholar] [CrossRef]
- Mazur, I.; Anhlan, D.; Mitzner, D.; Wixler, L.; Schubert, U.; Ludwig, S. The proapoptotic influenza A virus protein PB1-F2 regulates viral polymerase activity by interaction with the PB1 protein. Cell. Microbiol. 2008, 10, 1140–1152. [Google Scholar] [CrossRef]
- Livak, K.J.; Schmittgen, T.D. Analysis of relative gene expression data using real-time quantitative Pcr and the 2(-Delta Delta C(T)) method. Methods 2001, 25, 402–408. [Google Scholar] [CrossRef]






Publisher’s Note: MDPI stays neutral with regard to jurisdictional claims in published maps and institutional affiliations. |
© 2021 by the authors. Licensee MDPI, Basel, Switzerland. This article is an open access article distributed under the terms and conditions of the Creative Commons Attribution (CC BY) license (https://creativecommons.org/licenses/by/4.0/).
Share and Cite
Gerlt, V.; Mayr, J.; Del Sarto, J.; Ludwig, S.; Boergeling, Y. Cellular Protein Phosphatase 2A Regulates Cell Survival Mechanisms in Influenza A Virus Infection. Int. J. Mol. Sci. 2021, 22, 11164. https://doi.org/10.3390/ijms222011164
Gerlt V, Mayr J, Del Sarto J, Ludwig S, Boergeling Y. Cellular Protein Phosphatase 2A Regulates Cell Survival Mechanisms in Influenza A Virus Infection. International Journal of Molecular Sciences. 2021; 22(20):11164. https://doi.org/10.3390/ijms222011164
Chicago/Turabian StyleGerlt, Vanessa, Juliane Mayr, Juliana Del Sarto, Stephan Ludwig, and Yvonne Boergeling. 2021. "Cellular Protein Phosphatase 2A Regulates Cell Survival Mechanisms in Influenza A Virus Infection" International Journal of Molecular Sciences 22, no. 20: 11164. https://doi.org/10.3390/ijms222011164
APA StyleGerlt, V., Mayr, J., Del Sarto, J., Ludwig, S., & Boergeling, Y. (2021). Cellular Protein Phosphatase 2A Regulates Cell Survival Mechanisms in Influenza A Virus Infection. International Journal of Molecular Sciences, 22(20), 11164. https://doi.org/10.3390/ijms222011164

