Ion Selectivity in the ENaC/DEG Family: A Systematic Review with Supporting Analysis
Abstract
1. Introduction
2. Materials and Methods
2.1. Research Question
2.2. Search Strategy
2.3. Study Selection
2.4. Data Collection Process
2.5. Additional Analysis
2.6. Calculus and Statistics
3. Results
3.1. Search Results
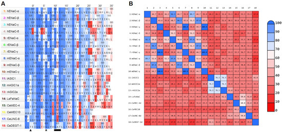
3.2. ENaC/DEG Pore Sequences Alignment
3.3. ENaC/DEG Permeability Ratios
3.3.1. Wild-Type Permeability Ratios
3.3.2. Permeability Ratios of ENaC/DEG Variants
ENaC
ASIC
DEG Channels
3.4. ENaC/DEG Pore Lining Residues Accessibility
3.4.1. Pre-Amiloride Binding Site Region
3.4.2. The Amiloride Binding Site
3.4.3. Region between the Amiloride Binding Site and the Selectivity Filter
3.4.4. The Selectivity Filter Region
3.4.5. Post-Selectivity Filter Region
3.5. Computational Studies on ENaC/DEG Pore Region
3.5.1. Channel Structure
3.5.2. Computational Simulations
4. Discussion
4.1. Lithium vs. Sodium Selectivity
4.2. Sodium vs. Potassium Selectivity
4.3. Perspectives
5. Conclusions
Author Contributions
Funding
Institutional Review Board Statement
Informed Consent Statement
Conflicts of Interest
References
- Di Resta, C.; Becchetti, A. Introduction to ion channels. In Integrins and Ion Channels: Molecular Complexes and Signaling; Becchetti, A., Arcangeli, A., Eds.; Springer: New York, NY, USA, 2010; pp. 9–21. [Google Scholar]
- Santos, R.; Ursu, O.; Gaulton, A.; Bento, A.P.; Donadi, R.S.; Bologa, C.G.; Karlsson, A.; Al-Lazikani, B.; Hersey, A.; Oprea, T.I. A comprehensive map of molecular drug targets. Nat. Rev. Drug Discov. 2017, 16, 19–34. [Google Scholar] [CrossRef]
- Rosenbaum, M.I.; Clemmensen, L.S.; Bredt, D.S.; Bettler, B.; Strømgaard, K. Targeting receptor complexes: A new dimension in drug discovery. Nat. Rev. Drug Discov. 2020, 19, 884–901. [Google Scholar] [CrossRef] [PubMed]
- Payandeh, J.; Volgraf, M. Ligand binding at the protein–lipid interface: Strategic considerations for drug design. Nat. Rev. Drug Discov. 2021, 20, 710–722. [Google Scholar] [CrossRef] [PubMed]
- Muttenthaler, M.; King, G.F.; Adams, D.J.; Alewood, P.F. Trends in peptide drug discovery. Nat. Rev. Drug Discov. 2021, 20, 309–325. [Google Scholar] [CrossRef] [PubMed]
- Leontiadou, H.; Mark, A.E.; Marrink, S.-J. Ion Transport across Transmembrane Pores. Biophys. J. 2007, 92, 4209–4215. [Google Scholar] [CrossRef] [PubMed]
- Kutzner, C.; Grubmüller, H.; De Groot, B.L.; Zachariae, U. Computational electrophysiology: The molecular dynamics of ion channel permeation and selectivity in atomistic detail. Biophys. J. 2011, 101, 809–817. [Google Scholar] [CrossRef]
- Kutzner, C.; Köpfer, D.A.; Machtens, J.-P.; de Groot, B.L.; Song, C.; Zachariae, U. Insights into the function of ion channels by computational electrophysiology simulations. Biochim. Biophys. Acta (BBA) Biomembr. 2016, 1858, 1741–1752. [Google Scholar] [CrossRef]
- Furini, S.; Domene, C. Computational studies of transport in ion channels using metadynamics. Biochim. Biophys. Acta (BBA) - Biomembr. 2016, 1858, 1733–1740. [Google Scholar] [CrossRef]
- Callahan, K.M.; Roux, B. Molecular Dynamics of Ion Conduction through the Selectivity Filter of the NaVAb Sodium Channel. J. Phys. Chem. B 2018, 122, 10126–10142. [Google Scholar] [CrossRef] [PubMed]
- Flood, E.; Boiteux, C.; Lev, B.; Vorobyov, I.; Allen, T.W. Atomistic Simulations of Membrane Ion Channel Conduction, Gating, and Modulation. Chem. Rev. 2019, 119, 7737–7832. [Google Scholar] [CrossRef]
- Pohorille, A.; Wilson, M.A. Computational electrophysiology from a single molecular dynamics simulation and the electrodiffusion model. J. Phys. Chem. B 2021, 125, 3132–3144. [Google Scholar] [CrossRef] [PubMed]
- Bianchi, L.; Driscoll, M. Protons at the gate: DEG/ENaC ion channels help us feel and remember. Neuron 2002, 34, 337–340. [Google Scholar] [CrossRef]
- Kellenberger, S.; Schild, L. Epithelial sodium channel/degenerin family of ion channels: A variety of functions for a shared structure. Physiol. Rev. 2002, 82, 735–767. [Google Scholar] [CrossRef] [PubMed]
- Ben-Shahar, Y. Sensory functions for degenerin/epithelial sodium channels (DEG/ENaC). Adv. Genet. 2011, 76, 1–26. [Google Scholar]
- Hanukoglu, I.; Hanukoglu, A. Epithelial sodium channel (ENaC) family: Phylogeny, structure–function, tissue distribution, and associated inherited diseases. Gene 2016, 579, 95–132. [Google Scholar] [CrossRef]
- Canessa, C.M.; Horisberger, J.-D.; Rossier, B.C. Epithelial sodium channel related to proteins involved in neurodegeneration. Nature 1993, 361, 467–470. [Google Scholar] [CrossRef]
- Lingueglia, E.; Voilley, N.; Waldmann, R.; Lazdunski, M.; Barbry, P. Expression cloning of an epithelial amiloride-sensitive Na+ channel: A new channel type with homologies to Caenorhabditis elegans degenerins. FEBS Lett. 1993, 318, 95–99. [Google Scholar] [CrossRef]
- Lewis, R.; Feetham, C.; Gentles, L.; Penny, J.; Tregilgas, L.; Tohami, W.; Mobasheri, A.; Barrett-Jolley, R. Benzamil sensitive ion channels contribute to volume regulation in canine chondrocytes. Br. J. Pharmacol. 2012, 168, 1584–1596. [Google Scholar] [CrossRef]
- Sigel, H.; Martin, R.B. Coordinating properties of the amide bond. Stability and structure of metal ion complexes of peptides and related ligands. Chem. Rev. 1982, 82, 385–426. [Google Scholar] [CrossRef]
- Poudel, L.; Podgornik, R.; Ching, W.-Y. The Hydration Effect and Selectivity of Alkali Metal Ions on Poly(ethylene glycol) Models in Cyclic and Linear Topology. J. Phys. Chem. A 2017, 121, 4721–4731. [Google Scholar] [CrossRef] [PubMed]
- Zhang, H.; Hou, J.; Hu, Y.; Wang, P.; Ou, R.; Jiang, L.; Liu, J.Z.; Freeman, B.D.; Hill, A.J.; Wang, H. Ultrafast selective transport of alkali metal ions in metal organic frameworks with subnanometer pores. Sci. Adv. 2018, 4, eaaq0066. [Google Scholar] [CrossRef]
- Ishiuchi, S.-I.; Sasaki, Y.; Lisy, J.M.; Fujii, M. Ion–peptide interactions between alkali metal ions and a termini-protected dipeptide: Modeling a portion of the selectivity filter in K+ channels. Phys. Chem. Chem. Phys. 2018, 21, 561–571. [Google Scholar] [CrossRef]
- Ahmed, A.; Hashmi, M.A.; Ayub, K. Permeation selectivity of alkali metal ions through crown ether based ion channels. J. Mol. Liq. 2020, 302, 112577. [Google Scholar] [CrossRef]
- Deval, E.; Gasull, X.; Noël, J.; Salinas, M.; Baron, A.; Diochot, S.; Lingueglia, E. Acid-sensing ion channels (ASICs): Pharmacology and implication in pain. Pharmacol. Ther. 2010, 128, 549–558. [Google Scholar] [CrossRef]
- Jakobsson, E.; Argüello-Miranda, O.; Chiu, S.-W.; Fazal, Z.; Kruczek, J.; Nunez-Corrales, S.; Pandit, S.; Pritchet, L. Towards a Unified Understanding of Lithium Action in Basic Biology and its Significance for Applied Biology. J. Membr. Biol. 2017, 250, 587–604. [Google Scholar] [CrossRef] [PubMed]
- Dudev, T.; Lim, C. Factors Governing the Na+vs K+Selectivity in Sodium Ion Channels. J. Am. Chem. Soc. 2010, 132, 2321–2332. [Google Scholar] [CrossRef] [PubMed]
- Baconguis, I.; Gouaux, E. Structural plasticity and dynamic selectivity of acid-sensing ion channel–spider toxin complexes. Nature 2012, 489, 400–405. [Google Scholar] [CrossRef] [PubMed]
- Baconguis, I.; Bohlen, C.J.; Goehring, A.; Julius, D.; Gouaux, E. X-Ray Structure of Acid-Sensing Ion Channel 1–Snake Toxin Complex Reveals Open State of a Na+-Selective Channel. Cell 2014, 156, 717–729. [Google Scholar] [CrossRef] [PubMed]
- Dudev, T.; Lim, C. Ion Selectivity Strategies of Sodium Channel Selectivity Filters. Accounts Chem. Res. 2014, 47, 3580–3587. [Google Scholar] [CrossRef]
- Dudev, T.; Lim, C. Ion Selectivity in the Selectivity Filters of Acid-Sensing Ion Channels. Sci. Rep. 2015, 5, 7864. [Google Scholar] [CrossRef]
- Lynagh, T.; Flood, E.; Boiteux, C.; Wulf, M.; Komnatnyy, V.V.; Colding, J.M.; Allen, T.W.; Pless, S.A. A selectivity filter at the intracellular end of the acid-sensing ion channel pore. eLife 2017, 6, e24630. [Google Scholar] [CrossRef] [PubMed]
- Lynagh, T.; Flood, E.; Boiteux, C.; Sheikh, Z.P.; Allen, T.W.; Pless, S.A. Determinants of ion selectivity in ASIC1a- and ASIC2a-containing acid-sensing ion channels. J. Gen. Physiol. 2020, 152. [Google Scholar] [CrossRef]
- Yoder, N.; Gouaux, E. The His-Gly motif of acid-sensing ion channels resides in a reentrant ‘loop’ implicated in gating and ion selectivity. eLife 2020, 9, e56527. [Google Scholar] [CrossRef] [PubMed]
- Santos, C.M.d.C.; Pimenta, C.A.d.M.; Nobre, M.R.C. The PICO strategy for the research question construction and evidence search. Rev. Lat. Am. Enferm. 2007, 15, 508–511. [Google Scholar] [CrossRef]
- Shamseer, L.; Moher, D.; Clarke, M.; Ghersi, D.; Liberati, A.; Petticrew, M.; Shekelle, P.; Stewart, L.A.; the PRISMA-P Group. Preferred reporting items for systematic review and meta-analysis protocols (PRISMA-P) 2015: Elaboration and explanation. BMJ 2015, 349, g7647. [Google Scholar] [CrossRef]
- Chemical Computing Group ULC. Molecular Operating Environment (MOE), 2019.01; Underwriters Laboratories of Canada: Montreal, QC, Canada, 2021. [Google Scholar]
- Ji, H.-L.; Parker, S.; Langloh, A.L.B.; Fuller, C.M.; Benos, D.J. Point mutations in the post-M2 region of human α-ENaC regulate cation selectivity. Am. J. Physiol. Cell Physiol. 2001, 281, C64–C74. [Google Scholar] [CrossRef]
- Ji, H.-L.; Bishop, L.R.; Anderson, S.J.; Fuller, C.M.; Benos, D.J. The role of Pre-H2 domains of α-and δ-epithelial Na+ channels in ion permeation, conductance, and amiloride sensitivity. J. Biol. Chem. 2004, 279, 8428–8440. [Google Scholar] [CrossRef]
- Kellenberger, S.; Gautschi, I.; Schild, L. A single point mutation in the pore region of the epithelial Na+ channel changes ion selectivity by modifying molecular sieving. Proc. Natl. Acad. Sci. USA 1999, 96, 4170–4175. [Google Scholar] [CrossRef]
- Kellenberger, S.; Hoffmann-Pochon, N.; Gautschi, I.; Schneeberger, E.; Schild, L. On the Molecular Basis of Ion Permeation in the Epithelial Na+ Channel. J. Gen. Physiol. 1999, 114, 13–30. [Google Scholar] [CrossRef]
- Sheng, S.; Li, J.; McNulty, K.A.; Avery, D.; Kleyman, T.R. Characterization of the Selectivity Filter of the Epithelial Sodium Channel. J. Biol. Chem. 2000, 275, 8572–8581. [Google Scholar] [CrossRef]
- Sheng, S.; Li, J.; McNulty, K.A.; Kieber-Emmons, T.; Kleyman, T.R. Epithelial sodium channel pore region structure and role in gating. J. Biol. Chem. 2001, 276, 1326–1334. [Google Scholar] [CrossRef]
- Sheng, S.; McNulty, K.A.; Harvey, J.M.; Kleyman, T.R. Second transmembrane domains of ENaC subunits contribute to ion permeation and selectivity. J. Biol. Chem. 2001, 276, 44091–44098. [Google Scholar] [CrossRef]
- Kellenberger, S.; Auberson, M.; Gautschi, I.; Schneeberger, E.; Schild, L. Permeability Properties of Enac Selectivity Filter Mutants. J. Gen. Physiol. 2001, 118, 679–692. [Google Scholar] [CrossRef]
- Carattino, M.D.; Sheng, S.; Kleyman, T.R. Mutations in the Pore Region Modify Epithelial Sodium Channel Gating by Shear Stress. J. Biol. Chem. 2005, 280, 4393–4401. [Google Scholar] [CrossRef]
- Sheng, S.; Perry, C.J.; Kashlan, O.B.; Kleyman, T.R. Side Chain Orientation of Residues Lining the Selectivity Filter of Epithelial Na+ Channels. J. Biol. Chem. 2005, 280, 8513–8522. [Google Scholar] [CrossRef]
- Ji, H.-L.; Su, X.-F.; Kedar, S.; Li, J.; Barbry, P.; Smith, P.R.; Matalon, S.; Benos, D.J. δ-subunit confers novel biophysical features to αβγ-human epithelial sodium channel (ENaC) via a physical interaction. J. Biol. Chem. 2006, 281, 8233–8241. [Google Scholar] [CrossRef]
- Takeda, A.-N.; Gautschi, I.; van Bemmelen, M.X.; Schild, L. Cadmium Trapping in an Epithelial Sodium Channel Pore Mutant. J. Biol. Chem. 2007, 282, 31928–31936. [Google Scholar] [CrossRef]
- Li, T.; Yang, Y.; Canessa, C.M. Asp433 in the closing gate of ASIC1 determines stability of the open state without changing properties of the selectivity filter or Ca2+ block. J. Gen. Physiol. 2011, 137, 289–297. [Google Scholar] [CrossRef][Green Version]
- Li, T.; Yang, Y.; Canessa, C.M. Outlines of the pore in open and closed conformations describe the gating mechanism of ASIC1. Nat. Commun. 2011, 2, 399. [Google Scholar] [CrossRef]
- Carattino, M.D.; Della Vecchia, M.C. Contribution of Residues in Second Transmembrane Domain of ASIC1a Protein to Ion Selectivity. J. Biol. Chem. 2012, 287, 12927–12934. [Google Scholar] [CrossRef]
- Yang, X.-N.; Niu, Y.-Y.; Liu, Y.; Yang, Y.; Wang, J.; Cheng, X.; Liang, H.; Wang, H.-S.; Hu, Y.-M.; Lu, X.-Y.; et al. The nonproton ligand of acid-sensing ion channel 3 activates mollusk-specific FaNaC channels via a mechanism independent of the native FMRFamide peptide. J. Biol. Chem. 2017, 292, 21662–21675. [Google Scholar] [CrossRef]
- Shi, S.; Mutchler, S.M.; Blobner, B.M.; Kashlan, O.B.; Kleyman, T.R. Pore-lining residues of MEC-4 and MEC-10 channel subunits tune the Caenorhabditis elegans degenerin channel’s response to shear stress. J. Biol. Chem. 2018, 293, 10757–10766. [Google Scholar] [CrossRef]
- Yang, L.; Palmer, L.G. Determinants of selective ion permeation in the epithelial Na+ channel. J. Gen. Physiol. 2018, 150, 1397–1407. [Google Scholar] [CrossRef]
- Fechner, S.; D’Alessandro, I.; Wang, L.; Tower, C.; Tao, L.; Goodman, M.B. DEG/ENaC/ASIC channels vary in their sensitivity to anti-hypertensive and non-steroidal anti-inflammatory drugs. J. Gen. Physiol. 2021, 153, e202012655. [Google Scholar] [CrossRef]
- Snyder, P.M.; Olson, D.R.; Bucher, D.B. A Pore Segment in DEG/ENaC Na+ Channels. J. Biol. Chem. 1999, 274, 28484–28490. [Google Scholar] [CrossRef]
- Nuccitelli, R.; Webb, D.J.; Lagier, S.T.; Matson, G.B. 31P NMR reveals increased intracellular pH after fertilization in Xenopus eggs. Proc. Natl. Acad. Sci. USA 1981, 78, 4421–4425. [Google Scholar] [CrossRef]
- Gillespie, J. The distribution of small ions during the early development of Xenopus laevis and Ambystoma mexicanum embryos. J. Physiol. 1983, 344, 359–377. [Google Scholar] [CrossRef]
- Bernèche, S.; Roux, B. Molecular Dynamics of the KcsA K+ Channel in a Bilayer Membrane. Biophys. J. 2000, 78, 2900–2917. [Google Scholar] [CrossRef]
- Shrivastava, I.H.; Sansom, M.S. Simulations of Ion Permeation Through a Potassium Channel: Molecular Dynamics of KcsA in a Phospholipid Bilayer. Biophys. J. 2000, 78, 557–570. [Google Scholar] [CrossRef]
- Luzhkov, V.; Åqvist, J. K+/Na+ selectivity of the KcsA potassium channel from microscopic free energy perturbation calculations. Biochim. et Biophys. Acta (BBA) Protein Struct. Mol. Enzym. 2001, 1548, 194–202. [Google Scholar] [CrossRef]
- Burykin, A.; Kato, M.; Warshel, A. Exploring the origin of the ion selectivity of the KcsA potassium channel. Proteins Struct. Funct. Bioinform. 2003, 52, 412–426. [Google Scholar] [CrossRef]
- Zhou, M.; MacKinnon, R. A mutant KcsA K+ channel with altered conduction properties and selectivity filter ion distribution. J. Mol. Biol. 2004, 338, 839–846. [Google Scholar] [CrossRef]
- Bernèche, S.; Roux, B. A Gate in the Selectivity Filter of Potassium Channels. Structure 2005, 13, 591–600. [Google Scholar] [CrossRef]
- Morales, J.C.; Cuello, L.G.; Perozo, E. Voltage-dependent gating at the KcsA selectivity filter. Nat. Struct. Mol. Biol. 2006, 13, 319–322. [Google Scholar] [CrossRef]
- Baker, K.A.; Tzitzilonis, C.; Kwiatkowski, W.; Choe, S.; Riek, R. Conformational dynamics of the KcsA potassium channel governs gating properties. Nat. Struct. Mol. Biol. 2007, 14, 1089–1095. [Google Scholar] [CrossRef]
- Thompson, A.N.; Kim, I.; Panosian, T.D.; Iverson, T.M.; Allen, T.W.; Nimigean, C. Mechanism of potassium-channel selectivity revealed by Na+ and Li+ binding sites within the KcsA pore. Nat. Struct. Mol. Biol. 2009, 16, 1317–1324. [Google Scholar] [CrossRef]
- Noskov, S.; Roux, B. Importance of hydration and dynamics on the selectivity of the KcsA and NaK channels. J. Gen. Physiol. 2011, 138, 651. [Google Scholar] [CrossRef][Green Version]
- Gao, J.; Chou, L.; Auerbach, A. The nature of cation-pi binding: Interactions between tetramethylammonium ion and benzene in aqueous solution. Biophys. J. 1993, 65, 43–47. [Google Scholar] [CrossRef]
- Kumpf, R.A.; Dougherty, D.A. A mechanism for ion selectivity in potassium channels: Computational studies of cation-π interactions. Science 1993, 261, 1708–1710. [Google Scholar] [CrossRef]
- Mecozzi, S.; West, A.P., Jr.; Dougherty, D.A. Cation-pi interactions in aromatics of biological and medicinal interest: Electrostatic potential surfaces as a useful qualitative guide. Proc. Natl. Acad. Sci. USA 1996, 93, 10566–10571. [Google Scholar] [CrossRef]
- Guy, H.R.; Seetharamulu, P. Molecular model of the action potential sodium channel. Proc. Natl. Acad. Sci. USA 1986, 83, 508–512. [Google Scholar] [CrossRef]
- Noda, M.; Suzuki, H.; Numa, S.; Stühmer, W. A single point mutation confers tetrodotoxin and saxitoxin insensitivity on the sodium channel II. FEBS Lett. 1989, 259, 213–216. [Google Scholar] [CrossRef]
- Pusch, M.; Noda, M.; Stühmer, W.; Numa, S.; Conti, F. Single point mutations of the sodium channel drastically reduce the pore permeability without preventing its gating. Eur. Biophys. J. 1991, 20, 127–133. [Google Scholar] [CrossRef]
- Terlau, H.; Heinemann, S.H.; Stühmer, W.; Pusch, M.; Conti, F.; Imoto, K.; Numa, S. Mapping the site of block by tetrodotoxin and saxitoxin of sodium channel II. FEBS Lett. 1991, 293, 93–96. [Google Scholar] [CrossRef]
- Favre, I.; Moczydlowski, E.; Schild, L. On the structural basis for ionic selectivity among Na+, K+, and Ca2+ in the voltage-gated sodium channel. Biophys. J. 1996, 71, 3110–3125. [Google Scholar] [CrossRef]
- Schlief, T.; Schönherr, R.; Imoto, K.; Heinemann, S.H. Pore properties of rat brain II sodium channels mutated in the selectivity filter domain. Eur. Biophys. J. 1996, 25, 75–91. [Google Scholar] [CrossRef]
- Sun, Y.-M.; Favre, I.; Schild, L.; Moczydlowski, E. On the structural basis for size-selective permeation of organic cations through the voltage-gated sodium channel: Effect of alanine mutations at the DEKA locus on selectivity, inhibition by Ca2+ and H+, and molecular sieving. J. Gen. Physiol. 1997, 110, 693–715. [Google Scholar] [CrossRef]
- Noreng, S.; Bharadwaj, A.; Posert, R.; Yoshioka, C.; Baconguis, I. Structure of the human epithelial sodium channel by cryo-electron microscopy. eLife 2018, 7. [Google Scholar] [CrossRef]
- Noreng, S.; Posert, R.; Bharadwaj, A.; Houser, A.; Baconguis, I. Molecular principles of assembly, activation, and inhibition in epithelial sodium channel. eLife 2020, 9. [Google Scholar] [CrossRef]
- Senn, H.M.; Thiel, W. QM/MM methods for biomolecular systems. Angew. Chem. Int. Ed. 2009, 48, 1198–1229. [Google Scholar] [CrossRef]
- Ilyaskin, A.V.; Sure, F.; Nesterov, V.; Haerteis, S.; Korbmacher, C. Bile acids inhibit human purinergic receptor P2X4 in a heterologous expression system. J. Gen. Physiol. 2019, 151, 820–833. [Google Scholar] [CrossRef] [PubMed]



| Publication | Channel Studied | Experimental vs. Computational | Main Outcome of the Study |
|---|---|---|---|
| Kellenberger S. et al., 1999 [40] | ENaC (αβγ) | Experimental | Na+ selectivity vs. Li+, K+, Rb+, Cs+, Ca2+, Mg2+, Sr2+ and Ba2+ in single point mutation variants. |
| Kellenberger S. et al., 1999 [41] | ENaC (αβγ) | Experimental | Na+ selectivity vs. Li+ and K+ in single point mutation variants. |
| Sheng S. et al., 2000 [42] | ENaC (αβγ) | Experimental | Na+ selectivity vs. Li+ and K+ in channel variants. |
| Sheng S. et al., 2001 [43] | ENaC (αβγ) | Experimental | Pore accessibility in cysteine channel variants with MTS reagent and Cd2+. |
| Ji HL. et al., 2001 [38] | ENaC (αβγ) | Experimental | Na+ selectivity vs. Li+, K+ and NMDG+ in channel variants. |
| Sheng S. et al., 2001 [44] | ENaC (αβγ) | Experimental | Na+ selectivity vs. Li+ and K+ in single point mutation variants. |
| Kellenberger S. et al., 2001 [45] | ENaC (αβγ) | Experimental | Na+ selectivity vs. Li+, K+, Rb+, Cs+ and organic cations in single point mutation variants. |
| Ji HL. et al., 2004 [39] | ENaC (αβγ) & ENaC (δβγ) | Experimental | Na+ selectivity vs. Li+ and K+ in α- and δ-subunit channel variants. |
| Carattino M.D. et al., 2005 [46] | ENaC (αβγ) | Experimental | Channel gating in TM2 single point mutation variants. |
| Sheng S. et al., 2005 [47] | ENaC (αβγ) | Experimental | Pore accessibility in cysteine channel variants by Cd2+ inhibition. |
| Ji HL. et al., 2006 [48] | ENaC (αβγ) & ENaC (δβγ) | Experimental | Na+ selectivity vs. Li+, K+, Cs+, Ca2+ and Mg2+ in α- and δ-subunit expressing cell. |
| Takeda AN, et al., 2007 [49] | ENaC (αβγ) | Experimental | Pore accessibility in single point mutation variants by Cd2+ inhibition. |
| Dudev T. & Lim C., 2010 [27] | ENaC selectivity filter models | Computational | Na+ selectivity vs. K+ by ion exchange free energy calculations. |
| Li T. et al., 2011 [50] | ASIC1 | Experimental | Na+ selectivity vs. Li+, K+ and Cs+ in single point mutation variants. |
| Li T. et al., 2011 [51] | ASIC1 | Experimental | Na+ selectivity vs. Li+, K+ and Cs+ in single point mutation variants. |
| Carattino M.D. & Della Vecchia M.C., 2012 [52] | ASIC1a | Experimental | Na+ selectivity vs. Li+, K+, Rb+, Cs+ and pore accessibility with MTS reagent in single point mutation variants. |
| Baconguis I. & Guouax E., 2012 [28] | ASIC1a | Experimental & Computational | Structure of ASIC1a and spider toxin complex. |
| Baconguis I. et al., 2014 [29] | ASIC1a | Experimental & Computational | Structure of ASIC1a and snake toxin complex. |
| Dudev T. & Lim C., 2014 [30] | ENaC selectivity filter models | Computational | Na+ selectivity vs. K+ and Ca2+ by ion exchange free energy calculations. |
| Dudev T. & Lim C., 2015 [31] | ASIC1a selectivity filter models | Computational | Na+ selectivity vs. K+ and Ca2+ by ion exchange free energy calculations. |
| Lynagh T. et al., 2017 [32] | ASIC1a | Experimental & Computational | Na+ selectivity vs. Li+ and K+ in single point mutation variants & Na+ and K+ free energy profiles |
| Yang XN. et al., 2017 [53] | FaNaC | Experimental | Pharmacology and Na+ selectivity vs. Li+, K+ and Cs+. |
| Shi S. et al., 2018 [54] | DEG (MEC-4 & MEC-10) | Experimental | Gating properties and Na+ selectivity vs. Li+ and K+ in channel variants. |
| Yang L. & Palmer L.G., 2018 [55] | ENaC (αβγ) | Experimental | Na+ selectivity vs. Li+ and K+ voltage dependence inhibition in channel variants. |
| Lynagh T. et al., 2020 [33] | ASIC1a & ASIC2a | Experimental & Computational | Na+ selectivity vs. Li+ and K+ in single point mutation variants & Na+ and K+ free energy profiles |
| Fechner S. et al., 2020 [56] | DEG (DEGT-1, UNC-8, MEC-4 and MEC10) | Experimental | Na+ selectivity vs. Li+, K+, Cs+ and NMG+ in wild-type channels |
| Yoder N. & Gouaux E., 2020 [34] | ASIC1 | Experimental & Computational | New structure of the channel with HG re-entrant loop |
| Channel | PLi/PNa | PK/PNa | PRb/PNa | PCs/PNa |
|---|---|---|---|---|
| hENaC αβγ | 1.640 (6) | 0.018 (4) | n.d. | 0.255 (2) |
| rENaC αβγ | 1.695 (6) | N.P. (6) | N.P. (1) | N.P. (1) |
| mENaC αβγ | 1.823 (2) | N.P. (2) | n.d. | n.d. |
| hENaC δβγ | 0.616 (4) | 0.051 (2) | n.d. | n.d. |
| lASIC1 | 0.529 (2) | 0.208 (2) | n.d. | 0.009 (2) |
| mASIC1a | 0.901 (4) | 0.276 (4) | 0.060 (1) | 0.036 (4) |
| rASIC2a | 0.994 (2) | 0.224 (2) | n.d. | N.P. (2) |
| mASIC1a + rASIC2a | 1.100 (2) | 0.243 (2) | n.d. | N.P. (2) |
| CeMEC-4d a | 0.859 (2) | 0.230 (2) | n.d. | 0.062 (2) |
| CeMEC-4d a + CeMEC-10 | 0.736 (1) | 0.170 (1) | n.d. | n.d. |
| CeUNC-8d a | 1.523 (2) | 0.609 (2) | n.d. | 0.263 (2) |
| CeDEGT-1d a | 0.638 (2) | 1.725 (2) | n.d. | 1.553 (2) |
| HaFaNaC b | 1.200 (4) | 0.178 (4) | n.d. | N.P. (1) |
| Position | Channel | Mutant | PLi/PNa | PK/PNa | Position | Channel | Mutant | PLi/PNa | PK/PNa |
| rENaC αβγ | wt | 1.695 | N.P. | 12′ | rENaC-α | S589C | 1.286 | 0.227 | |
| mENaC αβγ | wt | 1.823 | N.P. | S589D | 1.415 | 0.313 | |||
| 3′ | mENaC-α | S580C | 2.174 | 0.060 | S589G | 1.231 | 0.040 | ||
| 5′ | mENaC-α | W582C | 0.549 | N.P. | S589N | 0.665 | 0.710 | ||
| 7′ | mENaC-α | L584C | 1.840 | N.P. | S589Q | 0.563 | 0.244 | ||
| 8′ | rENaC-α | W585A | 1.296 | N.P. | S589H | 1.188 | 1.031 | ||
| W585C | 0.997 | N.P. | rENaC-β | S531A | 1.405 | 0.010 | |||
| W585E | 1.196 | N.P. | rENaC-γ | S543A | 2.193 | N.P. | |||
| W585R | 1.096 | N.P. | mENaC-α | S589A | 0.877 | 0.567 | |||
| rENaC-β | W527C | 1.096 | N.P. | S589C | 1.634 | 1.781 | |||
| W527E | 1.495 | N.P. | S589T | 0.857 | N.P. | ||||
| rENaC-γ | W539A | 1.096 | N.P. | 15′ | mENaC-α | S592C | 2.997 | N.P. | |
| W539E | 1.296 | N.P. | 16′ | mENaC-α | V593C | 2.677 | N.P. | ||
| 9′ | mENaC-α | F586C | 1.089 | N.P. | 17′ | mENaC-α | V594C | 3.087 | 0.002 |
| 10′ | rENaC-α | G587A | 0.997 | 0.010 | 18′ | mENaC-α | E595C | 1.602 | 0.111 |
| G587S | 1.595 | 0.010 | 19′ | mENaC-α | M596C | 3.048 | N.P. | ||
| rENaC-β | G529A | 0.299 | N.P. | 20′ | mENaC-α | A597C | 3.067 | N.P. | |
| G529S | 2.193 | 0.222 | 21′ | mENaC-α | E598C | 3.048 | N.P. | ||
| G529C | 0.698 | 0.061 | 23′ | mENaC-α | I600C | 2.774 | N.P. | ||
| G529D | 2.153 | 0.192 | 24′ | mENaC-α | F601C | 2.794 | 0.006 | ||
| G529R | 2.392 | 0.020 | 25′ | mENaC-α | D602C | 2.364 | 0.115 | ||
| rENaC-γ | S541A | 0.199 | N.P. | D602K | 1.862 | 0.419 | |||
| S541G | 3.090 | N.P. | D602N | 2.057 | N.P. | ||||
| mENaC-α | G587A | 0.966 | 0.810 | D602E | 2.129 | N.P. | |||
| G587C | 1.713 | 0.233 | mENaC-β | D544C | 1.867 | N.P. | |||
| 11′ | rENaC-α | S588A | 1.395 | 0.010 | 26′ | mENaC-α | L603C | 2.423 | N.P. |
| S588I | 0.698 | N.P. | mENaC-γ | D562C | 2.386 | 0.011 | |||
| rENaC-β | G530A | 1.196 | 0.010 | 27′ | mENaC-α | L604C | 2.344 | N.P. | |
| rENaC-γ | C542A | 1.894 | N.P. | 30′ | mENaC-α | T607C | 2.598 | N.P. | |
| 12′ | rENaC-α | S589A | 0.947 | 0.056 | 33′ | mENaC-α | M610C | 2.247 | 0.020 |
| Position | Channel | Mutant | PLi/PNa | PK/PNa | Position | Channel | Mutant | PLi/PNa | PK/PNa |
|---|---|---|---|---|---|---|---|---|---|
| lASIC1 | wt | 0.529 | 0.208 | 14′ | mASIC1a | L446C | 1.050 | 1.057 | |
| mASIC1a | wt | 0.901 | 0.276 | L446A | 0.957 | 0.989 | |||
| rASIC2a | wt | 0.994 | 0.224 | L446I | 1.205 | 0.180 | |||
| 5′ | mASIC1a | M437C | 0.750 | 0.493 | rASIC2a | L445A | 0.880 | 0.400 | |
| 6′ | mASIC1a | G438C | 1.400 | 0.960 | L445I | 0.889 | 0.341 | ||
| G438A | 1.180 | 1.290 | 15′ | mASIC1a | T447S | 1.128 | 0.206 | ||
| 7′ | mASIC1a | L439A | 1.285 | 1.255 | 16′ | mASIC1a | V448T | 1.104 | 0.225 |
| L439Ax1 a | 1.106 | 0.131 | V448A | 0.916 | 0.193 | ||||
| L439Ax2 b | 1.205 | 0.136 | 17′ | mASIC1a | L449A | 1.153 | 0.215 | ||
| L439V | 1.056 | 0.218 | L449I | 0.947 | 0.160 | ||||
| L439I | 0.858 | 0.122 | 18′ | mASIC1a | E450D | 0.906 | 0.611 | ||
| rASIC2a | L438A | 0.887 | 0.273 | E450Q | 1.382 | 1.549 | |||
| 8′ | mASIC1a | F440L | 0.957 | 0.164 | E450Qx1 a | 0.738 | 0.220 | ||
| F440W | 0.886 | 0.235 | E450Qx2 b | 0.950 | 0.431 | ||||
| 9′ | mASIC1a | I441A | 0.916 | 0.189 | rASIC2a | E449Q | 0.949 | 1.130 | |
| I441F | 1.011 | 0.167 | 19′ | mASIC1a | L451A | 1.153 | 0.187 | ||
| 10′ | lASIC1 | G443Cx1 a | 0.342 | 0.264 | L451I | 1.022 | 0.233 | ||
| 11′ | mASIC1a | A443C | 0.600 | 0.593 | 20′ | mASIC1a | F452L | 1.080 | 0.175 |
| A443G | 0.958 | 0.062 | 21′ | mASIC1a | D453E | 1.116 | 0.377 | ||
| A443S | 1.113 | 0.200 | D453N | 1.104 | 0.645 | ||||
| A443α c | 0.958 | 0.062 | 25′ | mASIC1a | E457D | 0.978 | 0.202 | ||
| 12′ | mASIC1a | S444Ax1 | 0.683 | 0.143 | E457Q | 1.080 | 0.240 | ||
| S444Ax2 | 0.828 | 0.136 |
Publisher’s Note: MDPI stays neutral with regard to jurisdictional claims in published maps and institutional affiliations. |
© 2021 by the authors. Licensee MDPI, Basel, Switzerland. This article is an open access article distributed under the terms and conditions of the Creative Commons Attribution (CC BY) license (https://creativecommons.org/licenses/by/4.0/).
Share and Cite
Vallée, C.; Howlin, B.; Lewis, R. Ion Selectivity in the ENaC/DEG Family: A Systematic Review with Supporting Analysis. Int. J. Mol. Sci. 2021, 22, 10998. https://doi.org/10.3390/ijms222010998
Vallée C, Howlin B, Lewis R. Ion Selectivity in the ENaC/DEG Family: A Systematic Review with Supporting Analysis. International Journal of Molecular Sciences. 2021; 22(20):10998. https://doi.org/10.3390/ijms222010998
Chicago/Turabian StyleVallée, Cédric, Brendan Howlin, and Rebecca Lewis. 2021. "Ion Selectivity in the ENaC/DEG Family: A Systematic Review with Supporting Analysis" International Journal of Molecular Sciences 22, no. 20: 10998. https://doi.org/10.3390/ijms222010998
APA StyleVallée, C., Howlin, B., & Lewis, R. (2021). Ion Selectivity in the ENaC/DEG Family: A Systematic Review with Supporting Analysis. International Journal of Molecular Sciences, 22(20), 10998. https://doi.org/10.3390/ijms222010998

