Changes in Cellular Localization of Inter-Alpha Inhibitor Proteins after Cerebral Ischemia in the Near-Term Ovine Fetus
Abstract
:1. Introduction
2. Results
2.1. Validation of R-22c pAb Specificity by Western Immunoblot
2.2. Subcellular Localization of IAIP Shifts from the Cytoplasm to the Nucleus in the Cerebral Cortex but Not in White Matter of Fetal Sheep after I/R Injury
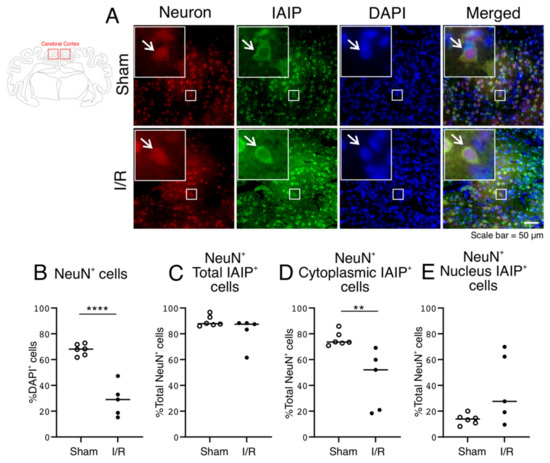
2.3. Expression of Neurons, and Subcellular IAIP Localization in Neurons in the Cerebral Cortex of the Sham- and I/R-Exposed Fetal Sheep
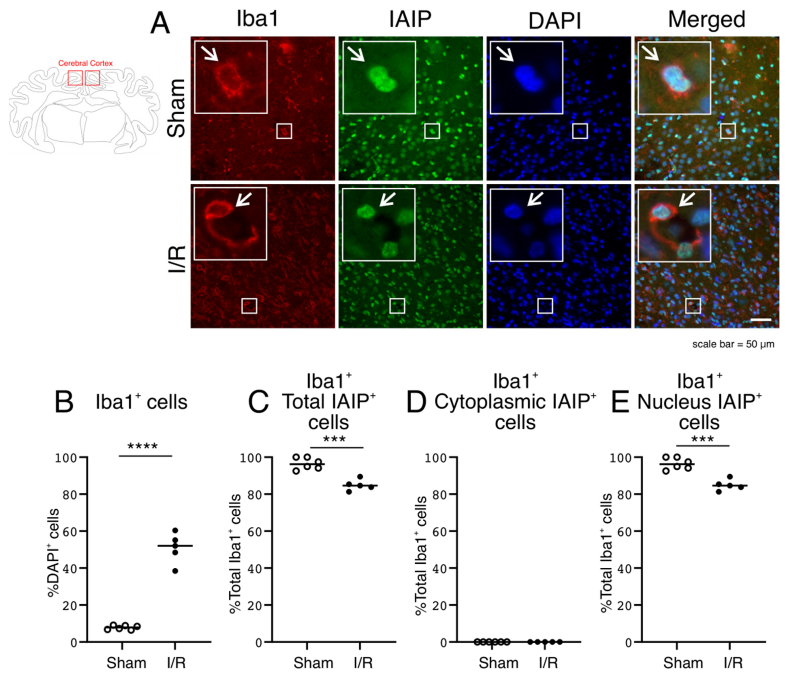
2.4. Expression of Iba1 Stained Microglia, and Subcellular IAIP Localization in Microglia in the Cerebral Cortex of the Sham- and I/R-Exposed Fetal Sheep
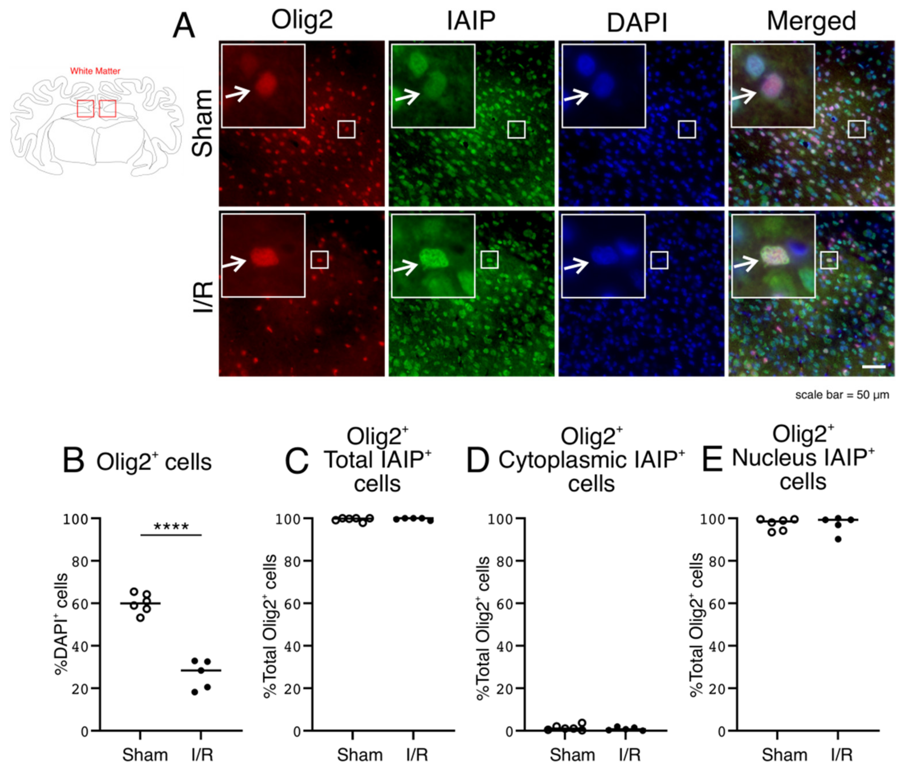
2.5. Expression of Olig2-Stained Oligodendrocytes and Subcellular IAIP Localization in Oligodendrocytes in the White Matter of the Sham- and I/R-Exposed Fetal Sheep
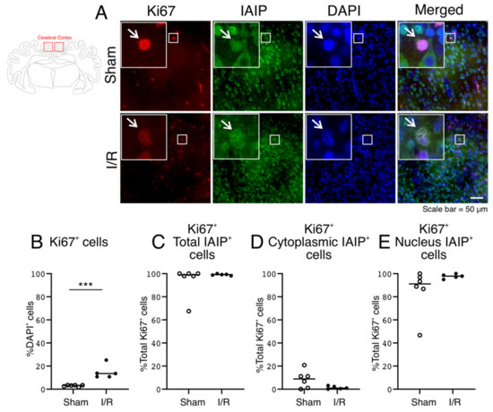
2.6. Subcellular Localization of IAIPs in Ki67 Positive Proliferating Cells in the Cerebral Cortex of the Sham and I/R-Exposed Fetal Sheep
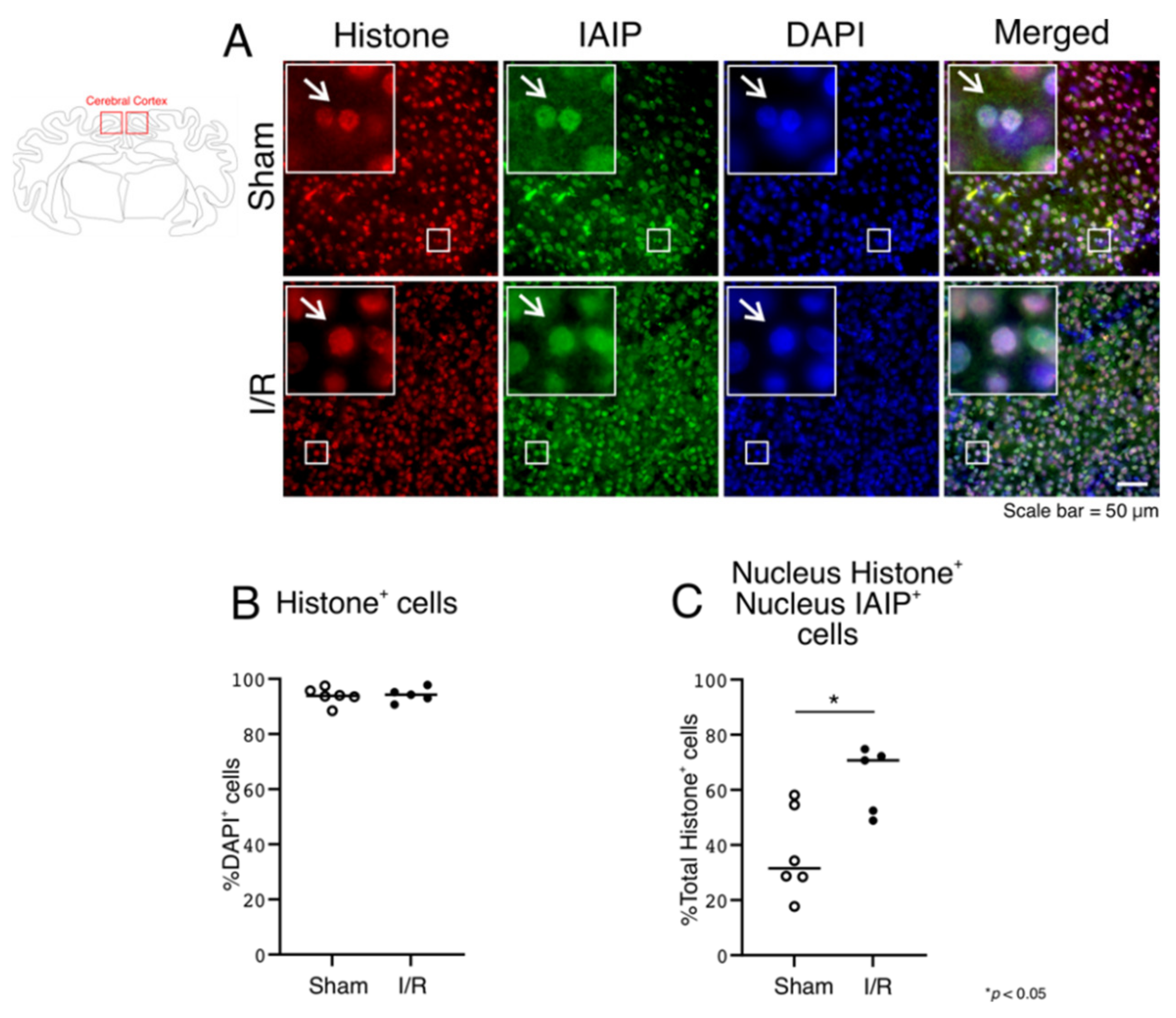
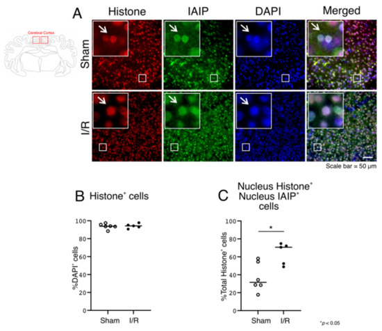
2.7. Co-Localization of IAIPs with Histones in Nucleus and Calnexin in the Endoplasmic Reticulum of the Cerebral Cortex in the Sham- and I/R-Exposed Fetal Sheep
3. Discussion
4. Materials and Methods
4.1. Study Groups, Animal Preparation, and Experimental Design
4.2. Generation of Polyclonal Rabbit Anti-Rat IAIPs Antibody
4.3. Validation of Purified R22-c pAb by Western Immunoblotting
4.4. Immunohistochemistry
4.5. Image Acquisition
4.6. Cellular Quantification
4.7. Statistical Analyses
Author Contributions
Funding
Institutional Review Board Statement
Informed Consent Statement
Data Availability Statement
Conflicts of Interest
References
- Lim, Y.P. ProThera Biologics, Inc.: A novel immunomodulator and biomarker for life-threatening diseases. Rhode Isl. Med. J. 2013, 96, 16–18. [Google Scholar]
- Singh, K.; Zhang, L.X.; Bendelja, K.; Heath, R.; Murphy, S.; Sharma, S.; Padbury, J.F.; Lim, Y.P. Inter-alpha inhibitor protein administration improves survival from neonatal sepsis in mice. Pediatr. Res. 2010, 68, 242–247. [Google Scholar] [CrossRef] [PubMed] [Green Version]
- Chaaban, H.; Keshari, R.S.; Silasi-Mansat, R.; Popescu, N.I.; Mehta-D’Souza, P.; Lim, Y.P.; Lupu, F. Inter-alpha inhibitor protein and its associated glycosaminoglycans protect against histone-induced injury. Blood 2015, 125, 2286–2296. [Google Scholar] [CrossRef] [Green Version]
- Chaaban, H.; Shin, M.; Sirya, E.; Lim, Y.P.; Caplan, M.; Padbury, J.F. Inter-alpha inhibitor protein level in neonates predicts necrotizing enterocolitis. J. Pediatr. 2010, 157, 757–761. [Google Scholar] [CrossRef] [PubMed] [Green Version]
- Chaaban, H.; Singh, K.; Huang, J.; Siryaporn, E.; Lim, Y.P.; Padbury, J.F. The role of inter-alpha inhibitor proteins in the diagnosis of neonatal sepsis. J. Pediatr. 2009, 154, 620–622.e1. [Google Scholar] [CrossRef]
- Fries, E.; Blom, A.M. Bikunin—Not just a plasma proteinase inhibitor. Int. J. Biochem. Cell Biol. 2000, 32, 125–137. [Google Scholar] [CrossRef]
- Baek, Y.W.; Brokat, S.; Padbury, J.F.; Pinar, H.; Hixson, D.C.; Lim, Y.P. Inter-alpha inhibitor proteins in infants and decreased levels in neonatal sepsis. J. Pediatr. 2003, 143, 11–15. [Google Scholar] [CrossRef]
- Daveau, M.; Rouet, P.; Scotte, M.; Faye, L.; Hiron, M.; Lebreton, J.P.; Salier, J.P. Human inter-alpha-inhibitor family in inflammation: Simultaneous synthesis of positive and negative acute-phase proteins. Biochem. J. 1993, 292 Pt 2, 485–492. [Google Scholar] [CrossRef]
- Bourguignon, J.; Borghi, H.; Sesboüé, R.; Diarra-Mehrpour, M.; Bernaudin, J.F.; Métayer, J.; Martin, J.P.; Thiberville, L. Immunohistochemical distribution of inter-alpha-trypsin inhibitor chains in normal and malignant human lung tissue. J. Histochem. Cytochem. 1999, 47, 1625–1632. [Google Scholar] [CrossRef] [Green Version]
- Garantziotis, S.; Hollingsworth, J.W.; Ghanayem, R.B.; Timberlake, S.; Zhuo, L.; Kimata, K.; Schwartz, D.A. Inter-alpha-trypsin inhibitor attenuates complement activation and complement-induced lung injury. J. Immunol. 2007, 179, 4187–4192. [Google Scholar] [CrossRef] [Green Version]
- Itoh, H.; Tomita, M.; Kobayashi, T.; Uchino, H.; Maruyama, H.; Nawa, Y. Expression of inter-alpha-trypsin inhibitor light chain (bikunin) in human pancreas. J. Biochem. 1996, 120, 271–275. [Google Scholar] [CrossRef] [PubMed]
- Salier, J.P.; Chan, P.; Raguenez, G.; Zwingman, T.; Erickson, R.P. Developmentally regulated transcription of the four liver-specific genes for inter-alpha-inhibitor family in mouse. Biochem. J. 1993, 296 Pt 1, 85–91. [Google Scholar] [CrossRef] [PubMed] [Green Version]
- Moriyama, M.T.; Glenton, P.A.; Khan, S.R. Expression of inter-alpha inhibitor related proteins in kidneys and urine of hyperoxaluric rats. J. Urol. 2001, 165, 1687–1692. [Google Scholar] [CrossRef]
- Kobayashi, H.; Sun, G.W.; Terao, T. Immunolocalization of hyaluronic acid and inter-alpha-trypsin inhibitor in mice. Cell Tissue Res. 1999, 296, 587–597. [Google Scholar] [CrossRef]
- Odum, L.; Nielsen, H.W. Human protein HC (alpha 1-microglobulin) and inter-alpha-trypsin inhibitor in connective tissue. Histochem. J. 1994, 26, 799–803. [Google Scholar] [CrossRef] [PubMed]
- Spasova, M.S.; Sadowska, G.B.; Threlkeld, S.W.; Lim, Y.P.; Stonestreet, B.S. Ontogeny of inter-alpha inhibitor proteins in ovine brain and somatic tissues. Exp. Biol. Med. 2014, 239, 724–736. [Google Scholar] [CrossRef] [Green Version]
- Chen, X.; Rivard, L.; Naqvi, S.; Nakada, S.; Padbury, J.F.; Sanchez-Esteban, J.; Stopa, E.G.; Lim, Y.P.; Stonestreet, B.S. Expression and localization of Inter-alpha Inhibitors in rodent brain. Neuroscience 2016, 324, 69–81. [Google Scholar] [CrossRef] [Green Version]
- Kim, B.; De La Monte, S.; Hovanesian, V.; Patra, A.; Chen, X.; Chen, R.H.; Miller, M.C.; Pinar, M.H.; Lim, Y.P.; Stopa, E.G.; et al. Ontogeny of inter-alpha inhibitor protein (IAIP) expression in human brain. J. Neurosci. Res. 2020, 98, 869–887. [Google Scholar] [CrossRef]
- Millar, L.J.; Shi, L.; Hoerder-Suabedissen, A.; Molnar, Z. Neonatal Hypoxia Ischaemia: Mechanisms, Models, and Therapeutic Challenges. Front. Cell Neurosci. 2017, 11, 78. [Google Scholar] [CrossRef] [Green Version]
- Higgins, R.D.; Raju, T.; Edwards, A.D.; Azzopardi, D.V.; Bose, C.L.; Clark, R.H.; Ferriero, D.M.; Guillet, R.; Gunn, A.J.; Hagberg, H.; et al. Hypothermia and other treatment options for neonatal encephalopathy: An executive summary of the Eunice Kennedy Shriver NICHD workshop. J. Pediatr. 2011, 159, 851–858.e1. [Google Scholar] [CrossRef] [PubMed] [Green Version]
- Natarajan, G.; Laptook, A.; Shankaran, S. Therapeutic Hypothermia: How Can We Optimize This Therapy to Further Improve Outcomes? Clin. Perinatol. 2018, 45, 241–255. [Google Scholar] [CrossRef] [PubMed]
- Ferriero, D.M. Neonatal brain injury. N. Engl. J. Med. 2004, 351, 1985–1995. [Google Scholar] [CrossRef] [PubMed]
- Williams, C.E.; Gunn, A.J.; Mallard, C.; Gluckman, P.D. Outcome after ischemia in the developing sheep brain: An electroencephalographic and histological study. Ann. Neurol. 1992, 31, 14–21. [Google Scholar] [CrossRef]
- Davidson, J.O.; Green, C.R.; Nicholson, L.F.; Bennet, L.; Gunn, A.J. Deleterious effects of high dose connexin 43 mimetic peptide infusion after cerebral ischaemia in near-term fetal sheep. Int. J. Mol. Sci. 2012, 13, 6303–6319. [Google Scholar] [CrossRef] [PubMed] [Green Version]
- Hagberg, H.; Mallard, C. Effect of inflammation on central nervous system development and vulnerability. Curr. Opin. Neurol. 2005, 18, 117–123. [Google Scholar] [CrossRef]
- Hagberg, H.; Mallard, C.; Ferriero, D.M.; Vannucci, S.J.; Levison, S.W.; Vexler, Z.S.; Gressens, P. The role of inflammation in perinatal brain injury. Nat. Rev. Neurol. 2015, 11, 192–208. [Google Scholar] [CrossRef] [PubMed]
- Spasova, M.S.; Chen, X.; Sadowska, G.B.; Horton, E.R.; Lim, Y.P.; Stonestreet, B.S. Ischemia reduces inter-alpha inhibitor proteins in the brain of the ovine fetus. Dev. Neurobiol. 2017, 77, 726–737. [Google Scholar] [CrossRef]
- Kashyap, R.S.; Nayak, A.R.; Deshpande, P.S.; Kabra, D.; Purohit, H.J.; Taori, G.M.; Daginawala, H.F. Inter-alpha-trypsin inhibitor heavy chain 4 is a novel marker of acute ischemic stroke. Clin. Chim. Acta 2009, 402, 160–163. [Google Scholar] [CrossRef]
- Hatayama, K.; Chen, R.H.; Hanson, J.; Teshigawara, K.; Qiu, J.; Santoso, A.; Disdier, C.; Nakada, S.; Chen, X.; Nishibori, M.; et al. High-mobility group box-1 and inter-alpha inhibitor proteins: In vitro binding and co-localization in cerebral cortex after hypoxic-ischemic injury. FASEB J. 2021, 35, e21399. [Google Scholar] [CrossRef]
- Barrett, R.D.; Bennet, L.; Naylor, A.; George, S.A.; Dean, J.M.; Gunn, A.J. Effect of cerebral hypothermia and asphyxia on the subventricular zone and white matter tracts in preterm fetal sheep. Brain Res. 2012, 1469, 35–42. [Google Scholar] [CrossRef]
- Virgintino, D.; Girolamo, F.; Rizzi, M.; Ahmedli, N.; Sadowska, G.B.; Stopa, E.G.; Zhang, J.; Stonestreet, B.S. Ischemia/Reperfusion-induced neovascularization in the cerebral cortex of the ovine fetus. J. Neuropathol. Exp. Neurol. 2014, 73, 495–506. [Google Scholar] [CrossRef] [Green Version]
- Davidson, J.O.; Draghi, V.; Whitham, S.; Dhillon, S.K.; Wassink, G.; Bennet, L.; Gunn, A.J. How long is sufficient for optimal neuroprotection with cerebral cooling after ischemia in fetal sheep? J. Cereb. Blood Flow Metab. 2018, 38, 1047–1059. [Google Scholar] [CrossRef] [PubMed]
- Dobbing, J.; Sands, J. Comparative aspects of the brain growth spurt. Early Hum. Dev. 1979, 3, 79–83. [Google Scholar] [CrossRef]
- McIntosh, G.H.; Baghurst, K.I.; Potter, B.J.; Hetzel, B.S. Foetal brain development in the sheep. Neuropathol. Appl. Neurobiol. 1979, 5, 103–114. [Google Scholar] [CrossRef] [PubMed]
- Gunn, A.J.; Gunn, T.R.; de Haan, H.H.; Williams, C.E.; Gluckman, P.D. Dramatic neuronal rescue with prolonged selective head cooling after ischemia in fetal lambs. J. Clin. Investig. 1997, 99, 248–256. [Google Scholar] [CrossRef]
- Barkovich, A.J.; Westmark, K.; Partridge, C.; Sola, A.; Ferriero, D.M. Perinatal asphyxia: MR findings in the first 10 days. AJNR Am. J. Neuroradiol. 1995, 16, 427–438. [Google Scholar]
- Gunn, A.J.; Laptook, A.R.; Robertson, N.J.; Barks, J.D.; Thoresen, M.; Wassink, G.; Bennet, L. Therapeutic hypothermia translates from ancient history in to practice. Pediatr. Res. 2017, 81, 202–209. [Google Scholar] [CrossRef] [Green Version]
- Roelfsema, V.; Bennet, L.; George, S.; Wu, D.; Guan, J.; Veerman, M.; Gunn, A.J. Window of opportunity of cerebral hypothermia for postischemic white matter injury in the near-term fetal sheep. J. Cereb. Blood Flow Metab. 2004, 24, 877–886. [Google Scholar] [CrossRef] [PubMed] [Green Version]
- George, S.; Bennet, L.; Weaver-Mikaere, L.; Fraser, M.; Bouwmans, J.; Mathai, S.; Skinner, S.J.; Gunn, A.J. White matter protection with insulin-like growth factor 1 and hypothermia is not additive after severe reversible cerebral ischemia in term fetal sheep. Dev. Neurosci. 2011, 33, 280–287. [Google Scholar] [CrossRef]
- Barrios-Anderson, A.; Chen, X.; Nakada, S.; Chen, R.; Lim, Y.P.; Stonestreet, B.S. Inter-alpha Inhibitor Proteins Modulate Neuroinflammatory Biomarkers After Hypoxia-Ischemia in Neonatal Rats. J. Neuropathol. Exp. Neurol. 2019, 78, 742–755. [Google Scholar] [CrossRef]
- Chen, X.; Nakada, S.; Donahue, J.E.; Chen, R.H.; Tucker, R.; Qiu, J.; Lim, Y.P.; Stopa, E.G.; Stonestreet, B.S. Neuroprotective effects of inter-alpha inhibitor proteins after hypoxic-ischemic brain injury in neonatal rats. Exp. Neurol. 2019, 317, 244–259. [Google Scholar] [CrossRef] [PubMed]
- Schuffels, S.; Nakada, S.; Wu, Y.; Lim, Y.P.; Chen, X.; Stonestreet, B.S. Effects of inter-alpha inhibitor proteins on brain injury after exposure of neonatal rats to severe hypoxia-ischemia. Exp. Neurol. 2020, 334, 113442. [Google Scholar] [CrossRef]
- Disdier, C.; Zhang, J.; Fukunaga, Y.; Lim, Y.P.; Qiu, J.; Santoso, A.; Stonestreet, B.S. Alterations in inter-alpha inhibitor protein expression after hypoxic-ischemic brain injury in neonatal rats. Int. J. Dev. Neurosci. 2018, 65, 54–60. [Google Scholar] [CrossRef]
- Wang, J.; Gan, Y.; Han, P.; Yin, J.; Liu, Q.; Ghanian, S.; Gao, F.; Gong, G.; Tang, Z. Ischemia-induced Neuronal Cell Death Is Mediated by Chemokine Receptor CX3CR1. Sci. Rep. 2018, 8, 556. [Google Scholar] [CrossRef] [Green Version]
- Gaudet, C.M.; Lim, Y.P.; Stonestreet, B.S.; Threlkeld, S.W. Effects of age, experience and inter-alpha inhibitor proteins on working memory and neuronal plasticity after neonatal hypoxia-ischemia. Behav. Brain Res. 2016, 302, 88–99. [Google Scholar] [CrossRef] [PubMed] [Green Version]
- Threlkeld, S.W.; Gaudet, C.M.; La Rue, M.E.; Dugas, E.; Hill, C.A.; Lim, Y.P.; Stonestreet, B.S. Effects of inter-alpha inhibitor proteins on neonatal brain injury: Age, task and treatment dependent neurobehavioral outcomes. Exp. Neurol. 2014, 261, 424–433. [Google Scholar] [CrossRef] [Green Version]
- Cherry, J.D.; Meng, G.; Daley, S.; Xia, W.; Svirsky, S.; Alvarez, V.E.; Nicks, R.; Pothast, M.; Kelley, H.; Huber, B.; et al. CCL2 is associated with microglia and macrophage recruitment in chronic traumatic encephalopathy. J. Neuroinflamm. 2020, 17, 370. [Google Scholar] [CrossRef]
- Dewar, D.; Underhill, S.M.; Goldberg, M.P. Oligodendrocytes and ischemic brain injury. J. Cereb. Blood Flow Metab. 2003, 23, 263–274. [Google Scholar] [CrossRef] [Green Version]
- Takano, T.; Oberheim, N.; Cotrina, M.L.; Nedergaard, M. Astrocytes and Ischemic Injury. Stroke 2008, 40, S8–S12. [Google Scholar] [CrossRef] [Green Version]
- Scholzen, T.; Gerdes, J. The Ki-67 protein: From the known and the unknown. J. Cell Physiol. 2000, 182, 311–322. [Google Scholar] [CrossRef]
- Matejuk, A.; Ransohoff, R.M. Crosstalk Between Astrocytes and Microglia: An Overview. Front. Immunol 2020, 11, 1416. [Google Scholar] [CrossRef]
- Nishibori, M.; Mori, S.; Takahashi, H.K. Anti-HMGB1 monoclonal antibody therapy for a wide range of CNS and PNS diseases. J. Pharm. Sci. 2019, 140, 94–101. [Google Scholar] [CrossRef] [PubMed]
- Yuan, H.; Denton, K.; Liu, L.; Li, X.J.; Benashski, S.; McCullough, L.; Li, J. Nuclear translocation of histone deacetylase 4 induces neuronal death in stroke. Neurobiol. Dis. 2016, 91, 182–193. [Google Scholar] [CrossRef]
- Zhang, J.; Klufas, D.; Manalo, K.; Adjepong, K.; Davidson, J.O.; Wassink, G.; Bennet, L.; Gunn, A.J.; Stopa, E.G.; Liu, K.; et al. HMGB1 Translocation After Ischemia in the Ovine Fetal Brain. J. Neuropathol. Exp. Neurol. 2016, 75, 527–538. [Google Scholar] [CrossRef] [PubMed] [Green Version]
- Chen, X.; Zhang, J.; Kim, B.; Jaitpal, S.; Meng, S.S.; Adjepong, K.; Imamura, S.; Wake, H.; Nishibori, M.; Stopa, E.G.; et al. High-mobility group box-1 translocation and release after hypoxic ischemic brain injury in neonatal rats. Exp. Neurol. 2019, 311, 1–14. [Google Scholar] [CrossRef] [PubMed]









Publisher’s Note: MDPI stays neutral with regard to jurisdictional claims in published maps and institutional affiliations. |
© 2021 by the authors. Licensee MDPI, Basel, Switzerland. This article is an open access article distributed under the terms and conditions of the Creative Commons Attribution (CC BY) license (https://creativecommons.org/licenses/by/4.0/).
Share and Cite
Hatayama, K.; Kim, B.; Chen, X.; Lim, Y.-P.; Davidson, J.O.; Bennet, L.; Gunn, A.J.; Stonestreet, B.S. Changes in Cellular Localization of Inter-Alpha Inhibitor Proteins after Cerebral Ischemia in the Near-Term Ovine Fetus. Int. J. Mol. Sci. 2021, 22, 10751. https://doi.org/10.3390/ijms221910751
Hatayama K, Kim B, Chen X, Lim Y-P, Davidson JO, Bennet L, Gunn AJ, Stonestreet BS. Changes in Cellular Localization of Inter-Alpha Inhibitor Proteins after Cerebral Ischemia in the Near-Term Ovine Fetus. International Journal of Molecular Sciences. 2021; 22(19):10751. https://doi.org/10.3390/ijms221910751
Chicago/Turabian StyleHatayama, Kazuki, Boram Kim, Xiaodi Chen, Yow-Pin Lim, Joanne O. Davidson, Laura Bennet, Alistair J. Gunn, and Barbara S. Stonestreet. 2021. "Changes in Cellular Localization of Inter-Alpha Inhibitor Proteins after Cerebral Ischemia in the Near-Term Ovine Fetus" International Journal of Molecular Sciences 22, no. 19: 10751. https://doi.org/10.3390/ijms221910751
APA StyleHatayama, K., Kim, B., Chen, X., Lim, Y.-P., Davidson, J. O., Bennet, L., Gunn, A. J., & Stonestreet, B. S. (2021). Changes in Cellular Localization of Inter-Alpha Inhibitor Proteins after Cerebral Ischemia in the Near-Term Ovine Fetus. International Journal of Molecular Sciences, 22(19), 10751. https://doi.org/10.3390/ijms221910751

