Novel P2X7 Antagonist Ameliorates the Early Phase of ALS Disease and Decreases Inflammation and Autophagy in SOD1-G93A Mouse Model
Abstract
1. Introduction
2. Results
2.1. AXX71 Delays the Onset of Neuromuscular Impairment and Transiently Preserves Motor Abilities and Muscle Strength
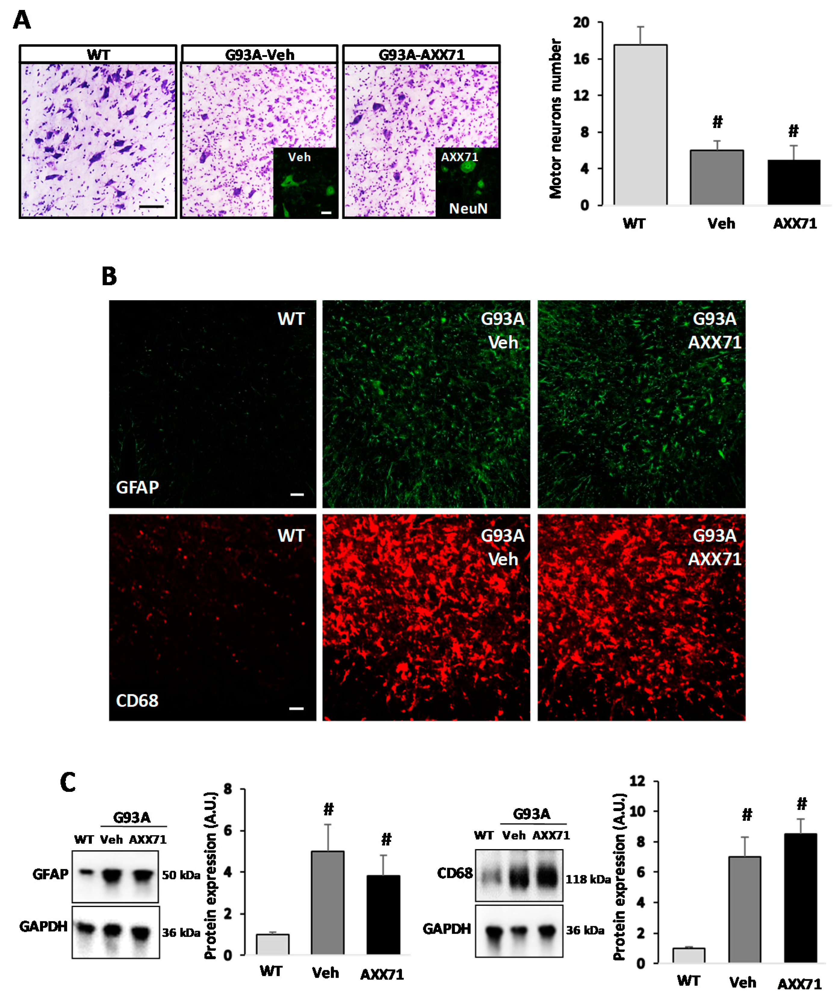
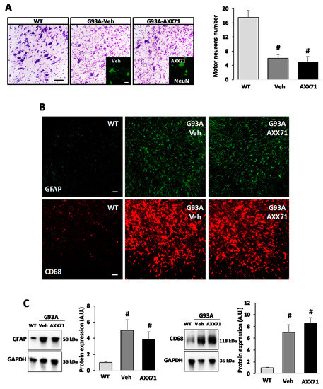
2.2. AXX71 Does Not Affect Motor Neuron Survival and Gliosis, but Decreases Proinflammatory Markers and NF-κB in SOD1-G93A Spinal Cord
2.3. AXX71 Modulates Autophagic Markers in SOD1-G93A Mice
3. Discussion
4. Materials and Methods
4.1. Animal Model
4.2. Drug Treatments
4.3. Analysis of Motor Dysfunction and Survival
4.4. Sample Collection for AXX71 Analysis
4.5. AXX71 Measured in Blood, Brain, and Spinal Cord
4.6. Spinal Cord Tissue Analysis
4.7. Nissl Staining
4.8. Quantitative Real-Time PCR (qRT-PCR)
4.9. Western Blotting
4.10. Immunofluorescence and Confocal Microscopy
4.11. Statistical Analysis
Supplementary Materials
Author Contributions
Funding
Institutional Review Board Statement
Informed Consent Statement
Data Availability Statement
Conflicts of Interest
References
- McCauley, M.E.; Baloh, R.H. Inflammation in ALS/FTD pathogenesis. Acta Neuropathol. 2019, 137, 715–730. [Google Scholar] [CrossRef]
- Beers, D.R.; Appel, S.H. Immune dysregulation in amyotrophic lateral sclerosis: Mechanisms and emerging therapies. Lancet Neurol. 2019, 18, 211–220. [Google Scholar] [CrossRef]
- Thonhoff, J.R.; Simpson, E.P.; Appel, S.H. Neuroinflammatory mechanisms in amyotrophic lateral sclerosis pathogenesis. Curr. Opin. Neurol. 2018, 31, 635–639. [Google Scholar] [CrossRef]
- Volonté, C.; D’Ambrosi, N. Membrane compartments and purinergic signalling: The purinome, a complex interplay among ligands, degrading enzymes, receptors and transporters. FEBS J. 2009, 276, 318–329. [Google Scholar] [CrossRef]
- Burnstock, G. Introduction to Purinergic Signalling in the Brain. In Advances in Experimental Medicine and Biology; Springer Nature: London, UK, 2020. [Google Scholar]
- Burnstock, G. Purinergic Signalling: Therapeutic Developments. Front. Pharmacol. 2017, 8, 661. [Google Scholar] [CrossRef] [PubMed]
- Burnstock, G. The therapeutic potential of purinergic signalling. Biochem. Pharmacol. 2018, 151, 157–165. [Google Scholar] [CrossRef] [PubMed]
- Illes, P.; Burnstock, G.; Tang, Y. Astroglia-Derived ATP Modulates CNS Neuronal Circuits. Trends Neurosci. 2019, 42, 885–898. [Google Scholar] [CrossRef] [PubMed]
- Khakh, B.S.; North, R.A. Neuromodulation by Extracellular ATP and P2X Receptors in the CNS. Neuron 2012, 76, 51–69. [Google Scholar] [CrossRef]
- Volonté, C.; Amadio, S.; Cavaliere, F.; D’Ambrosi, N.; Vacca, F.; Bernardi, G. Extracellular ATP and neurodegeneration. Curr. Drug Target CNS Neurol. Disord. 2003, 2, 403–412. [Google Scholar] [CrossRef]
- Volonté, C.; Apolloni, S.; Parisi, C.; Amadio, S. Purinergic contribution to amyotrophic lateral sclerosis. Neuropharmacology 2016, 104, 180–193. [Google Scholar] [CrossRef]
- Volonté, C.; Apolloni, S.; Carrì, M.T.; D’Ambrosi, N. ALS: Focus on purinergic signalling. Pharmacol. Ther. 2011, 132, 111–122. [Google Scholar] [CrossRef] [PubMed]
- Volonté, C.; Amadio, S.; Liguori, F.; Fabbrizio, P. Duality of P2X7 Receptor in Amyotrophic Lateral Sclerosis. Front. Pharmacol. 2020, 11, 1148. [Google Scholar] [CrossRef] [PubMed]
- Cieślak, M.; Roszek, K.; Wujak, M. Purinergic implication in amyotrophic lateral sclerosis—from pathological mechanisms to therapeutic perspectives. Purinergic Signal. 2019, 15, 1–15. [Google Scholar] [CrossRef] [PubMed]
- Burnstock, G.; Knight, G.E. The potential of P2X7 receptors as a therapeutic target, including inflammation and tumour progression. Purinergic Signal. 2018, 14, 1–18. [Google Scholar] [CrossRef] [PubMed]
- Pevarello, P.; Bovolenta, S.; Tarroni, P.; Za, L.; Severi, E.; Torino, D.; Vitalone, R. P2X7 antagonists for CNS indications: Recent patent disclosures. Pharm. Pat. Anal. 2017, 6, 61–76. [Google Scholar] [CrossRef] [PubMed]
- Volonté, C.; Apolloni, S.; Skaper, S.D.; Burnstock, G. P2X7 Receptors: Channels, Pores and More. CNS Neurol. Disord. Drug Targets 2012, 11, 705–721. [Google Scholar] [CrossRef]
- Liguori, F.; Amadio, S.; Volonté, C. Where and Why Modeling Amyotrophic Lateral Sclerosis. Int. J. Mol. Sci. 2021, 22, 3977. [Google Scholar] [CrossRef]
- Apolloni, S.; Amadio, S.; Montilli, C.; Volonté, C.; D’Ambrosi, N. Ablation of P2X7 receptor exacerbates gliosis and motoneuron death in the SOD1-G93A mouse model of amyotrophic lateral sclerosis. Hum. Mol. Genet. 2013, 22, 4102–4116. [Google Scholar] [CrossRef]
- Fabbrizio, P.; Apolloni, S.; Bianchi, A.; Salvatori, I.; Valle, C.; Lanzuolo, C.; Bendotti, C.; Nardo, G.; Volonté, C. P2X7 activation enhances skeletal muscle metabolism and regeneration in SOD1G93A mouse model of amyotrophic lateral sclerosis. Brain Pathol. 2019, 30, 272–282. [Google Scholar] [CrossRef]
- Apolloni, S.; Parisi, C.; Pesaresi, M.G.; Rossi, S.; Carri, M.T.; Cozzolino, M.; Volonté, C.; D’Ambrosi, N. The NADPH Oxidase Pathway Is Dysregulated by the P2X7 Receptor in the SOD1-G93A Microglia Model of Amyotrophic Lateral Sclerosis. J. Immunol. 2013, 190, 5187–5195. [Google Scholar] [CrossRef]
- D’Ambrosi, N.; Finocchi, P.; Apolloni, S.; Cozzolino, M.; Ferri, A.; Padovano, V.; Pietrini, G.; Carrì, M.T.; Volonté, C. The Proinflammatory Action of Microglial P2 Receptors Is Enhanced in SOD1 Models for Amyotrophic Lateral Sclerosis. J. Immunol. 2009, 183, 4648–4656. [Google Scholar] [CrossRef]
- Parisi, C.; Napoli, G.; Amadio, S.; Spalloni, A.; Apolloni, S.; Longone, P.; Volonté, C. MicroRNA-125b regulates microglia activation and motor neuron death in ALS. Cell Death Differ. 2016, 23, 531–541. [Google Scholar] [CrossRef]
- Parisi, C.; Arisi, I.; D’Ambrosi, N.; Storti, A.E.; Brandi, R.; D’Onofrio, M.; Volonté, C. Dysregulated microRNAs in amyotrophic lateral sclerosis microglia modulate genes linked to neuroinflammation. Cell Death Dis. 2013, 4, e959. [Google Scholar] [CrossRef]
- Volonté, C.; Apolloni, S.; Parisi, C. MicroRNAs: Newcomers into the ALS Picture. CNS Neurol. Disord. Drug Targets 2015, 14, 194–207. [Google Scholar] [CrossRef]
- Gandelman, M.; Peluffo, H.; Beckman, J.S.; Cassina, P.; Barbeito, L. Extracellular ATP and the P2X7receptor in astrocyte-mediated motor neuron death: Implications for amyotrophic lateral sclerosis. J. Neuroinflam. 2010, 7, 33. [Google Scholar] [CrossRef] [PubMed]
- Gandelman, M.; Levy, M.; Cassina, P.; Barbeito, L.; Beckman, J.S. P2X7 receptor-induced death of motor neurons by a peroxynitrite/FAS-dependent pathway. J. Neurochem. 2013, 126, 382–388. [Google Scholar] [CrossRef] [PubMed]
- Bartlett, R.; Sluyter, V.; Watson, D.; Sluyter, R.; Yerbury, J.J. P2X7 antagonism using brilliant blue G reduces body weight loss and prolongs survival in female SOD1G93A amyotrophic lateral sclerosis mice. PeerJ 2017, 5, e3064. [Google Scholar] [CrossRef]
- Apolloni, S.; Amadio, S.; Parisi, C.; Matteucci, A.; Potenza, R.L.; Armida, M.; Popoli, P.; D’Ambrosi, N.; Volonté, C. Spinal cord pathology is ameliorated by P2X7 antagonism in a SOD1-mutant mouse model of amyotrophic lateral sclerosis. Dis. Model. Mech. 2014, 7, 1101–1109. [Google Scholar] [CrossRef] [PubMed]
- Cervetto, C.; Frattaroli, D.; Maura, G.; Marcoli, M. Motor neuron dysfunction in a mouse model of ALS: Gender-dependent effect of P2X7 antagonism. Toxicology 2013, 311, 69–77. [Google Scholar] [CrossRef]
- Fabbrizio, P.; Amadio, S.; Apolloni, S.; Volonté, C. P2X7 receptor activation modulates autophagy in SOD1-g93a mouse microglia. Front. Cell. Neurosci. 2017, 11, 249. [Google Scholar] [CrossRef]
- Ly, D.; Dongol, A.; Cuthbertson, P.; Guy, T.V.; Geraghty, N.J.; Sophocleous, R.A.; Sin, L.; Turner, B.J.; Watson, D.; Yerbury, J.J.; et al. The P2X7 receptor antagonist JNJ-47965567 administered thrice weekly from disease onset does not alter progression of amyotrophic lateral sclerosis in SOD1G93A mice. Purinergic Signal. 2020, 16, 109–122. [Google Scholar] [CrossRef]
- Takenouchi, T.; Sekiyama, K.; Tsukimoto, M.; Iwamaru, Y.; Fujita, M.; Sugama, S.; Kitani, H.; Hashimoto, M. Role of Autophagy in P2X7 Receptor-Mediated Maturation and Unconventional Secretion of IL-1β in Microglia. In Autophagy: Cancer, Other Pathologies, Inflammation, Immunity, Infection, and Aging; Academic Press: Cambridge, MA, USA, 2015; ISBN 9780128010532. [Google Scholar]
- Plaza-Zabala, A.; Sierra-Torre, V.; Sierra, A. Autophagy and microglia: Novel partners in neurodegeneration and aging. Int. J. Mol. Sci. 2017, 18, 598. [Google Scholar] [CrossRef]
- Porras, M.A.G.; Sieck, G.C.; Mantilla, C.B. Impaired autophagy in motor neurons: A final common mechanism of injury and death. Physiology 2018, 33, 211–224. [Google Scholar] [CrossRef]
- Yiangou, Y.; Facer, P.; Durrenberger, P.; Chessell, I.P.; Naylor, A.; Bountra, C.; Banati, R.R.; Anand, P. COX-2, CB2 and P2X7-immunoreactivities are increased in activated microglial cells/macrophages of multiple sclerosis and amyotrophic lateral sclerosis spinal cord. BMC Neurol. 2006, 6, 12. [Google Scholar] [CrossRef]
- Zhang, X.; Li, L.; Chen, S.; Yang, D.; Wang, Y.; Zhang, X.; Wang, Z.; Le, W. Rapamycin treatment augments motor neuron degeneration in SOD1G93Amouse model of amyotrophic lateral sclerosis. Autophagy 2011, 7, 412–425. [Google Scholar] [CrossRef] [PubMed]
- Mizushima, N.; Yoshimori, T.; Levine, B. Methods in Mammalian Autophagy Research. Cell 2010, 140, 313–326. [Google Scholar] [CrossRef] [PubMed]
- Talbot, K. Familial versus sporadic amyotrophic lateral sclerosis—A false dichotomy? Brain 2011, 134, 3429–3431. [Google Scholar] [CrossRef] [PubMed]
- Ruiz-Ruiz, C.; Calzaferri, F.; García, A.G. P2x7 receptor antagonism as a potential therapy in amyotrophic lateral sclerosis. Front. Mol. Neurosci. 2020, 13, 93. [Google Scholar] [CrossRef] [PubMed]
- Ruiz-Ruiz, C.; Garcıá-Magro, N.; Negredo, P.; Avendanõ, C.; Bhattacharya, A.; Ceusters, M.; Garcıá, A.G. Chronic administration of P2X7 receptor antagonist JNJ-47965567 delays disease onset and progression, and improves motor performance in ALS SOD1G93A female mice. Dis. Model. Mech. 2020, 13. [Google Scholar] [CrossRef]
- Apolloni, S.; Fabbrizio, P.; Amadio, S.; Volonté, C. Actions of the antihistaminergic clemastine on presymptomatic SOD1-G93A mice ameliorate ALS disease progression. J. Neuroinflam. 2016, 13, 191. [Google Scholar] [CrossRef]
- Apolloni, S.; Fabbrizio, P.; Parisi, C.; Amadio, S.; Volonté, C. Clemastine Confers Neuroprotection and Induces an Anti-Inflammatory Phenotype in SOD1G93AMouse Model of Amyotrophic Lateral Sclerosis. Mol. Neurobiol. 2016, 53, 518–531. [Google Scholar] [CrossRef]
- Takenouchi, T.; Fujita, M.; Sugama, S.; Kitani, H.; Hashimoto, M. The role of the P2X7 receptor signaling pathway for the release of autolysosomes in microglial cells. Autophagy 2009, 5, 723–724. [Google Scholar] [CrossRef][Green Version]
- Biswas, D.; Qureshi, O.S.; Lee, W.Y.; Croudace, J.E.; Mura, M.; Lammas, D.A. ATP-induced autophagy is associated with rapid killing of intracellular mycobacteria within human monocytes/macrophages. BMC Immunol. 2008, 9, 35. [Google Scholar] [CrossRef]
- Young, C.N.J.; Sinadinos, A.; Lefebvre, A.; Chan, P.; Arkle, S.; Vaudry, D.; Gorecki, D.C. A novel mechanism of autophagic cell death in dystrophic muscle regulated by P2RX7 receptor large-pore formation and HSP90. Autophagy 2015, 11, 113–130. [Google Scholar] [CrossRef]
- Illes, P.; Müller, C.E.; Jacobson, K.A.; Grutter, T.; Nicke, A.; Fountain, S.J.; Kennedy, C.; Schmalzing, G.; Jarvis, M.F.; Stojilkovic, S.S.; et al. Update of P2X receptor properties and their pharmacology: IUPHAR Review 30. Br. J. Pharmacol. 2020, 178, 489–514. [Google Scholar] [CrossRef]
- Bhattacharya, A.; Wang, Q.; Ao, H.; Shoblock, J.R.; Lord, B.; Aluisio, L.; Fraser, I.; Nepomuceno, D.; Neff, R.A.; Welty, N.; et al. Pharmacological characterization of a novel centrally permeable P2X7 receptor antagonist: JNJ-47965567. Br. J. Pharmacol. 2013, 178, 489–514. [Google Scholar] [CrossRef]
- Jaiswal, M.K. Riluzole and edaravone: A tale of two amyotrophic lateral sclerosis drugs. Med. Res. Rev. 2019, 39, 733–748. [Google Scholar] [CrossRef]
- Taylor, J.P.; Brown, R.H.; Cleveland, D.W. Decoding ALS: From genes to mechanism. Nature 2016, 539, 197–206. [Google Scholar] [CrossRef] [PubMed]
- Pizzasegola, C.; Caron, I.; Daleno, C.; Ronchi, A.; Minoia, C.; Carrì, M.T.; Bendotti, C. Treatment with lithium carbonate does not improve disease progression in two different strains of SOD1 mutant mice. Amyotroph. Lateral Scler. 2009, 10, 221–228. [Google Scholar] [CrossRef] [PubMed]
- Sluyter, R.; Bartlett, R.; Ly, D.; Yerbury, J. P2X7 receptor antagonism in amyotrophic lateral sclerosis. Neural Regen. Res. 2017, 12, 749–750. [Google Scholar] [CrossRef] [PubMed]





| AXX71 | AXX13 | |
|---|---|---|
| IC50 human P2X7 (nM) | 14 | 6 |
| IC50 mouse P2X7 (nM) | 210 | 109 |
| Selectivity | ||
| (human P2X1,X2,X2/3,X3,X4,Y11; mouse P2X4) | inactive | inactive |
| Time h | Animal ID | Blood ng/mL | Brain ng/g | Spinal Cord ng/g | Brain/ Blood Ratio | Spinal Cord/ Blood Ratio |
|---|---|---|---|---|---|---|
| 0.5 | D | 956 | 747 | 496 | 0.78 | 0.52 |
| 0.5 | E | 1630 | 1650 | 931 | 1.01 | 0.57 |
| 0.5 | F | 1300 | 908 | 488 | 0.70 | 0.38 |
| Mean | 1295 | 1102 | 638 | 0.83 | 0.49 |
| Parameter | AXX71 30 mg/Kg | AXX13 15 mg/Kg | A804598 | BBG |
|---|---|---|---|---|
| ARG1 | = | = | = | NA |
| BDNF | = | = | NA | ![]() |
| CD68 | = | = | = | ![]() |
| GFAP | = | = | = | = |
| IL-1 | ![]() | = | ![]() | ![]() |
| IL-10 | = | NA | NA | ![]() |
| LC3B-II | ![]() | = | = | NA |
| Motor behavior | ![]() | = | = | ![]() |
| Motor Neuron loss | = | = | = | ![]() |
| NF-κB | ![]() | = | = | ![]() |
| NOX2 | ![]() | = | = | ![]() |
| P2X7 | ![]() | = | = | = |
| SQSTM1/p62 | ![]() | = | ![]() | NA |
| Survival | = | = | = | = |
| Step | Process |
| 1 | Blood samples diluted 1:2.86 with 0.1N Hepes buffer (pH 7.0–7.5) (100 µL brain samples homogenized with 4 vol. 0.1 N Hepes buffer pH 7.4 |
| 2 | 200 μL Acetonitrile dispensed to double blanks |
| 3 | 200 μL Internal Standard working solution in Acetonitrile (Rolipram; 100 ng/mL) dispensed to all other tubes |
| 4 | Tubes vortexed and mixed thoroughly |
| 5 | Tubes centrifuged for at least 10 min at approximately 3000× g |
| 6 | 30 μL of the supernatant transferred to a tube containing 270 μL of 34% Acetonitrile |
| 7 | Tubes vortexed and mixed briefly |
| 8 | 5 μL samples injected onto HPLC-MS/MS system for analysis |
| Autosampler | CTC PAL | |
| Wash Solvent 1 | Acetonitrile:Milli-Q Water (50:50)—0.1% Formic Acid | |
| Wash Solvent 2 | Acetonitrile:Milli-Q Water (50:50)—0.1% NH3 | |
| Typical Injection Volume | 5 µL | |
| Chromatography System | API 4000 | |
| Flow Rate | 1.5 mL/min | |
| Analytical Column | Synergi RP-Max 30 × 2 mm, 4 µm | |
| Column Temperature | RT | |
| Run Time/Data Acquisition Time | 2 min/2 min | |
| Mobile Phase A | 0.1% Formic acid in water | |
| Mobile Phase B | 0.1% Formic acid in acetonitrile | |
| Gradient | Time (min) | % Aqueous Phase |
| 0.00 | 95 | |
| 0.20 | 95 | |
| 1.50 | 5 | |
| 1.70 | 5 | |
| 1.80 | 95 | |
| 2.00 | 95 | |
| Mass Spectrometer | AB Sciex 4000 | ||||||
| Split Ratio | none | ||||||
| Ionisation Interface and Temperature | TurboIonSpray™ at 650 °C | ||||||
| Pause Time | 5 msec | ||||||
| Gas 1 Setting (Air) | 60 psi | ||||||
| Gas 2 Setting (Air) | 40 psi | ||||||
| Curtain Gas Setting (Nitrogen) | 15 | ||||||
| Collision Gas Setting (Nitrogen) | 6 | ||||||
| Analyte | Precursor ion (m/z) | Product Ion (m/z) | Dwell Time (msec) | Polarity | DP value | CE value | Typical R.T. (min) |
| AXX00179871 | 496.3 | 375.0 | 100 | Positive | 80 | 22 | 1.14 |
| Rolipram | 276.1 | 208.0 | 50 | Positive | 80 | 22 | 1.08 |
Publisher’s Note: MDPI stays neutral with regard to jurisdictional claims in published maps and institutional affiliations. |
© 2021 by the authors. Licensee MDPI, Basel, Switzerland. This article is an open access article distributed under the terms and conditions of the Creative Commons Attribution (CC BY) license (https://creativecommons.org/licenses/by/4.0/).
Share and Cite
Apolloni, S.; Fabbrizio, P.; Amadio, S.; Napoli, G.; Freschi, M.; Sironi, F.; Pevarello, P.; Tarroni, P.; Liberati, C.; Bendotti, C.; et al. Novel P2X7 Antagonist Ameliorates the Early Phase of ALS Disease and Decreases Inflammation and Autophagy in SOD1-G93A Mouse Model. Int. J. Mol. Sci. 2021, 22, 10649. https://doi.org/10.3390/ijms221910649
Apolloni S, Fabbrizio P, Amadio S, Napoli G, Freschi M, Sironi F, Pevarello P, Tarroni P, Liberati C, Bendotti C, et al. Novel P2X7 Antagonist Ameliorates the Early Phase of ALS Disease and Decreases Inflammation and Autophagy in SOD1-G93A Mouse Model. International Journal of Molecular Sciences. 2021; 22(19):10649. https://doi.org/10.3390/ijms221910649
Chicago/Turabian StyleApolloni, Savina, Paola Fabbrizio, Susanna Amadio, Giulia Napoli, Mattia Freschi, Francesca Sironi, Paolo Pevarello, Paola Tarroni, Chiara Liberati, Caterina Bendotti, and et al. 2021. "Novel P2X7 Antagonist Ameliorates the Early Phase of ALS Disease and Decreases Inflammation and Autophagy in SOD1-G93A Mouse Model" International Journal of Molecular Sciences 22, no. 19: 10649. https://doi.org/10.3390/ijms221910649
APA StyleApolloni, S., Fabbrizio, P., Amadio, S., Napoli, G., Freschi, M., Sironi, F., Pevarello, P., Tarroni, P., Liberati, C., Bendotti, C., & Volonté, C. (2021). Novel P2X7 Antagonist Ameliorates the Early Phase of ALS Disease and Decreases Inflammation and Autophagy in SOD1-G93A Mouse Model. International Journal of Molecular Sciences, 22(19), 10649. https://doi.org/10.3390/ijms221910649


















