The Selectivity of Immunoassays and of Biomimetic Binding Assays with Imprinted Polymers
Abstract
:1. Introduction
2. Results
2.1. The One-Site Model of the Competitive Homogeneous Binding Assay
- the concentration of the bound tracer, [TS],
- the concentration of the free tracer, [T],
- the bound fraction of the tracer, B = [TS]/cT
- the ratio of the bound tracer concentration to the free tracer concentration, [TS]/[T].
2.2. Quantitative Expressions of Assay Selectivity
2.3. Derivation of the Selectivity of the One-Site Competitive Binding Assay
3. Discussion
3.1. Expressing the Selectivity with IC50 Values and with Relative Potency
3.2. What Does the IC50 Ratio Tell about Assay Selectivity?
3.3. Biomimetic Binding Assays with MIPs
3.4. The Limitations of the Competitive One-Site Model
- There may be more than one kind of binding site in the system.
- The binding sites, even of the same kind, may not be independent from each other, i.e., binding at one site may influence the binding at another site.
- The stoichiometry of binding may be different from the simple 1:1 stoichiometry assumed above.
- There may be more than one interferent present, and their effects may not be additive.
- The interferent may interfere with the measurement by a different mechanism from competitive binding, e.g., it may react with the analyte.
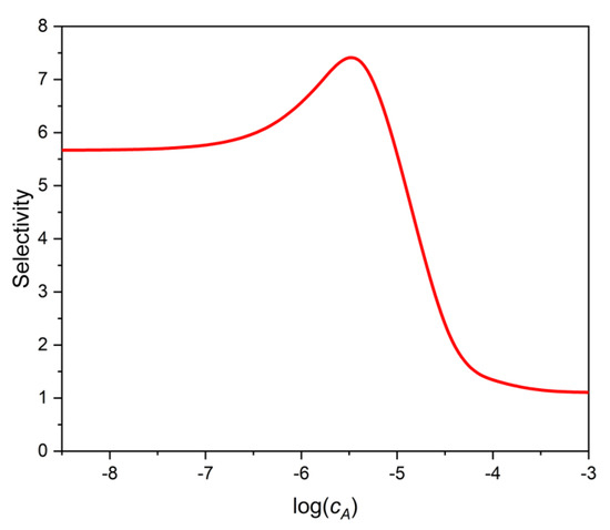
3.5. The Competitive Model with Two Sites
3.6. A Practical Approach to Estimate the Selectivity of Binding Assays
4. Conclusions
Author Contributions
Funding
Institutional Review Board Statement
Informed Consent Statement
Data Availability Statement
Conflicts of Interest
Appendix A
References
- BelBruno, J.J. Molecularly Imprinted Polymers. Chem. Rev. 2019, 119, 94–119. [Google Scholar] [CrossRef] [PubMed]
- Kutner, W.; Sharma, P.S. (Eds.) Molecularly Imprinted Polymers for Analytical Chemistry Applications; Polymer Chemistry Series; Royal Society of Chemistry: Cambridge, UK, 2018. [Google Scholar] [CrossRef]
- Zhang, H. Molecularly Imprinted Nanoparticles for Biomedical Applications. Adv. Mater. 2020, 32, 1806328. [Google Scholar] [CrossRef] [PubMed]
- Dar, K.K.; Shao, S.; Tan, T.; Lv, Y. Molecularly Imprinted Polymers for the Selective Recognition of Microorganisms. Biotechnol. Adv. 2020, 45, 107640. [Google Scholar] [CrossRef] [PubMed]
- Nicholls, I.A.; Wiklander, J.G. Towards Peptide and Protein Recognition by Antibody Mimicking Synthetic Polymers—Background, State of the Art, and Future Outlook. Aust. J. Chem. 2020, 73, 300. [Google Scholar] [CrossRef]
- Suryana, S.; Mutakin; Rosandi, Y.; Hasanah, A.N. An Update on Molecularly Imprinted Polymer Design through a Computational Approach to Produce Molecular Recognition Material with Enhanced Analytical Performance. Molecules 2021, 26, 1891. [Google Scholar] [CrossRef]
- Ansell, R.J. Characterization of the Binding Properties of Molecularly Imprinted Polymers. In Advances in Biochemical Engineering/Biotechnology; Mattiasson, B., Ye, L., Eds.; Springer: Cham, Switzerland, 2015; Volume 150, pp. 51–93. [Google Scholar] [CrossRef]
- Haupt, K.; Mosbach, K. Plastic Antibodies: Developments and Applications. Trends Biotechnol. 1998, 16, 468–475. [Google Scholar] [CrossRef]
- Wang, J.; Liang, R.; Qin, W. Molecularly Imprinted Polymer-Based Potentiometric Sensors. TrAC Trends Anal. Chem. 2020, 130, 115980. [Google Scholar] [CrossRef]
- Tóth, B.; Horvai, G. Chromatography, Solid-Phase Extraction, and Capillary Electrochromatography with MIPs. In Molecular Imprinting. Topics in Current Chemistry; Haupt, K., Ed.; Springer: Berlin/Heidelberg, Germany, 2010; Volume 325, pp. 267–306. [Google Scholar] [CrossRef]
- Simon, R.; Collins, M.E.; Spivak, D.A. Shape Selectivity versus Functional Group Pre-Organization in Molecularly Imprinted Polymers. Anal. Chim. Acta 2007, 591, 7–16. [Google Scholar] [CrossRef]
- Tóth, B.; Pap, T.; Horvath, V.; Horvai, G. Nonlinear Adsorption Isotherm as a Tool for Understanding and Characterizing Molecularly Imprinted Polymers. J. Chromatogr. A 2006, 1119, 29–33. [Google Scholar] [CrossRef]
- Ulbricht, M. Membrane Separations Using Molecularly Imprinted Polymers. J. Chromatogr. B 2004, 804, 113–125. [Google Scholar] [CrossRef]
- Yoshikawa, M.; Tharpa, K.; Dima, Ş.-O. Molecularly Imprinted Membranes: Past, Present, and Future. Chem. Rev. 2016, 116, 11500–11528. [Google Scholar] [CrossRef]
- Li, S.; Cao, S.; Piletsky, S.A.; Turner, A.P.F. Molecularly Imprinted Catalysts; Elsevier: Amsterdam, The Netherlands, 2016. [Google Scholar] [CrossRef]
- Becskereki, G.; Horvai, G.; Tóth, B. The Selectivity of Molecularly Imprinted Polymers. Polymers 2021, 13, 1781. [Google Scholar] [CrossRef]
- Dorkó, Z.; Nagy-Szakolczai, A.; Tóth, B.; Horvai, G. The Selectivity of Polymers Imprinted with Amines. Molecules 2018, 23, 1298. [Google Scholar] [CrossRef] [Green Version]
- Vlatakis, G.; Andersson, L.I.; Müller, R.; Mosbach, K. Drug Assay Using Antibody Mimics Made by Molecular Imprinting. Nature 1993, 361, 645–647. [Google Scholar] [CrossRef] [PubMed]
- Bedwell, T.S.; Whitcombe, M.J. Analytical Applications of MIPs in Diagnostic Assays: Future Perspectives. Anal. Bioanal. Chem. 2016, 408, 1735–1751. [Google Scholar] [CrossRef] [PubMed] [Green Version]
- Ansell, R. Molecularly Imprinted Polymers in Pseudoimmunoassay. J. Chromatogr. B 2004, 804, 151–165. [Google Scholar] [CrossRef] [PubMed]
- Haupt, K. Imprinted Polymers—Tailor-Made Mimics of Antibodies and Receptors. Chem. Commun. 2003, 2, 171–178. [Google Scholar] [CrossRef] [PubMed]
- Chen, C.; Luo, J.; Li, C.; Ma, M.; Yu, W.; Shen, J.; Wang, Z. Molecularly Imprinted Polymer as an Antibody Substitution in Pseudo-Immunoassays for Chemical Contaminants in Food and Environmental Samples. J. Agric. Food Chem. 2018, 66, 2561–2571. [Google Scholar] [CrossRef]
- Baggiani, C.; Anfossi, L.; Giovannoli, C. MIP-Based Immunoassays: State of the Art, Limitations and Perspectives. Mol. Impr. 2013, 1, 41–54. [Google Scholar] [CrossRef] [Green Version]
- Pap, T.; Horvai, G. Binding Assays with Molecularly Imprinted Polymers—Why Do They Work? J. Chromatogr. B 2004, 804, 167–172. [Google Scholar] [CrossRef]
- Alexovič, M.; Dotsikas, Y.; Bober, P.; Sabo, J. Achievements in Robotic Automation of Solvent Extraction and Related Approaches for Bioanalysis of Pharmaceuticals. J. Chromatogr. B 2018, 1092, 402–421. [Google Scholar] [CrossRef] [PubMed]
- Ekins, R.P. Basic principles and theory. Br. Med. Bull. 1974, 30, 3–11. [Google Scholar] [CrossRef] [PubMed]
- Ekins, R.P.; Newman, G.B.; Piyasena, R.; Banks, P.; Slater, J.D.H. The Radioimmunoassay of Aldosterone in Serum and Urine: Theoretical and Practical Aspects. J. Steroid Biochem. 1972, 3, 289–304. [Google Scholar] [CrossRef]
- Davies, C. Principles of Competitive and Immunometric Assays (Including ELISA). In The Immunoassay Handbook; Wild, D., Ed.; Elsevier: Amsterdam, The Netherlands, 2013; pp. 29–59. [Google Scholar] [CrossRef]
- Sotnikov, D.V.; Zherdev, A.V.; Dzantiev, B.B. Mathematical Modeling of Bioassays. Biochemistry 2017, 82, 1744–1766. [Google Scholar] [CrossRef] [PubMed]
- Dorkó, Z.; Verbić, T.; Horvai, G. Selectivity in Analytical Chemistry: Two Interpretations for Univariate Methods. Talanta 2015, 132, 680–684. [Google Scholar] [CrossRef] [PubMed] [Green Version]
- Bakker, E.; Meruva, R.K.; Pretsch, E.; Meyerhoff, M.E. Selectivity of Polymer Membrane-Based Ion-Selective Electrodes: Self-Consistent Model Describing the Potentiometric Response in Mixed Ion Solutions of Different Charge. Anal. Chem. 1994, 66, 3021–3030. [Google Scholar] [CrossRef] [PubMed]
- Horvai, G. The Selectivity of Polymer Membrane Ion-Selective Electrodes Obeying the Ion Exchanger Model. TrAC Trends Anal. Chem. 1997, 16, 260–266. [Google Scholar] [CrossRef]
- Ekins, R. Immunoassay Design and Optimization. In Principles and Practice of Immunoassay; Price, C.P., Newman, D.J., Eds.; Palgrave Macmillan UK: London, UK, 1991; pp. 96–153. [Google Scholar] [CrossRef]
- DeSilva, B.; Smith, W.; Weiner, R.; Kelley, M.; Smolec, J.; Lee, B.; Khan, M.; Tacey, R.; Hill, H.; Celniker, A. Recommendations for the Bioanalytical Method Validation of Ligand-Binding Assays to Support Pharmacokinetic Assessments of Macromolecules. Pharm. Res. 2003, 20, 1885–1900. [Google Scholar] [CrossRef]
- Guiochon, G.; Felinger, A.; Shirazi, D.G.; Katti, A.M. Fundamentals of Preparative and Nonlinear Chromatography, 2nd ed.; Georges, G., Ed.; Academic Press: Cambridge, MA, USA, 2006. [Google Scholar]





| Site Number | qsite | KA | KX |
|---|---|---|---|
| 1 | 1.00 × 10−3 | 1.00 × 106 | 1.00 × 105 |
| 2 | 1.00 × 10−2 | 1.00 × 104 | 1.00 × 104 |
Publisher’s Note: MDPI stays neutral with regard to jurisdictional claims in published maps and institutional affiliations. |
© 2021 by the authors. Licensee MDPI, Basel, Switzerland. This article is an open access article distributed under the terms and conditions of the Creative Commons Attribution (CC BY) license (https://creativecommons.org/licenses/by/4.0/).
Share and Cite
Becskereki, G.; Horvai, G.; Tóth, B. The Selectivity of Immunoassays and of Biomimetic Binding Assays with Imprinted Polymers. Int. J. Mol. Sci. 2021, 22, 10552. https://doi.org/10.3390/ijms221910552
Becskereki G, Horvai G, Tóth B. The Selectivity of Immunoassays and of Biomimetic Binding Assays with Imprinted Polymers. International Journal of Molecular Sciences. 2021; 22(19):10552. https://doi.org/10.3390/ijms221910552
Chicago/Turabian StyleBecskereki, Gergely, George Horvai, and Blanka Tóth. 2021. "The Selectivity of Immunoassays and of Biomimetic Binding Assays with Imprinted Polymers" International Journal of Molecular Sciences 22, no. 19: 10552. https://doi.org/10.3390/ijms221910552
APA StyleBecskereki, G., Horvai, G., & Tóth, B. (2021). The Selectivity of Immunoassays and of Biomimetic Binding Assays with Imprinted Polymers. International Journal of Molecular Sciences, 22(19), 10552. https://doi.org/10.3390/ijms221910552

