Optimised Heterologous Expression and Functional Analysis of the Yersinia pestis F1-Capsular Antigen Regulator Caf1R
Abstract
1. Introduction
2. Results
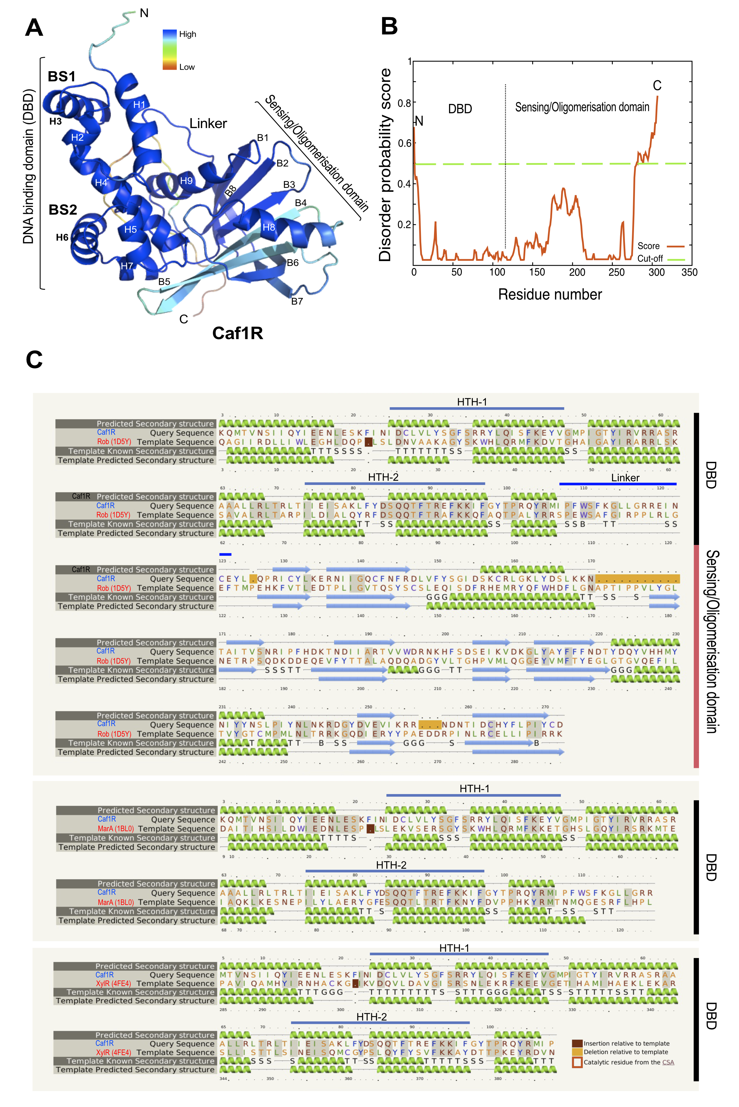
2.1. An Overview of Caf1R
2.2. Caf1R Expression from the Native Gene, Cloned in pBADHis6 Plasmid
2.3. Caf1R Expression from the Native Gene, Cloned in pET28a+ Plasmid
2.4. Recombinant Expression of Caf1R from the Codon-Optimised caf1R Gene in pET28a+ Plasmid
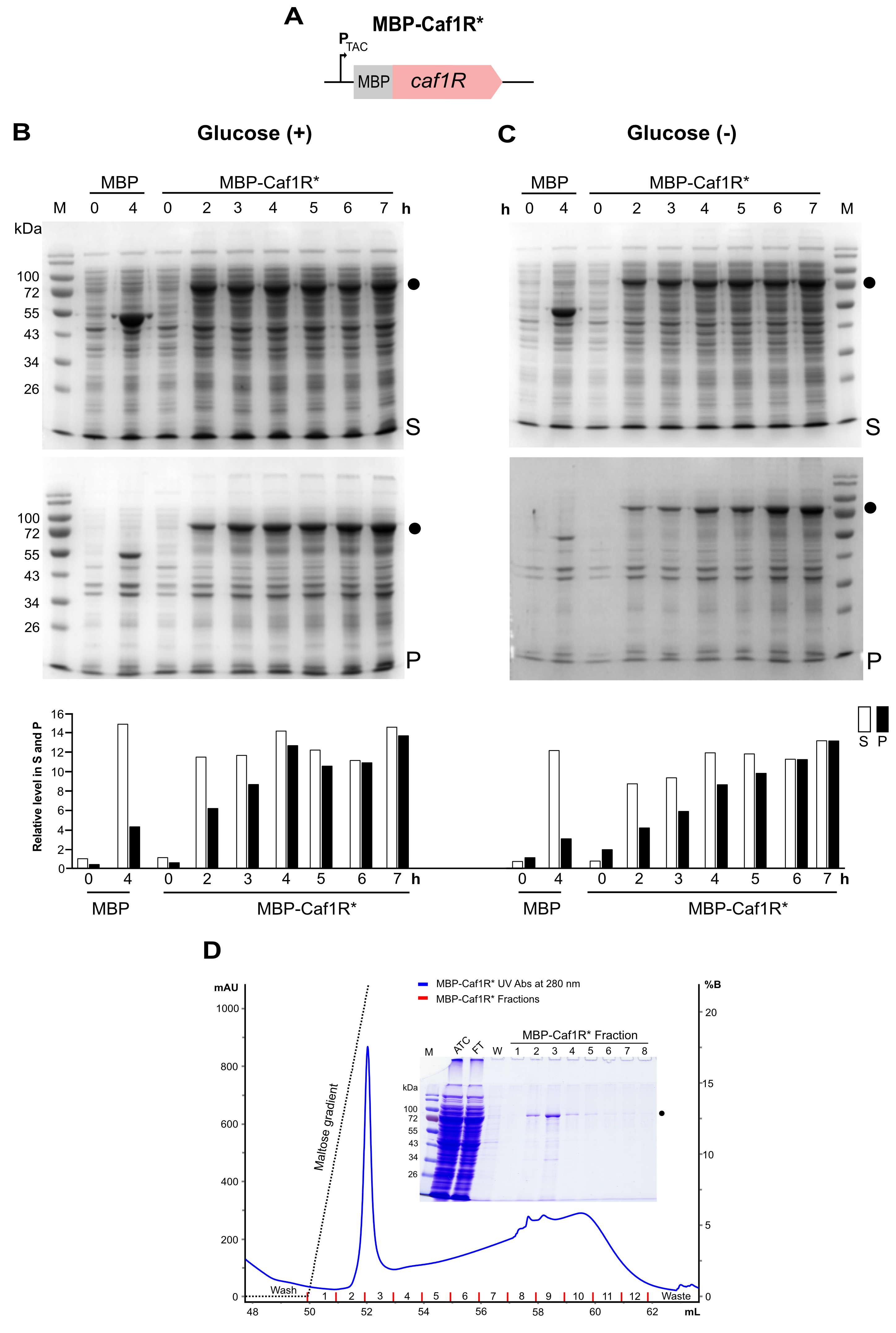
2.5. Caf1R Expression from the Codon-Optimised Gene, Cloned in pMALc2x Plasmid
2.6. In Vivo and In Vitro Functional Analysis of Caf1R
2.7. Identification of Caf1R-Regulated Promoter(s) of the Caf Locus
2.8. Identification of Potential Caf1R Binding Motifs
2.9. In Vivo Validation of the Identified Caf Promoters and Caf1R-Binding
2.10. In-Vitro Binding of MBP-Caf1R* to the CafR4′ Motif
3. Discussion
4. Materials and Methods
4.1. Bacterial Strains, Plasmids, DNA Oligos, and Culture Conditions
4.2. Plasmid Design
4.3. Optimisation of Heterologous Expression of Caf1R
4.4. Sampling of Recombinant Caf1R
4.5. Preparation of Cell Lysate and Isolation of Soluble Recombinant Caf1R
4.6. Purification of Soluble MBP-Caf1R* by Amylose Affinity Chromatography
4.7. SDS-Polyacrylamide Gel Electrophoresis (SDS-PAGE) and Western Immunoblotting
4.8. Protein Quantification
4.9. Bioinformatic Analysis
4.10. Statistical Analysis
4.11. Functional Analysis of the Caf1R
4.11.1. Functional Confirmation of His-Caf1R by Trans-Complementation of pACYC-MA1 and F1 Production
4.11.2. Identification of Potential Caf1R Binding Site(s) and Caf1R-Regulated Promoter(s)
4.11.3. Lysed Cell β-Galactosidase Assay
4.11.4. In Vitro Binding of Recombinant Caf1R to the Identified R4′ Repeat
Supplementary Materials
Author Contributions
Funding
Institutional Review Board Statement
Informed Consent Statement
Data Availability Statement
Acknowledgments
Conflicts of Interest
References
- Bertherat, E. Plague around the world in 2019. WHO Wkly. Epidemiol. Rec. 2019, 94, 289–292. [Google Scholar]
- Stenseth, N.C.; Atshabar, B.B.; Begon, M.; Belmain, S.R.; Bertherat, E.; Carniel, E.; Gage, K.L.; Leirs, H.; Rahalison, L. Plague: Past, present, and future. PLoS Med. 2008, 5, e3. [Google Scholar] [CrossRef]
- Andrews, G.P.; Heath, D.G.; Anderson, G.W., Jr.; Welkos, S.L.; Friedlander, A.M. Fraction 1 capsular antigen (F1) purification from Yersinia pestis CO92 and from an Escherichia coli recombinant strain and efficacy against lethal plague challenge. Infect. Immun. 1996, 64, 2180–2187. [Google Scholar] [CrossRef] [PubMed]
- Zavialov, A.V.; Berglund, J.; Pudney, A.F.; Fooks, L.J.; Ibrahim, T.M.; MacIntyre, S.; Knight, S.D. Structure and biogenesis of the capsular F1 antigen from Yersinia pestis: Preserved folding energy drives fiber formation. Cell 2003, 113, 587–596. [Google Scholar] [CrossRef]
- MacIntyre, S.; Knight, S.D.; Fooks, L.J. Structure, assembly and applications of the polymeric F1 antigen of Yersinia pestis. In Yersinia: Molecular and Cellular Biology; Carniel, E., Hinnenbusch, B.J., Eds.; Horizon Bioscience: Norfolk, UK, 2004; pp. 363–407. [Google Scholar]
- Williamson, E.D.; Oyston, P.C. Protecting against plague: Towards a next-generation vaccine. Clin. Exp. Immunol. 2013, 172, 1–8. [Google Scholar] [CrossRef]
- Xiao, D.Y.; Fooks, L.J.; Moslehi-Mohebi, E.; Tischenko, V.M.; Askarieh, G.; Knight, S.D.; MacIntyre, S.; Zavialov, A.V. Large is fast, small is tight: Determinants of speed and affinity in subunit capture by a periplasmic chaperone. J. Mol. Biol. 2012, 417, 294–308. [Google Scholar]
- Xiao, D.Y.; Dubnovitsky, A.; Pudney, A.F.; Macintyre, S.; Knight, S.D.; Zavialov, A.V. Allosteric mechanism controls traffic in the chaperone/usher pathway. Structure 2012, 20, 1861–1871. [Google Scholar]
- Titball, R.W.; Howells, A.M.; Oyston, P.C.; Williamson, E.D. Expression of the Yersinia pestis capsular antigen (F1 antigen) on the surface of an aroA mutant of Salmonella typhimurium induces high levels of protection against plague. Infect. Immun. 1997, 65, 1926–1930. [Google Scholar] [CrossRef] [PubMed]
- Du, Y.; Rosqvist, R.; Forsberg, A. Role of fraction 1 antigen of Yersinia pestis in inhibition of phagocytosis. Infect. Immun. 2002, 70, 1453–1460. [Google Scholar] [CrossRef]
- Lillo, A.M.; Velappan, N.; Kelliher, J.M.; Watts, A.J.; Merriman, S.P.; Vuyisich, G.; Lilley, L.M.; Coombs, K.E.; Mastren, T.; Teshima, M.; et al. Development of Anti-Yersinia pestis Human Antibodies with Features Required for Diagnostic and Therapeutic Applications. Immunotargets Ther. 2020, 9, 299–316. [Google Scholar] [CrossRef]
- Hsu, H.-L.; Chuang, C.-C.; Liang, C.-C.; Chiao, D.-J.; Wu, H.-L.; Wu, Y.-P.; Lin, F.-P.; Shyu, R.-H. Rapid and sensitive detection of Yersinia pestis by lateral-flow assay in simulated clinical samples. BMC Infect. Dis. 2018, 18, 402. [Google Scholar] [CrossRef]
- Simon, S.; Demeure, C.; Lamourette, P.; Filali, S.; Plaisance, M.; Créminon, C.; Volland, H.; Carniel, E. Fast and simple detection of Yersinia pestis applicable to field investigation of plague foci. PLoS ONE 2013, 8, e54947. [Google Scholar] [CrossRef][Green Version]
- Demeure, C.E.; Dussurget, O.; Fiol, G.M.; Le Guern, A.-S.; Savin, C.; Pizarro-Cerdá, J. Yersinia pestis and plague: An updated view on evolution, virulence determinants, immune subversion, vaccination, and diagnostics. Genes Immun. 2019, 20, 357–370. [Google Scholar] [CrossRef]
- Kilgore, P.B.; Sha, J.; Andersson, J.A.; Motin, V.L.; Chopra, A.K. A new generation needle- and adjuvant-free trivalent plague vaccine utilizing adenovirus-5 nanoparticle platform. NPJ Vaccines 2021, 6, 21. [Google Scholar] [CrossRef]
- Hamzabegovic, F.; Goll, J.B.; Hooper, W.F.; Frey, S.; Gelber, C.E.; Abate, G. Flagellin adjuvanted F1/V subunit plague vaccine induces T cell and functional antibody responses with unique gene signatures. NPJ Vaccines 2020, 5, 6. [Google Scholar] [CrossRef]
- Levy, Y.; Vagima, Y.; Tidhar, A.; Aftalion, M.; Gur, D.; Nili, U.; Chitlaru, T.; Zauberman, A.; Mamroud, E. Targeting of the Yersinia pestis F1 capsular antigen by innate-like B1b cells mediates a rapid protective response against bubonic plague. NPJ Vaccines 2018, 3, 52. [Google Scholar] [CrossRef]
- Karlyshev, A.V.; Galyov, E.E.; Abramov, V.M.; Zav’yalov, V.P. Caf1R gene and its role in the regulation of capsule formation of Y. pestis. FEBS Lett. 1992, 305, 37–40. [Google Scholar] [CrossRef]
- Cortés-Avalos, D.; Martínez-Pérez, N.; Ortiz-Moncada, M.A.; Juárez-González, A.; Baños-Vargas, A.A.; Estrada-de Los Santos, P.; Pérez-Rueda, E.; Ibarra, J.A. An update of the unceasingly growing and diverse AraC/XylS family of transcriptional activators. FEMS Microbiol. Rev. 2021, fuab020. [Google Scholar] [CrossRef] [PubMed]
- Gallegos, M.T.; Schleif, R.; Bairoch, A.; Hofmann, K.; Ramos, J.L. Arac/XylS family of transcriptional regulators. Microbiol. Mol. Biol. Rev. 1997, 61, 393–410. [Google Scholar] [CrossRef] [PubMed]
- Perez-Rueda, E.; Hernandez-Guerrero, R.; Martinez-Nuñez, M.A.; Armenta-Medina, D.; Sanchez, I.; Ibarra, J.A. Abundance, diversity and domain architecture variability in prokaryotic DNA-binding transcription factors. PLoS ONE 2018, 13, e0195332. [Google Scholar] [CrossRef]
- Duval, V.; Lister, I.M. MarA, SoxS and Rob of Escherichia coli–Global regulators of multidrug resistance, virulence and stress response. Int. J. Biotechnol. Wellness Ind. 2013, 2, 101–124. [Google Scholar] [CrossRef]
- Schüller, A.; Slater, A.W.; Norambuena, T.; Cifuentes, J.J.; Almonacid, L.I.; Melo, F. Computer-based annotation of putative AraC/XylS-family transcription factors of known structure but unknown function. J. Biomed. Biotechnol. 2012, 2012, 103132. [Google Scholar] [CrossRef]
- Kwon, H.J.; Bennik, M.H.; Demple, B.; Ellenberger, T. Crystal structure of the Escherichia coli Rob transcription factor in complex with DNA. Nat. Struct. Biol. 2000, 7, 424–430. [Google Scholar]
- Rhee, S.; Martin, R.G.; Rosner, J.L.; Davies, D.R. A novel DNA-binding motif in MarA: The first structure for an AraC family transcriptional activator. Proc. Natl. Acad. Sci. USA 1998, 95, 10413–10418. [Google Scholar] [CrossRef] [PubMed]
- Bondos, S.E.; Bicknell, A. Detection and prevention of protein aggregation before, during, and after purification. Anal. Biochem. 2003, 316, 223–231. [Google Scholar] [CrossRef]
- Rosano, G.L.; Morales, E.S.; Ceccarelli, E.A. New tools for recombinant protein production in Escherichia coli: A 5-year update. Protein Sci. 2019, 28, 1412–1422. [Google Scholar] [CrossRef]
- Rosano, G.L.; Ceccarelli, E.A. Recombinant protein expression in Escherichia coli: Advances and challenges. Front. Microbiol. 2014, 5, 172. [Google Scholar] [CrossRef] [PubMed]
- Chubiz, L.M.; Glekas, G.D.; Rao, C.V. Transcriptional cross talk within the mar-sox-rob regulon in Escherichia coli is limited to the rob and marRAB operons. J. Bacteriol. 2012, 194, 4867–4875. [Google Scholar] [CrossRef]
- Ni, L.; Tonthat, N.K.; Chinnam, N.B.; Schumacher, M.A. Structures of the Escherichia coli transcription activator and regulator of diauxie, XylR: An AraC DNA-binding family member with a LacI/GalR ligand-binding domain. Nucleic Acids Res. 2013, 41, 1998–2008. [Google Scholar] [CrossRef] [PubMed]
- Griffith, K.L.; Becker, S.M.; Wolf, R.E., Jr. Characterization of TetD as a transcriptional activator of a subset of genes of the Escherichia coli SoxS/MarA/Rob regulon. Mol. Microbiol. 2005, 56, 1103–1117. [Google Scholar] [CrossRef]
- Fawcett, W.P.; Wolf, R.E., Jr. Purification of a MalE-SoxS fusion protein and identification of the control sites of Escherichia coli superoxide-inducible genes. Mol. Microbiol. 1994, 14, 669–679. [Google Scholar] [CrossRef] [PubMed]
- Munson, G.P.; Scott, J.R. Rns, a virulence regulator within the AraC family, requires binding sites upstream and downstream of its own promoter to function as an activator. Mol. Microbiol. 2000, 36, 1391–1402. [Google Scholar] [CrossRef]
- Lin, P.C.; Youard, Z.A.; Reimmann, C. In vitro-binding of the natural siderophore enantiomers pyochelin and enantiopyochelin to their AraC-type regulators PchR in Pseudomonas. Biometals 2013, 26, 1067–1073. [Google Scholar] [CrossRef]
- Waugh, D.S. The remarkable solubility-enhancing power of Escherichia coli maltose-binding protein. Postepy Biochem. 2016, 62, 377–382. [Google Scholar] [PubMed]
- Kotecka, K.; Kawalek, A.; Kobylecki, K.; Bartosik, A.A. The AraC-Type Transcriptional Regulator GliR (PA3027) Activates Genes of Glycerolipid Metabolism in Pseudomonas aeruginosa. Int. J. Mol. Sci. 2021, 22, 5066. [Google Scholar] [CrossRef]
- Chen, J.; Zhang, A.; Xiang, Z.; Lu, M.; Huang, P.; Gong, T.; Pan, Y.; Lin, Y.; Zhou, X.; Li, Y. EpsR Negatively Regulates Streptococcus mutans Exopolysaccharide Synthesis. J. Dent. Res. 2021, 100, 968–976. [Google Scholar] [CrossRef]
- Park, M.; Hwang, S.; Ryu, S.; Jeon, B. CosR Regulation of perR Transcription for the Control of Oxidative Stress Defense in Campylobacter jejuni. Microorganisms 2021, 9, 1281. [Google Scholar] [CrossRef]
- Fan, L.; Wang, T.; Hua, C.; Sun, W.; Li, X.; Grunwald, L.; Liu, J.; Wu, N.; Shao, X.; Yin, Y.; et al. A compendium of DNA-binding specificities of transcription factors in Pseudomonas syringae. Nat. Commun. 2020, 11, 4947. [Google Scholar] [CrossRef]
- Schleif, R. AraC protein, regulation of the l-arabinose operon in Escherichia coli, and the light switch mechanism of AraC action. FEMS Microbiol. Rev. 2010, 34, 779–796. [Google Scholar] [CrossRef] [PubMed]
- Kolin, A.; Balasubramaniam, V.; Skredenske, J.M.; Wickstrum, J.R.; Egan, S.M. Differences in the mechanism of the allosteric l-rhamnose responses of the AraC/XylS family transcription activators RhaS and RhaR. Mol. Microbiol. 2008, 68, 448–461. [Google Scholar] [CrossRef]
- Gallegos, M.T.; Marqués, S.; Ramos, J.L. Expression of the TOL plasmid xylS gene in Pseudomonas putida occurs from a alpha 70-dependent promoter or from alpha 70- and alpha 54-dependent tandem promoters according to the compound used for growth. J. Bacteriol. 1996, 178, 2356–2361. [Google Scholar] [CrossRef][Green Version]
- Gendlina, I.; Gutman, D.M.; Thomas, V.; Collins, C.M. Urea-dependent signal transduction by the virulence regulator UreR. J. Biol. Chem. 2002, 277, 37349–37358. [Google Scholar] [CrossRef]
- Li, J.; Wehmeyer, G.; Lovell, S.; Battaile, K.P.; Egan, S.M. 1.65 A resolution structure of the AraC-family transcriptional activator ToxT from Vibrio cholerae. Acta Cryst. F Struct. Biol. Commun. 2016, 72, 726–731. [Google Scholar] [CrossRef]
- Lowden, M.J.; Skorupski, K.; Pellegrini, M.; Chiorazzo, M.; Taylor, R.K.; Kull, F.J. Structure of Vibrio cholerae ToxT reveals a mechanism for fatty acid regulation of virulence genes. Proc. Natl. Acad. Sci. USA 2010, 107, 2860–2865. [Google Scholar] [CrossRef] [PubMed]
- Rosenberg, E.Y.; Bertenthal, D.; Nilles, M.; Bertrand, K.P.; Nikaido, H. Bile salts and fatty acids induce the expression of Escherichia coli AcrAB multidrug efflux pump through their interaction with Rob regulatory protein. Mol. Microbiol. 2003, 48, 1609–1619. [Google Scholar] [CrossRef] [PubMed]
- Cruite, J.T.; Kovacikova, G.; Clark, K.A.; Woodbrey, A.K.; Skorupski, K.; Kull, F.J. Structural basis for virulence regulation in Vibrio cholerae by unsaturated fatty acid components of bile. Commun. Biol. 2019, 2, 440. [Google Scholar] [CrossRef] [PubMed]
- Golubeva, Y.A.; Ellermeier, J.R.; Cott Chubiz, J.E.; Slauch, J.M. Intestinal Long-Chain Fatty Acids Act as a Direct Signal to Modulate Expression of the Salmonella Pathogenicity Island 1 Type III Secretion System. MBio 2016, 7, e02170-e15. [Google Scholar] [CrossRef]
- McGuffin, L.J.; Atkins, J.D.; Salehe, B.R.; Shuid, A.N.; Roche, D.B. IntFOLD: An integrated server for modelling protein structures and functions from amino acid sequences. Nucleic Acids Res. 2015, 43, 169–173. [Google Scholar] [CrossRef]
- Kelley, L.A.; Mezulis, S.; Yates, C.M.; Wass, M.N.; Sternberg, M.J. The Phyre2 web portal for protein modeling, prediction and analysis. Nat. Protoc. 2015, 10, 845–858. [Google Scholar] [CrossRef] [PubMed]
- Zavialov, A.V.; Kersley, J.; Korpela, T.; Zav’yalov, V.P.; MacIntyre, S.; Knight, S.D. Donor strand complementation mechanism in the biogenesis of non-pilus systems. Mol. Microbiol. 2002, 45, 983–995. [Google Scholar] [CrossRef]
- Yu, R.R.; DiRita, V.J. Regulation of gene expression in Vibrio cholerae by ToxT involves both antirepression and RNA polymerase stimulation. Mol. Microbiol. 2002, 43, 119–134. [Google Scholar] [CrossRef] [PubMed]
- Timmes, A.; Rodgers, M.; Schleif, R. Biochemical and physiological properties of the DNA binding domain of AraC protein. J. Mol. Biol. 2004, 340, 731–738. [Google Scholar] [CrossRef]
- Rodgers, M.E.; Schleif, R. Solution structure of the DNA binding domain of AraC protein. Proteins 2009, 77, 202–208. [Google Scholar] [CrossRef][Green Version]
- Dangi, B.; Pelupessey, P.; Martin, R.G.; Rosner, J.L.; Louis, J.M.; Gronenborn, A.M. Structure and dynamics of MarA-DNA complexes: An NMR investigation. J. Mol. Biol. 2001, 314, 113–127. [Google Scholar] [CrossRef]
- Rosano, G.L.; Ceccarelli, E.A. Rare codon content affects the solubility of recombinant proteins in a codon bias-adjusted Escherichia coli strain. Microb. Cell Fact. 2009, 8, 41. [Google Scholar] [CrossRef] [PubMed]
- Dvorak, P.; Chrast, L.; Nikel, P.I.; Fedr, R.; Soucek, K.; Sedlackova, M.; Chaloupkova, R.; De Lorenzo, V.; Prokop, Z.; Damborsky, J. Exacerbation of substrate toxicity by IPTG in Escherichia coli BL21(DE3) carrying a synthetic metabolic pathway. Microb. Cell Fact. 2015, 14, 201. [Google Scholar] [CrossRef]
- Prentice, M.B.; James, K.D.; Parkhill, J.; Baker, S.G.; Stevens, K.; Simmonds, M.N.; Mungall, K.L.; Churcher, C.; Oyston, P.C.F.; Titball, R.W.; et al. Yersinia pestis pFra shows biovar-specific differences and recent common ancestry with a Salmonella enterica serovar Typhi plasmid. J. Bacteriol. 2001, 183, 2586–2594. [Google Scholar] [CrossRef]
- Kumar, D. Caf1R-Mediated Regulation of the F1 Surface Antigen of Yersinia Pestis. Ph.D. Thesis, University of Reading, Reading, UK, 2016. British Library, UK (EthoS ID: 690097). [Google Scholar]
- Lisser, S.; Margalit, H. Compilation of E. coli mRNA promoter sequences. Nucleic Acids Res. 1993, 21, 1507–1516. [Google Scholar] [CrossRef] [PubMed]
- Parkhill, J.; Wren, B.W.; Thomson, N.R.; Titball, R.W.; Holden, M.T.G.; Prentice, M.B.; Sebaihia, M.; James, K.D.; Churcher, C.; Mungall, K.L.; et al. Genome sequence of Yersinia pestis, the causative agent of plague. Nature 2001, 413, 523–527. [Google Scholar] [CrossRef]
- Starmer, J.; Stomp, A.; Vouk, M.; Bitzer, D. Predicting Shine-Dalgarno sequence locations exposes genome annotation errors. PLoS Comput. Biol. 2006, 2, e57. [Google Scholar] [CrossRef]
- Barnard, A.; Wolfe, A.; Busby, S. Regulation at complex bacterial promoters: How bacteria use different promoter organizations to produce different regulatory outcomes. Curr. Opin. Microbiol. 2004, 7, 102–108. [Google Scholar] [CrossRef]
- Mejía-Almonte, C.; Busby, S.J.W.; Wade, J.T.; Van Helden, J.; Arkin, A.P.; Stormo, G.D.; Eilbeck, K.; Palsson, B.O.; Galagan, J.E.; Collado-Vides, J. Redefining fundamental concepts of transcription initiation in bacteria. Nat. Rev. Genet. 2020, 21, 699–714. [Google Scholar] [CrossRef] [PubMed]
- Simons, R.W.; Houman, F.; Kleckner, N. Improved single and multicopy lac-based cloning vectors for protein and operon fusions. Gene 1987, 53, 85–96. [Google Scholar] [CrossRef]
- Jair, K.W.; Martin, R.G.; Rosner, J.L.; Fujita, N.; Ishihama, A.; Wolf, R.E., Jr. Purification and regulatory properties of MarA protein, a transcriptional activator of Escherichia coli multiple antibiotic and superoxide resistance promoters. J. Bacteriol. 1995, 177, 7100–7104. [Google Scholar] [CrossRef] [PubMed]
- Jair, K.W.; Yu, X.; Skarstad, K.; Thöny, B.; Fujita, N.; Ishihama, A.; Wolf, R.E., Jr. Transcriptional activation of promoters of the superoxide and multiple antibiotic resistance regulons by Rob, a binding protein of the Escherichia coli origin of chromosomal replication. J. Bacteriol. 1996, 178, 2507–2513. [Google Scholar] [CrossRef]
- Munson, G.P.; Holcomb, L.G.; Alexander, H.L.; Scott, J.R. In Vitro identification of Rns-regulated genes. J. Bacteriol. 2002, 184, 1196–1199. [Google Scholar] [CrossRef]
- Browning, D.F.; Busby, S.J. Local and global regulation of transcription initiation in bacteria. Nat. Rev. Microbiol. 2016, 14, 638–650. [Google Scholar] [CrossRef]
- Busby, S.J.W. Transcription activation in bacteria: Ancient and modern. Microbiology 2019, 165, 386–395. [Google Scholar] [CrossRef]
- Solovyev, V.S.A.; Salamov, A. Automatic Annotation of Microbial Genomes and Metagenomic Sequences. In Metagenomics and its Applications in Agriculture, Biomedicine and Environmental Studies 1; Li, R.W., Ed.; Nova Science: New York, NY, USA, 2011; pp. 61–78. [Google Scholar]
- Hartig, S.M. Basic image analysis and manipulation in ImageJ. Curr. Protoc. Mol. Biol. 2013, 104, 14–15. [Google Scholar] [CrossRef]
- Dubnovitsky, A.P.; Duck, Z.; Kersley, J.E.; Härd, T.; MacIntyre, S.; Knight, S.D. Conserved hydrophobic clusters on the surface of the Caf1A usher C-terminal domain are important for F1 antigen assembly. J. Mol. Biol. 2010, 403, 243–259. [Google Scholar] [CrossRef]
- Cao, J.; Woodhall, M.R.; Alvarez, J.; Cartron, M.L.; Andrews, S.C. EfeUOB (YcdNOB) is a tripartite, acid-induced and CpxAR-regulated, low-pH Fe2+ transporter that is cryptic in Escherichia coli K-12 but functional in E. coli O157:H7. Mol. Microbiol. 2007, 65, 857–875. [Google Scholar] [CrossRef] [PubMed]






Publisher’s Note: MDPI stays neutral with regard to jurisdictional claims in published maps and institutional affiliations. |
© 2021 by the authors. Licensee MDPI, Basel, Switzerland. This article is an open access article distributed under the terms and conditions of the Creative Commons Attribution (CC BY) license (https://creativecommons.org/licenses/by/4.0/).
Share and Cite
Gahlot, D.K.; Ifill, G.; MacIntyre, S. Optimised Heterologous Expression and Functional Analysis of the Yersinia pestis F1-Capsular Antigen Regulator Caf1R. Int. J. Mol. Sci. 2021, 22, 9805. https://doi.org/10.3390/ijms22189805
Gahlot DK, Ifill G, MacIntyre S. Optimised Heterologous Expression and Functional Analysis of the Yersinia pestis F1-Capsular Antigen Regulator Caf1R. International Journal of Molecular Sciences. 2021; 22(18):9805. https://doi.org/10.3390/ijms22189805
Chicago/Turabian StyleGahlot, Dharmender K., Gyles Ifill, and Sheila MacIntyre. 2021. "Optimised Heterologous Expression and Functional Analysis of the Yersinia pestis F1-Capsular Antigen Regulator Caf1R" International Journal of Molecular Sciences 22, no. 18: 9805. https://doi.org/10.3390/ijms22189805
APA StyleGahlot, D. K., Ifill, G., & MacIntyre, S. (2021). Optimised Heterologous Expression and Functional Analysis of the Yersinia pestis F1-Capsular Antigen Regulator Caf1R. International Journal of Molecular Sciences, 22(18), 9805. https://doi.org/10.3390/ijms22189805

