K-Mer Analyses Reveal Different Evolutionary Histories of Alpha, Beta, and Gamma Papillomaviruses
Abstract
1. Introduction
2. Results
2.1. Phylogeny of Human Papillomaviruses Based on Homology
2.2. Trimer Clustering of Human Papillomaviruses
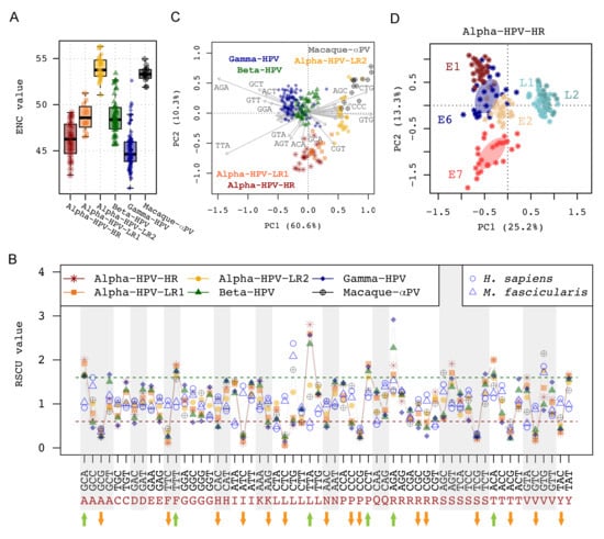
2.3. Codon Usage Biases of HPV Genomes
2.4. Synonymous Codon Usage Pattern in Human Papillomaviruses
2.5. Analysis of Synonymous Codon Usage
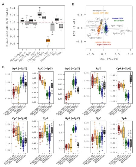
2.6. Dinucleotide Suppression in Human Papillomavirus Genomes
2.7. Association between Dinucleotide Suppression and CpG Methylation
3. Discussion
4. Materials and Methods
4.1. Papillomavirus Complete Genome Dataset
4.2. Alignment Based Phylogenetic Analysis
4.3. K-Mer Distribution Clustering
4.4. Codon Usage Bias
4.5. Relative Synonymous Codon Usage (RSCU)
4.6. Measuring of Dinucleotide Suppression
4.7. Correspondence Analysis
4.8. Statistical Analysis
Supplementary Materials
Author Contributions
Funding
Institutional Review Board Statement
Informed Consent Statement
Data Availability Statement
Acknowledgments
Conflicts of Interest
References
- Van Doorslaer, K. Evolution of the papillomaviridae. Virology 2013, 445, 11–20. [Google Scholar] [CrossRef]
- Shah, S.D.; Doorbar, J.; Goldstein, R.A. Analysis of host-parasite incongruence in papillomavirus evolution using importance sampling. Mol. Biol. Evol. 2010, 27, 1301–1314. [Google Scholar] [CrossRef]
- Bosch, F.X.; Broker, T.R.; Forman, D.; Moscicki, A.B.; Gillison, M.L.; Doorbar, J.; Stern, P.L.; Stanley, M.; Arbyn, M.; Poljak, M.; et al. Comprehensive control of human papillomavirus infections and related diseases. Vaccine 2013, 31 (Suppl. 7), H1–H31. [Google Scholar] [CrossRef] [PubMed]
- Schiffman, M.; Doorbar, J.; Wentzensen, N.; de Sanjose, S.; Fakhry, C.; Monk, B.J.; Stanley, M.A.; Franceschi, S. Carcinogenic human papillomavirus infection. Nat. Rev. Dis. Primers 2016, 2, 16086. [Google Scholar] [CrossRef] [PubMed]
- Doorbar, J. Molecular biology of human papillomavirus infection and cervical cancer. Clin. Sci. (Lond.) 2006, 110, 525–541. [Google Scholar] [CrossRef] [PubMed]
- de Villiers, E.M. Cross-roads in the classification of papillomaviruses. Virology 2013, 445, 2–10. [Google Scholar] [CrossRef]
- Bernard, H.U.; Burk, R.D.; Chen, Z.; van Doorslaer, K.; zur Hausen, H.; de Villiers, E.M. Classification of papillomaviruses (PVs) based on 189 PV types and proposal of taxonomic amendments. Virology 2010, 401, 70–79. [Google Scholar] [CrossRef]
- de Villiers, E.M.; Fauquet, C.; Broker, T.R.; Bernard, H.U.; zur Hausen, H. Classification of papillomaviruses. Virology 2004, 324, 17–27. [Google Scholar] [CrossRef]
- Van Doorslaer, K.; Chen, Z.; Bernard, H.U.; Chan, P.K.S.; DeSalle, R.; Dillner, J.; Forslund, O.; Haga, T.; McBride, A.A.; Villa, L.L.; et al. ICTV Virus Taxonomy Profile: Papillomaviridae. J. Gen. Virol. 2018, 99, 989–990. [Google Scholar] [CrossRef]
- Wong, M.C.S.; Vlantis, A.C.; Liang, M.; Wong, P.Y.; Ho, W.C.S.; Boon, S.S.; Sze, R.K.H.; Leung, C.; Chan, P.K.S.; Chen, Z. Prevalence and Epidemiologic Profile of Oral Infection with Alpha, Beta, and Gamma Papillomaviruses in an Asian Chinese Population. J. Infect. Dis. 2018, 218, 388–397. [Google Scholar] [CrossRef]
- Nindl, I.; Gottschling, M.; Stockfleth, E. Human papillomaviruses and non-melanoma skin cancer: Basic virology and clinical manifestations. Dis. Markers 2007, 23, 247–259. [Google Scholar] [CrossRef]
- Bottalico, D.; Chen, Z.; Dunne, A.; Ostoloza, J.; McKinney, S.; Sun, C.; Schlecht, N.F.; Fatahzadeh, M.; Herrero, R.; Schiffman, M.; et al. The oral cavity contains abundant known and novel human papillomaviruses from the Betapapillomavirus and Gammapapillomavirus genera. J. Infect. Dis. 2011, 204, 787–792. [Google Scholar] [CrossRef]
- Chen, Z.; DeSalle, R.; Schiffman, M.; Herrero, R.; Wood, C.E.; Ruiz, J.C.; Clifford, G.M.; Chan, P.K.S.; Burk, R.D. Niche adaptation and viral transmission of human papillomaviruses from archaic hominins to modern humans. PLoS Pathog. 2018, 14, e1007352. [Google Scholar] [CrossRef] [PubMed]
- Forslund, O.; Antonsson, A.; Nordin, P.; Stenquist, B.; Hansson, B.G. A broad range of human papillomavirus types detected with a general PCR method suitable for analysis of cutaneous tumours and normal skin. J. Gen. Virol. 1999, 80 Pt 9, 2437–2443. [Google Scholar] [CrossRef]
- Wylie, K.M.; Mihindukulasuriya, K.A.; Zhou, Y.; Sodergren, E.; Storch, G.A.; Weinstock, G.M. Metagenomic analysis of double-stranded DNA viruses in healthy adults. BMC Biol. 2014, 12, 71. [Google Scholar] [CrossRef] [PubMed]
- Johansson, H.; Bzhalava, D.; Ekstrom, J.; Hultin, E.; Dillner, J.; Forslund, O. Metagenomic sequencing of “HPV-negative” condylomas detects novel putative HPV types. Virology 2013, 440, 1–7. [Google Scholar] [CrossRef]
- Ekstrom, J.; Bzhalava, D.; Svenback, D.; Forslund, O.; Dillner, J. High throughput sequencing reveals diversity of Human Papillomaviruses in cutaneous lesions. Int. J. Cancer 2011, 129, 2643–2650. [Google Scholar] [CrossRef]
- Mokili, J.L.; Dutilh, B.E.; Lim, Y.W.; Schneider, B.S.; Taylor, T.; Haynes, M.R.; Metzgar, D.; Myers, C.A.; Blair, P.J.; Nosrat, B.; et al. Identification of a novel human papillomavirus by metagenomic analysis of samples from patients with febrile respiratory illness. PLoS ONE 2013, 8, e58404. [Google Scholar] [CrossRef] [PubMed]
- Ma, Y.; Madupu, R.; Karaoz, U.; Nossa, C.W.; Yang, L.; Yooseph, S.; Yachimski, P.S.; Brodie, E.L.; Nelson, K.E.; Pei, Z. Human papillomavirus community in healthy persons, defined by metagenomics analysis of human microbiome project shotgun sequencing data sets. J. Virol. 2014, 88, 4786–4797. [Google Scholar] [CrossRef] [PubMed]
- Pastrana, D.V.; Peretti, A.; Welch, N.L.; Borgogna, C.; Olivero, C.; Badolato, R.; Notarangelo, L.D.; Gariglio, M.; FitzGerald, P.C.; McIntosh, C.E.; et al. Metagenomic Discovery of 83 New Human Papillomavirus Types in Patients with Immunodeficiency. mSphere 2018, 3, e00645-18. [Google Scholar] [CrossRef] [PubMed]
- Tirosh, O.; Conlan, S.; Deming, C.; Lee-Lin, S.Q.; Huang, X.; Program, N.C.S.; Su, H.C.; Freeman, A.F.; Segre, J.A.; Kong, H.H. Expanded skin virome in DOCK8-deficient patients. Nat. Med. 2018, 24, 1815–1821. [Google Scholar] [CrossRef]
- D’Souza, G.; Kreimer, A.R.; Viscidi, R.; Pawlita, M.; Fakhry, C.; Koch, W.M.; Westra, W.H.; Gillison, M.L. Case-control study of human papillomavirus and oropharyngeal cancer. N. Engl. J. Med. 2007, 356, 1944–1956. [Google Scholar] [CrossRef] [PubMed]
- Mork, J.; Lie, A.K.; Glattre, E.; Hallmans, G.; Jellum, E.; Koskela, P.; Moller, B.; Pukkala, E.; Schiller, J.T.; Youngman, L.; et al. Human papillomavirus infection as a risk factor for squamous-cell carcinoma of the head and neck. N. Engl. J. Med. 2001, 344, 1125–1131. [Google Scholar] [CrossRef]
- Hansson, B.G.; Rosenquist, K.; Antonsson, A.; Wennerberg, J.; Schildt, E.B.; Bladstrom, A.; Andersson, G. Strong association between infection with human papillomavirus and oral and oropharyngeal squamous cell carcinoma: A population-based case-control study in southern Sweden. Acta Otolaryngol. 2005, 125, 1337–1344. [Google Scholar] [CrossRef]
- Smith, E.M.; Ritchie, J.M.; Summersgill, K.F.; Hoffman, H.T.; Wang, D.H.; Haugen, T.H.; Turek, L.P. Human papillomavirus in oral exfoliated cells and risk of head and neck cancer. J. Natl. Cancer Inst. 2004, 96, 449–455. [Google Scholar] [CrossRef] [PubMed]
- Cornall, A.M.; Roberts, J.M.; Garland, S.M.; Hillman, R.J.; Grulich, A.E.; Tabrizi, S.N. Anal and perianal squamous carcinomas and high-grade intraepithelial lesions exclusively associated with “low-risk” HPV genotypes 6 and 11. Int. J. Cancer 2013, 133, 2253–2258. [Google Scholar] [CrossRef]
- Chen, Z.; van Doorslaer, K.; DeSalle, R.; Wood, C.E.; Kaplan, J.R.; Wagner, J.D.; Burk, R.D. Genomic diversity and interspecies host infection of alpha12 Macaca fascicularis papillomaviruses (MfPVs). Virology 2009, 393, 304–310. [Google Scholar] [CrossRef]
- Wood, C.E.; Chen, Z.; Cline, J.M.; Miller, B.E.; Burk, R.D. Characterization and experimental transmission of an oncogenic papillomavirus in female macaques. J. Virol. 2007, 81, 6339–6345. [Google Scholar] [CrossRef] [PubMed]
- Bravo, I.G.; Felez-Sanchez, M. Papillomaviruses: Viral evolution, cancer and evolutionary medicine. Evol. Med. Public Health 2015, 2015, 32–51. [Google Scholar] [CrossRef] [PubMed]
- Zhao, K.N.; Chen, J. Codon usage roles in human papillomavirus. Rev. Med. Virol. 2011, 21, 397–411. [Google Scholar] [CrossRef]
- Felez-Sanchez, M.; Trosemeier, J.H.; Bedhomme, S.; Gonzalez-Bravo, M.I.; Kamp, C.; Bravo, I.G. Cancer, Warts, or Asymptomatic Infections: Clinical Presentation Matches Codon Usage Preferences in Human Papillomaviruses. Genome Biol. Evol. 2015, 7, 2117–2135. [Google Scholar] [CrossRef] [PubMed][Green Version]
- Ding, J.; Doorbar, J.; Li, B.; Zhou, F.; Gu, W.; Zhao, L.; Saunders, N.A.; Frazer, I.H.; Zhao, K.N. Expression of papillomavirus L1 proteins regulated by authentic gene codon usage is favoured in G2/M-like cells in differentiating keratinocytes. Virology 2010, 399, 46–58. [Google Scholar] [CrossRef]
- Warren, C.J.; Xu, T.; Guo, K.; Griffin, L.M.; Westrich, J.A.; Lee, D.; Lambert, P.F.; Santiago, M.L.; Pyeon, D. APOBEC3A functions as a restriction factor of human papillomavirus. J. Virol. 2015, 89, 688–702. [Google Scholar] [CrossRef] [PubMed]
- Revathidevi, S.; Murugan, A.K.; Nakaoka, H.; Inoue, I.; Munirajan, A.K. APOBEC: A molecular driver in cervical cancer pathogenesis. Cancer Lett. 2021, 496, 104–116. [Google Scholar] [CrossRef]
- Gottschling, M.; Stamatakis, A.; Nindl, I.; Stockfleth, E.; Alonso, A.; Bravo, I.G. Multiple evolutionary mechanisms drive papillomavirus diversification. Mol. Biol. Evol. 2007, 24, 1242–1258. [Google Scholar] [CrossRef]
- Narechania, A.; Chen, Z.; DeSalle, R.; Burk, R.D. Phylogenetic incongruence among oncogenic genital alpha human papillomaviruses. J. Virol. 2005, 79, 15503–15510. [Google Scholar] [CrossRef]
- Rector, A.; Stevens, H.; Lacave, G.; Lemey, P.; Mostmans, S.; Salbany, A.; Vos, M.; Van Doorslaer, K.; Ghim, S.J.; Rehtanz, M.; et al. Genomic characterization of novel dolphin papillomaviruses provides indications for recombination within the Papillomaviridae. Virology 2008, 378, 151–161. [Google Scholar] [CrossRef] [PubMed]
- Willemsen, A.; Bravo, I.G. Ecological opportunity, radiation events and genomic innovations shaped the episodic evolutionary history of papillomaviruses. bioRxiv 2021. [Google Scholar] [CrossRef]
- Vinga, S.; Almeida, J. Alignment-free sequence comparison-a review. Bioinformatics 2003, 19, 513–523. [Google Scholar]
- Chor, B.; Horn, D.; Goldman, N.; Levy, Y.; Massingham, T. Genomic DNA k-mer spectra: Models and modalities. Genome Biol. 2009, 10, R108. [Google Scholar] [CrossRef]
- Chan, C.X.; Ragan, M.A. Next-generation phylogenomics. Biol. Direct. 2013, 8, 3. [Google Scholar] [CrossRef] [PubMed]
- Shackelton, L.A.; Parrish, C.R.; Holmes, E.C. Evolutionary basis of codon usage and nucleotide composition bias in vertebrate DNA viruses. J. Mol. Evol. 2006, 62, 551–563. [Google Scholar] [CrossRef] [PubMed]
- McCormack, J.E.; Hird, S.M.; Zellmer, A.J.; Carstens, B.C.; Brumfield, R.T. Applications of next-generation sequencing to phylogeography and phylogenetics. Mol. Phylogenet. Evol. 2013, 66, 526–538. [Google Scholar] [CrossRef] [PubMed]
- Utro, F.; Platt, D.E.; Parida, L. A Quantitative and Qualitative Characterization of k-mer Based Alignment-Free Phylogeny Construction. In Proceedings of the International Meeting on Computational Intelligence Methods for Bioinformatics and Biostatistics, Cagliari, Italy, 7–9 September 2017; pp. 19–31. [Google Scholar]
- Chen, Z.; Schiffman, M.; Herrero, R.; Desalle, R.; Burk, R.D. Human papillomavirus (HPV) types 101 and 103 isolated from cervicovaginal cells lack an E6 open reading frame (ORF) and are related to gamma-papillomaviruses. Virology 2007, 360, 447–453. [Google Scholar] [CrossRef]
- Nobre, R.J.; Herraez-Hernandez, E.; Fei, J.W.; Langbein, L.; Kaden, S.; Grone, H.J.; de Villiers, E.M. E7 oncoprotein of novel human papillomavirus type 108 lacking the E6 gene induces dysplasia in organotypic keratinocyte cultures. J. Virol. 2009, 83, 2907–2916. [Google Scholar] [CrossRef]
- Fuglsang, A. Estimating the “effective number of codons”: The Wright way of determining codon homozygosity leads to superior estimates. Genetics 2006, 172, 1301–1307. [Google Scholar] [CrossRef]
- Wright, F. The ‘effective number of codons’ used in a gene. Gene 1990, 87, 23–29. [Google Scholar] [CrossRef]
- Galtier, N.; Piganeau, G.; Mouchiroud, D.; Duret, L. GC-content evolution in mammalian genomes: The biased gene conversion hypothesis. Genetics 2001, 159, 907–911. [Google Scholar] [CrossRef]
- Ata, G.; Wang, H.; Bai, H.; Yao, X.; Tao, S. Edging on Mutational Bias, Induced Natural Selection From Host and Natural Reservoirs Predominates Codon Usage Evolution in Hantaan Virus. Front. Microbiol. 2021, 12, 699788. [Google Scholar] [CrossRef]
- Warren, C.J.; Van Doorslaer, K.; Pandey, A.; Espinosa, J.M.; Pyeon, D. Role of the host restriction factor APOBEC3 on papillomavirus evolution. Virus Evol. 2015, 1, vev015. [Google Scholar] [CrossRef]
- Beutler, E.; Gelbart, T.; Han, J.H.; Koziol, J.A.; Beutler, B. Evolution of the genome and the genetic code: Selection at the dinucleotide level by methylation and polyribonucleotide cleavage. Proc. Natl. Acad. Sci. USA 1989, 86, 192–196. [Google Scholar] [CrossRef]
- Upadhyay, M.; Vivekanandan, P. Depletion of CpG Dinucleotides in Papillomaviruses and Polyomaviruses: A Role for Divergent Evolutionary Pressures. PLoS ONE 2015, 10, e0142368. [Google Scholar] [CrossRef]
- Castle, P.E.; Schiffman, M.; Bratti, M.C.; Hildesheim, A.; Herrero, R.; Hutchinson, M.L.; Rodriguez, A.C.; Wacholder, S.; Sherman, M.E.; Kendall, H.; et al. A population-based study of vaginal human papillomavirus infection in hysterectomized women. J. Infect. Dis. 2004, 190, 458–467. [Google Scholar] [CrossRef] [PubMed][Green Version]
- Castle, P.E.; Jeronimo, J.; Schiffman, M.; Herrero, R.; Rodriguez, A.C.; Bratti, M.C.; Hildesheim, A.; Wacholder, S.; Long, L.R.; Neve, L.; et al. Age-related changes of the cervix influence human papillomavirus type distribution. Cancer Res. 2006, 66, 1218–1224. [Google Scholar] [CrossRef] [PubMed]
- Castle, P.E.; Rodriguez, A.C.; Porras, C.; Herrero, R.; Schiffman, M.; Gonzalez, P.; Hildesheim, A.; Burk, R.D. A comparison of cervical and vaginal human papillomavirus. Sex. Transm. Dis. 2007, 34, 849–855. [Google Scholar] [CrossRef] [PubMed]
- Gottschling, M.; Goker, M.; Stamatakis, A.; Bininda-Emonds, O.R.; Nindl, I.; Bravo, I.G. Quantifying the phylodynamic forces driving papillomavirus evolution. Mol. Biol. Evol. 2011, 28, 2101–2113. [Google Scholar] [CrossRef]
- Cladel, N.M.; Bertotto, A.; Christensen, N.D. Human alpha and beta papillomaviruses use different synonymous codon profiles. Virus Genes 2010, 40, 329–340. [Google Scholar] [CrossRef][Green Version]
- Moriyama, E.N.; Powell, J.R. Gene length and codon usage bias in Drosophila melanogaster, Saccharomyces cerevisiae and Escherichia coli. Nucleic Acids Res. 1998, 26, 3188–3193. [Google Scholar] [CrossRef]
- Hershberg, R.; Petrov, D.A. Selection on codon bias. Annu. Rev. Genet. 2008, 42, 287–299. [Google Scholar] [CrossRef]
- Bulmer, M. Coevolution of codon usage and transfer RNA abundance. Nature 1987, 325, 728–730. [Google Scholar] [CrossRef]
- Chen, Y. A comparison of synonymous codon usage bias patterns in DNA and RNA virus genomes: Quantifying the relative importance of mutational pressure and natural selection. Biomed Res. Int. 2013, 2013, 406342. [Google Scholar] [CrossRef] [PubMed]
- Cladel, N.M.; Budgeon, L.R.; Hu, J.; Balogh, K.K.; Christensen, N.D. Synonymous codon changes in the oncogenes of the cottontail rabbit papillomavirus lead to increased oncogenicity and immunogenicity of the virus. Virology 2013, 438, 70–83. [Google Scholar] [CrossRef]
- Tindle, R.W. Immune evasion in human papillomavirus-associated cervical cancer. Nat. Rev. Cancer 2002, 2, 59–65. [Google Scholar] [CrossRef] [PubMed]
- Leder, C.; Kleinschmidt, J.A.; Wiethe, C.; Muller, M. Enhancement of capsid gene expression: Preparing the human papillomavirus type 16 major structural gene L1 for DNA vaccination purposes. J. Virol. 2001, 75, 9201–9209. [Google Scholar] [CrossRef]
- Samorski, R.; Gissmann, L.; Osen, W. Codon optimized expression of HPV 16 E6 renders target cells susceptible to E6-specific CTL recognition. Immunol. Lett. 2006, 107, 41–49. [Google Scholar] [CrossRef]
- Mossadegh, N.; Gissmann, L.; Muller, M.; Zentgraf, H.; Alonso, A.; Tomakidi, P. Codon optimization of the human papillomavirus 11 (HPV 11) L1 gene leads to increased gene expression and formation of virus-like particles in mammalian epithelial cells. Virology 2004, 326, 57–66. [Google Scholar] [CrossRef]
- Schwartz, S. Regulation of human papillomavirus late gene expression. Upsala J. Med. Sci. 2000, 105, 171–192. [Google Scholar]
- Chen, J.; Xue, Y.; Poidinger, M.; Lim, T.; Chew, S.H.; Pang, C.L.; Abastado, J.P.; Thierry, F. Mapping of HPV transcripts in four human cervical lesions using RNAseq suggests quantitative rearrangements during carcinogenic progression. Virology 2014, 462–463, 14–24. [Google Scholar] [CrossRef]
- The Cancer Genome Atlas Research Network; Albert Einstein College of Medicine; Analytical Biological Services; Barretos Cancer Hospital; Baylor College of Medicine; Beckman Research Institute of City of Hope; Buck Institute for Research on Aging; Canada’s Michael Smith Genome Sciences Centre; Harvard Medical School; Helen, F.; et al. Integrated genomic and molecular characterization of cervical cancer. Nature 2017, 543, 378–384. [Google Scholar] [CrossRef]
- Vartanian, J.P.; Guetard, D.; Henry, M.; Wain-Hobson, S. Evidence for editing of human papillomavirus DNA by APOBEC3 in benign and precancerous lesions. Science 2008, 320, 230–233. [Google Scholar] [CrossRef]
- Mirabello, L.; Yeager, M.; Yu, K.; Clifford, G.M.; Xiao, Y.; Zhu, B.; Cullen, M.; Boland, J.F.; Wentzensen, N.; Nelson, C.W.; et al. HPV16 E7 Genetic Conservation Is Critical to Carcinogenesis. Cell 2017, 170, 1164–1174. [Google Scholar] [CrossRef] [PubMed]
- Turabelidze, A.; Guo, S.; Chung, A.Y.; Chen, L.; Dai, Y.; Marucha, P.T.; DiPietro, L.A. Intrinsic differences between oral and skin keratinocytes. PLoS ONE 2014, 9, e101480. [Google Scholar] [CrossRef]
- Upadhyay, M.; Samal, J.; Kandpal, M.; Vasaikar, S.; Biswas, B.; Gomes, J.; Vivekanandan, P. CpG dinucleotide frequencies reveal the role of host methylation capabilities in parvovirus evolution. J. Virol. 2013, 87, 13816–13824. [Google Scholar] [CrossRef] [PubMed]
- Rosl, F.; Arab, A.; Klevenz, B.; zur Hausen, H. The effect of DNA methylation on gene regulation of human papillomaviruses. J. Gen. Virol. 1993, 74 Pt 5, 791–801. [Google Scholar] [CrossRef]
- Sun, C.; Reimers, L.L.; Burk, R.D. Methylation of HPV16 genome CpG sites is associated with cervix precancer and cancer. Gynecol. Oncol. 2011, 121, 59–63. [Google Scholar] [CrossRef]
- Tornesello, M.L.; Buonaguro, L.; Giorgi-Rossi, P.; Buonaguro, F.M. Viral and cellular biomarkers in the diagnosis of cervical intraepithelial neoplasia and cancer. Biomed Res. Int. 2013, 2013, 519619. [Google Scholar] [CrossRef]
- Clarke, M.A.; Wentzensen, N.; Mirabello, L.; Ghosh, A.; Wacholder, S.; Harari, A.; Lorincz, A.; Schiffman, M.; Burk, R.D. Human papillomavirus DNA methylation as a potential biomarker for cervical cancer. Cancer Epidemiol. Biomark. Prev. 2012, 21, 2125–2137. [Google Scholar] [CrossRef]
- Wentzensen, N.; Sun, C.; Ghosh, A.; Kinney, W.; Mirabello, L.; Wacholder, S.; Shaber, R.; LaMere, B.; Clarke, M.; Lorincz, A.T.; et al. Methylation of HPV18, HPV31, and HPV45 genomes and cervical intraepithelial neoplasia grade 3. J. Natl. Cancer Inst. 2012, 104, 1738–1749. [Google Scholar] [CrossRef]
- Cooper, D.N.; Gerber-Huber, S. DNA methylation and CpG suppression. Cell Differ. 1985, 17, 199–205. [Google Scholar] [CrossRef]
- Katoh, K.; Toh, H. Parallelization of the MAFFT multiple sequence alignment program. Bioinformatics 2010, 26, 1899–1900. [Google Scholar] [CrossRef]
- Edgar, R.C. MUSCLE: A multiple sequence alignment method with reduced time and space complexity. BMC Bioinform. 2004, 5, 113. [Google Scholar] [CrossRef]
- Galtier, N.; Gouy, M.; Gautier, C. SEAVIEW and PHYLO_WIN: Two graphic tools for sequence alignment and molecular phylogeny. Comput. Appl. Biosci. 1996, 12, 543–548. [Google Scholar] [CrossRef]
- Stamatakis, A. RAxML-VI-HPC: Maximum likelihood-based phylogenetic analyses with thousands of taxa and mixed models. Bioinformatics 2006, 22, 2688–2690. [Google Scholar] [CrossRef]
- Miller, M.A.; Pfeiffer, W.; Schwartz, T. Creating the CIPRES Science Gateway for inference of large phylogenetic trees. In Proceedings of the Gateway Computing Environments Workshop (GCE), New Orleans, LA, USA, 14 November 2010; pp. 1–8. [Google Scholar]
- Paradis, E.; Claude, J.; Strimmer, K. APE: Analyses of phylogenetics and evolution in R language. Bioinformatics 2004, 20, 289–290. [Google Scholar] [CrossRef]
- Nei, M.; Li, W.H. Mathematical model for studying genetic variation in terms of restriction endonucleases. Proc. Natl. Acad. Sci. USA 1979, 76, 5269–5273. [Google Scholar] [CrossRef] [PubMed]
- Xia, X. DAMBE5: A comprehensive software package for data analysis in molecular biology and evolution. Mol. Biol. Evol. 2013, 30, 1720–1728. [Google Scholar] [CrossRef]
- Kullback, S. The kullback-leibler distance. Am. Stat. 1987, 41, 340. [Google Scholar]
- Charif, D.; Lobry, J.R. SeqinR 1.0-2: A contributed package to the R project for statistical computing devoted to biological sequences retrieval and analysis. In Structural Approaches to Sequence Evolution; Springer: Boston, MA, USA, 2007; pp. 207–232. [Google Scholar]
- Team, R.C. R: A Language and Environment for Statistical Computing; R Foundation for Statistical Computing: Vienna, Austria, 2013. [Google Scholar]
- Sharp, P.M.; Tuohy, T.M.; Mosurski, K.R. Codon usage in yeast: Cluster analysis clearly differentiates highly and lowly expressed genes. Nucleic Acids Res. 1986, 14, 5125–5143. [Google Scholar] [CrossRef]
- Nakamura, Y.; Gojobori, T.; Ikemura, T. Codon usage tabulated from international DNA sequence databases: Status for the year 2000. Nucleic Acids Res. 2000, 28, 292. [Google Scholar] [CrossRef]
- Karlin, S.; Mrazek, J. Compositional differences within and between eukaryotic genomes. Proc. Natl. Acad. Sci. USA 1997, 94, 10227–10232. [Google Scholar] [CrossRef]
- Burge, C.; Campbell, A.M.; Karlin, S. Over- and under-representation of short oligonucleotides in DNA sequences. Proc. Natl. Acad. Sci. USA 1992, 89, 1358–1362. [Google Scholar] [CrossRef] [PubMed]






| Papillomaviruses | Host Species | ||||||||||
|---|---|---|---|---|---|---|---|---|---|---|---|
| Amino Acid | Codon ^ | All-HPV | All-PV | Alpha-HPV-HR | Alpha-HPV-LR1 | Alpha-HPV-LR2 | Beta-HPV | Gamma-HPV | Macaque-αPV | Homo sapiens | Macaca fascicularis |
| Ala (A) | GCA | 1.70 | 1.62 | 2.00 | 1.92 | 1.66 | 1.65 | 1.64 | 1.64 | 0.91 | 1.04 |
| GCC | 0.60 | 0.61 | 0.64 | 0.79 | 1.01 | 0.58 | 0.46 | 1.09 | 1.60 | 1.41 | |
| GCG | 0.28 | 0.31 | 0.25 | 0.34 | 0.42 | 0.27 | 0.24 | 0.44 | 0.42 | 0.36 | |
| GCT | 1.42 | 1.47 | 1.11 | 0.95 | 0.91 | 1.51 | 1.67 | 0.83 | 1.06 | 1.19 | |
| Cys (C) | TGC | 0.62 | 0.69 | 0.50 | 0.73 | 0.96 | 0.69 | 0.51 | 1.04 | 1.09 | 0.99 |
| TGT | 1.38 | 1.31 | 1.50 | 1.27 | 1.04 | 1.31 | 1.49 | 0.96 | 0.91 | 1.01 | |
| Asp (D) | GAC | 0.68 | 0.71 | 0.76 | 0.88 | 0.98 | 0.68 | 0.56 | 1.05 | 1.07 | 0.98 |
| GAT | 1.32 | 1.29 | 1.24 | 1.12 | 1.02 | 1.32 | 1.44 | 0.95 | 0.93 | 1.02 | |
| Glu (E) | GAA | 1.33 | 1.25 | 1.36 | 1.26 | 1.05 | 1.31 | 1.41 | 0.88 | 0.84 | 0.95 |
| GAG | 0.67 | 0.75 | 0.64 | 0.74 | 0.95 | 0.69 | 0.59 | 1.12 | 1.16 | 1.05 | |
| Phe (F) | TTC | 0.25 | 0.33 | 0.11 | 0.14 | 0.36 | 0.25 | 0.26 | 0.44 | 1.07 | 0.96 |
| TTT | 1.75 | 1.67 | 1.89 | 1.86 | 1.64 | 1.75 | 1.74 | 1.56 | 0.93 | 1.04 | |
| Gly (G) | GGA | 1.27 | 1.28 | 1.05 | 1.09 | 0.90 | 1.31 | 1.43 | 0.74 | 1.00 | 1.15 |
| GGC | 0.73 | 0.71 | 0.86 | 0.88 | 1.04 | 0.76 | 0.58 | 1.26 | 1.35 | 1.20 | |
| GGG | 0.73 | 0.79 | 0.74 | 0.79 | 1.10 | 0.73 | 0.61 | 1.25 | 1.00 | 0.93 | |
| GGT | 1.27 | 1.22 | 1.36 | 1.24 | 0.96 | 1.20 | 1.38 | 0.75 | 0.65 | 0.73 | |
| His (H) | CAC | 0.56 | 0.62 | 0.62 | 0.69 | 0.88 | 0.48 | 0.47 | 1.11 | 1.16 | 1.06 |
| CAT | 1.44 | 1.38 | 1.38 | 1.31 | 1.12 | 1.52 | 1.53 | 0.89 | 0.84 | 0.94 | |
| Ile (I) | ATA | 1.34 | 1.29 | 1.52 | 1.45 | 1.49 | 1.24 | 1.29 | 1.51 | 0.51 | 0.58 |
| ATC | 0.22 | 0.31 | 0.10 | 0.15 | 0.28 | 0.29 | 0.22 | 0.32 | 1.41 | 1.24 | |
| ATT | 1.43 | 1.40 | 1.38 | 1.40 | 1.23 | 1.47 | 1.49 | 1.18 | 1.08 | 1.18 | |
| Lys (K) | AAA | 1.43 | 1.38 | 1.51 | 1.31 | 1.11 | 1.42 | 1.53 | 0.99 | 0.87 | 0.94 |
| AAG | 0.57 | 0.62 | 0.49 | 0.69 | 0.89 | 0.58 | 0.47 | 1.01 | 1.13 | 1.06 | |
| Leu (L) | CTA | 0.74 | 0.72 | 0.86 | 0.89 | 1.02 | 0.65 | 0.65 | 0.75 | 0.43 | 0.48 |
| CTC | 0.17 | 0.26 | 0.07 | 0.06 | 0.21 | 0.25 | 0.15 | 0.30 | 1.17 | 1.06 | |
| CTG | 0.65 | 0.80 | 0.51 | 0.69 | 1.27 | 0.62 | 0.53 | 1.78 | 2.37 | 2.08 | |
| CTT | 0.80 | 0.89 | 0.56 | 0.57 | 0.70 | 0.87 | 0.88 | 0.58 | 0.79 | 0.92 | |
| TTA | 2.40 | 2.11 | 2.80 | 2.60 | 1.43 | 2.36 | 2.57 | 1.16 | 0.46 | 0.57 | |
| TTG | 1.24 | 1.22 | 1.20 | 1.20 | 1.37 | 1.25 | 1.22 | 1.43 | 0.77 | 0.88 | |
| Asn (N) | AAC | 0.54 | 0.60 | 0.59 | 0.66 | 0.77 | 0.51 | 0.47 | 1.06 | 1.06 | 0.98 |
| AAT | 1.46 | 1.40 | 1.41 | 1.34 | 1.23 | 1.49 | 1.53 | 0.94 | 0.94 | 1.02 | |
| Pro (P) | CCA | 1.40 | 1.35 | 1.43 | 1.18 | 1.07 | 1.47 | 1.48 | 0.91 | 1.11 | 1.22 |
| CCC | 0.56 | 0.62 | 0.55 | 0.61 | 0.96 | 0.55 | 0.45 | 1.41 | 1.29 | 1.15 | |
| CCG | 0.25 | 0.30 | 0.22 | 0.30 | 0.36 | 0.24 | 0.23 | 0.37 | 0.45 | 0.39 | |
| CCT | 1.79 | 1.73 | 1.80 | 1.91 | 1.60 | 1.74 | 1.85 | 1.31 | 1.15 | 1.25 | |
| Gln (Q) | CAA | 1.19 | 1.13 | 1.19 | 1.14 | 0.82 | 1.29 | 1.25 | 0.80 | 0.53 | 0.61 |
| CAG | 0.81 | 0.87 | 0.81 | 0.86 | 1.18 | 0.71 | 0.75 | 1.20 | 1.47 | 1.39 | |
| Arg (R) | AGA | 2.35 | 2.39 | 1.87 | 1.67 | 1.22 | 2.28 | 2.92 | 1.33 | 1.29 | 1.53 |
| AGG | 1.01 | 1.07 | 1.06 | 1.21 | 1.21 | 1.21 | 0.80 | 1.28 | 1.27 | 1.29 | |
| CGA | 0.82 | 0.78 | 0.75 | 0.66 | 0.66 | 0.85 | 0.88 | 0.55 | 0.65 | 0.69 | |
| CGC | 0.58 | 0.59 | 0.57 | 0.78 | 0.99 | 0.55 | 0.45 | 1.02 | 1.10 | 0.89 | |
| CGG | 0.42 | 0.44 | 0.47 | 0.59 | 0.77 | 0.46 | 0.27 | 0.81 | 1.21 | 1.07 | |
| CGT | 0.83 | 0.72 | 1.27 | 1.09 | 1.15 | 0.66 | 0.68 | 1.01 | 0.48 | 0.52 | |
| Ser (S) | AGC | 0.75 | 0.88 | 0.67 | 0.67 | 1.09 | 0.75 | 0.69 | 1.71 | 1.44 | 1.28 |
| AGT | 1.56 | 1.45 | 1.91 | 1.71 | 1.46 | 1.39 | 1.58 | 1.04 | 0.90 | 1.00 | |
| TCA | 1.13 | 1.12 | 1.08 | 1.07 | 0.75 | 1.25 | 1.20 | 0.87 | 0.90 | 0.99 | |
| TCC | 0.77 | 0.75 | 0.65 | 0.83 | 1.15 | 0.91 | 0.62 | 1.08 | 1.31 | 1.20 | |
| TCG | 0.25 | 0.28 | 0.20 | 0.21 | 0.32 | 0.26 | 0.24 | 0.31 | 0.33 | 0.29 | |
| TCT | 1.53 | 1.52 | 1.49 | 1.51 | 1.24 | 1.44 | 1.68 | 1.00 | 1.13 | 1.24 | |
| Thr (T) | ACA | 1.70 | 1.63 | 2.00 | 2.00 | 1.59 | 1.68 | 1.63 | 1.42 | 1.14 | 1.24 |
| ACC | 0.70 | 0.72 | 0.65 | 0.69 | 1.06 | 0.79 | 0.58 | 1.10 | 1.42 | 1.28 | |
| ACG | 0.26 | 0.29 | 0.28 | 0.36 | 0.42 | 0.21 | 0.23 | 0.59 | 0.46 | 0.40 | |
| ACT | 1.33 | 1.37 | 1.08 | 0.95 | 0.93 | 1.31 | 1.57 | 0.89 | 0.99 | 1.08 | |
| Val (V) | GTA | 1.34 | 1.22 | 1.60 | 1.42 | 1.15 | 1.30 | 1.35 | 0.82 | 0.47 | 0.56 |
| GTC | 0.31 | 0.39 | 0.16 | 0.18 | 0.32 | 0.41 | 0.30 | 0.27 | 0.95 | 0.88 | |
| GTG | 1.07 | 1.10 | 1.15 | 1.36 | 1.75 | 0.99 | 0.86 | 2.15 | 1.85 | 1.71 | |
| GTT | 1.28 | 1.29 | 1.09 | 1.03 | 0.78 | 1.31 | 1.49 | 0.77 | 0.73 | 0.85 | |
| Tyr (Y) | TAC | 0.43 | 0.52 | 0.33 | 0.36 | 0.52 | 0.44 | 0.42 | 0.69 | 1.11 | 1.02 |
| TAT | 1.57 | 1.48 | 1.67 | 1.64 | 1.48 | 1.56 | 1.58 | 1.31 | 0.89 | 0.98 | |
| Amino Acid | All-HPV | All-PV | Alpha-HPV-HR | Alpha-HPV-LR1 | Alpha-HPV-LR2 | Beta-HPV | Gamma-HPV | Macaque-αPV |
|---|---|---|---|---|---|---|---|---|
| ApA (=TpT) | 1.04 | 1.04 | 0.99 | 1.00 | 1.00 | 1.05 | 1.06 | 1.04 |
| ApC (=GpT) | 0.98 | 0.98 | 1.11 | 1.06 | 1.04 | 0.93 | 0.94 | 1.01 |
| ApG (=CpT) | 1.03 | 1.03 | 0.92 | 0.94 | 0.97 | 1.07 | 1.07 | 0.99 |
| ApT | 0.96 | 0.96 | 1.00 | 1.00 | 1.00 | 0.95 | 0.93 | 0.96 |
| CpA (=TpG) | 1.23 | 1.24 | 1.30 | 1.31 | 1.30 | 1.21 | 1.20 | 1.36 |
| CpC (=GpG) | 1.14 | 1.14 | 1.20 | 1.19 | 1.18 | 1.13 | 1.11 | 1.13 |
| CpG | 0.48 | 0.48 | 0.47 | 0.48 | 0.54 | 0.48 | 0.46 | 0.52 |
| GpA (=TpC) | 0.88 | 0.87 | 0.72 | 0.72 | 0.75 | 0.94 | 0.95 | 0.74 |
| GpC | 1.08 | 1.08 | 1.06 | 1.11 | 1.06 | 1.06 | 1.09 | 1.12 |
| TpA | 0.89 | 0.89 | 1.00 | 0.98 | 0.96 | 0.85 | 0.85 | 0.86 |
Publisher’s Note: MDPI stays neutral with regard to jurisdictional claims in published maps and institutional affiliations. |
© 2021 by the authors. Licensee MDPI, Basel, Switzerland. This article is an open access article distributed under the terms and conditions of the Creative Commons Attribution (CC BY) license (https://creativecommons.org/licenses/by/4.0/).
Share and Cite
Chen, Z.; Utro, F.; Platt, D.; DeSalle, R.; Parida, L.; Chan, P.K.S.; Burk, R.D. K-Mer Analyses Reveal Different Evolutionary Histories of Alpha, Beta, and Gamma Papillomaviruses. Int. J. Mol. Sci. 2021, 22, 9657. https://doi.org/10.3390/ijms22179657
Chen Z, Utro F, Platt D, DeSalle R, Parida L, Chan PKS, Burk RD. K-Mer Analyses Reveal Different Evolutionary Histories of Alpha, Beta, and Gamma Papillomaviruses. International Journal of Molecular Sciences. 2021; 22(17):9657. https://doi.org/10.3390/ijms22179657
Chicago/Turabian StyleChen, Zigui, Filippo Utro, Daniel Platt, Rob DeSalle, Laxmi Parida, Paul K. S. Chan, and Robert D. Burk. 2021. "K-Mer Analyses Reveal Different Evolutionary Histories of Alpha, Beta, and Gamma Papillomaviruses" International Journal of Molecular Sciences 22, no. 17: 9657. https://doi.org/10.3390/ijms22179657
APA StyleChen, Z., Utro, F., Platt, D., DeSalle, R., Parida, L., Chan, P. K. S., & Burk, R. D. (2021). K-Mer Analyses Reveal Different Evolutionary Histories of Alpha, Beta, and Gamma Papillomaviruses. International Journal of Molecular Sciences, 22(17), 9657. https://doi.org/10.3390/ijms22179657

