Multi-Antigen Imaging Reveals Inflammatory DC, ADAM17 and Neprilysin as Effectors in Keloid Formation
Abstract
:1. Introduction
2. Results
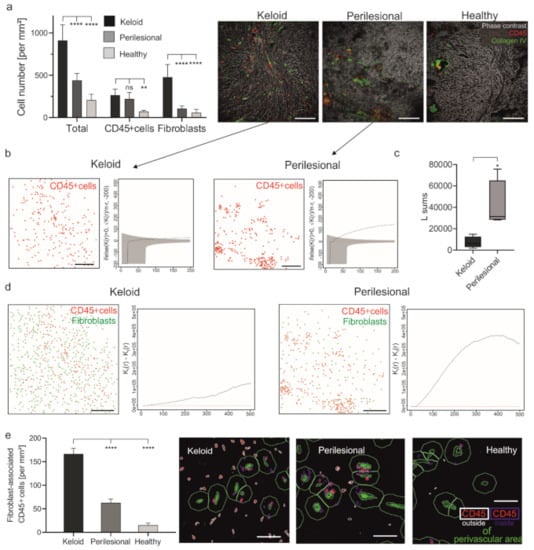
2.1. Lesional Immune Cells Associate with Fibroblasts
2.2. DCs Are the Predominant Cell Type in Keloid Tissue
2.3. Lesional DCs Have an Inflammatory Phenotype
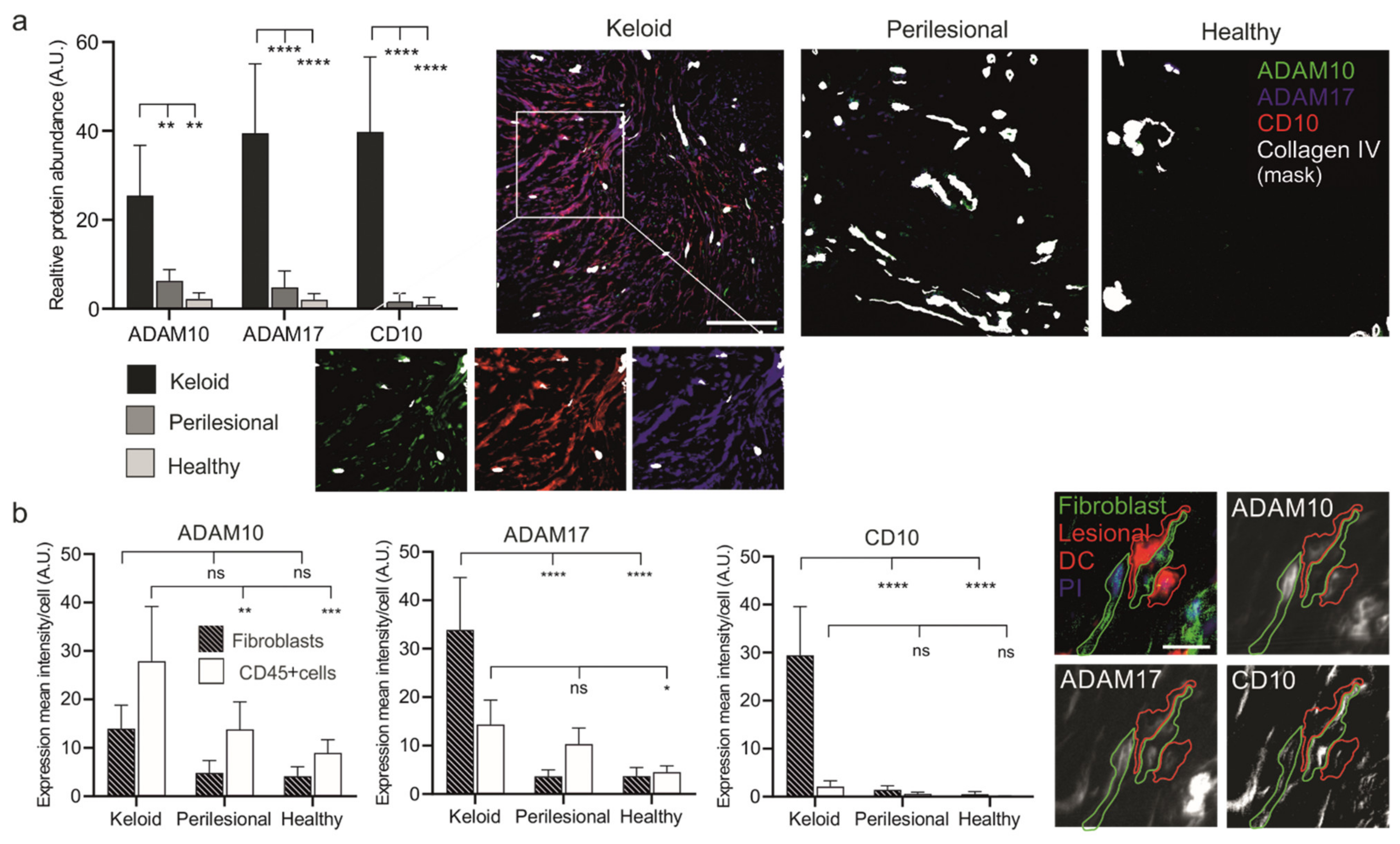
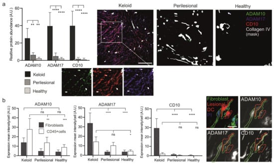
2.4. Elevated Levels of Metalloproteases and Their Substrates in KD
3. Discussion
4. Materials and Methods
4.1. Tissue Samples
4.2. Immunohistochemistry
4.3. MAA Sample Preparation
4.4. MAA Data Generation
4.5. MAA Analysis
4.6. MAA and IHC Antibodies
4.7. Statistical Analysis and Heat Maps
Supplementary Materials
Author Contributions
Funding
Institutional Review Board Statement
Informed Consent Statement
Data Availability Statement
Acknowledgments
Conflicts of Interest
References
- Corr, D.T.; Gallant-Behm, C.L.; Shrive, N.G.; Hart, D.A. Biomechanical behavior of scar tissue and uninjured skin in a porcine model. Wound Repair Regen. 2009, 17, 250–259. [Google Scholar] [CrossRef]
- Dunn, M.G.; Silver, F.H.; Swann, D.A. Mechanical analysis of hypertrophic scar tissue: Structural basis for apparent increased rigidity. J. Investig. Derm. 1985, 84, 9–13. [Google Scholar] [CrossRef] [Green Version]
- Robles, D.T.; Berg, D. Abnormal wound healing: Keloids. Clin. Derm. 2007, 25, 26–32. [Google Scholar] [CrossRef]
- Andrews, J.P.; Marttala, J.; Macarak, E.; Rosenbloom, J.; Uitto, J. Keloids: The paradigm of skin fibrosis—Pathomechanisms and treatment. Matrix. Biol. 2016, 51, 37–46. [Google Scholar] [CrossRef] [Green Version]
- Bijlard, E.; Kouwenberg, C.A.; Timman, R.; Hovius, S.E.; Busschbach, J.J.; Mureau, M.A. Burden of Keloid Disease: A Cross-sectional Health-related Quality of Life Assessment. Acta Derm. Venereol. 2017, 97, 225–229. [Google Scholar] [CrossRef] [Green Version]
- Brown, B.C.; McKenna, S.P.; Siddhi, K.; McGrouther, D.A.; Bayat, A. The hidden cost of skin scars: Quality of life after skin scarring. J. Plast. Reconstr. Aesthet. Surg. 2008, 61, 1049–1058. [Google Scholar] [CrossRef]
- Jumper, N.; Paus, R.; Bayat, A. Functional histopathology of keloid disease. Histol. Histopathol. 2015, 30, 1033–1057. [Google Scholar] [CrossRef]
- Brissett, A.E.; Sherris, D.A. Scar contractures, hypertrophic scars, and keloids. Facial. Plast. Surg. 2001, 17, 263–272. [Google Scholar] [CrossRef]
- Zhang, M.Z.; Dong, X.H.; Guan, E.L.; Si, L.B.; Zhuge, R.Q.; Zhao, P.X.; Zhang, X.; Liu, M.Y.; Adzavon, Y.M.; Long, X.; et al. A comparison of apoptosis levels in keloid tissue, physiological scars and normal skin. Am. J. Transl. Res. 2017, 9, 5548–5557. [Google Scholar]
- Nangole, F.W.; Agak, G.W. Keloid pathophysiology: Fibroblast or inflammatory disorders? JPRAS Open 2019, 22, 44–54. [Google Scholar] [CrossRef]
- Zimmermann, C.; Troeltzsch, D.; Giménez-Rivera, V.A.; Galli, S.J.; Metz, M.; Maurer, M.; Siebenhaar, F. Mast cells are critical for controlling the bacterial burden and the healing of infected wounds. Proc. Natl. Acad. Sci. USA 2019, 116, 20500–20504. [Google Scholar] [CrossRef] [Green Version]
- Jiao, H.; Fan, J.; Cai, J.; Pan, B.; Yan, L.; Dong, P.; Zong, X.; Gan, C.; Xiao, R. Analysis of Characteristics Similar to Autoimmune Disease in Keloid Patients. Aesthetic. Plast. Surg. 2015, 39, 818–825. [Google Scholar] [CrossRef] [PubMed]
- Jin, Q.; Gui, L.; Niu, F.; Yu, B.; Lauda, N.; Liu, J.; Mao, X.; Chen, Y. Macrophages in keloid are potent at promoting the differentiation and function of regulatory T cells. Exp. Cell Res. 2018, 362, 472–476. [Google Scholar] [CrossRef] [PubMed]
- Wang, Z.C.; Zhao, W.Y.; Cao, Y.; Liu, Y.Q.; Sun, Q.; Shi, P.; Cai, J.Q.; Shen, X.Z.; Tan, W.Q. The Roles of Inflammation in Keloid and Hypertrophic Scars. Front. Immunol. 2020, 11, 603187. [Google Scholar] [CrossRef] [PubMed]
- Ogawa, R. Keloid and Hypertrophic Scars Are the Result of Chronic Inflammation in the Reticular Dermis. Int. J. Mol. Sci. 2017, 18, 606. [Google Scholar] [CrossRef] [Green Version]
- Bagabir, R.; Byers, R.J.; Chaudhry, I.H.; Muller, W.; Paus, R.; Bayat, A. Site-specific immunophenotyping of keloid disease demonstrates immune upregulation and the presence of lymphoid aggregates. Br. J. Derm. 2012, 167, 1053–1066. [Google Scholar] [CrossRef] [PubMed]
- Boyce, D.E.; Ciampolini, J.; Ruge, F.; Murison, M.S.; Harding, K.G. Inflammatory-cell subpopulations in keloid scars. Br. J. Plast. Surg. 2001, 54, 511–516. [Google Scholar] [CrossRef]
- Li, X.; Wang, Y.; Yuan, B.; Yang, H.; Qiao, L. Status of M1 and M2 type macrophages in keloid. Int. J. Clin. Exp. Pathol. 2017, 10, 11098–11105. [Google Scholar]
- Chen, Z.; Zhou, L.; Won, T.; Gao, Z.; Wu, X.; Lu, L. Characterization of CD45RO(+) memory T lymphocytes in keloid disease. Br. J. Derm. 2018, 178, 940–950. [Google Scholar] [CrossRef]
- Lambrecht, B.N.; Vanderkerken, M.; Hammad, H. The emerging role of ADAM metalloproteinases in immunity. Nat. Rev. Immunol. 2018, 18, 745–758. [Google Scholar] [CrossRef]
- Murthy, A.; Shao, Y.W.; Narala, S.R.; Molyneux, S.D.; Zúñiga-Pflücker, J.C.; Khokha, R. Notch activation by the metalloproteinase ADAM17 regulates myeloproliferation and atopic barrier immunity by suppressing epithelial cytokine synthesis. Immunity 2012, 36, 105–119. [Google Scholar] [CrossRef] [PubMed] [Green Version]
- Oh, S.T.; Schramme, A.; Stark, A.; Tilgen, W.; Gutwein, P.; Reichrath, J. Overexpression of ADAM 10 and ADAM 12 in lesional psoriatic skin. Br. J. Derm. 2008, 158, 1371–1373. [Google Scholar] [CrossRef]
- Blobel, C.P. ADAMs: Key components in EGFR signalling and development. Nat. Rev. Mol. Cell. Biol. 2005, 6, 32–43. [Google Scholar] [CrossRef]
- Ostalecki, C.; Wittki, S.; Lee, J.H.; Geist, M.M.; Tibroni, N.; Harrer, T.; Schuler, G.; Fackler, O.T.; Baur, A.S. HIV Nef- and Notch1-dependent Endocytosis of ADAM17 Induces Vesicular TNF Secretion in Chronic HIV Infection. EBioMedicine 2016, 13, 294–304. [Google Scholar] [CrossRef] [PubMed] [Green Version]
- Lee, J.H.; Wittki, S.; Bräu, T.; Dreyer, F.S.; Krätzel, K.; Dindorf, J.; Johnston, I.C.; Gross, S.; Kremmer, E.; Zeidler, R.; et al. HIV Nef, paxillin, and Pak1/2 regulate activation and secretion of TACE/ADAM10 proteases. Mol. Cell 2013, 49, 668–679. [Google Scholar] [CrossRef] [Green Version]
- Ostalecki, C.; Lee, J.H.; Dindorf, J.; Collenburg, L.; Schierer, S.; Simon, B.; Schliep, S.; Kremmer, E.; Schuler, G.; Baur, A.S. Multiepitope tissue analysis reveals SPPL3-mediated ADAM10 activation as a key step in the transformation of melanocytes. Sci. Signal. 2017, 10, 470. [Google Scholar] [CrossRef]
- Broder, C.; Becker-Pauly, C. The metalloproteases meprin α and meprin β: Unique enzymes in inflammation, neurodegeneration, cancer and fibrosis. Biochem. J. 2013, 450, 253–264. [Google Scholar] [CrossRef] [Green Version]
- Kronenberg, D.; Bruns, B.C.; Moali, C.; Vadon-Le Goff, S.; Sterchi, E.E.; Traupe, H.; Böhm, M.; Hulmes, D.J.; Stöcker, W.; Becker-Pauly, C. Processing of procollagen III by meprins: New players in extracellular matrix assembly? J. Investig. Derm. 2010, 130, 2727–2735. [Google Scholar] [CrossRef] [Green Version]
- Schubert, W.; Bonnekoh, B.; Pommer, A.J.; Philipsen, L.; Bockelmann, R.; Malykh, Y.; Gollnick, H.; Friedenberger, M.; Bode, M.; Dress, A.W. Analyzing proteome topology and function by automated multidimensional fluorescence microscopy. Nat. Biotechnol. 2006, 24, 1270–1278. [Google Scholar] [CrossRef] [PubMed]
- Schierer, S.; Ostalecki, C.; Zinser, E.; Lamprecht, R.; Plosnita, B.; Stich, L.; Dörrie, J.; Lutz, M.B.; Schuler, G.; Baur, A.S. Extracellular vesicles from mature dendritic cells (DC) differentiate monocytes into immature DC. Life Sci. Alliance 2018, 1, e201800093. [Google Scholar] [CrossRef] [PubMed]
- Shaker, S.A.; Ayuob, N.N.; Hajrah, N.H. Cell talk: A phenomenon observed in the keloid scar by immunohistochemical study. Appl. Immunohistochem. Mol. Morphol. 2011, 19, 153–159. [Google Scholar] [CrossRef] [PubMed]
- Bourdely, P.; Anselmi, G.; Vaivode, K.; Ramos, R.N.; Missolo-Koussou, Y.; Hidalgo, S.; Tosselo, J.; Nuñez, N.; Richer, W.; Vincent-Salomon, A.; et al. Transcriptional and Functional Analysis of CD1c(+) Human Dendritic Cells Identifies a CD163(+) Subset Priming CD8(+)CD103(+) T Cells. Immunity 2020, 53, 335–352. [Google Scholar] [CrossRef] [PubMed]
- Lagares, D.; Ghassemi-Kakroodi, P.; Tremblay, C.; Santos, A.; Probst, C.K.; Franklin, A.; Santos, D.M.; Grasberger, P.; Ahluwalia, N.; Montesi, S.B.; et al. ADAM10-mediated ephrin-B2 shedding promotes myofibroblast activation and organ fibrosis. Nat. Med. 2017, 23, 1405–1415. [Google Scholar] [CrossRef] [PubMed]
- Berman, B.; Maderal, A.; Raphael, B. Keloids and Hypertrophic Scars: Pathophysiology, Classification, and Treatment. Derm. Surg. 2017, 43 (Suppl. S1), 3–18. [Google Scholar] [CrossRef]
- Mullooly, M.; McGowan, P.M.; Crown, J.; Duffy, M.J. The ADAMs family of proteases as targets for the treatment of cancer. Cancer Biol. 2016, 17, 870–880. [Google Scholar] [CrossRef] [PubMed]
- Kawaguchi, M.; Hearing, V.J. The Roles of ADAMs Family Proteinases in Skin Diseases. Enzym. Res. 2011, 2011, 482498. [Google Scholar] [CrossRef] [Green Version]
- Mochizuki, S.; Ao, T.; Sugiura, T.; Yonemura, K.; Shiraishi, T.; Kajiwara, Y.; Okamoto, K.; Shinto, E.; Okada, Y.; Ueno, H. Expression and Function of a Disintegrin and Metalloproteinases in Cancer-Associated Fibroblasts of Colorectal Cancer. Digestion 2020, 101, 18–24. [Google Scholar] [CrossRef]
- Bae, S.; Brumbaugh, J.; Bonavida, B. Exosomes derived from cancerous and non-cancerous cells regulate the anti-tumor response in the tumor microenvironment. Genes Cancer 2018, 9, 87–100. [Google Scholar] [CrossRef] [Green Version]
- Kahan, B.D. Individuality: The barrier to optimal immunosuppression. Nat. Rev. Immunol. 2003, 3, 831–838. [Google Scholar] [CrossRef]
- Kapsenberg, M.L. Dendritic-cell control of pathogen-driven T-cell polarization. Nat. Rev. Immunol. 2003, 3, 984–993. [Google Scholar] [CrossRef]
- Choi, H.M.; Shin, M.S. Angiotensin receptor-neprilysin inhibitor for the treatment of heart failure: A review of recent evidence. Korean J. Intern. Med. 2020, 35, 498–513. [Google Scholar] [CrossRef] [PubMed]
- Moss, M.L.; Minond, D. Recent Advances in ADAM17 Research: A Promising Target for Cancer and Inflammation. Mediat. Inflamm. 2017, 2017, 9673537. [Google Scholar] [CrossRef] [PubMed] [Green Version]






| Antibody | Clone | Company | Dilution |
|---|---|---|---|
| ADAM10-PE | SHM14 | BioLegend | 1:40 |
| ADAM10 | 1E12 | Helmholtz Zetrum München | 1:100 |
| ADAM17-FITC | 111633 | R&D Systems | 1:40 |
| ADAM17 | 1B7 | Helmholtz Zetrum München | 1:100 |
| CD1a-PE | NA1/34 | Dako | 1:40 |
| CD1a | EP3622 | Cell Marque | 1:200 |
| CD3-PE | UCHT1 | ImmunoTools | 1:40 |
| CD4-PE | OKT-4 | ImmunoTools | 1:40 |
| CD5-PE | LT1 | ImmunoTools | 1:20 |
| CD6-PE | HI210 | ImmunoTools | 1:20 |
| CD7-PE | LT7 | ImmunoTools | 1:20 |
| CD8-PE | HIT8a | ImmunoTools | 1:40 |
| CD9-PE | HI9a | ImmunoTools | 1:40 |
| CD10-FITC | LT10 | ImmunoTools | 1:10 |
| CD10 | 56C6 | DCS | 1:250 |
| CD11a-PE | HI111 | ImmunoTools | 1:40 |
| CD11c-FITC | MJ4-27G12.4.6 | Miltenyi Biotec | 1:10 |
| CD11c | 5D11 | DCS | 1:100 |
| CD14-PE | 18D11 | ImmunoTools | 1:40 |
| CD14 | EPR3653 | DCS | 1:100 |
| CD20-FITC | LT20 | ImmunoTools | 1:20 |
| CD29-FITC | HI29a | ImmunoTools | 1:40 |
| CD38-PE | HIT2 | ImmunoTools | 1:20 |
| CD39-PE | MZ18-23C8 | Miltenyi Biotec | 1:10 |
| CD40-PE | HI40a | ImmunoTools | 1:40 |
| CD44-PE | IM7 | ImmunoTools | 1:40 |
| CD45-PE | HI30 | ImmunoTools | 1:40 |
| CD45RA-PE | HI100 | ImmunoTools | 1:20 |
| CD45RO-PE | UCHL1 | ImmunoTools | 1:20 |
| CD54-PE | 1H4 | ImmunoTools | 1:40 |
| CD56-PE | B-A19 | ImmunoTools | 1:40 |
| CD58-PE | HI58a | ImmunoTools | 120 |
| CD63-FITC | MEM-259 | BioLegend | 1:40 |
| CD68-FITC | KP1 | Dako | 1:40 |
| CD69-FITC | IT8G1 | ImmunoTools | 1:20 |
| CD90-FITC | DG3 | Miltenyi Biotec | 1:40 |
| CD95-FITC | LT95 | ImmunoTools | 1:20 |
| CD107a-FITC | H4A3 | BD Pharmingen | 1:40 |
| CD117-FITC | 7 | Novus Biologicals | 1:20 |
| CD169-FITC | 7-239 | AbD Serotec | 1:40 |
| CD276-FITC | FM276 | Miltenyi Biotec | 1:20 |
| Collagen IV-FITC | 5K134 | Biomol | 1:200 |
| Fibroblast-FITC | REA165 | Miltenyi Biotec | 1:10 |
| HLA-ABC-PE | W6/32 | ImmunoTools | 1:40 |
| HLA-DR-PE | LT-DR | ImmunoTools | 1:40 |
| Notch1-FITC | mN1A | abcam | 1:20 |
| Notch3-PE | MHN3-21 | BioLegend | 1:10 |
| Propidium iodid | Genaxxon Bioscience | 1:1000 | |
| Vimentin-FITC | V9 | Santa Cruz Biotechnology | 1:100 |
Publisher’s Note: MDPI stays neutral with regard to jurisdictional claims in published maps and institutional affiliations. |
© 2021 by the authors. Licensee MDPI, Basel, Switzerland. This article is an open access article distributed under the terms and conditions of the Creative Commons Attribution (CC BY) license (https://creativecommons.org/licenses/by/4.0/).
Share and Cite
Rath, M.; Pitiot, A.; Kirr, M.; Fröhlich, W.; Plosnita, B.; Schliep, S.; Bauerschmitz, J.; Baur, A.S.; Ostalecki, C. Multi-Antigen Imaging Reveals Inflammatory DC, ADAM17 and Neprilysin as Effectors in Keloid Formation. Int. J. Mol. Sci. 2021, 22, 9417. https://doi.org/10.3390/ijms22179417
Rath M, Pitiot A, Kirr M, Fröhlich W, Plosnita B, Schliep S, Bauerschmitz J, Baur AS, Ostalecki C. Multi-Antigen Imaging Reveals Inflammatory DC, ADAM17 and Neprilysin as Effectors in Keloid Formation. International Journal of Molecular Sciences. 2021; 22(17):9417. https://doi.org/10.3390/ijms22179417
Chicago/Turabian StyleRath, Mathias, Alain Pitiot, Michael Kirr, Waltraud Fröhlich, Bianca Plosnita, Stefan Schliep, Jürgen Bauerschmitz, Andreas S. Baur, and Christian Ostalecki. 2021. "Multi-Antigen Imaging Reveals Inflammatory DC, ADAM17 and Neprilysin as Effectors in Keloid Formation" International Journal of Molecular Sciences 22, no. 17: 9417. https://doi.org/10.3390/ijms22179417
APA StyleRath, M., Pitiot, A., Kirr, M., Fröhlich, W., Plosnita, B., Schliep, S., Bauerschmitz, J., Baur, A. S., & Ostalecki, C. (2021). Multi-Antigen Imaging Reveals Inflammatory DC, ADAM17 and Neprilysin as Effectors in Keloid Formation. International Journal of Molecular Sciences, 22(17), 9417. https://doi.org/10.3390/ijms22179417

