Enhancement of Anti-Tumoral Immunity by β-Casomorphin-7 Inhibits Cancer Development and Metastasis of Colorectal Cancer
Abstract
:1. Introduction
2. Results
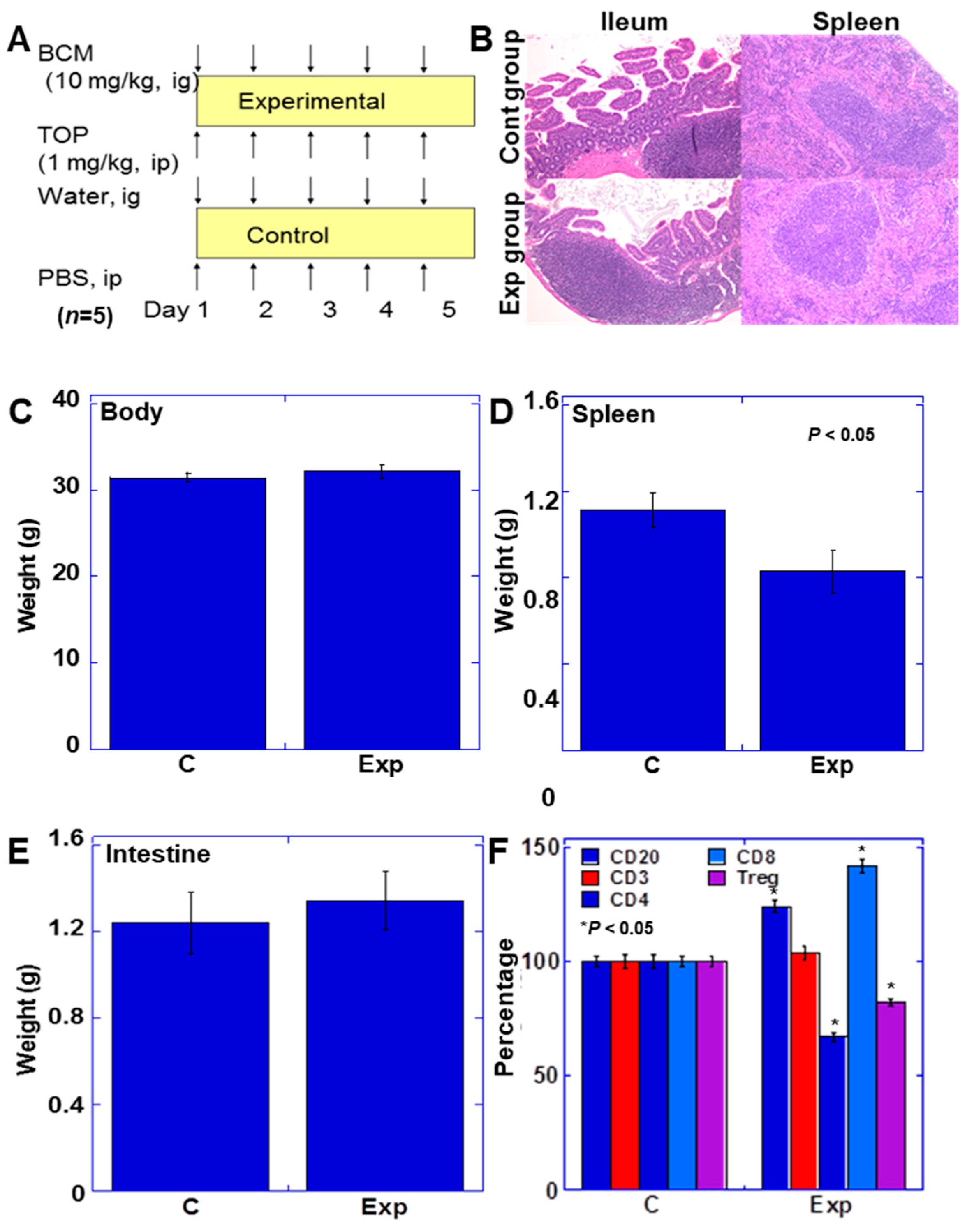
2.1. Effect of BCM on Lymphocyte Subsets
2.2. Degradation of BCM by CD10
2.3. Effect of BCM on Intestinal Lymphocytes
2.4. Effect of BCM on Colorectal Carcinogenesis
2.5. Effect of BCM on Colorectal Cancer Metastasis
3. Discussion
4. Materials and Methods
4.1. Cell Culture
4.2. Animals
4.3. Spleen Cells
4.4. Mouse Non-Cancer Model
4.5. Mouse Colon Carcinogenesis Model
4.6. Orthotopic Liver Metastasis Model
4.7. Histological Analysis
4.8. Immunohistochemistry
4.9. Protein Extraction
4.10. Enzyme-Linked Immunosorbent Assay (ELISA)
4.11. Degradation of BCM by CD10
4.12. Statistical Analysis
Author Contributions
Funding
Institutional Review Board Statement
Informed Consent Statement
Data Availability Statement
Acknowledgments
Conflicts of Interest
Abbreviation
| BCM | β-Casomorphin-7 |
| TOP | thiorphan |
| CD | cluster of differentiation |
| ACF | aberrant crypt foci |
| ss-DNA | single strand-DNA |
| MOR | μ-opioid receptor |
| IL | interleukin |
| Treg | regulatory T cell |
| MENK | methionine-enkephalin |
| HT | hydroxytryptamine |
| Th | T cell helper |
| DPP | dipeptidyl peptidase |
References
- Siegel, R.; Ma, J.; Zou, Z.; Jemal, A. Cancer statistics, 2014. CA Cancer J. Clin. 2014, 64, 9–29. [Google Scholar] [CrossRef] [Green Version]
- O’Keefe, S.J. Diet, microorganisms and their metabolites, and colon cancer. Nat. Rev. Gastroenterol. Hepatol. 2016, 13, 691–706. [Google Scholar] [CrossRef]
- Bakken, T.; Braaten, T.; Olsen, A.; Hjartåker, A.; Lund, E.; Skeie, G. Milk and risk of colorectal, colon and rectal cancer in the Huncharek, M.; Muscat, J.; Kupelnick, B. Colorectal cancer risk and dietary intake of calcium, vitamin D, and dairy products: A meta-analysis of 26,335 cases from 60 observational studies. Nutr Cancer 2009, 61, 47–69. [Google Scholar]
- Bakken, T.; Braaten, T.; Olsen, A.; Hjartåker, A.; Lund, E.; Skeie, G. Norwegian Women and Cancer (NOWAC) Cohort Study. Br. J. Nutr. 2018, 119, 1274–1285. [Google Scholar] [CrossRef] [PubMed] [Green Version]
- Barrubés, L.; Babio, N.; Becerra-Tomás, N.; Rosique-Esteban, N.; Salas-Salvadó, J. Association between dairy product consumption and colorectal cancer risk in adults: A systematic review and meta-analysis of epidemiologic studies. Adv. Nutr. 2019, 10, S190–S211. [Google Scholar] [CrossRef] [PubMed]
- Järvinen, R.; Knekt, P.; Hakulinen, T.; Aromaa, A. Prospective study on milk products, calcium and cancers of the colon and rectum. Eur. J. Clin. Nutr. 2001, 55, 1000–1007. [Google Scholar] [CrossRef] [Green Version]
- Baena, R.; Salinas, P. Diet and colorectal cancer. Maturitas 2015, 80, 258–264. [Google Scholar] [CrossRef]
- Sun, X.; Zhang, J.; Gupta, R.; Macgibbon, A.K.; Kuhn-Sherlock, B.; Krissansen, G.W. Dairy milk fat augments paclitaxel therapy to suppress tumour metastasis in mice and protects against the side-effects of chemotherapy. Clin. Exp. Metastasis 2011, 28, 675–688. [Google Scholar] [CrossRef] [PubMed]
- Tsuda, H.; Sekine, K.; Takasuka, N.; Toriyama-Baba, H.; Iigo, M. Prevention of colon carcinogenesis and carcinoma metastasis by orally administered bovine lactoferrin in animals. Biofactors 2000, 12, 83–88. [Google Scholar] [CrossRef] [PubMed]
- Rock, C.L. Milk and the risk and progression of cancer. Nestle. Nutr. Workshop Ser. Pediatr. Program 2011, 67, 173–185. [Google Scholar]
- Thiruvengadam, M.; Venkidasamy, B.; Thirupathi, P.; Chung, I.M.; Subramanian, U. β-Casomorphin: A complete health perspective. Food Chem. 2021, 337, 127765. [Google Scholar] [CrossRef]
- De Noni, I.; Fitz Gerald, R.J.; Korhonean, H.J.T.; Le Roux, Y.; Livesey, C.T.; Thorsdottir, I.; Tome, D.; Witkamp, R. Review of the potential health impact of β-casomorphins and related peptides. European Food Safety Agency. Sci. Rep. 2009, 231, 1–107. [Google Scholar]
- Kamiński, S.; Cieslińska, A.; Kostyra, E. Polymorphism of bovine beta-casein and its potential effect on human health. J. Appl. Genet. 2007, 48, 189–198. [Google Scholar] [CrossRef] [PubMed]
- Sun, Z.; Zhang, Z.; Wang, X.; Cade, R.; Elmir, Z.; Fregly, M. Relation of beta-casomorphin to apnea in sudden infant death syndrome. Peptides 2003, 24, 937–943. [Google Scholar] [CrossRef]
- Kampa, M.; Bakogeorgou, E.; Hatzoglou, A.; Damianaki, A.; Martin, P.M.; Castanas, E. Opioid alkaloids and casomorphin peptides decrease the proliferation of prostatic cancer cell lines (LNCaP, PC3 and DU145) through a partial interaction with opioid receptors. Eur. J. Pharmacol. 1997, 335, 255–265. [Google Scholar] [CrossRef]
- Zhang, Z.; Zhao, H.; Ge, D.; Wang, S.; Qi, B. β-Casomorphin-7 ameliorates sepsis–induced acute kidney injury by targeting NF-κB pathway. Med. Sci. Monit. 2019, 25, 121–127. [Google Scholar] [CrossRef]
- Elitsur, Y.; Luk, G.D. Beta–casomorphin (BCM) and human colonic lamina propria lymphocyte proliferation. Clin. Exp. Immunol. 1991, 85, 493–497. [Google Scholar] [CrossRef]
- Kayser, H.; Meisel, H. Stimulation of human peripheral blood lymphocytes by bioactive peptides derived from bovine milk proteins. FEBS Lett. 1996, 383, 18–20. [Google Scholar] [CrossRef] [Green Version]
- Ul Haq, M.R.; Kapila, R.; Sharma, R.; Saliganti, V.; Kapila, S. Comparative evaluation of cow β-casein variants (A1/A2) consumption on Th2-mediated inflammatory response in mouse gut. Eur. J. Nutr. 2014, 53, 1039–1049. [Google Scholar] [CrossRef] [PubMed]
- Asledottir, T.; Picariello, G.; Mamone, G.; Ferranti, P.; Røseth, A.; Devold, T.G.; Vegarud, G.E. Degradation of β-casomorphin-7 through in vitro gastrointestinal and jejunal brush border membrane digestion. J. Dairy Sci. 2019, 102, 8622–8629. [Google Scholar] [CrossRef]
- Zoghbi, S.; Trompette, A.; Claustre, J.; El Homsi, M.; Garzón, J.; Jourdan, G.; Scoazec, J.Y.; Plaisancié, P. Beta–Casomorphin-7 regulates the secretion and expression of gastrointestinal mucins through a mu-opioid pathway. Am. J. Physiol. Gastrointest. Liver Physiol. 2006, 290, G1105–G1113. [Google Scholar] [CrossRef] [Green Version]
- Cieślińska, A.; Sienkiewicz-Szłapka, E.; Wasilewska, J.; Fiedorowicz, E.; Chwała, B.; Moszyńska-Dumara, M.; Cieśliński, T.; Bukało, M.; Kostyra, E. Influence of candidate polymorphisms on the dipeptidyl peptidase IV and μ-opioid receptor genes expression in aspect of the β-casomorphin–7 modulation functions in autism. Peptides 2015, 65, 6–11. [Google Scholar] [CrossRef]
- Koch, G.; Wiedemann, K.; Teschemacher, H. Opioid activities of human beta-casomorphins. Naunyn Schmiedebergs Arch. Pharmacol. 1985, 331, 351–354. [Google Scholar] [CrossRef] [PubMed]
- Fiedorowicz, E.; Kaczmarski, M.; Cieślińska, A.; Sienkiewicz-Szłapka, E.; Jarmołowska, B.; Chwała, B.; Kostyra, E. β-casomorphin-7 alters μ-opioid receptor and dipeptidyl peptidase IV genes expression in children with atopic dermatitis. Peptides 2014, 62, 144–149. [Google Scholar] [CrossRef] [PubMed]
- Xu, N.; Wang, Y.; Zhao, S.; Jiao, T.; Xue, H.; Shan, F.; Zhang, N. Naltrexone (NTX) relieves inflammation in the collagen-induced- arthritis (CIA) rat models through regulating TLR4/NFκB signaling pathway. Int. Immunopharmacol. 2020, 79, 106056. [Google Scholar] [CrossRef]
- Fiedorowicz, E.; Jarmołowska, B.; Iwan, M.; Kostyra, E.; Obuchowicz, R.; Obuchowicz, M. The influence of μ-opioid receptor agonist and antagonist peptides on peripheral blood mononuclear cells (PBMCs). Peptides 2011, 32, 707–712. [Google Scholar] [CrossRef] [PubMed]
- Jiao, X.; Wang, X.; Wang, R.; Geng, J.; Liu, N.; Chen, H.; Griffin, N.; Shan, F. Rules to activate CD8+ T cells through regulating subunits of opioid receptors by methionine enkephalin (MENK). Int. Immunopharmacol. 2018, 65, 76–83. [Google Scholar] [CrossRef]
- Li, W.; Chen, W.; Herberman, R.B.; Plotnikoff, N.P.; Youkilis, G.; Griffin, N.; Wang, E.; Lu, C.; Shan, F. Immunotherapy of cancer via mediation of cytotoxic T lymphocytes by methionine enkephalin (MENK). Cancer Lett. 2014, 344, 212–222. [Google Scholar] [CrossRef] [PubMed]
- Sokolov, O.Y.; Pryanikova, N.A.; Kost, N.V.; Zolotarev, Y.A.; Ryukert, E.N.; Zozulya, A.A. Reactions between beta-casomorphins-7 and 5-HT2-serotonin receptors. Bull. Exp. Biol. Med. 2005, 140, 582–584. [Google Scholar] [CrossRef]
- Wu, H.; Herr, D.; MacIver, N.J.; Rathmell, J.C.; Gerriets, V.A. CD4 T cells differentially express cellular machinery for serotonin signaling, synthesis, and metabolism. Int. Immunopharmacol. 2020, 88, 106922. [Google Scholar] [CrossRef]
- Sacramento, P.M.; Monteiro, C.; Dias, A.S.O.; Kasahara, T.M.; Ferreira, T.B.; Hygino, J.; Wing, A.C.; Andrade, R.M.; Rueda, F.; Sales, M.C.; et al. Serotonin decreases the production of Th1/Th17 cytokines and elevates the frequency of regulatory CD4+ T-cell subsets in multiple sclerosis patients. Eur. J. Immunol. 2018, 48, 1376–1388. [Google Scholar] [CrossRef] [Green Version]
- Hofmann, B.; Afzelius, P.; Iversen, J.; Kronborg, G.; Aabech, P.; Benfield, T.; Dybkjaer, E.; Nielsen, J.O. Buspirone, a serotonin receptor agonist, increases CD4 T-cell counts and modulates the immune system in HIV-seropositive subjects. Aids 1996, 10, 1339–1347. [Google Scholar] [CrossRef]
- Dong, Y.; Han, Y.; Wang, Z.; Qin, Z.; Yang, C.; Cao, J.; Chen, Y. Role of serotonin on the intestinal mucosal immune response to stress-induced diarrhea in weaning mice. BMC Gastroenterol. 2017, 17, 1–10. [Google Scholar] [CrossRef] [PubMed] [Green Version]
- Forward, N.A.; Furlong, S.J.; Yang, Y.; Lin, T.J.; Hoskin, D.W. Mast cells down-regulate CD4+ CD25+ T regulatory cell suppressor function via histamine H1 receptor interaction. J. Immunol. 2009, 183, 3014–3022. [Google Scholar] [CrossRef] [Green Version]
- Dunford, P.J.; O’Donnell, N.; Riley, J.P.; Williams, K.N.; Karlsson, L.; Thurmond, R.L. The histamine H4 receptor mediates allergic airway inflammation by regulating the activation of CD4+ T cells. J. Immunol. 2006, 176, 7062–7070. [Google Scholar] [CrossRef] [PubMed] [Green Version]
- Püschel, G.; Mentlein, R.; Heymann, E. Isolation and characterization of dipeptidyl peptidase IV from human placenta. Eur. J. Biochem. 1982, 126, 359–365. [Google Scholar] [CrossRef] [PubMed] [Green Version]
- Bellis, A.; Mauro, C.; Barbato, E.; Di Gioia, G.; Sorriento, D.; Trimarco, B.; Morisco, C. The rationale of neprilysin Inhibition in prevention of myocardial ischemia-reperfusion injury during ST-elevation myocardial infarction. Cells 2020, 9, 2134. [Google Scholar] [CrossRef] [PubMed]
- Lloyd, J.M.; Owens, S.R. CD10 immunohistochemistry stains enteric mucosa, but negative staining is unreliable in the setting of active enteritis. Mod. Pathol. 2011, 24, 1627–1632. [Google Scholar] [CrossRef] [Green Version]
- Fujiwara-Tani, R.; Sasaki, T.; Luo, Y.; Goto, K.; Kawahara, I.; Nishiguchi, Y.; Kishi, S.; Mori, S.; Ohmori, H.; Kondoh, M.; et al. Anti-claudin-4 extracellular domain antibody enhances the antitumoral effects of chemotherapeutic and antibody drugs in colorectal cancer. Oncotarget 2018, 9, 37367–37378. [Google Scholar] [CrossRef] [PubMed] [Green Version]
- Kuniyasu, H.; Luo, Y.; Fujii, K.; Sasahira, T.; Moriwaka, Y.; Tatsumoto, N.; Sasaki, T.; Yamashita, Y.; Ohmori, H. CD10 enhances metastasis of colorectal cancer by abrogating the anti-tumoural effect of methionine-enkephalin in the liver. Gut 2010, 59, 348–356. [Google Scholar] [CrossRef]
- Kuniyasu, H.; Oue, N.; Wakikawa, A.; Shigeishi, H.; Matsutani, N.; Kuraoka, K.; Ito, R.; Yokozaki, H.; Yasui, W. Expression of receptors for advanced glycation end-products (RAGE) is closely associated with the invasive and metastatic activity of gastric cancer. J. Pathol. 2002, 196, 163–170. [Google Scholar] [CrossRef] [PubMed]





| Protein 1 | Control | BCM | |
|---|---|---|---|
| Phosphorylated PLCγ1 | Spleen cells | 100 ± 5 2 | 71 ± 5 |
| Histamine | Medium | 100 ± 3 | 138 ± 6 |
Publisher’s Note: MDPI stays neutral with regard to jurisdictional claims in published maps and institutional affiliations. |
© 2021 by the authors. Licensee MDPI, Basel, Switzerland. This article is an open access article distributed under the terms and conditions of the Creative Commons Attribution (CC BY) license (https://creativecommons.org/licenses/by/4.0/).
Share and Cite
Mori, S.; Fujiwara-Tani, R.; Kishi, S.; Sasaki, T.; Ohmori, H.; Goto, K.; Nakashima, C.; Nishiguchi, Y.; Kawahara, I.; Luo, Y.; et al. Enhancement of Anti-Tumoral Immunity by β-Casomorphin-7 Inhibits Cancer Development and Metastasis of Colorectal Cancer. Int. J. Mol. Sci. 2021, 22, 8232. https://doi.org/10.3390/ijms22158232
Mori S, Fujiwara-Tani R, Kishi S, Sasaki T, Ohmori H, Goto K, Nakashima C, Nishiguchi Y, Kawahara I, Luo Y, et al. Enhancement of Anti-Tumoral Immunity by β-Casomorphin-7 Inhibits Cancer Development and Metastasis of Colorectal Cancer. International Journal of Molecular Sciences. 2021; 22(15):8232. https://doi.org/10.3390/ijms22158232
Chicago/Turabian StyleMori, Shiori, Rina Fujiwara-Tani, Shingo Kishi, Takamitsu Sasaki, Hitoshi Ohmori, Kei Goto, Chie Nakashima, Yukiko Nishiguchi, Isao Kawahara, Yi Luo, and et al. 2021. "Enhancement of Anti-Tumoral Immunity by β-Casomorphin-7 Inhibits Cancer Development and Metastasis of Colorectal Cancer" International Journal of Molecular Sciences 22, no. 15: 8232. https://doi.org/10.3390/ijms22158232
APA StyleMori, S., Fujiwara-Tani, R., Kishi, S., Sasaki, T., Ohmori, H., Goto, K., Nakashima, C., Nishiguchi, Y., Kawahara, I., Luo, Y., & Kuniyasu, H. (2021). Enhancement of Anti-Tumoral Immunity by β-Casomorphin-7 Inhibits Cancer Development and Metastasis of Colorectal Cancer. International Journal of Molecular Sciences, 22(15), 8232. https://doi.org/10.3390/ijms22158232

