Indomethacin Disrupts the Formation of β-Amyloid Plaques via an α2-Macroglobulin-Activating lrp1-Dependent Mechanism
Abstract
1. Introduction
2. Results
2.1. Indomethacin Improves Cognitive Decline in APP/PS1 Tg Mice
2.2. Indomethacin Suppresses Aβ Production and Deposition by Inducing the Expression of α-Secretases in APP/PS1 Tg Mice
2.3. Indomethacin Induces Aβ Efflux Both In Vivo and In Vitro
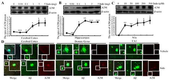
2.4. Indomethacin Treatment Increases the Expression of A2M
2.5. Indomethacin Inhibits the Expression of COX-2, L-PGDS and CRTH-2
2.6. PGD2 Suppresses the Expression of the A2M Protein in a CRTH2-Dependent Manner
2.7. A2M Is Responsible for Inducing ADAM10 Expression via RAP-Dependent Activation of the PI3-K/AKT and ERK1/2 Pathways
2.8. A2M Stimulates ADAM10 Expression via mTOR Signaling Pathways
2.9. A2M Mediates the Effects of Indomethacin on Suppressing the Aggregation of Aβ
2.10. Indomethacin Blocks the Effects of Aβ by Inducing the Degradation of LRP1
3. Discussion
4. Materials and Methods
4.1. Reagents
4.2. Cell Culture and Treatment
4.3. Transfection
4.4. Transgenic Mice
4.5. Morris Water Maze
4.6. Nest Construction
4.7. Stereotaxic Injection
4.8. Intragastric Administration
4.9. Collection of Brains
4.10. Immunofluorescence Staining
4.11. Tissue Embedding
4.12. Immunohistochemistry (IHC)
4.13. Western Blot Analysis
4.14. RNA Extraction
4.15. Reverse Transcription
4.16. qPCR
4.17. Measurement of Aβ1–42 Concentrations
4.18. Brain Tissue Extracts
4.19. Semidenaturing Detergent Agarose Gel Electrophoresis
4.20. Aβ Aggregation Assay
4.21. A2M* Preparation
4.22. Brain Retention and Efflux of Aβ
4.23. Animal Committee
4.24. Statistical Analysis
5. Conclusions
Author Contributions
Funding
Institutional Review Board Statement
Informed Consent Statement
Data Availability Statement
Conflicts of Interest
Abbreviations
| NSAID | nonsteroidal anti-inflammatory drug |
| AD | Alzheimer’s disease |
| A2M | α2-macroglobin |
| COX-2 | cyclooxygenase-2 |
| L-PGDS | lipocalin-type prostaglandin D synthase |
| L-PGDS | lipocalin-type prostaglandin D synthase |
| PG | prostaglandin |
| CRTH2 | PGD2 receptor 2 |
| Aβ | β-amyloid protein |
| LRP1 | low-density lipoprotein receptor-related protein 1 |
| Tg | transgenic |
| APs | β-amyloid plaques |
| NFTs | neurofibrillary tangles |
| iNOS | inducible nitric oxide synthase |
| WT | wild type |
| N2a | neuroblastoma 2a |
References
- Ott, A.; Breteler, M.M.B.; Harskamp, F.V.; Claus, J.J.; Cammen, T.J.M.V.D.; Grobbee, D.E.; Hofman, A. Prevalence of Alzheimer’s disease and vascular dementia: Association with education. The Rotterdam study. BMJ 1995, 310, 970–973. [Google Scholar] [CrossRef] [PubMed]
- Kent, S.A.; Spires-Jones, T.L.; Durrant, C.S. The physiological roles of tau and Aβ: Implications for Alzheimer’s disease pathology and therapeutics. Acta Neuropathol. 2020, 140, 417–447. [Google Scholar] [CrossRef] [PubMed]
- Guan, P.P.; Wang, P. Integrated communications between cyclooxygenase-2 and Alzheimer’s disease. FASEB J. 2019, 33, 13–33. [Google Scholar] [CrossRef]
- Wang, P.; Wang, Z.Y. Metal ions influx is a double edged sword for the pathogenesis of Alzheimer’s disease. Ageing Res. Rev. 2017, 35, 265–290. [Google Scholar] [CrossRef]
- Golde, T.E. Inflammation takes on Alzheimer disease. Nat. Med. 2002, 8, 936–938. [Google Scholar] [CrossRef]
- McGeer, E.G.; McGeer, P.L. Neuroinflammation in Alzheimer’s disease and mild cognitive impairment: A field in its infancy. J. Alzheimers Dis. 2010, 19, 355–361. [Google Scholar] [CrossRef] [PubMed]
- Szekely, C.A.; Thorne, J.E.; Zandi, P.P.; Ek, M.; Messias, E.; Breitner, J.C.; Goodman, S.N. Nonsteroidal anti-inflammatory drugs for the prevention of Alzheimer’s disease: A systematic review. Neuroepidemiology 2004, 23, 159–169. [Google Scholar] [CrossRef]
- Thomas, T.; Nadackal, T.G.; Thomas, K. Aspirin and non-steroidal anti-inflammatory drugs inhibit amyloid-β aggregation. Neuroreport 2001, 12, 3263–3267. [Google Scholar] [CrossRef]
- Eriksen, J.L.; Sagi, S.A.; Smith, T.E.; Weggen, S.; Das, P.; McLendon, D.C.; Ozols, V.; Jessing, K.; Zavitz, K.; Koo, E.; et al. AIDs and enantiomers of flurbiprofen target β 3-secretase and lower Aβ242 in vivo. J. Clin. Investig. 2003, 112, 440–449. [Google Scholar] [CrossRef]
- Morihara, T.; Chu, T.; Ubeda, O.; Beech, W.; Cole, G.M. Selective inhibition of Aβ242 production by NSAID R-enantiomers. J. Neurochem. 2010, 83, 1009–1012. [Google Scholar] [CrossRef]
- Weggen, S.; Eriksen, J.L.; Das, P.; Sagi, S.A.; Wang, R.; Pietrzik, C.U.; Findlay, K.A.; Smith, T.E.; Murphy, M.P.; Bulter, T.; et al. A subset of NSAIDs lower amyloidogenic Aβ242 independently of cyclooxygenase activity. Nature 2001, 414, 212–216. [Google Scholar] [CrossRef]
- Jantzen, P.T.; Connor, K.E.; Dicarlo, G.; Wenk, G.L.; Wallace, J.L.; Rojiani, A.M.; Coppola, D.; Morgan, D.; Gordon, M.N. Microglial Activation and β-Amyloid Deposit Reduction Caused by a Nitric Oxide-Releasing Nonsteroidal Anti-Inflammatory Drug in Amyloid Precursor Protein Plus Presenilin-1 Transgenic Mice. J. Neurosci. 2002, 22, 2246–2254. [Google Scholar] [CrossRef] [PubMed]
- Quinn, J.; Montine, T.; Morrow, J.; Woodward, W.R.; Eckenstein, F. Inflammation and cerebral amyloidosis are disconnected in an animal model of Alzheimer’s disease. J. Neuroimmunol. 2003, 137, 32–41. [Google Scholar] [CrossRef]
- Kukar, T.; Prescott, S.; Eriksen, J.L.; Holloway, V.; Murphy, M.P.; Koo, E.; Golde, T.; Nicolle, M. Chronic administration of R-flurbiprofen attenuates learning impairments in transgenic amyloid precursor protein mice. BMC Neurosci. 2007, 8, 54. [Google Scholar] [CrossRef]
- Pratico, D.; Yao, Y.; Uryu, K.; Yang, H.; Trojanowsi, J.Q.; Lee, V.-M.Y. Opposite Effects of Indomethacin and Nimesulide on Levels and Amyloid Deposition in a Transgenic Mouse Model of Alzheimer Amyloidosis; 2003 Abstract Viewer/Itinerary Planner, Program No. 20.4; Society for Neuroscience: Washington, DC, USA, 2003. [Google Scholar]
- Sanjay Kumar Rao, A.; Chittaranjan Andrade, B.; Kishore Reddy, B.; Madappa, B.K.N.; Shivashanmugam Thyagarajan, B.; Suresh Chandra, C. Memory protective effect of indomethacin against electroconvulsive shock-induced retrograde amnesia in rats. Biol. Psychiatry 2002, 51, 770–773. [Google Scholar]
- Wang, J.; Cheng, X.; Zhang, X.; Liu, G.; Wang, Y.; Zhou, W.; Zhang, Y. A combination of indomethacin and atorvastatin ameliorates cognitive and pathological deterioration in PrP-hAβPPswe/PS1△E9 transgenic mice. J. Neuroimmunol. 2019, 330, 108–115. [Google Scholar] [CrossRef] [PubMed]
- Netland, E.E.; Newton, J.L.; Majocha, R.E.; Tate, B.A. Indomethacin reverses the microglial response to amyloid beta-protein. Neurobiol. Aging 1998, 19, 201–204. [Google Scholar] [CrossRef]
- Ogawa, O.; Umegaki, H.; Sumi, D.; Hayashi, T.; Nakamura, A.; Thakur, N.K.; Yoshimura, J.; Endo, H.; Iguchi, A. Inhibition of inducible nitric oxide synthase gene expression by indomethacin or ibuprofen in beta-amyloid protein-stimulated J774 cells. Eur. J. Pharm. 2000, 408, 137–141. [Google Scholar] [CrossRef]
- Sung, S.; Yang, H.; Uryu, K.; Lee, E.B.; Zhao, L.; Shineman, D.; Trojanowski, J.Q.; Lee, V.M.; Pratico, D. Modulation of nuclear factor-kappa B activity by indomethacin influences A beta levels but not A beta precursor protein metabolism in a model of Alzheimer’s disease. Am. J. Pathol. 2004, 165, 2197–2206. [Google Scholar] [CrossRef]
- Rogers, J.; Kirby, L.C.; Hempelman, S.R.; Berry, D.L.; McGeer, P.L.; Kaszniak, A.W.; Zalinski, J.; Cofield, M.; Mansukhani, L.; Willson, P.; et al. Clinical trial of indomethacin in Alzheimer’s disease. Neurology 1993, 43, 1609–1611. [Google Scholar] [CrossRef]
- De Jong, D.; Jansen, R.; Hoefnagels, W.; Jellesma-Eggenkamp, M.; Verbeek, M.; Borm, G.; Kremer, B. No effect of one-year treatment with indomethacin on Alzheimer’s disease progression: A randomized controlled trial. PLoS ONE 2008, 3, e1475. [Google Scholar] [CrossRef] [PubMed]
- Vlad, S.C.; Miller, D.R.; Kowall, N.W.; Felson, D.T. Protective effects of NSAIDs on the development of Alzheimer disease. Neurology 2008, 70, 1672–1677. [Google Scholar] [CrossRef]
- Varvel, N.H.; Bhaskar, K.; Kounnas, M.Z.; Wagner, S.L.; Yang, Y.; Lamb, B.T.; Herrup, K. NSAIDs prevent, but do not reverse, neuronal cell cycle reentry in a mouse model of Alzheimer disease. J. Clin. Investig. 2009, 119, 3692–3702. [Google Scholar] [CrossRef]
- Dvir, E.; Elman, A.; Simmons, D.; Shapiro, I.; Duvdevani, R.; Dahan, A.; Hoffman, A.; Friedman, J.E. DP-155, a lecithin derivative of indomethacin, is a novel nonsteroidal antiinflammatory drug for analgesia and Alzheimer’s disease therapy. CNS Drug Rev. 2007, 13, 260–277. [Google Scholar] [CrossRef] [PubMed]
- Yamamoto, T.; Nozaki-Taguchi, N. Analysis of the effects of cyclooxygenase (COX)-1 and COX-2 in spinal nociceptive transmission using indomethacin, a non-selective COX inhibitor, and NS-398, a COX-2 selective inhibitor. Brain Res. 1996, 739, 104–110. [Google Scholar] [CrossRef]
- Smith, W.L.; DeWitt, D.L.; Garavito, R.M. Cyclooxygenases: Structural, cellular, and molecular biology. Annu. Rev. Biochem. 2000, 69, 145–182. [Google Scholar] [CrossRef] [PubMed]
- Wang, P.; Guan, P.P.; Wang, T.; Yu, X.; Guo, J.J.; Wang, Z.Y. Aggravation of Alzheimer’s disease due to the COX-2-mediated reciprocal regulation of IL-1beta and Abeta between glial and neuron cells. Aging Cell 2014, 13, 605–615. [Google Scholar] [CrossRef]
- Wang, P.; Guan, P.P.; Guo, J.W.; Cao, L.L.; Xu, G.B.; Yu, X.; Wang, Y.; Wang, Z.Y. Prostaglandin I2 upregulates the expression of anterior pharynx-defective-1alpha and anterior pharynx-defective-1beta in amyloid precursor protein/presenilin 1 transgenic mice. Aging Cell 2016, 15, 861–871. [Google Scholar] [CrossRef] [PubMed]
- Wang, P.; Guan, P.P.; Yu, X.; Zhang, L.C.; Su, Y.N.; Wang, Z.Y. Prostaglandin I(2) Attenuates Prostaglandin E(2)-Stimulated Expression of Interferon gamma in a beta-Amyloid Protein- and NF-kappaB-Dependent Mechanism. Sci. Rep. 2016, 6, 20879. [Google Scholar] [CrossRef] [PubMed]
- Wang, Y.; Guan, P.P.; Yu, X.; Guo, Y.S.; Zhang, Y.J.; Wang, Z.Y.; Wang, P. COX-2 metabolic products, the prostaglandin I2 and F2alpha, mediate the effects of TNF-alpha and Zn(2+) in stimulating the phosphorylation of Tau. Oncotarget 2017, 8, 99296–99311. [Google Scholar] [CrossRef]
- Misra, U.K.; Pizzo, S.V. Induction of cyclooxygenase-2 synthesis by ligation of the macrophage alpha(2)-macroglobulin signalling receptor. Cell Signal 2001, 13, 801–808. [Google Scholar] [CrossRef]
- Hoffman, M.; Pizzo, S.V.; Weinberg, J.B. Alpha 2 macroglobulin-proteinase complexes stimulate prostaglandin E2 synthesis by peritoneal macrophages. Agents Actions 1988, 25, 360–367. [Google Scholar] [CrossRef]
- Uhing, R.J.; Martenson, C.H.; Rubenstein, D.S.; Hollenbach, P.W.; Pizzo, S.V. The exposure of murine macrophages to alpha 2-macroglobulin ‘fast’ forms results in the rapid secretion of eicosanoids. Biochim. Biophys. Acta 1991, 1093, 115–120. [Google Scholar] [CrossRef]
- Sengupta, S.; Fine, J.; Wu-Wang, C.Y.; Gordon, J.; Murty, V.L.; Slomiany, A.; Slomiany, B.L. The relationship of prostaglandins to cAMP, IgG, IgM and alpha-2-macroglobulin in gingival crevicular fluid in chronic adult periodontitis. Arch. Oral Biol. 1990, 35, 593–596. [Google Scholar] [CrossRef]
- Narita, M.; Holtzman, D.M.; Schwartz, A.L.; Bu, G. Alpha2-macroglobulin complexes with and mediates the endocytosis of beta-amyloid peptide via cell surface low-density lipoprotein receptor-related protein. J. Neurochem. 1997, 69, 1904–1911. [Google Scholar] [CrossRef]
- Du, Y.; Bales, K.R.; Dodel, R.C.; Liu, X.; Glinn, M.A.; Horn, J.W.; Little, S.P.; Paul, S.M. Alpha2-macroglobulin attenuates beta-amyloid peptide 1-40 fibril formation and associated neurotoxicity of cultured fetal rat cortical neurons. J. Neurochem. 1998, 70, 1182–1188. [Google Scholar] [CrossRef]
- Williams, S.E. A novel mechanism for controlling the activity of alpha 2-macroglobulin receptor/low density lipoprotein receptor-related protein. Multiple regulatory sites for 39-kDa receptor-associated protein. J. Biol. Chem. 1992, 267, 9035–9040. [Google Scholar] [CrossRef]
- Padmasekar, M.; Nandigama, R.; Wartenberg, M.; Klaus-Dieter, S.; Sauer, H. The acute phase protein α2-macroglobulin induces rat ventricular cardiomyocyte hypertrophy via ERK1,2 and PI3-kinase/Akt pathways. Cardiovasc. Res. 2007, 75, 118–128. [Google Scholar] [CrossRef]
- Misra, U.K.; Pizzo, S.V.; Zoran, C. Receptor-Recognized α2-Macroglobulin Binds to Cell Surface-Associated GRP78 and Activates mTORC1 and mTORC2 Signaling in Prostate Cancer Cells. PLoS ONE 2012, 7, e51735. [Google Scholar] [CrossRef]
- Matthijs, G.; Marynen, P. A deletion polymorphism in the human alpha-2-macroglobulin (A2M) gene. Nucleic Acids Res. 1991, 19, 5102. [Google Scholar] [CrossRef]
- Blacker, D.; Wilcox, M.A.; Laird, N.M.; Rodes, L.; Horvath, S.M.; Go, R.C.; Perry, R.; Watson, B., Jr.; Bassett, S.S.; McInnis, M.G.; et al. Alpha-2 macroglobulin is genetically associated with Alzheimer disease. Nat. Genet. 1998, 19, 357–360. [Google Scholar] [CrossRef]
- Dodel, R.C.; Bales, K.R.; Farlow, M.R.; Gasser, T.; Paul, S.M.; Du, Y. Rapid detection of a pentanucleotide deletion polymorphism in the human alpha2-macroglobulin gene. Clin. Chem. 1999, 45, 307–317. [Google Scholar] [CrossRef]
- Blennow, K.; Ricksten, A.; Prince, J.A.; Brookes, A.J.; Emahazion, T.; Wasslavik, C.; Bogdanovic, N.; Andreasen, N.; Botsman, S.; Marcusson, J. No association between the α2-macroglobulin (A2M) deletion and Alzheimer’s disease, and no change in A2M mRNA, protein, or protein expression. J. Neural. Transm. 2000, 107, 1065–1079. [Google Scholar] [CrossRef] [PubMed]
- Liao, A.; Nitsch, R.M.; Greenberg, S.M.; Finckh, U.; Blacker, D.; Albert, M.; Rebeck, G.W.; Gomez-Isla, T.; Clatworthy, A.; Binetti, G.; et al. Genetic association of an alpha2-macroglobulin (Val1000lle) polymorphism and Alzheimer’s disease. Hum. Mol. Genet. 1998, 7, 1953–1956. [Google Scholar] [CrossRef] [PubMed][Green Version]
- Myllykangas, L.; Polvikoski, T.; Sulkava, R.; Verkkoniemi, A.; Crook, R.; Tienari, P.J.; Pusa, A.K.; Niinisto, L.; O’Brien, P.; Kontula, K.; et al. Genetic association of alpha2-macroglobulin with Alzheimer’s disease in a Finnish elderly population. Ann. Neurol. 1999, 46, 382–390. [Google Scholar] [CrossRef]
- Dow, D.J.; Lindsey, N.; Cairns, N.J.; Brayne, C.; Robinson, D.; Huppert, F.A.; Paykel, E.S.; Xuereb, J.; Wilcock, G.; Whittaker, J.L.; et al. Alpha-2 macroglobulin polymorphism and Alzheimer disease risk in the UK. Nat. Genet. 1999, 22, 16–17. [Google Scholar] [CrossRef] [PubMed]
- Rogaeva, E.A.; Premkumar, S.; Grubber, J.; Serneels, L.; Scott, W.K.; Kawarai, T.; Song, Y.; Hill, D.L.; Abou-Donia, S.M.; Martin, E.R.; et al. An alpha-2-macroglobulin insertion-deletion polymorphism in Alzheimer disease. Nat. Genet. 1999, 22, 19–22. [Google Scholar] [CrossRef]
- Alvarez, V.; Alvarez, R.; Lahoz, C.H.; Martinez, C.; Pena, J.; Guisasola, L.M.; Salas-Puig, J.; Moris, G.; Uria, D.; Menes, B.B.; et al. Association between an alpha(2) macroglobulin DNA polymorphism and late-onset Alzheimer’s disease. Biochem. Biophys. Res. Commun. 1999, 264, 48–50. [Google Scholar] [CrossRef]
- Bauer, J.; Strauss, S.; Schreiter-Gasser, U.; Ganter, U.; Schlegel, P.; Witt, I.; Yolk, B.; Berger, M. Interleukin-6 and alpha-2-macroglobulin indicate an acute-phase state in Alzheimer’s disease cortices. FEBS Lett. 1991, 285, 111–114. [Google Scholar] [CrossRef]
- Strauss, S.; Bauer, J.; Ganter, U.; Jonas, U.; Berger, M.; Volk, B. Detection of interleukin-6 and alpha 2-macroglobulin immunoreactivity in cortex and hippocampus of Alzheimer’s disease patients. Lab. Investig. 1992, 66, 223–230. [Google Scholar]
- Van Gool, D.; De Strooper, B.; Van Leuven, F.; Triau, E.; Dom, R. alpha 2-Macroglobulin expression in neuritic-type plaques in patients with Alzheimer’s disease. Neurobiol. Aging 1993, 14, 233–237. [Google Scholar] [CrossRef]
- Wood, J.A.; Wood, P.L.; Ryan, R.; Graff-Radford, N.R.; Pilapil, C.; Robitaille, Y.; Quirion, R. Cytokine indices in Alzheimer’s temporal cortex: No changes in mature IL-1 beta or IL-1RA but increases in the associated acute phase proteins IL-6, alpha 2-macroglobulin and C-reactive protein. Brain Res. 1993, 629, 245–252. [Google Scholar] [CrossRef]
- Boccalini, G.; Sassoli, C.; Bani, D.; Nistri, S. Relaxin induces up-regulation of ADAM10 metalloprotease in RXFP1-expressing cells by PI3K/AKT signaling. Mol. Cell. Endocrinol. 2018, 472, 80–86. [Google Scholar] [CrossRef]
- Leandro, C.C.; Bonacci, G.R.; Maria, C.S.; Chiabrando, G.A. Activated α2 macroglobulin induces matrix metalloproteinase 9 expression by low-density lipoprotein receptor-related protein 1 through MAPK-ERK1/2 and NF-κB activation in macrophage-derived cell lines. J. Cell Biochem. 2010, 111, 607–617. [Google Scholar]
- Avramovich; Y, Non-steroidal Anti-inflammatory Drugs Stimulate Secretion of Non-amyloidogenic Precursor Protein. J. Biol. Chem. 2002, 277, 31466–31473. [CrossRef]
- Wyatt, A.R.; Constantinescu, P.; Ecroyd, H.; Dobson, C.M.; Wilson, M.R.; Kumita, J.R.; Yerbury, J.J. Protease-activated alpha-2-macroglobulin can inhibit amyloid formation via two distinct mechanisms. FEBS Lett. 2013, 587, 398–403. [Google Scholar] [CrossRef] [PubMed]
- Deane, R.; Wu, Z.; Sagare, A.; Davis, J.; Du Yan, S.; Hamm, K.; Xu, F.; Parisi, M.; LaRue, B.; Hu, H.W.; et al. LRP/amyloid beta-peptide interaction mediates differential brain efflux of Abeta isoforms. Neuron 2004, 43, 333–344. [Google Scholar] [CrossRef] [PubMed]
- Hollenbach, E.; Ackermann, S.; Hyman, B.T.; Rebeck, G.W. Confirmation of an association between a polymorphism in exon 3 of the low-density lipoprotein receptor-related protein gene and Alzheimer’s disease. Neurology 1998, 50, 1905–1907. [Google Scholar] [CrossRef]
- Kang, D.E.; Saitoh, T.; Chen, X.; Xia, Y.; Masliah, E.; Hansen, L.A.; Thomas, R.G.; Thal, L.J.; Katzman, R. Genetic association of the low-density lipoprotein receptor-related protein gene (LRP), an apolipoprotein E receptor, with late-onset Alzheimer’s disease. Neurology 1997, 49, 56–61. [Google Scholar] [CrossRef] [PubMed]
- Kang, D.E.; Pietrzik, C.U.; Baum, L.; Chevallier, N.; Merriam, D.E.; Kounnas, M.Z.; Wagner, S.L.; Troncoso, J.C.; Kawas, C.H.; Katzman, R.; et al. Modulation of amyloid beta-protein clearance and Alzheimer’s disease susceptibility by the LDL receptor-related protein pathway. J. Clin. Investig. 2000, 106, 1159–1166. [Google Scholar] [CrossRef] [PubMed]
- Shibata, M.; Yamada, S.; Kumar, S.R.; Calero, M.; Bading, J.; Frangione, B.; Holtzman, D.M.; Miller, C.A.; Strickland, D.K.; Ghiso, J.; et al. Clearance of Alzheimer’s amyloid-ss(1-40) peptide from brain by LDL receptor-related protein-1 at the blood-brain barrier. J. Clin. Investig. 2000, 106, 1489–1499. [Google Scholar] [CrossRef]
- Hsiao, K.; Chapman, P.; Nilsen, S.; Eckman, C.; Harigaya, Y.; Younkin, S.; Yang, F.; Cole, G. Correlative memory deficits, Abeta elevation, and amyloid plaques in transgenic mice. Science 1996, 274, 99–102. [Google Scholar] [CrossRef] [PubMed]
- Storck, S.E.; Meister, S.; Nahrath, J.; Meiner, J.N.; Schubert, N.; Di, S.A.; Baches, S.; Vandenbroucke, R.E.; Bouter, Y.; Prikulis, I. Endothelial LRP1 transports amyloid β1-42 across the blood-brain barrier. J. Clin. Investig. 2015, 126, 123–136. [Google Scholar] [CrossRef] [PubMed]
- Kanekiyo, T.; Cirrito, J.R.; Liu, C.-C.; Shinohara, M.; Li, J.; Schuler, D.R.; Shinohara, M.; Holtzman, D.M.; Bu, G. Neuronal clearance of amyloid-?2 by endocytic receptor LRP1. J. Neurosci. 2013, 33, 19276–19283. [Google Scholar] [CrossRef] [PubMed]
- Pietrzik, C.U.; Busse, T.; Merriam, D.E.; Weggen, S.; Koo, E.H. The cytoplasmic domain of the LDL receptor-related protein regulates multiple steps in APP processing. EMBO J. 2002, 21, 5691–5700. [Google Scholar] [CrossRef]
- Ulery, P.G.; Beers, J.; Mikhailenko, I.; Tanzi, R.E.; Rebeck, G.W.; Hyman, B.T.; Strickland, D.K. Modulation of beta-amyloid precursor protein processing by the low density lipoprotein receptor-related protein (LRP). Evidence that LRP contributes to the pathogenesis of Alzheimer’s disease. J. Biol. Chem. 2000, 275, 7410–7415. [Google Scholar] [CrossRef]
- Zerbinatti, C.V.; Wozniak, D.F.; Cirrito, J.; Cam, J.A.; Osaka, H.; Bales, K.R.; Zhuo, M.; Paul, S.M.; Holtzman, D.M.; Bu, G. Increased soluble amyloid-beta peptide and memory deficits in amyloid model mice overexpressing the low-density lipoprotein receptor-related protein. Proc. Natl. Acad. Sci. USA 2004, 101, 1075–1080. [Google Scholar] [CrossRef]
- Chakrabarty, P.; Herring, A.; Ceballos-Diaz, C.; Da, S.P.; Golde, T.E. Hippocampal expression of murine TNF results in attenuation of amyloid deposition in vivo. Mol. Neurodegener. 2011, 6, 16. [Google Scholar] [CrossRef]
- Meda, L.; Cassatella, M.; Szendrei, G.; Otvos, L.; Baron, P.; Villalba, M.; Ferrari, D.; Rossi, F. Activation of microglial cells by β-amyloid protein andinterferon-γ. Nature 1995, 374, 647–650. [Google Scholar] [CrossRef]
- Savarin-Vuaillat, C.; Ransohoff, R.M. Chemokines and chemokine receptors in neurological disease: Raise, retain, or reduce? Neurotherapeutics 2007, 4, 590–601. [Google Scholar] [CrossRef]
- Mcgeer, P.L.; Mcgeer, E.G. NSAIDs and Alzheimer disease: Epidemiological, animal model and clinical studies. Neurobiol. Aging 2007, 28, 639–647. [Google Scholar] [CrossRef] [PubMed]
- Xia, M.Q.; Qin, S.X.; Wu, L.J.; Mackay, C.R.; Hyman, B.T. Immunohistochemical Study of the β-Chemokine Receptors CCR3 and CCR5 and Their Ligands in Normal and Alzheimer’s Disease Brains. Am. J. Pathol. 1998, 153, 31–37. [Google Scholar] [CrossRef]
- Buchhave, P.; Minthon, L.; Zetterberg, H.; Wallin, A.K.; Blennow, K.; Hansson, O. Cerebrospinal fluid levels of beta-amyloid 1-42, but not of tau, are fully changed already 5 to 10 years before the onset of Alzheimer dementia. Arch. Gen. Psychiatry 2012, 69, 98–106. [Google Scholar] [CrossRef] [PubMed]
- Prestia, A.; Caroli, A.; Van, D.; Ossenkoppele, R.; Berckel, B.V.; Barkhof, F.; Teunissen, C.E.; Wall, A.E.; Carter, S.F.; Scholl, M. Prediction of dementia in MCI patients based on core diagnostic markers for Alzheimer disease. Neurology 2013, 80, 1048–1056. [Google Scholar] [CrossRef] [PubMed]
- Benito-León, J.; Contador, I.; Vega, S.; Villarejo-Galende, A.; Bermejo-Pareja, F. Non-steroidal anti-inflammatory drugs use in older adults decreases risk of Alzheimer’s disease mortality. PLoS ONE 2019, 14, e0222505. [Google Scholar] [CrossRef]
- Hampel, H.; Caraci, F.; Cuello, A.C.; Caruso, G.; Lista, S. A Path Toward Precision Medicine for Neuroinflammatory Mechanisms in Alzheimer’s Disease. Front. Immunol. 2020, 11, 456. [Google Scholar] [CrossRef]
- Yu, X.; Guan, P.-P.; Guo, J.-W.; Wang, Y.; Cao, L.-L.; Xu, G.-B.; Konstantopoulos, K.; Wang, Z.-Y.; Wang, P. By suppressing the expression of anterior pharynx-defective-1α and -1β and inhibiting the aggregation of β-amyloid protein, magnesium ions inhibit the cognitive decline of amyloid precursor protein/presenilin 1 transgenic mice. FASEB J. 2015, 29, 5044–5058. [Google Scholar] [CrossRef]
- Wang, P.; Yu, X.; Guan, P.-P.; Guo, J.-W.; Wang, Y.; Zhang, Y.; Zhao, H.; Wang, Z.-Y. Magnesium ion influx reduces neuroinflammation in Aβ2 precursor protein/Presenilin 1 transgenic mice by suppressing the expression of interleukin-1β2. Cell Mol. Immunol. 2017, 14, 451–464. [Google Scholar] [CrossRef]
- Xu, G.B.; Yang, L.Q.; Guan, P.P.; Wang, Z.Y.; Wang, P. Prostaglandin A1 Inhibits the Cognitive Decline of APP/PS1 Transgenic Mice via PPARγ/ABCA1-dependent Cholesterol Efflux Mechanisms. Neurotherapeutics 2019, 16, 505–522. [Google Scholar] [CrossRef]
- Halfmann, R.; Lindquist, S. Screening for Amyloid Aggregation by Semi-Denaturing Detergent-Agarose Gel Electrophoresis. J. Vis. Exp. 2008, 17, 838. [Google Scholar] [CrossRef] [PubMed]
- Lauer, D.; Reichenbach, A.; Birkenmeier, G. α2-Macroglobulin-Mediated Degradation of Amyloid β1-42: A Mechanism to Enhance Amyloid β Catabolism. Exp. Neurol. 2001, 167, 385–392. [Google Scholar] [CrossRef] [PubMed]








Publisher’s Note: MDPI stays neutral with regard to jurisdictional claims in published maps and institutional affiliations. |
© 2021 by the authors. Licensee MDPI, Basel, Switzerland. This article is an open access article distributed under the terms and conditions of the Creative Commons Attribution (CC BY) license (https://creativecommons.org/licenses/by/4.0/).
Share and Cite
Guan, P.-P.; Yang, L.-Q.; Xu, G.-B.; Wang, P. Indomethacin Disrupts the Formation of β-Amyloid Plaques via an α2-Macroglobulin-Activating lrp1-Dependent Mechanism. Int. J. Mol. Sci. 2021, 22, 8185. https://doi.org/10.3390/ijms22158185
Guan P-P, Yang L-Q, Xu G-B, Wang P. Indomethacin Disrupts the Formation of β-Amyloid Plaques via an α2-Macroglobulin-Activating lrp1-Dependent Mechanism. International Journal of Molecular Sciences. 2021; 22(15):8185. https://doi.org/10.3390/ijms22158185
Chicago/Turabian StyleGuan, Pei-Pei, Liu-Qing Yang, Guo-Biao Xu, and Pu Wang. 2021. "Indomethacin Disrupts the Formation of β-Amyloid Plaques via an α2-Macroglobulin-Activating lrp1-Dependent Mechanism" International Journal of Molecular Sciences 22, no. 15: 8185. https://doi.org/10.3390/ijms22158185
APA StyleGuan, P.-P., Yang, L.-Q., Xu, G.-B., & Wang, P. (2021). Indomethacin Disrupts the Formation of β-Amyloid Plaques via an α2-Macroglobulin-Activating lrp1-Dependent Mechanism. International Journal of Molecular Sciences, 22(15), 8185. https://doi.org/10.3390/ijms22158185
