Inhibition of Aberrant α(1,2)-Fucosylation at Ocular Surface Ameliorates Dry Eye Disease
Abstract
:1. Introduction
2. Results
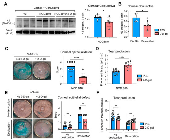
2.1. H2 Antigen Is Upregulated at Ocular Surface in DED Mice
2.2. 2-D-Gal Alleviates Clinical Signs of DED
2.3. 2-D-Gal Suppresses Inflammation in DED Mice
2.4. Conjunctival Goblet Cell and Meibomian Gland (MG) Are Not Affected by 2-D-Gal
3. Discussion
4. Materials and Methods
4.1. Animal Model
4.2. Clinical Examination of Corneal Epithelial Defects
4.3. Measurement of Tear Production
4.4. Transillumination Meibography
4.5. Western Blotting
4.6. Enzyme-Linked Immunosorbent Assay (ELISA)
4.7. Real-Time Reverse Transcription Polymerase Chain Reaction (RT-PCR)
4.8. Flow Cytometry
4.9. Histology
4.10. Statistical Analysis
Author Contributions
Funding
Institutional Review Board Statement
Data Availability Statement
Conflicts of Interest
Abbreviations
| 2-D-gal | 2-Deoxy-D-galactose | 
| CCD | Charge-coupled device | 
| DED | Dry eye disease | 
| FUT | Fucosyltransferase | 
| H2 antigen | Type 2 H antigen | 
| IP | Intraperitoneal | 
| MG | Meibomian gland | 
| PAS | Periodic acid–Schiff | 
| SjS | Sjögren’s syndrome | 
| WT | Wild-type | 
References
- Li, J.; Hsu, H.C.; Mountz, J.D.; Allen, J.G. Unmasking Fucosylation: From Cell Adhesion to Immune System Regulation and Diseases. Cell Chem. Biol. 2018, 25, 499–512. [Google Scholar] [CrossRef] [Green Version]
 - Reily, C.; Stewart, T.J.; Renfrow, M.B.; Novak, J. Glycosylation in health and disease. Nat. Rev. Nephrol. 2019, 15, 346–366. [Google Scholar] [CrossRef]
 - Goto, Y.; Uematsu, S.; Kiyono, H. Epithelial glycosylation in gut homeostasis and inflammation. Nat. Immunol. 2016, 17, 1244–1251. [Google Scholar] [CrossRef] [PubMed]
 - Li, J.; Hsu, H.C.; Ding, Y.; Li, H.; Wu, Q.; Yang, P.; Luo, B.; Rowse, A.L.; Spalding, D.M.; Bridges, S.L., Jr.; et al. Inhibition of fucosylation reshapes inflammatory macrophages and suppresses type II collagen-induced arthritis. Arthritis Rheumatol. 2014, 66, 2368–2379. [Google Scholar] [CrossRef] [PubMed]
 - Amin, M.A.; Campbell, P.L.; Ruth, J.H.; Isozaki, T.; Rabquer, B.J.; Alex Stinson, W.; O’Brien, M.; Edhayan, G.; Ohara, R.A.; Vargo, J.; et al. A key role for Fut1-regulated angiogenesis and ICAM-1 expression in K/BxN arthritis. Ann. Rheum. Dis. 2015, 74, 1459–1466. [Google Scholar] [CrossRef] [PubMed]
 - Sarrats, A.; Saldova, R.; Pla, E.; Fort, E.; Harvey, D.J.; Struwe, W.B.; de Llorens, R.; Rudd, P.M.; Peracaula, R. Glycosylation of liver acute-phase proteins in pancreatic cancer and chronic pancreatitis. Proteom. Clin. Appl. 2010, 4, 432–448. [Google Scholar] [CrossRef] [PubMed]
 - Miyoshi, J.; Yajima, T.; Okamoto, S.; Matsuoka, K.; Inoue, N.; Hisamatsu, T.; Shimamura, K.; Nakazawa, A.; Kanai, T.; Ogata, H.; et al. Ectopic expression of blood type antigens in inflamed mucosa with higher incidence of FUT2 secretor status in colonic Crohn’s disease. J. Gastroenterol. 2011, 46, 1056–1063. [Google Scholar] [CrossRef]
 - Maroni, L.; van de Graaf, S.F.; Hohenester, S.D.; Oude Elferink, R.P.; Beuers, U. Fucosyltransferase 2: A genetic risk factor for primary sclerosing cholangitis and Crohn’s disease--a comprehensive review. Clin. Rev. Allergy Immunol. 2015, 48, 182–191. [Google Scholar] [CrossRef] [PubMed]
 - Poland, D.C.; Schalkwijk, C.G.; Stehouwer, C.D.; Koeleman, C.A.; van het Hof, B.; van Dijk, W. Increased alpha3-fucosylation of alpha1-acid glycoprotein in Type I diabetic patients is related to vascular function. Glycoconj. J. 2001, 18, 261–268. [Google Scholar] [CrossRef]
 - Saku, A.; Hirose, K.; Ito, T.; Iwata, A.; Sato, T.; Kaji, H.; Tamachi, T.; Suto, A.; Goto, Y.; Domino, S.E.; et al. Fucosyltransferase 2 induces lung epithelial fucosylation and exacerbates house dust mite-induced airway inflammation. J. Allergy Clin. Immunol. 2019, 144, 698–709 e699. [Google Scholar] [CrossRef]
 - Loong, J.H.; Wong, T.L.; Tong, M.; Sharma, R.; Zhou, L.; Ng, K.Y.; Yu, H.J.; Li, C.H.; Man, K.; Lo, C.M.; et al. Glucose deprivation induced aberrant FUT1-mediated fucosylation drives cancer stemness in hepatocellular carcinoma. J. Clin. Investig. 2021. [Google Scholar] [CrossRef]
 - Shan, M.; Yang, D.; Dou, H.; Zhang, L. Fucosylation in cancer biology and its clinical applications. Prog. Mol. Biol. Transl. Sci. 2019, 162, 93–119. [Google Scholar]
 - Pinho, S.S.; Reis, C.A. Glycosylation in cancer: Mechanisms and clinical implications. Nat. Rev. Cancer 2015, 15, 540–555. [Google Scholar] [CrossRef]
 - Kim, K.W.; Ryu, J.S.; Ko, J.H.; Kim, J.Y.; Kim, H.J.; Lee, H.J.; Oh, J.H.; Chung, J.H.; Oh, J.Y. FUT1 deficiency elicits immune dysregulation and corneal opacity in steady state and under stress. Cell Death Dis. 2020, 11, 285. [Google Scholar] [CrossRef]
 - Rodriguez Benavente, M.C.; Argüeso, P. Glycosylation pathways at the ocular surface. Biochem. Soc. Trans. 2018, 46, 343–350. [Google Scholar] [CrossRef] [PubMed]
 - Guzman-Aranguez, A.; Argueso, P. Structure and biological roles of mucin-type O-glycans at the ocular surface. Ocul. Surf. 2010, 8, 8–17. [Google Scholar] [CrossRef] [Green Version]
 - Brockhausen, I.; Elimova, E.; Woodward, A.M.; Argueso, P. Glycosylation pathways of human corneal and conjunctival epithelial cell mucins. Carbohydr. Res. 2018, 470, 50–56. [Google Scholar] [CrossRef] [PubMed]
 - Royle, L.; Matthews, E.; Corfield, A.; Berry, M.; Rudd, P.M.; Dwek, R.A.; Carrington, S.D. Glycan structures of ocular surface mucins in man, rabbit and dog display species differences. Glycoconj. J. 2008, 25, 763–773. [Google Scholar] [CrossRef]
 - Guzman-Aranguez, A.; Mantelli, F.; Argueso, P. Mucin-type O-glycans in tears of normal subjects and patients with non-Sjogren’s dry eye. Investig. Ophthalmol. Vis. Sci. 2009, 50, 4581–4587. [Google Scholar] [CrossRef] [Green Version]
 - Treseler, P.A.; Foulks, G.N.; Sanfilippo, F. Expression of ABO blood group, hematopoietic, and other cell-specific antigens by cells in the human cornea. Cornea 1985, 4, 157–168. [Google Scholar] [CrossRef]
 - Garcher, C.; Bara, J.; Bron, A.; Oriol, R. Expression of mucin peptide and blood group ABH- and Lewis-related carbohydrate antigens in normal human conjunctiva. Investig. Ophthalmol. Vis. Sci. 1994, 35, 1184–1191. [Google Scholar]
 - Pedal, I.; Wetzel, C.; Min, J.X.; Daus, W. ABH and Lewis immunohistochemistry of the human eye. Forensic. Sci. Int. 1995, 71, 51–55. [Google Scholar] [CrossRef]
 - Ardjomand, N.; Reich, M.E.; Radner, H. Expression of blood group antigens A and/or B in diseased corneas. Curr. Eye Res. 1998, 17, 650–655. [Google Scholar] [CrossRef]
 - Guzman, M.; Keitelman, I.; Sabbione, F.; Trevani, A.S.; Giordano, M.N.; Galletti, J.G. Desiccating stress-induced disruption of ocular surface immune tolerance drives dry eye disease. Clin. Exp. Immunol. 2016, 184, 248–256. [Google Scholar] [CrossRef] [Green Version]
 - Pflugfelder, S.C.; de Paiva, C.S. The Pathophysiology of Dry Eye Disease: What We Know and Future Directions for Research. Ophthalmology 2017, 124, S4–S13. [Google Scholar] [CrossRef] [PubMed]
 - Becker, D.J.; Lowe, J.B. Fucose: Biosynthesis and biological function in mammals. Glycobiology 2003, 13, 41R–53R. [Google Scholar] [CrossRef]
 - Ma, B.; Simala-Grant, J.L.; Taylor, D.E. Fucosylation in prokaryotes and eukaryotes. Glycobiology 2006, 16, 158r–184r. [Google Scholar] [CrossRef] [Green Version]
 - Pickard, J.M.; Maurice, C.F.; Kinnebrew, M.A.; Abt, M.C.; Schenten, D.; Golovkina, T.V.; Bogatyrev, S.R.; Ismagilov, R.F.; Pamer, E.G.; Turnbaugh, P.J.; et al. Rapid fucosylation of intestinal epithelium sustains host-commensal symbiosis in sickness. Nature 2014, 514, 638–641. [Google Scholar] [CrossRef] [Green Version]
 - Blanas, A.; Sahasrabudhe, N.M.; Rodríguez, E.; van Kooyk, Y.; van Vliet, S.J. Fucosylated Antigens in Cancer: An Alliance toward Tumor Progression, Metastasis, and Resistance to Chemotherapy. Front. Oncol. 2018, 8, 39. [Google Scholar] [CrossRef]
 - Bullock, S.; Potter, J.; Rose, S.P. Effects of the amnesic agent 2-deoxygalactose on incorporation of fucose into chick brain glycoproteins. J. Neurochem. 1990, 54, 135–142. [Google Scholar] [CrossRef]
 - Murrey, H.E.; Gama, C.I.; Kalovidouris, S.A.; Luo, W.I.; Driggers, E.M.; Porton, B.; Hsieh-Wilson, L.C. Protein fucosylation regulates synapsin Ia/Ib expression and neuronal morphology in primary hippocampal neurons. Proc. Natl. Acad. Sci. USA 2006, 103, 21–26. [Google Scholar] [CrossRef] [Green Version]
 - Goto, Y.; Obata, T.; Kunisawa, J.; Sato, S.; Ivanov, I.I.; Lamichhane, A.; Takeyama, N.; Kamioka, M.; Sakamoto, M.; Matsuki, T.; et al. Innate lymphoid cells regulate intestinal epithelial cell glycosylation. Science 2014, 345, 1254009. [Google Scholar] [CrossRef] [PubMed] [Green Version]
 - Magalhães, A.; Rossez, Y.; Robbe-Masselot, C.; Maes, E.; Gomes, J.; Shevtsova, A.; Bugaytsova, J.; Borén, T.; Reis, C.A. Muc5ac gastric mucin glycosylation is shaped by FUT2 activity and functionally impacts Helicobacter pylori binding. Sci. Rep. 2016, 6, 25575. [Google Scholar] [CrossRef] [PubMed]
 - Haltiwanger, R.S.; Lowe, J.B. Role of glycosylation in development. Annu. Rev. Biochem. 2004, 73, 491–537. [Google Scholar] [CrossRef]
 - Muinelo-Romay, L.; Gil-Martín, E.; Fernández-Briera, A. α(1,2)fucosylation in human colorectal carcinoma. Oncol. Lett. 2010, 1, 361–366. [Google Scholar] [CrossRef]
 - Doyle, M.E.; Boggs, L.; Attia, R.; Cooper, L.R.; Saban, D.R.; Nguyen, C.Q.; Peck, A.B. Autoimmune dacryoadenitis of NOD/LtJ mice and its subsequent effects on tear protein composition. Am. J. Pathol. 2007, 171, 1224–1236. [Google Scholar] [CrossRef] [Green Version]
 - Horwath-Winter, J.; Schneider, M.R.; Wackernagel, W.; Rabensteiner, D.; Boldin, I.; Haller-Schober, E.M.; Langmann, G. Influence of single-fraction Gamma-Knife radiosurgery on ocular surface and tear function in choroidal melanoma patients. Br. J. Ophthalmol. 2013, 97, 466–470. [Google Scholar] [CrossRef]
 - Yoon, C.H.; Ryu, J.S.; Hwang, H.S.; Kim, M.K. Comparative Analysis of Age-Related Changes in Lacrimal Glands and Meibomian Glands of a C57BL/6 Male Mouse Model. Int. J. Mol. Sci. 2020, 21, 4169. [Google Scholar] [CrossRef] [PubMed]
 - Lee, M.J.; Ko, A.Y.; Ko, J.H.; Lee, H.J.; Kim, M.K.; Wee, W.R.; Khwarg, S.I.; Oh, J.Y. Mesenchymal stem/stromal cells protect the ocular surface by suppressing inflammation in an experimental dry eye. Mol. Ther. 2015, 23, 139–146. [Google Scholar] [CrossRef] [Green Version]
 




Publisher’s Note: MDPI stays neutral with regard to jurisdictional claims in published maps and institutional affiliations.  | 
© 2021 by the authors. Licensee MDPI, Basel, Switzerland. This article is an open access article distributed under the terms and conditions of the Creative Commons Attribution (CC BY) license (https://creativecommons.org/licenses/by/4.0/).
Share and Cite
Yoon, C.H.; Ryu, J.S.; Ko, J.H.; Oh, J.Y. Inhibition of Aberrant α(1,2)-Fucosylation at Ocular Surface Ameliorates Dry Eye Disease. Int. J. Mol. Sci. 2021, 22, 7863. https://doi.org/10.3390/ijms22157863
Yoon CH, Ryu JS, Ko JH, Oh JY. Inhibition of Aberrant α(1,2)-Fucosylation at Ocular Surface Ameliorates Dry Eye Disease. International Journal of Molecular Sciences. 2021; 22(15):7863. https://doi.org/10.3390/ijms22157863
Chicago/Turabian StyleYoon, Chang Ho, Jin Suk Ryu, Jung Hwa Ko, and Joo Youn Oh. 2021. "Inhibition of Aberrant α(1,2)-Fucosylation at Ocular Surface Ameliorates Dry Eye Disease" International Journal of Molecular Sciences 22, no. 15: 7863. https://doi.org/10.3390/ijms22157863
APA StyleYoon, C. H., Ryu, J. S., Ko, J. H., & Oh, J. Y. (2021). Inhibition of Aberrant α(1,2)-Fucosylation at Ocular Surface Ameliorates Dry Eye Disease. International Journal of Molecular Sciences, 22(15), 7863. https://doi.org/10.3390/ijms22157863
        
                                                
