Deficiency of IL-27 Signaling Exacerbates Experimental Autoimmune Uveitis with Elevated Uveitogenic Th1 and Th17 Responses
Abstract
:1. Introduction
2. Materials and Methods
2.1. Mice
2.2. Induction of EAU
2.3. Clinical Scoring of EAU
2.4. Electroretinography (ERG)
2.5. Isolation of Eye-Infiltrating Cells
2.6. Flow Cytometry
2.7. T Cell Activation and Differentiation
2.8. Real-Time PCR
2.9. Statistical Analysis
3. Results
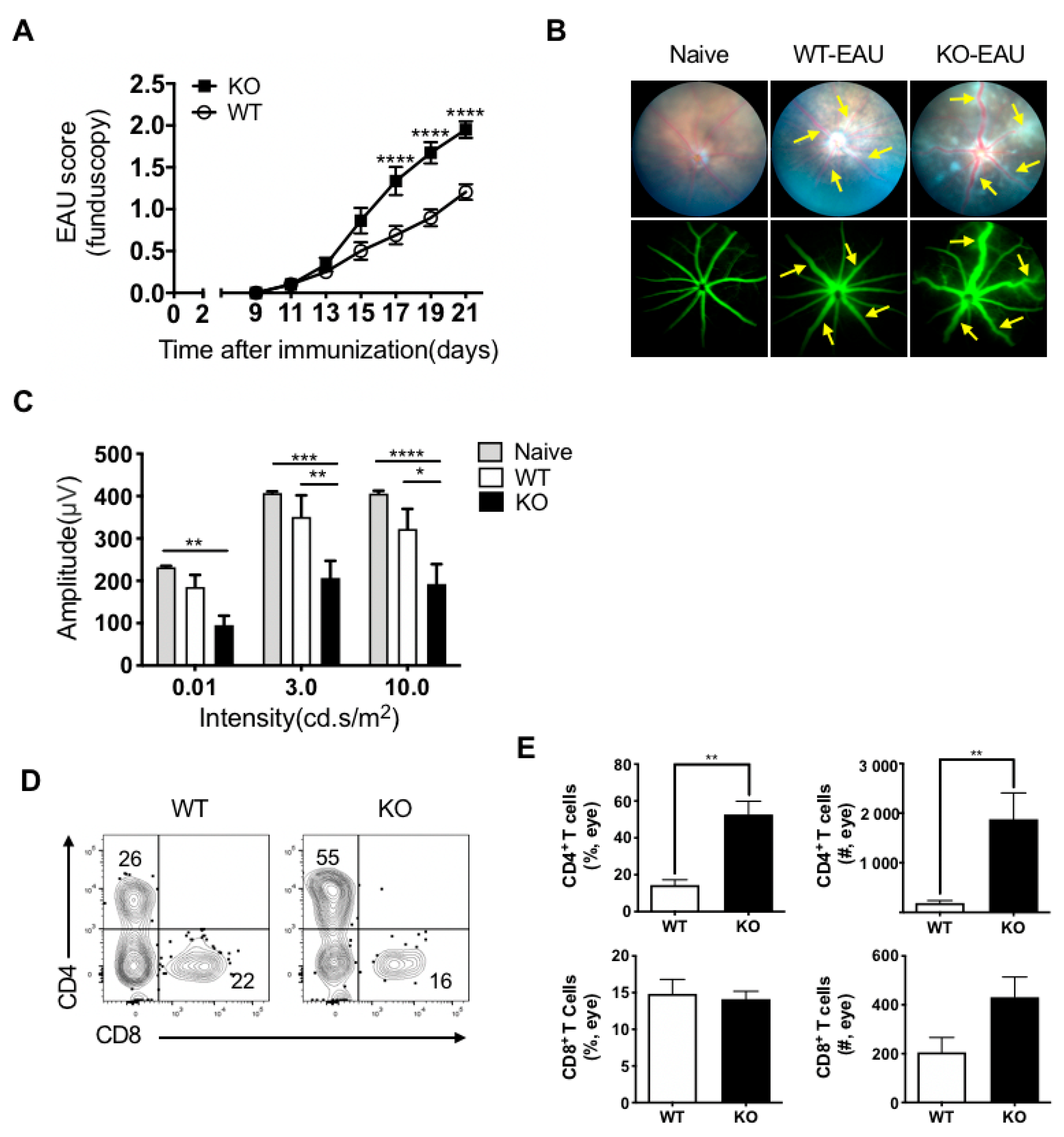
3.1. IL-27Rα−/− Mice Developed More Severe EAU Than WT Littermates
3.2. Uveitogenic Th1 and Th17 Responses Were Elevated in IL-27Rα−/− EAU Mice
3.3. Peripheral Th1 and Th17 Responses Increased in IL-27Rα−/− EAU Mice
3.4. IL-27 Suppressed GM-CSF Production from Effector T Cells
3.5. IL-27Rα Deficiency Impaired Tr1 Cell Induction
4. Discussion
Supplementary Materials
Author Contributions
Funding
Institutional Review Board Statement
Informed Consent Statement
Data Availability Statement
Acknowledgments
Conflicts of Interest
Abbreviations
| APCs | antigen-presenting cells |
| CFA | complete Freund’s adjuvant |
| CNS | central nervous system |
| dLNs | draining lymph nodes |
| EAE | experimental autoimmune encephalomyelitis |
| EAU | experimental autoimmune uveitis |
| GAPDH | glyceraldehyde 3 phosphate dehydrogenase |
| GM-CSF | granulocyte-macrophage colony-stimulating factor |
| PTx | Bordetella pertussis toxin |
| Tr1 cells | T regulatory type 1 cells |
References
- Horai, R.; Caspi, R.R. Microbiome and Autoimmune Uveitis. Front. Immunol. 2019, 10, 232. [Google Scholar] [CrossRef] [Green Version]
- Nussenblatt, R.B. The natural history of uveitis. Int. Ophthalmol. 1990, 145–146, 303. [Google Scholar] [CrossRef]
- Caspi, R.R.; Roberge, F.G.; Chan, C.C.; Wiggert, B.; Chader, G.J.; Rozenszajn, L.A.; Lando, Z.; Nussenblatt, R.B. A new model of autoimmune disease. Experimental autoimmune uveoretinitis induced in mice with two different retinal antigens. J. Immunol. 1988, 1405, 1490–1495. [Google Scholar]
- Caspi, R.R.; Chan, C.C.; Wiggert, B.; Chader, G.J. The mouse as a model of experimental autoimmune uveoretinitis (EAU). Curr. Eye Res. 1990, 9, 169–174. [Google Scholar] [CrossRef]
- Chan, C.C.; Caspi, R.R.; Ni, M.; Leake, W.C.; Wiggert, B.; Chader, G.J.; Nussenblatt, R.B. Pathology of experimental autoimmune uveoretinitis in mice. J. Autoimmun. 1990, 33, 247–255. [Google Scholar] [CrossRef]
- Horai, R.; Silver, P.B.; Chen, J.; Agarwal, R.K.; Chong, W.P.; Jittayasothorn, Y.; Mattapallil, M.J.; Nguyen, S.; Natarajan, K.; Villasmil, R.; et al. Breakdown of immune privilege and spontaneous autoimmunity in mice expressing a transgenic T cell receptor specific for a retinal autoantigen. J. Autoimmun. 2013, 44, 21–33. [Google Scholar] [CrossRef] [PubMed] [Green Version]
- Oh, H.M.; Yu, C.R.; Lee, Y.; Chan, C.C.; Maminishkis, A.; Egwuagu, C.E. Autoreactive memory CD4+ T lymphocytes that mediate chronic uveitis reside in the bone marrow through STAT3-dependent mechanisms. J. Immunol. 2011, 1876, 3338–3346. [Google Scholar] [CrossRef] [PubMed] [Green Version]
- Steinman, L. A brief history of T(H)17, the first major revision in the T(H)1/T(H)2 hypothesis of T cell-mediated tissue damage. Nat. Med. 2007, 132, 139–145. [Google Scholar] [CrossRef] [PubMed]
- Luger, D.; Silver, P.B.; Tang, J.; Cua, D.; Chen, Z.; Iwakura, Y.; Bowman, E.P.; Sgambellone, N.P.; Chan, C.-C.; Caspi, R.R. Either a Th17 or a Th1 effector response can drive autoimmunity: Conditions of disease induction affect dominant effector category. J. Exp. Med. 2008, 2054, 799–810. [Google Scholar] [CrossRef] [PubMed]
- Wang, C.; Tian, Y.; Lei, B.; Xiao, X.; Ye, Z.; Li, F.; Kijlstra, A.; Yang, P. Decreased IL-27 expression in association with an increased Th17 response in Vogt-Koyanagi-Harada disease. Investig. Ophthalmol. Vis. Sci. 2012, 538, 4668–4675. [Google Scholar] [CrossRef]
- Chi, W.; Zhu, X.; Yang, P.; Liu, X.; Lin, X.; Zhou, H.; Huang, X.; Kijlstra, A. Upregulated IL-23 and IL-17 in Behcet patients with active uveitis. Investig. Ophthalmol. Vis. Sci. 2008, 497, 3058–3064. [Google Scholar] [CrossRef]
- Yi, T.; Zhao, D.; Lin, C.L.; Zhang, C.; Chen, Y.; Todorov, I.; LeBon, T.; Kandeel, F.; Forman, S.; Zeng, D. Absence of donor Th17 leads to augmented Th1 differentiation and exacerbated acute graft-versus-host disease. Blood 2008, 1125, 2101–2110. [Google Scholar] [CrossRef] [PubMed] [Green Version]
- Egwuagu, C.E.; Sztein, J.; Mahdi, R.M.; Li, W.; Chepelinsky, A.B. IFN-γ Increases the Severity and Accelerates the Onset of Experimental Autoimmune Uveitis in Transgenic Rats. J. Immunol. 1999, 1621, 510–517. [Google Scholar]
- Chong, W.P.; van Panhuys, N.; Chen, J.; Silver, P.B.; Jittayasothorn, Y.; Mattapallil, M.J.; Germain, R.N.; Caspi, R.R. NK-DC crosstalk controls the autopathogenic Th17 response through an innate IFN-gamma-IL-27 axis. J. Exp. Med. 2015, 212, 1739–1752. [Google Scholar] [CrossRef] [Green Version]
- Grajewski, R.S.; Hansen, A.M.; Agarwal, R.K.; Kronenberg, M.; Sidobre, S.; Su, S.B.; Silver, P.B.; Tsuji, M.; Franck, R.W.; Lawton, A.P.; et al. Activation of invariant NKT cells ameliorates experimental ocular autoimmunity by a mechanism involving innate IFN-gamma production and dampening of the adaptive Th1 and Th17 responses. J. Immunol. 2008, 181, 4791–4797. [Google Scholar] [CrossRef] [Green Version]
- Ferber, I.A.; Brocke, S.; Taylor-Edwards, C.; Ridgway, W.; Dinisco, C.; Steinman, L.; Dalton, D.; Fathman, C.G. Mice with a disrupted IFN-gamma gene are susceptible to the induction of experimental autoimmune encephalomyelitis (EAE). J. Immunol. 1996, 156, 5–7. [Google Scholar]
- Patel, D.D.; Kuchroo, V.K. Th17 Cell Pathway in Human Immunity, Lessons from Genetics and Therapeutic Interventions. Immunity 2015, 43, 1040–1051. [Google Scholar] [CrossRef] [Green Version]
- Chong, W.P.; Mattapallil, M.J.; Raychaudhuri, K.; Bing, S.J.; Wu, S.; Zhong, Y.; Wang, W.W.; Chen, Z.; Silver, P.B.; Jittayasothorn, Y.; et al. The Cytokine IL-17A Limits Th17 Pathogenicity via a Negative Feedback Loop Driven by Autocrine Induction of IL-24. Immunity 2020, 53, 384–397. [Google Scholar] [CrossRef]
- Chong, W.P.; Horai, R.; Mattapallil, M.J.; Silver, P.B.; Chen, J.; Zhou, R.; Sergeev, Y.; Villasmil, R.; Chan, C.-C.; Caspi, R.R. IL-27p28 inhibits central nervous system autoimmunity by concurrently antagonizing Th1 and Th17 responses. J. Autoimmun. 2014, 50, 12–22. [Google Scholar] [CrossRef] [Green Version]
- Chen, Q.; Ghilardi, N.; Wang, H.; Baker, T.; Xie, M.H.; Gurney, A.; Grewal, I.S.; de Sauvage, F.J. Development of Th1-type immune responses requires the type I cytokine receptor TCCR. Nature 2000, 4076806, 916–920. [Google Scholar] [CrossRef] [PubMed]
- Sonobe, Y.; Yawata, I.; Kawanokuchi, J.; Takeuchi, H.; Mizuno, T.; Suzumura, A. Production of IL-27 and other IL-12 family cytokines by microglia and their subpopulations. Brain Res. 2005, 10401-2, 202–207. [Google Scholar] [CrossRef]
- Pflanz, S.; Timans, J.C.; Cheung, J.; Rosales, R.; Kanzler, H.; Gilbert, J.; Hibbert, L.; Churakova, T.; Travis, M.; Vaisberg, E.; et al. IL-27, a heterodimeric cytokine composed of EBI3 and p28 protein, induces proliferation of naive CD4+ T cells. Immunity 2002, 166, 779–790. [Google Scholar] [CrossRef] [Green Version]
- Yoshida, H.; Hamano, S.; Senaldi, G.; Covey, T.; Faggioni, R.; Mu, S.; Xia, M.; Wakeham, A.C.; Nishina, H.; Potter, J.; et al. WSX-1 Is Required for the Initiation of Th1 Responses and Resistance to L. major Infection. Immunity 2001, 154, 569–578. [Google Scholar] [CrossRef] [Green Version]
- Yamanaka, A.; Hamano, S.; Miyazaki, Y.; Ishii, K.; Takeda, A.; Mak, T.W.; Himeno, K.; Yoshimura, A.; Yoshida, H. Hyperproduction of Proinflammatory Cytokines by WSX-1-Deficient NKT Cells in Concanavalin A-Induced Hepatitis. J. Immunol. 2004, 1726, 3590–3596. [Google Scholar] [CrossRef] [PubMed] [Green Version]
- Yang, J.; Yang, M.; Htut, T.M.; Ouyang, X.; Hanidu, A.; Li, X.; Sellati, R.; Jiang, H.; Zhang, S.; Li, H.; et al. Epstein-Barr virus-induced gene 3 negatively regulates IL-17, IL-22 and RORγt. Eur. J. Immunol. 2008, 385, 1204–1214. [Google Scholar] [CrossRef]
- El-behi, M.; Ciric, B.; Yu, S.; Zhang, G.X.; Fitzgerald, D.C.; Rostami, A. Differential effect of IL-27 on developing versus committed Th17 cells. J. Immunol. 2009, 1838, 4957–4967. [Google Scholar] [CrossRef] [PubMed]
- Codarri, L.; Gyülvészi, G.; Tosevski, V.; Hesske, L.; Fontana, A.; Magnenat, L.; Suter, T.; Becher, B. RORγt drives production of the cytokine GM-CSF in helper T cells, which is essential for the effector phase of autoimmune neuroinflammation. Nat. Immunol. 2011, 126, 560–567. [Google Scholar] [CrossRef] [PubMed]
- Jiang, S.; Liu, X.; Luo, L.; Qu, B.; Huang, X.; Xu, L.; Lin, Y.; Ye, S.; Liu, Y. Elevated serum IL-23 correlates with intraocular inflammation after cataract surgery in patients with Vogt-Koyanagi-Harada disease. Br. J. Ophthalmol. 2010, 948, 1078–1082. [Google Scholar] [CrossRef]
- Chen, J.; Qian, H.; Horai, R.; Chan, C.C.; Falick, Y.; Caspi, R.R. Comparative analysis of induced vs. spontaneous models of autoimmune uveitis targeting the interphotoreceptor retinoid binding protein. PLoS ONE 2013, 88, e72161. [Google Scholar] [CrossRef] [Green Version]
- Chen, Y.; Chen, Z.; Chong, W.P.; Wu, S.; Wang, W.; Zhou, H.; Chen, J. Comparative Analysis of the Interphotoreceptor Retinoid Binding ProteinInduced Models of Experimental Autoimmune Uveitis in B10.RIII versus C57BL/6 Mice. Curr. Mol. Med. 2018, 189, 602–611. [Google Scholar] [CrossRef]
- Agarwal, R.K.; Silver, P.B.; Caspi, R.R. Rodent Models of Experimental Autoimmune Uveitis. Methods Mol. Biol. 2012, 900, 443–469. [Google Scholar] [PubMed] [Green Version]
- Chen, J.; Vistica, B.P.; Takase, H.; Ham, D.I.; Fariss, R.N.; Wawrousek, E.F.; Chan, C.-C.; DeMartino, J.A.; Farber, J.M.; Gery, I. A unique pattern of up- and down-regulation of chemokine receptor CXCR3 on inflammation-inducing Th1 cells. Eur. J. Immunol. 2004, 3410, 2885–2894. [Google Scholar] [CrossRef]
- Wang, W.; Chong, W.P.; Li, C.; Chen, Z.; Chen, J. Type I Interferon Therapy Limits CNS Autoimmunity by Inhibiting CXCR3-Mediated Trafficking of Pathogenic Effector T Cells. Cell Rep. 2019, 282, 486–497.e484. [Google Scholar] [CrossRef] [Green Version]
- Griseri, T.; Arnold, I.; Pearson, C.; Krausgruber, T.; Schiering, C.; Franchini, F.; Schulthess, J.; McKenzie, B.S.; Crocker, P.R.; Powrie, F. Granulocyte Macrophage Colony-Stimulating Factor-Activated Eosinophils Promote Interleukin-23 Driven Chronic Colitis. Immunity 2015, 431, 187–199. [Google Scholar] [CrossRef] [Green Version]
- Astier, A.L.; Meiffren, G.; Freeman, S.; Hafler, D.A. Alterations in CD46-mediated Tr1 regulatory T cells in patients with multiple sclerosis. J. Clin. Investig. 2006, 116, 3252–3257. [Google Scholar] [CrossRef] [PubMed] [Green Version]
- El-Behi, M.; Ciric, B.; Dai, H.; Yan, Y.; Cullimore, M.; Safavi, F.; Zhang, G.X.; Dittel, B.N.; Rostami, A. The encephalitogenicity of T(H)17 cells is dependent on IL-1- and IL-23-induced production of the cytokine GM-CSF. Nat. Immunol. 2011, 126, 568–575. [Google Scholar] [CrossRef] [Green Version]
- Vignali, D.A.A.; Kuchroo, V.K. IL-12 family cytokines: Immunological playmakers. Nat. Immunol. 2012, 138, 722–728. [Google Scholar] [CrossRef] [PubMed] [Green Version]
- Fitzgerald, D.C.; Zhang, G.-X.; El-Behi, M.; Fonseca-Kelly, Z.; Li, H.; Yu, S.; Saris, C.J.M.; Gran, B.; Ciric, B.; Rostami, A. Suppression of autoimmune inflammation of the central nervous system by interleukin 10 secreted by interleukin 27–stimulated T cells. Nat. Immunol. 2007, 812, 1372–1379. [Google Scholar] [CrossRef] [PubMed]
- Awasthi, A.; Carrier, Y.; Peron, J.P.S.; Bettelli, E.; Kamanaka, M.; Flavell, R.A.; Kuchroo, V.K.; Oukka, M.; Weiner, H.L. A dominant function for interleukin 27 in generating interleukin 10–producing anti-inflammatory T cells. Nat. Immunol. 2007, 812, 1380–1389. [Google Scholar] [CrossRef] [PubMed]
- Maynard, C.L.; Harrington, L.E.; Janowski, K.M.; Oliver, J.R.; Zindl, C.L.; Rudensky, A.Y.; Weaver, C.T. Regulatory T cells expressing interleukin 10 develop from Foxp3+ and Foxp3- precursor cells in the absence of interleukin 10. Nat. Immunol. 2007, 89, 931–941. [Google Scholar] [CrossRef]
- Triebel, F. LAG-3, a novel lymphocyte activation gene closely related to CD4. J. Exp. Med. 1990, 1715, 1393–1405. [Google Scholar] [CrossRef] [PubMed] [Green Version]
- Charbonnier, L.M.; Van Duivenvoorde, L.M.; Apparailly, F.; Cantos, C.; Han, W.G.H.; Noel, D.; Duperray, C.; Huizinga, T.W.J.; Toes, R.E.M.; Jorgensen, C.; et al. Immature Dendritic Cells Suppress Collagen-Induced Arthritis by In Vivo Expansion of CD49b+ Regulatory T Cells. J. Immunol. 2006, 1776, 3806. [Google Scholar] [CrossRef] [PubMed] [Green Version]
- Apetoh, L.; Quintana, F.J.; Pot, C.; Joller, N.; Xiao, S.; Kumar, D.; Burns, E.J.; Sherr, D.H.; Weiner, H.L.; Kuchroo, V.K. The aryl hydrocarbon receptor interacts with c-Maf to promote the differentiation of type 1 regulatory T cells induced by IL-27. Nat. Immunol. 2010, 119, 854–861. [Google Scholar] [CrossRef] [PubMed] [Green Version]
- Silver, P.B.; Horai, R.; Chen, J.; Jittayasothorn, Y.; Chan, C.-C.; Villasmil, R.; Kesen, M.R.; Caspi, R.R. Retina-specific T regulatory cells bring about resolution and maintain remission of autoimmune uveitis. J. Immunol. 2015, 1947, 3011–3019. [Google Scholar] [CrossRef] [PubMed] [Green Version]
- Do, J.; Kim, D.; Kim, S.; Valentin-Torres, A.; Dvorina, N.; Jang, E.; Nagarajavel, V.; DeSilva, T.M.; Li, X.; Ting, A.H.; et al. Treg-specific IL-27Rα deletion uncovers a key role for IL-27 in Treg function to control autoimmunity. Proc. Natl. Acad. Sci. USA 2017, 11438, 10190–10195. [Google Scholar] [CrossRef] [Green Version]
- Batten, M.; Li, J.; Yi, S.; Kljavin, N.M.; Danilenko, D.M.; Lucas, S.; Lee, J.; de Sauvage, F.J.; Ghilardi, N. Interleukin 27 limits autoimmune encephalomyelitis by suppressing the development of interleukin 17–producing T cells. Nat. Immunol. 2006, 79, 929–936. [Google Scholar] [CrossRef]
- Stumhofer, J.S.; Laurence, A.; Wilson, E.H.; Huang, E.; Tato, C.M.; Johnson, L.M.; Villarino, A.V.; Huang, Q.; Yoshimura, A.; Sehy, D.; et al. Interleukin 27 negatively regulates the development of interleukin 17-producing T helper cells during chronic inflammation of the central nervous system. Nat. Immunol. 2006, 79, 937–945. [Google Scholar] [CrossRef]
- Fitzgerald, D.C.; Ciric, B.; Touil, T.; Harle, H.; Grammatikopolou, J.; Das Sarma, J.; Gran, B.; Zhang, G.X.; Rostami, A. Suppressive effect of IL-27 on encephalitogenic Th17 cells and the effector phase of experimental autoimmune encephalomyelitis. J. Immunol. 2007, 1795, 3268–3275. [Google Scholar] [CrossRef] [Green Version]
- Vistica, B.P.; Takase, H.; Chan, C.; Rittling, S.; Kaer, L.V.; Gery, I. EAU Does Not Always Resemble Other Autoimmune Diseases. Investig. Ophthalmol. Vis. Sci. 2004, 45, 561. [Google Scholar]
- Haak, S.; Croxford, A.L.; Kreymborg, K.; Heppner, F.L.; Pouly, S.; Becher, B.; Waisman, A. IL-17A and IL-17F do not contribute vitally to autoimmune neuro-inflammation in mice. J. Clin. Investig. 2009, 1191, 61–69. [Google Scholar] [CrossRef] [Green Version]
- Villarino, A.; Hibbert, L.; Lieberman, L.; Wilson, E.; Mak, T.; Yoshida, H.; Kastelein, R.A.; Saris, C.; Hunter, C.A. The IL-27R (WSX-1) Is Required to Suppress T Cell Hyperactivity during Infection. Immunity 2003, 195, 645–655. [Google Scholar] [CrossRef] [Green Version]
- Villarino, A.V.; Stumhofer, J.S.; Saris, C.J.; Kastelein, R.A.; de Sauvage, F.J.; Hunter, C.A. IL-27 limits IL-2 production during Th1 differentiation. J. Immunol. 2006, 1761, 237–247. [Google Scholar] [CrossRef] [Green Version]
- Yoshimura, T.; Takeda, A.; Hamano, S.; Miyazaki, Y.; Kinjyo, I.; Ishibashi, T.; Yoshimura, A.; Yoshida, H. Two-sided roles of IL-27: Induction of Th1 differentiation on naive CD4+ T cells versus suppression of proinflammatory cytokine production including IL-23-induced IL-17 on activated CD4+ T cells partially through STAT3-dependent mechanism. J. Immunol. 2006, 1778, 5377–5385. [Google Scholar] [CrossRef] [Green Version]
- Damsker, J.M.; Hansen, A.M.; Caspi, R.R. Th1 and Th17 cells: Adversaries and collaborators. Ann. N. Y. Acad. Sci. 2010, 1183, 211–221. [Google Scholar] [CrossRef] [PubMed]
- Amadi-Obi, A.; Yu, C.R.; Liu, X.; Mahdi, R.M.; Clarke, G.L.; Nussenblatt, R.B.; Gery, I.; Lee, Y.S.; Egwuagu, C.E. TH17 cells contribute to uveitis and scleritis and are expanded by IL-2 and inhibited by IL-27/STAT1. Nat. Med. 2007, 136, 711–718. [Google Scholar] [CrossRef]
- Diveu, C.; McGeachy, M.J.; Boniface, K.; Stumhofer, J.S.; Sathe, M.; Joyce-Shaikh, B.; Chen, Y.; Tato, C.M.; McClanahan, T.K.; de Waal Malefyt, R.; et al. IL-27 blocks RORc expression to inhibit lineage commitment of Th17 cells. J. Immunol. 2009, 1829, 5748–5756. [Google Scholar] [CrossRef] [PubMed] [Green Version]
- Sonoda, K.H.; Yoshimura, T.; Takeda, A.; Ishibashi, T.; Hamano, S.; Yoshida, H. WSX-1 plays a significant role for the initiation of experimental autoimmune uveitis. Int. Immunol. 2007, 191, 93–98. [Google Scholar] [CrossRef] [PubMed] [Green Version]
- Casella, G.; Finardi, A.; Descamps, H.; Colombo, F.; Maiorino, C.; Ruffini, F.; Patrone, M.; Degano, M.; Martino, G.; Muzio, L.; et al. IL-27, but not IL-35, inhibits neuroinflammation through modulating GM-CSF expression. Sci. Rep. 2017, 71, 16547. [Google Scholar] [CrossRef] [Green Version]
- Zhu, J.; Liu, J.-Q.; Liu, Z.; Wu, L.; Shi, M.; Zhang, J.; Davis, J.P.; Bai, X.-F. Interleukin-27 Gene Therapy Prevents the Development of Autoimmune Encephalomyelitis but Fails to Attenuate Established Inflammation due to the Expansion of CD11b(+)Gr-1(+) Myeloid Cells. Front. Immunol. 2018, 9, 873. [Google Scholar] [CrossRef] [Green Version]
- Burmester, G.R.; Weinblatt, M.E.; McInnes, I.B.; Porter, D.; Barbarash, O.; Vatutin, M.; Szombati, I.; Esfandiari, E.; Sleeman, M.A.; Kane, C.D.; et al. Efficacy and safety of mavrilimumab in subjects with rheumatoid arthritis. Ann. Rheum. Dis. 2013, 729, 1445. [Google Scholar] [CrossRef] [Green Version]
- McQualter, J.L.; Darwiche, R.; Ewing, C.; Onuki, M.; Kay, T.W.; Hamilton, J.A.; Reid, H.H.; Bernard, C.C. Granulocyte macrophage colony-stimulating factor: A new putative therapeutic target in multiple sclerosis. J. Exp. Med. 2001, 1947, 873–882. [Google Scholar] [CrossRef] [PubMed] [Green Version]
- Constantinescu, C.S.; Asher, A.; Fryze, W.; Kozubski, W.; Wagner, F.; Aram, J.; Tanasescu, R.; Korolkiewicz, R.P.; Dirnberger-Hertweck, M.; Steidl, S.; et al. Randomized phase 1b trial of MOR103, a human antibody to GM-CSF, in multiple sclerosis. Neurol. Neuroimmunol. Neuroinflamm. 2015, 24, e117. [Google Scholar] [CrossRef] [Green Version]
- Sheng, W.; Yang, F.; Zhou, Y.; Yang, H.; Low, P.Y.; Kemeny, D.M.; Tan, P.; Moh, A.; Kaplan, M.H.; Zhang, Y.; et al. STAT5 programs a distinct subset of GM-CSF-producing T helper cells that is essential for autoimmune neuroinflammation. Cell Res. 2014, 2412, 1387–1402. [Google Scholar] [CrossRef] [Green Version]
- Bing, S.J.; Silver, P.B.; Jittayasothorn, Y.; Mattapallil, M.J.; Chan, C.-C.; Horai, R.; Caspi, R.R. Autoimmunity to neuroretina in the concurrent absence of IFN-γ and IL-17A is mediated by a GM-CSF-driven eosinophilic inflammation. J. Autoimmun. 2020, 114, 102507. [Google Scholar] [CrossRef] [PubMed]
- Cutting Edge: Suppression of GM-CSF Expression in Murine and Human T Cells by IL-27. J. Immunol. 1895, 2079–2083. [CrossRef] [Green Version]
- Lindner, E.; Steinwender, G.; Plainer, S.; Poeschl, E.M.; Weger, M.; Ardjomand, N.; Renner, W.; El-Shabrawi, Y. Role of IL-10 gene polymorphisms in intermediate and HLA-B27-associated uveitis. Acta Ophthalmol. 2013, 915, e415–e417. [Google Scholar] [CrossRef] [PubMed]
- Agarwal, R.K.; Horai, R.; Viley, A.M.; Silver, P.B.; Grajewski, R.S.; Su, S.B.; Yazdani, A.T.; Zhu, W.; Kronenberg, M.; Murray, P.J.; et al. Abrogation of anti-retinal autoimmunity in IL-10 transgenic mice due to reduced T cell priming and inhibition of disease effector mechanisms. J. Immunol. 2008, 1808, 5423. [Google Scholar] [CrossRef] [Green Version]
- de Araujo, E.F.; Feriotti, C.; Galdino, N.A.L.; Preite, N.W.; Calich, V.L.G.; Loures, F.V. The IDO-AhR Axis Controls Th17/Treg Immunity in a Pulmonary Model of Fungal Infection. Front. Immunol. 2017, 8, 880. [Google Scholar] [CrossRef] [Green Version]
- Stumhofer, J.S.; Silver, J.S.; Laurence, A.; Porrett, P.M.; Harris, T.H.; Turka, L.A.; Ernst, M.; Saris, C.J.M.; O’Shea, J.J.; Hunter, A. Interleukins 27 and 6 induce STAT3-mediated T cell production of interleukin 10. Nat. Immunol. 2007, 812, 1363–1371. [Google Scholar] [CrossRef]
- Pot, C.; Jin, H.; Awasthi, A.; Liu, S.M.; Lai, C.Y.; Madan, R.; Sharpe, A.H.; Karp, C.L.; Miaw, S.-C.; Ho, I.-C.; et al. Cutting edge: IL-27 induces the transcription factor c-Maf, cytokine IL-21, and the costimulatory receptor ICOS that coordinately act together to promote differentiation of IL-10-producing Tr1 cells. J. Immunol. 2009, 1832, 797–801. [Google Scholar] [CrossRef] [Green Version]
- Huang, W.; Solouki, S.; Carter, C.; Zheng, S.G.; August, A. Beyond Type 1 Regulatory T Cells: Co-expression of LAG3 and CD49b in IL-10-Producing T Cell Lineages. Front. Immunol. 2018, 9, 2625. [Google Scholar] [CrossRef] [Green Version]
- Liu, H.; Rohowsky-Kochan, C. Interleukin-27-Mediated Suppression of Human Th17 Cells Is Associated with Activation of STAT1 and Suppressor of Cytokine Signaling Protein 1. J. Interferon Cytokine Res. 2011, 315, 459–469. [Google Scholar] [CrossRef] [Green Version]
- Murugaiyan, G.; Mittal, A.; Lopez-Diego, R.; Maier, L.M.; Anderson, D.E.; Weiner, H.L. IL-27 is a key regulator of IL-10 and IL-17 production by human CD4+ T cells. J. Immunol. 2009, 1834, 2435–2443. [Google Scholar] [CrossRef] [PubMed] [Green Version]
- Yeung, I.Y.L.; Popp, N.A.; Chan, C.-C. The role of sex in uveitis and ocular inflammation. Int. Ophthalmol. Clin. 2015, 553, 111–131. [Google Scholar] [CrossRef] [PubMed]
- Conti, P.; Younes, A. Coronavirus COV-19/SARS-CoV-2 affects women less than men: Clinical response to viral infection. J. Biol. Regul. Homeost. Agents 2020, 34, 339–343. [Google Scholar] [PubMed]
- Horai, R.; Caspi, R.R. Cytokines in autoimmune uveitis. J. Interferon Cytokine Res. 2011, 3110, 733–744. [Google Scholar] [CrossRef] [PubMed]
- Huang, C.C.; Schleisman, M.; Choi, D.; Mitchell, C.; Rosenbaum, J.T. Preliminary Report on Interleukin-22, GM-CSF, and IL-17F in the Pathogenesis of Acute Anterior Uveitis. Ocul. Immunol. Inflamm. 2019, 1–8. [Google Scholar] [CrossRef] [PubMed]






| Mouse Gene | Primer (5′ to 3′) | |
|---|---|---|
| il17a | Forward | TTTAACTCCCTTGGCGCAAAA |
| Reverse | CTTTCCCTCCGCATTGACAC | |
| ifng | Forward | TCAAGT GGCATAGATGTGGAAGAA |
| Reverse | TGGCTCTGCAGGATTTTCATG | |
| il10 | Forward | AACTGCACCCACTTCCCAGTC |
| Reverse | CATTAAGGAGTCGGTTAGCAG | |
| cmaf | Forward | GCAACGGCTTCCGAGAAAAC |
| Reverse | CCCCCACGGAGCATTTAACA | |
| lag3 | Forward | TCTCATCCTTGGTGCCCTCT |
| Reverse | CCGGAAATGGCTGAATCCCA | |
| ahr | Forward | AGCCGGTGCAGAAAACAGTA |
| Reverse | CCAGGCGGTCTAACTCTGTG | |
| itga2 | Forward | TCAGGTGGGCACAACTCTTC |
| Reverse | GAGGGGCAAACGGTAGGAAA | |
| foxp3 | Forward | CCCATCCCCAGGAGTCTTG |
| Reverse | ACCATGACTAGGGGCACTGTA | |
Publisher’s Note: MDPI stays neutral with regard to jurisdictional claims in published maps and institutional affiliations. |
© 2021 by the authors. Licensee MDPI, Basel, Switzerland. This article is an open access article distributed under the terms and conditions of the Creative Commons Attribution (CC BY) license (https://creativecommons.org/licenses/by/4.0/).
Share and Cite
Wu, S.; Ma, R.; Zhong, Y.; Chen, Z.; Zhou, H.; Zhou, M.; Chong, W.; Chen, J. Deficiency of IL-27 Signaling Exacerbates Experimental Autoimmune Uveitis with Elevated Uveitogenic Th1 and Th17 Responses. Int. J. Mol. Sci. 2021, 22, 7517. https://doi.org/10.3390/ijms22147517
Wu S, Ma R, Zhong Y, Chen Z, Zhou H, Zhou M, Chong W, Chen J. Deficiency of IL-27 Signaling Exacerbates Experimental Autoimmune Uveitis with Elevated Uveitogenic Th1 and Th17 Responses. International Journal of Molecular Sciences. 2021; 22(14):7517. https://doi.org/10.3390/ijms22147517
Chicago/Turabian StyleWu, Sihan, Rui Ma, Yajie Zhong, Zilin Chen, Hongyan Zhou, Minyi Zhou, Waipo Chong, and Jun Chen. 2021. "Deficiency of IL-27 Signaling Exacerbates Experimental Autoimmune Uveitis with Elevated Uveitogenic Th1 and Th17 Responses" International Journal of Molecular Sciences 22, no. 14: 7517. https://doi.org/10.3390/ijms22147517
APA StyleWu, S., Ma, R., Zhong, Y., Chen, Z., Zhou, H., Zhou, M., Chong, W., & Chen, J. (2021). Deficiency of IL-27 Signaling Exacerbates Experimental Autoimmune Uveitis with Elevated Uveitogenic Th1 and Th17 Responses. International Journal of Molecular Sciences, 22(14), 7517. https://doi.org/10.3390/ijms22147517

