Epithelial Mesenchymal Transition and Immune Response in Metaplastic Breast Carcinoma
Abstract
1. Introduction
2. Epithelial-Mesenchymal Transition in Metaplastic Breast Cancer
2.1. Cadherins and Cadherin Switching
2.2. Epithelial and Mesenchymal Markers
2.3. Epithelial-Mesenchymal Transition—Transcriptional Factors
2.4. miRNAs
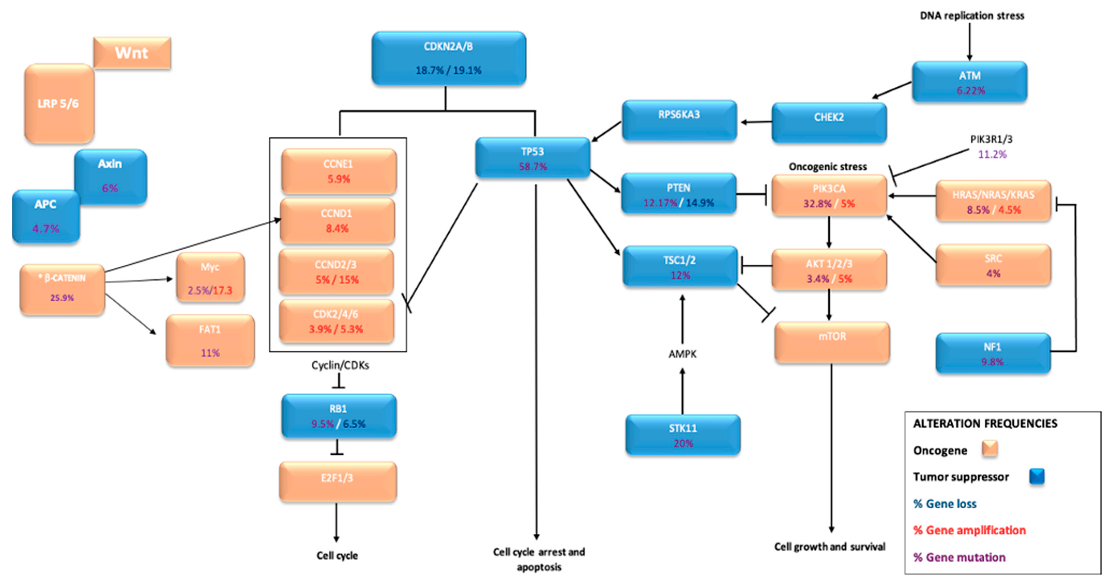
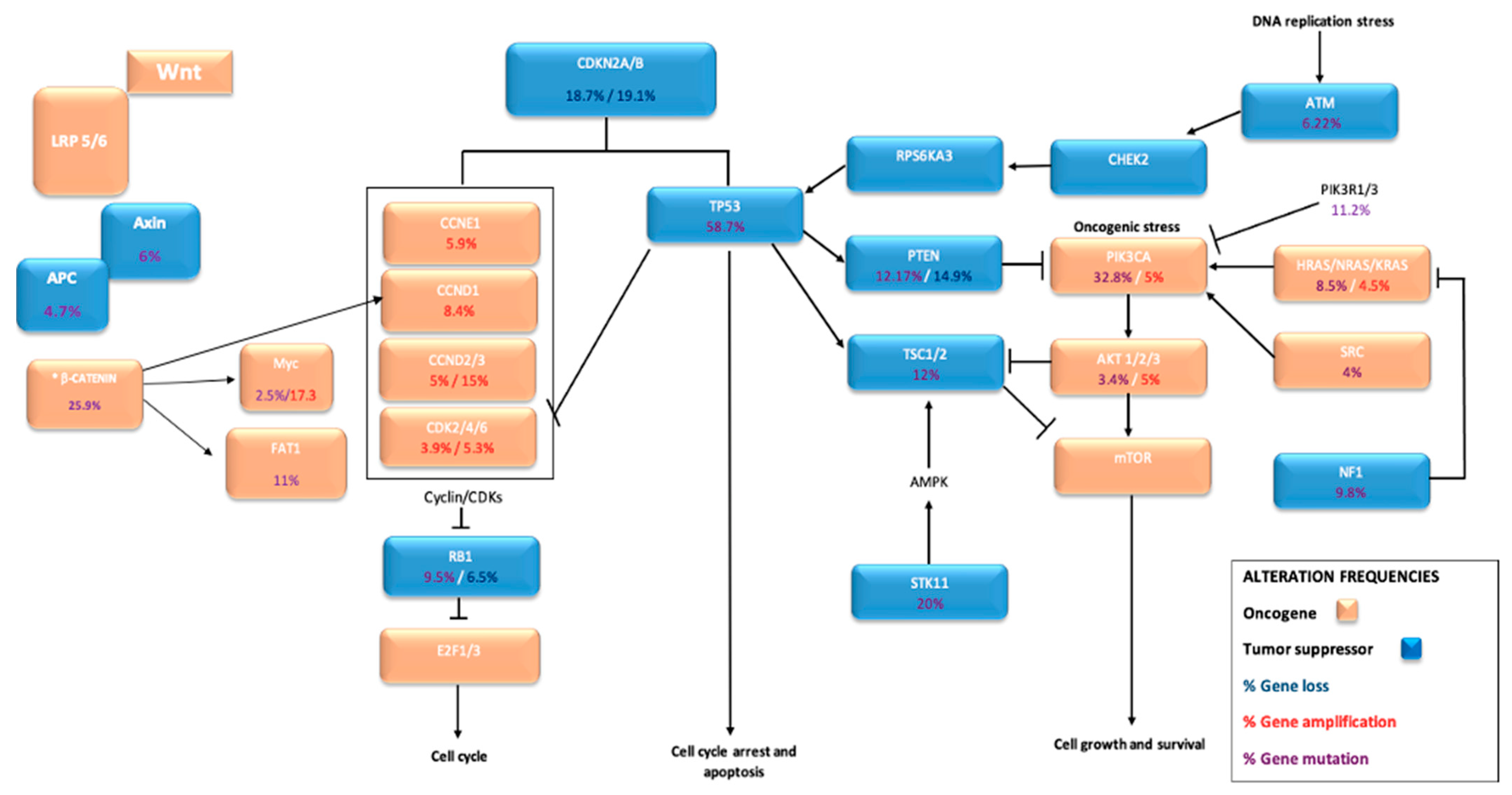
2.5. Genetic Alterations
2.6. Therapy Response in MBC
3. Immune Response and Immune Therapy in MBC
4. Conclusions
Author Contributions
Funding
Conflicts of Interest
References
- Finn, O.J. Immuno-Oncology: Understanding the Function and Dysfunction of the Immune System in Cancer. Ann. Oncol. 2012, 23, viii6–viii9. [Google Scholar] [CrossRef]
- Singh, S.; Chakrabarti, R. Consequences of EMT-Driven Changes in the Immune Microenvironment of Breast Cancer and Therapeutic Response of Cancer Cells. J. Clin. Med. 2019, 8, 642. [Google Scholar] [CrossRef] [PubMed]
- Zhan, H.-X.; Zhou, B.; Cheng, Y.-G.; Xu, J.-W.; Wang, L.; Zhang, G.-Y.; Hu, S.-Y. Crosstalk between Stromal Cells and Cancer Cells in Pancreatic Cancer: New Insights into Stromal Biology. Cancer Lett. 2017, 392, 83–93. [Google Scholar] [CrossRef] [PubMed]
- Ma, H.-Y.; Liu, X.-Z.; Liang, C.-M. Inflammatory Microenvironment Contributes to Epithelial-Mesenchymal Transition in Gastric Cancer. World J. Gastroenterol. 2016, 22, 6619–6628. [Google Scholar] [CrossRef] [PubMed]
- Jiang, Y.; Zhan, H. Communication between EMT and PD-L1 Signaling: New Insights into Tumor Immune Evasion. Cancer Lett. 2020, 468, 72–81. [Google Scholar] [CrossRef]
- Romeo, E.; Caserta, C.A.; Rumio, C.; Marcucci, F. The Vicious Cross-Talk between Tumor Cells with an EMT Phenotype and Cells of the Immune System. Cells 2019, 8, 460. [Google Scholar] [CrossRef]
- Chui, M.H. Insights into Cancer Metastasis from a Clinicopathologic Perspective: Epithelial-Mesenchymal Transition Is Not a Necessary Step. Int. J. Cancer 2013, 132, 1487–1495. [Google Scholar] [CrossRef]
- Mani, S.A.; Guo, W.; Liao, M.-J.; Eaton, E.N.; Ayyanan, A.; Zhou, A.Y.; Brooks, M.; Reinhard, F.; Zhang, C.C.; Shipitsin, M.; et al. The Epithelial-Mesenchymal Transition Generates Cells with Properties of Stem Cells. Cell 2008, 133, 704–715. [Google Scholar] [CrossRef]
- Morel, A.-P.; Lièvre, M.; Thomas, C.; Hinkal, G.; Ansieau, S.; Puisieux, A. Generation of Breast Cancer Stem Cells through Epithelial-Mesenchymal Transition. PLoS ONE 2008, 3, e2888. [Google Scholar] [CrossRef] [PubMed]
- Leskela, S.; Pérez-Mies, B.; Rosa-Rosa, J.M.; Cristobal, E.; Biscuola, M.; Palacios-Berraquero, M.L.; Ong, S.; Guia, X.; Palacios, J. Molecular Basis of Tumor Heterogeneity in Endometrial Carcinosarcoma. Cancers 2019, 11, 964. [Google Scholar] [CrossRef]
- González-Martínez, S.; Pérez-Mies, B.; Carretero-Barrio, I.; Palacios-Berraquero, M.L.; Perez-García, J.; Cortés, J.; Palacios, J. Molecular Features of Metaplastic Breast Carcinoma: An Infrequent Subtype of Triple Negative Breast Carcinoma. Cancers 2020, 12, 1832. [Google Scholar] [CrossRef]
- WHO Classification of Tumours Editorial Board; International Agency for Research on Cancer; World Health Organization. WHO Classification of Tumours. Breast Tumours; International Agency for Research on Cancer: Lyon, France, 2019; ISBN 978-92-832-4500-1. [Google Scholar]
- Vranic, S.; Stafford, P.; Palazzo, J.; Skenderi, F.; Swensen, J.; Xiu, J.; Spetzler, D.; Gatalica, Z. Molecular Profiling of the Metaplastic Spindle Cell Carcinoma of the Breast Reveals Potentially Targetable Biomarkers. Clin. Breast Cancer 2020, 1–7. [Google Scholar] [CrossRef]
- Pirot, F.; Chaltiel, D.; Ben Lakhdar, A.; Mathieu, M.C.; Rimareix, F.; Conversano, A. Squamous Cell Carcinoma of the Breast, Are There Two Entities with Distinct Prognosis? A Series of 39 Patients. Breast Cancer Res. Treat. 2020, 180, 87–95. [Google Scholar] [CrossRef] [PubMed]
- McCart Reed, A.E.; Kalaw, E.; Nones, K.; Bettington, M.; Lim, M.; Bennett, J.; Johnstone, K.; Kutasovic, J.R.; Saunus, J.M.; Kazakoff, S.; et al. Phenotypic and Molecular Dissection of Metaplastic Breast Cancer and the Prognostic Implications. J. Pathol. 2019, 247, 214–227. [Google Scholar] [CrossRef] [PubMed]
- Zhai, J.; Giannini, G.; Ewalt, M.D.; Zhang, E.Y.; Invernizzi, M.; Niland, J.; Lai, L.L. Molecular Characterization of Metaplastic Breast Carcinoma via Next-Generation Sequencing. Hum. Pathol. 2019, 86, 85–92. [Google Scholar] [CrossRef] [PubMed]
- Tray, N.; Taff, J.; Singh, B.; Suh, J.; Ngo, N.; Kwa, M.; Troxel, A.B.; Chae, Y.K.; Kurzrock, R.; Patel, S.P.; et al. Metaplastic Breast Cancers: Genomic Profiling, Mutational Burden and Tumor-Infiltrating Lymphocytes. Breast 2019, 44, 29–32. [Google Scholar] [CrossRef] [PubMed]
- Afkhami, M.; Schmolze, D.; Yost, S.E.; Frankel, P.H.; Dagis, A.; Amanam, I.U.; Telatar, M.; Nguyen, K.; Yu, K.W.; Luu, T.; et al. Mutation and Immune Profiling of Metaplastic Breast Cancer: Correlation with Survival. PLoS ONE 2019, 14, 1–12. [Google Scholar] [CrossRef]
- Takala, S.; Heikkilä, P.; Nevanlinna, H.; Blomqvist, C.; Mattson, J. Metaplastic Carcinoma of the Breast: Prognosis and Response to Systemic Treatment in Metastatic Disease. Breast J. 2019, 25, 418–424. [Google Scholar] [CrossRef] [PubMed]
- Li, Y.; Zhang, N.; Zhang, H.; Yang, Q. Comparative Prognostic Analysis for Triple-Negative Breast Cancer with Metaplastic and Invasive Ductal Carcinoma. J. Clin. Pathol. 2019, 72, 418–424. [Google Scholar] [CrossRef] [PubMed]
- He, X.; Ji, J.; Dong, R.; Liu, H.; Dai, X.; Wang, C.; Esteva, F.J.; Yeung, S.C.J. Prognosis in Different Subtypes of Metaplastic Breast Cancer: A Population-Based Analysis. Breast Cancer Res. Treat. 2019, 173, 329–341. [Google Scholar] [CrossRef]
- Mills, M.N.; Yang, G.Q.; Oliver, D.E.; Liveringhouse, C.L.; Ahmed, K.A.; Orman, A.G.; Laronga, C.; Hoover, S.J.; Khakpour, N.; Costa, R.L.B.; et al. Histologic Heterogeneity of Triple Negative Breast Cancer: A National Cancer Centre Database Analysis. Eur. J. Cancer 2018, 98, 48–58. [Google Scholar] [CrossRef] [PubMed]
- Ong, C.T.; Campbell, B.M.; Thomas, S.M.; Greenup, R.A.; Plichta, J.K.; Rosenberger, L.H.; Force, J.; Hall, A.; Hyslop, T.; Hwang, E.S.; et al. Metaplastic Breast Cancer Treatment and Outcomes in 2500 Patients: A Retrospective Analysis of a National Oncology Database. Ann. Surg. Oncol. 2018, 25, 2249–2260. [Google Scholar] [CrossRef] [PubMed]
- Han, M.; Salamat, A.; Zhu, L.; Zhang, H.; Clark, B.Z.; Dabbs, D.J.; Carter, G.J.; Brufsky, A.M.; Jankowitz, R.C.; Puhalla, S.L.; et al. Metaplastic Breast Carcinoma: A Clinical-Pathologic Study of 97 Cases with Subset Analysis of Response to Neoadjuvant Chemotherapy. Mod. Pathol. 2019, 32, 807–816. [Google Scholar] [CrossRef] [PubMed]
- Schroeder, M.C.; Rastogi, P.; Geyer, C.E.; Miller, L.D.; Thomas, A. Early and Locally Advanced Metaplastic Breast Cancer: Presentation and Survival by Receptor Status in Surveillance, Epidemiology, and End Results (SEER) 2010–2014. Oncologist 2018, 23, 481–488. [Google Scholar] [CrossRef]
- Krings, G.; Chen, Y.Y. Genomic Profiling of Metaplastic Breast Carcinomas Reveals Genetic Heterogeneity and Relationship to Ductal Carcinoma. Mod. Pathol. 2018, 31, 1661–1674. [Google Scholar] [CrossRef] [PubMed]
- Piscuoglio, S.; Ng, C.K.Y.; Geyer, F.C.; Burke, K.A.; Cowell, C.F.; Martelotto, L.G.; Natrajan, R.; Popova, T.; Maher, C.A.; Lim, R.S.; et al. Genomic and Transcriptomic Heterogeneity in Metaplastic Carcinomas of the Breast. NPJ Breast Cancer 2017, 3. [Google Scholar] [CrossRef]
- Ng, C.K.Y.; Piscuoglio, S.; Geyer, F.C.; Burke, K.A.; Pareja, F.; Eberle, C.A.; Lim, R.S.; Natrajan, R.; Riaz, N.; Mariani, O.; et al. The Landscape of Somatic Genetic Alterations in Metaplastic Breast Carcinomas. Clin. Cancer Res. 2017, 23, 3859–3870. [Google Scholar] [CrossRef]
- El Zein, D.; Hughes, M.; Kumar, S.; Peng, X.; Oyasiji, T.; Jabbour, H.; Khoury, T. Metaplastic Carcinoma of the Breast Is More Aggressive Than Triple-Negative Breast Cancer: A Study From a Single Institution and Review of Literature. Clin. Breast Cancer 2017, 17, 382–391. [Google Scholar] [CrossRef]
- Joneja, U.; Vranic, S.; Swensen, J.; Feldman, R.; Chen, W.; Kimbrough, J.; Xiao, N.; Reddy, S.; Palazzo, J.; Gatalica, Z. Comprehensive Profiling of Metaplastic Breast Carcinomas Reveals Frequent Overexpression of Programmed Death-Ligand 1. J. Clin. Pathol. 2017, 70, 255–259. [Google Scholar] [CrossRef]
- Edenfield, J.; Schammel, C.; Collins, J.; Schammel, D.; Edenfield, W.J. Metaplastic Breast Cancer: Molecular Typing and Identification of Potential Targeted Therapies at a Single Institution. Clin. Breast Cancer 2017, 17, e1–e10. [Google Scholar] [CrossRef] [PubMed]
- Ross, J.S.; Badve, S.; Wang, K.; Sheehan, C.E.; Boguniewicz, A.B.; Otto, G.A.; Yelensky, R.; Lipson, D.; Ali, S.; Morosini, D.; et al. Genomic Profiling of Advanced-Stage, Metaplastic Breast Carcinoma by next-Generation Sequencing Reveals Frequent, Targetable Genomic Abnormalities and Potential New Treatment Options. Arch. Pathol. Lab. Med. 2015, 139, 642–649. [Google Scholar] [CrossRef]
- Zhang, Y.; Lv, F.; Yang, Y.; Qian, X.; Lang, R.; Fan, Y.; Liu, F.; Li, Y.; Li, S.; Shen, B.; et al. Clinicopathological Features and Prognosis of Metaplastic Breast Carcinoma: Experience of a Major Chinese Cancer Center. PLoS ONE 2015, 10, e0131409. [Google Scholar] [CrossRef]
- Barquet-Muñoz, A.A.; Villarreal-Colin, P.P.; Herrera-Montalvo, A.A.; Soto-Reyes, E.; Pérez-Plasencia, C.; Coronel-Martínez, J.; Pérez-Montiel, D.; Vázquez-Romo, R.; Cantú De León, D. Metaplastic Breast Cancer: A Comparison between the Most Common Histologies with Poor Immunohistochemistry Factors. BMC Cancer 2015, 15. [Google Scholar] [CrossRef] [PubMed]
- Yu, J.I.; Choi, D.H.; Huh, S.J.; Ahn, S.J.; Lee, J.S.; Shin, K.H.; Kwon, Y.; Kim, Y.B.; Suh, C.O.; Kim, J.H.; et al. Unique Characteristics and Failure Patterns of Metaplastic Breast Cancer in Contrast to Invasive Ductal Carcinoma: A Retrospective Multicenter Case-Control Study (KROG 13-07). Clin. Breast Cancer 2015, 15, e105–e115. [Google Scholar] [CrossRef]
- Lai, H.W.; Tseng, L.M.; Chang, T.W.; Kuo, Y.L.; Hsieh, C.M.; Chen, S.T.; Kuo, S.J.; Su, C.C.; Chen, D.R. The Prognostic Significance of Metaplastic Carcinoma of the Breast (MCB)—A Case Controlled Comparison Study with Infiltrating Ductal Carcinoma. Breast 2013, 22, 968–973. [Google Scholar] [CrossRef] [PubMed]
- Song, Y.; Liu, X.; Zhang, G.; Song, H.; Ren, Y.; He, X.; Wang, Y.; Zhang, J.; Zhang, Y.; Sun, S.; et al. Unique Clinicopathological Features of Metaplastic Breast Carcinoma Compared with Invasive Ductal Carcinoma and Poor Prognostic Indicators. World J. Surg. Oncol. 2013, 11, 1–9. [Google Scholar] [CrossRef] [PubMed]
- Lee, H.; Jung, S.Y.; Ro, J.Y.; Kwon, Y.; Sohn, J.H.; Park, I.H.; Lee, K.S.; Lee, S.; Kim, S.W.; Kang, H.S.; et al. Metaplastic Breast Cancer: Clinicopathological Features and Its Prognosis. J. Clin. Pathol. 2012, 65, 441–446. [Google Scholar] [CrossRef] [PubMed]
- Lester, T.R.; Hunt, K.K.; Nayeemuddin, K.M.; Bassett, R.L.; Gonzalez-Angulo, A.M.; Feig, B.W.; Huo, L.; Rourke, L.L.; Davis, W.G.; Valero, V.; et al. Metaplastic Sarcomatoid Carcinoma of the Breast Appears More Aggressive than Other Triple Receptor-Negative Breast Cancers. Breast Cancer Res. Treat. 2012, 131, 41–48. [Google Scholar] [CrossRef] [PubMed]
- Bae, S.Y.; Lee, S.K.; Koo, M.Y.; Hur, S.M.; Choi, M.Y.; Cho, D.H.; Kim, S.; Choe, J.H.; Lee, J.E.; Kim, J.H.; et al. The Prognoses of Metaplastic Breast Cancer Patients Compared to Those of Triple-Negative Breast Cancer Patients. Breast Cancer Res. Treat. 2011, 126, 471–478. [Google Scholar] [CrossRef]
- Jung, S.Y.; Kim, H.Y.; Nam, B.H.; Min, S.Y.; Lee, S.J.; Park, C.; Kwon, Y.; Kim, E.A.; Ko, K.L.; Shin, K.H.; et al. Worse Prognosis of Metaplastic Breast Cancer Patients than Other Patients with Triple-Negative Breast Cancer. Breast Cancer Res. Treat. 2010, 120, 627–637. [Google Scholar] [CrossRef]
- Hayes, M.J.; Thomas, D.; Emmons, A.; Giordano, T.J.; Kleer, C.G. Genetic Changes of Wnt Pathway Genes Are Common Events in Metaplastic Carcinomas of the Breast. Clin. Cancer Res. 2008, 14, 4038–4044. [Google Scholar] [CrossRef]
- Luini, A.; Aguilar, M.; Gatti, G.; Fasani, R.; Botteri, E.; Brito, J.A.D.; Maisonneuve, P.; Vento, A.R.; Viale, G. Metaplastic Carcinoma of the Breast, an Unusual Disease with Worse Prognosis: The Experience of the European Institute of Oncology and Review of the Literature. Breast Cancer Res. Treat. 2007, 101, 349–353. [Google Scholar] [CrossRef]
- Beatty, J.D.; Atwood, M.; Tickman, R.; Reiner, M. Metaplastic Breast Cancer: Clinical Significance. Am. J. Surg. 2006, 191, 657–664. [Google Scholar] [CrossRef]
- Kalluri, R.; Weinberg, R.A. The Basics of Epithelial-Mesenchymal Transition. J. Clin. Investig. 2009, 119, 1420–1428. [Google Scholar] [CrossRef]
- Lamouille, S.; Xu, J.; Derynck, R. Molecular Mechanisms of Epithelial–Mesenchymal Transition. Nat. Rev. Mol. Cell Biol. 2014, 15, 178–196. [Google Scholar] [CrossRef] [PubMed]
- Gheldof, A.; Berx, G. Cadherins and Epithelial-to-Mesenchymal Transition. In Progress in Molecular Biology and Translational Science; Elsevier: Amsterdam, The Netherlands, 2013; Volume 116, pp. 317–336. ISBN 978-0-12-394311-8. [Google Scholar]
- Afzal Ashaie, M.; Hoque Chowdhury, E. Cadherins: The Superfamily Critically Involved in Breast Cancer. CPD 2016, 22, 616–638. [Google Scholar] [CrossRef] [PubMed]
- Hulpiau, P.; Gul, I.S.; van Roy, F. New Insights into the Evolution of Metazoan Cadherins and Catenins. In Progress in Molecular Biology and Translational Science; Elsevier: Amsterdam, The Netherlands, 2013; Volume 116, pp. 71–94. ISBN 978-0-12-394311-8. [Google Scholar]
- Stemmler, M.P. Cadherins in Development and Cancer. Mol. Biosyst. 2008, 4, 835–850. [Google Scholar] [CrossRef] [PubMed]
- Ratheesh, A.; Yap, A.S. A Bigger Picture: Classical Cadherins and the Dynamic Actin Cytoskeleton. Nat. Rev. Mol. Cell Biol. 2012, 13, 673–679. [Google Scholar] [CrossRef]
- Birchmeier, W.; Behrens, J. Cadherin Expression in Carcinomas: Role in the Formation of Cell Junctions and the Prevention of Invasiveness. Biochim. Biophys. Acta Rev. Cancer 1994, 1198, 11–26. [Google Scholar] [CrossRef]
- Pizarro, A.; Benito, N.; Navarro, P.; Palacios, J.; Cano, A.; Quintanilla, M.; Contreras, F.; Gamallo, C. E-Cadherin Expression in Basal Cell Carcinoma. Br. J. Cancer 1994, 69, 157–162. [Google Scholar] [CrossRef][Green Version]
- Albergaria, A.; Ribeiro, A.-S.; Vieira, A.-F.; Sousa, B.; Nobre, A.-R.; Seruca, R.; Schmitt, F.; Paredes, J. P-Cadherin Role in Normal Breast Development and Cancer. Int. J. Dev. Biol. 2011, 55, 811–822. [Google Scholar] [CrossRef] [PubMed]
- Van Roy, F. Beyond E-Cadherin: Roles of Other Cadherin Superfamily Members in Cancer. Nat. Rev. Cancer 2014, 14, 121–134. [Google Scholar] [CrossRef]
- Chanson, L.; Brownfield, D.; Garbe, J.C.; Kuhn, I.; Stampfer, M.R.; Bissell, M.J.; LaBarge, M.A. Self-Organization Is a Dynamic and Lineage-Intrinsic Property of Mammary Epithelial Cells. Proc. Natl. Acad. Sci. USA 2011, 108, 3264–3269. [Google Scholar] [CrossRef]
- Nguyen-Ngoc, K.-V.; Cheung, K.J.; Brenot, A.; Shamir, E.R.; Gray, R.S.; Hines, W.C.; Yaswen, P.; Werb, Z.; Ewald, A.J. ECM Microenvironment Regulates Collective Migration and Local Dissemination in Normal and Malignant Mammary Epithelium. Proc. Natl. Acad. Sci. USA 2012, 109, E2595–E2604. [Google Scholar] [CrossRef]
- Sanders, D.S.; Blessing, K.; Hassan, G.A.; Bruton, R.; Marsden, J.R.; Jankowski, J. Alterations in Cadherin and Catenin Expression during the Biological Progression of Melanocytic Tumours. Mol. Pathol. 1999, 52, 151–157. [Google Scholar] [CrossRef]
- Hsu, M.Y.; Wheelock, M.J.; Johnson, K.R.; Herlyn, M. Shifts in Cadherin Profiles between Human Normal Melanocytes and Melanomas. J. Investig. Dermatol. Symp. Proc. 1996, 1, 188–194. [Google Scholar] [PubMed]
- Gamallo, C.; Moreno-Bueno, G.; Sarrió, D.; Calero, F.; Hardisson, D.; Palacios, J. The Prognostic Significance of P-Cadherin in Infiltrating Ductal Breast Carcinoma. Mod. Pathol. 2001, 14, 650–654. [Google Scholar] [CrossRef]
- Sousa, B.; Paredes, J.; Milanezi, F.; Lopes, N.; Martins, D.; Dufloth, R.; Vieira, D.; Albergaria, A.; Veronese, L.; Carneiro, V.; et al. P-Cadherin, Vimentin and CK14 for Identification of Basal-like Phenotype in Breast Carcinomas: An Immunohistochemical Study. Histol. Histopathol. 2010, 963–974. [Google Scholar] [CrossRef]
- Hazan, R.B.; Phillips, G.R.; Qiao, R.F.; Norton, L.; Aaronson, S.A. Exogenous Expression of N-Cadherin in Breast Cancer Cells Induces Cell Migration, Invasion, and Metastasis. J. Cell Biol. 2000, 148, 779–790. [Google Scholar] [CrossRef] [PubMed]
- Kimura, Y.; Matsunami, H.; Inoue, T.; Shimamura, K.; Uchida, N.; Ueno, T.; Miyazaki, T.; Takeichi, M. Cadherin-11 Expressed in Association with Mesenchymal Morphogenesis in the Head, Somite, and Limb Bud of Early Mouse Embryos. Dev. Biol. 1995, 169, 347–358. [Google Scholar] [CrossRef]
- Hoffmann, I.; Balling, R. Cloning and Expression Analysis of a Novel Mesodermally Expressed Cadherin. Dev. Biol. 1995, 169, 337–346. [Google Scholar] [CrossRef]
- Kaur, H.; Phillips-Mason, P.J.; Burden-Gulley, S.M.; Kerstetter-Fogle, A.E.; Basilion, J.P.; Sloan, A.E.; Brady-Kalnay, S.M. Cadherin-11, a Marker of the Mesenchymal Phenotype, Regulates Glioblastoma Cell Migration and Survival In Vivo. Mol. Cancer Res. 2012, 10, 293–304. [Google Scholar] [CrossRef]
- Pishvaian, M.J.; Feltes, C.M.; Thompson, P.; Bussemakers, M.J.; Schalken, J.A.; Byers, S.W. Cadherin-11 Is Expressed in Invasive Breast Cancer Cell Lines. Cancer Res. 1999, 59, 947–952. [Google Scholar] [PubMed]
- Sarrió, D.; Rodriguez-Pinilla, S.M.; Hardisson, D.; Cano, A.; Moreno-Bueno, G.; Palacios, J. Epithelial-Mesenchymal Transition in Breast Cancer Relates to the Basal-like Phenotype. Cancer Res. 2008, 68, 989–997. [Google Scholar] [CrossRef]
- Lien, H.C.; Hsiao, Y.H.; Lin, Y.S.; Yao, Y.T.; Juan, H.F.; Kuo, W.H.; Hung, M.-C.; Chang, K.J.; Hsieh, F.J. Molecular Signatures of Metaplastic Carcinoma of the Breast by Large-Scale Transcriptional Profiling: Identification of Genes Potentially Related to Epithelial–Mesenchymal Transition. Oncogene 2007, 26, 7859–7871. [Google Scholar] [CrossRef]
- Schackmann, R.C.J.; van Amersfoort, M.; Haarhuis, J.H.I.; Vlug, E.J.; Halim, V.A.; Roodhart, J.M.L.; Vermaat, J.S.; Voest, E.E.; van der Groep, P.; van Diest, P.J.; et al. Cytosolic P120-Catenin Regulates Growth of Metastatic Lobular Carcinoma through Rock1-Mediated Anoikis Resistance. J. Clin. Investig. 2011, 121, 3176–3188. [Google Scholar] [CrossRef] [PubMed]
- Zhan, T.; Rindtorff, N.; Boutros, M. Wnt Signaling in Cancer. Oncogene 2017, 36, 1461–1473. [Google Scholar] [CrossRef] [PubMed]
- Weigelt, B.; Kreike, B.; Reis-Filho, J.S. Metaplastic Breast Carcinomas Are Basal-like Breast Cancers: A Genomic Profiling Analysis. Breast Cancer Res. Treat. 2009, 117, 273–280. [Google Scholar] [CrossRef] [PubMed]
- Hennessy, B.T.; Stemke-hale, K.; Gilcrease, M.Z.; Krishnamurthy, S.; Lee, J.; Fridlyand, J.; Agarwal, R.; Joy, C.; Liu, W.; Stivers, D.; et al. Characterization of a naturally occurring breast cancer subset enriched in epithelial-to-mesenchymal transition and stem cell characteristics. Cancer Res. 2010, 69, 4116–4124. [Google Scholar] [CrossRef]
- McQuerry, J.A.; Jenkins, D.F.; Yost, S.E.; Zhang, Y.; Schmolze, D.; Johnson, W.E.; Yuan, Y.; Bild, A.H. Pathway Activity Profiling of Growth Factor Receptor Network and Stemness Pathways Differentiates Metaplastic Breast Cancer Histological Subtypes. BMC Cancer 2019, 19, 1–14. [Google Scholar] [CrossRef]
- Zhang, Y.; Toy, K.A.; Kleer, C.G. Metaplastic Breast Carcinomas Are Enriched in Markers of Tumor-Initiating Cells and Epithelial to Mesenchymal Transition. Mod. Pathol. 2012, 25, 178–184. [Google Scholar] [CrossRef]
- De Beça, F.F.; Caetano, P.; Gerhard, R.; Alvarenga, C.A.; Gomes, M.; Paredes, J.; Schmitt, F. Cancer Stem Cells Markers CD44, CD24 and ALDH1 in Breast Cancer Special Histological Types. J. Clin. Pathol. 2013, 66, 187–191. [Google Scholar] [CrossRef]
- Beaty, B.T.; Condeelis, J. Digging a Little Deeper: The Stages of Invadopodium Formation and Maturation. Eur. J. Cell Biol. 2014, 93, 438–444. [Google Scholar] [CrossRef]
- Yeung, K.T.; Yang, J. Epithelial-Mesenchymal Transition in Tumor Metastasis. Mol. Oncol. 2017, 11, 28–39. [Google Scholar] [CrossRef]
- Peinado, H.; Olmeda, D.; Cano, A. Snail, Zeb and BHLH Factors in Tumour Progression: An Alliance against the Epithelial Phenotype? Nat. Rev. Cancer 2007, 7, 415–428. [Google Scholar] [CrossRef] [PubMed]
- Xu, J.; Lamouille, S.; Derynck, R. TGF-β-Induced Epithelial to Mesenchymal Transition. Cell Res. 2009, 19, 156–172. [Google Scholar] [CrossRef]
- Comijn, J.; Berx, G.; Vermassen, P.; Verschueren, K.; van Grunsven, L.; Bruyneel, E.; Mareel, M.; Huylebroeck, D.; van Roy, F. The Two-Handed E Box Binding Zinc Finger Protein SIP1 Downregulates E-Cadherin and Induces Invasion. Mol. Cell 2001, 7, 1267–1278. [Google Scholar] [CrossRef]
- Verschueren, K.; Remacle, J.E.; Collart, C.; Kraft, H.; Baker, B.S.; Tylzanowski, P.; Nelles, L.; Wuytens, G.; Su, M.-T.; Bodmer, R.; et al. SIP1, a Novel Zinc Finger/Homeodomain Repressor, Interacts with Smad Proteins and Binds to 5′-CACCT Sequences in Candidate Target Genes. J. Biol. Chem. 1999, 274, 20489–20498. [Google Scholar] [CrossRef] [PubMed]
- Remacle, J.E. New Mode of DNA Binding of Multi-Zinc Finger Transcription Factors: Delta EF1 Family Members Bind with Two Hands to Two Target Sites. EMBO J. 1999, 18, 5073–5084. [Google Scholar] [CrossRef]
- Zhu, Q.-Q.; Ma, C.; Wang, Q.; Song, Y.; Lv, T. The Role of TWIST1 in Epithelial-Mesenchymal Transition and Cancers. Tumor Biol. 2016, 37, 185–197. [Google Scholar] [CrossRef]
- Sarrió, D.; Palacios, J.; Hergueta-Redondo, M.; Gómez-López, G.; Cano, A.; Moreno-Bueno, G. Functional Characterization of E- and P-Cadherin in Invasive Breast Cancer Cells. BMC Cancer 2009, 9, 74. [Google Scholar] [CrossRef]
- Díaz-Martín, J.; López-García, M.Á.; Romero-Pérez, L.; Atienza-Amores, M.R.; Pecero, M.L.; Castilla, M.Á.; Biscuola, M.; Santón, A.; Palacios, J. Nuclear TAZ Expression Associates with the Triple-Negative Phenotype in Breast Cancer. Endocr. Relat. Cancer 2015, 22, 443–454. [Google Scholar] [CrossRef]
- Yook, J.I.; Li, X.-Y.; Ota, I.; Hu, C.; Kim, H.S.; Kim, N.H.; Cha, S.Y.; Ryu, J.K.; Choi, Y.J.; Kim, J.; et al. A Wnt–Axin2–GSK3β Cascade Regulates Snail1 Activity in Breast Cancer Cells. Nat. Cell Biol. 2006, 8, 1398–1406. [Google Scholar] [CrossRef] [PubMed]
- Sahlgren, C.; Gustafsson, M.V.; Jin, S.; Poellinger, L.; Lendahl, U. Notch Signaling Mediates Hypoxia-Induced Tumor Cell Migration and Invasion. Proc. Natl. Acad. Sci. USA 2008, 105, 6392–6397. [Google Scholar] [CrossRef]
- Wu, Y.; Deng, J.; Rychahou, P.G.; Qiu, S.; Evers, B.M.; Zhou, B.P. Stabilization of Snail by NF-KappaB Is Required for Inflammation-Induced Cell Migration and Invasion. Cancer Cell 2009, 15, 416–428. [Google Scholar] [CrossRef]
- Wang, S.-P.; Wang, W.-L.; Chang, Y.-L.; Wu, C.-T.; Chao, Y.-C.; Kao, S.-H.; Yuan, A.; Lin, C.-W.; Yang, S.-C.; Chan, W.-K.; et al. P53 Controls Cancer Cell Invasion by Inducing the MDM2-Mediated Degradation of Slug. Nat. Cell Biol. 2009, 11, 694–704. [Google Scholar] [CrossRef]
- Julien, S.; Puig, I.; Caretti, E.; Bonaventure, J.; Nelles, L.; van Roy, F.; Dargemont, C.; de Herreros, A.G.; Bellacosa, A.; Larue, L. Activation of NF-KappaB by Akt Upregulates Snail Expression and Induces Epithelium Mesenchyme Transition. Oncogene 2007, 26, 7445–7456. [Google Scholar] [CrossRef] [PubMed]
- Kim, H.-J.; Litzenburger, B.C.; Cui, X.; Delgado, D.A.; Grabiner, B.C.; Lin, X.; Lewis, M.T.; Gottardis, M.M.; Wong, T.W.; Attar, R.M.; et al. Constitutively Active Type I Insulin-like Growth Factor Receptor Causes Transformation and Xenograft Growth of Immortalized Mammary Epithelial Cells and Is Accompanied by an Epithelial-to-Mesenchymal Transition Mediated by NF-KappaB and Snail. Mol. Cell Biol. 2007, 27, 3165–3175. [Google Scholar] [CrossRef] [PubMed]
- Yang, M.-H.; Hsu, D.S.-S.; Wang, H.-W.; Wang, H.-J.; Lan, H.-Y.; Yang, W.-H.; Huang, C.-H.; Kao, S.-Y.; Tzeng, C.-H.; Tai, S.-K.; et al. Bmi1 Is Essential in Twist1-Induced Epithelial-Mesenchymal Transition. Nat. Cell Biol. 2010, 12, 982–992. [Google Scholar] [CrossRef]
- Yang, M.-H.; Wu, M.-Z.; Chiou, S.-H.; Chen, P.-M.; Chang, S.-Y.; Liu, C.-J.; Teng, S.-C.; Wu, K.-J. Direct Regulation of TWIST by HIF-1alpha Promotes Metastasis. Nat. Cell Biol. 2008, 10, 295–305. [Google Scholar] [CrossRef]
- Hong, J.; Zhou, J.; Fu, J.; He, T.; Qin, J.; Wang, L.; Liao, L.; Xu, J. Phosphorylation of Serine 68 of Twist1 by MAPKs Stabilizes Twist1 Protein and Promotes Breast Cancer Cell Invasiveness. Cancer Res. 2011, 71, 3980–3990. [Google Scholar] [CrossRef] [PubMed]
- Sánchez-Tilló, E.; Lázaro, A.; Torrent, R.; Cuatrecasas, M.; Vaquero, E.C.; Castells, A.; Engel, P.; Postigo, A. ZEB1 Represses E-Cadherin and Induces an EMT by Recruiting the SWI/SNF Chromatin-Remodeling Protein BRG1. Oncogene 2010, 29, 3490–3500. [Google Scholar] [CrossRef]
- Postigo, A.A.; Depp, J.L.; Taylor, J.J.; Kroll, K.L. Regulation of Smad Signaling through a Differential Recruitment of Coactivators and Corepressors by ZEB Proteins. EMBO J. 2003, 22, 2453–2462. [Google Scholar] [CrossRef] [PubMed]
- Wang, J.; Scully, K.; Zhu, X.; Cai, L.; Zhang, J.; Prefontaine, G.G.; Krones, A.; Ohgi, K.A.; Zhu, P.; Garcia-Bassets, I.; et al. Opposing LSD1 Complexes Function in Developmental Gene Activation and Repression Programmes. Nature 2007, 446, 882–887. [Google Scholar] [CrossRef]
- Shirakihara, T.; Saitoh, M.; Miyazono, K. Differential Regulation of Epithelial and Mesenchymal Markers by DeltaEF1 Proteins in Epithelial Mesenchymal Transition Induced by TGF-Beta. Mol. Biol. Cell 2007, 18, 3533–3544. [Google Scholar] [CrossRef]
- Nishimura, G.; Manabe, I.; Tsushima, K.; Fujiu, K.; Oishi, Y.; Imai, Y.; Maemura, K.; Miyagishi, M.; Higashi, Y.; Kondoh, H.; et al. DeltaEF1 Mediates TGF-Beta Signaling in Vascular Smooth Muscle Cell Differentiation. Dev. Cell 2006, 11, 93–104. [Google Scholar] [CrossRef]
- Postigo, A.A. Opposing Functions of ZEB Proteins in the Regulation of the TGFbeta/BMP Signaling Pathway. EMBO J. 2003, 22, 2443–2452. [Google Scholar] [CrossRef]
- Oon, M.L.; Thike, A.A.; Tan, S.Y.; Tan, P.H. Cancer Stem Cell and Epithelial–Mesenchymal Transition Markers Predict Worse Outcome in Metaplastic Carcinoma of the Breast. Breast Cancer Res. Treat. 2015, 150, 31–41. [Google Scholar] [CrossRef]
- Castilla, M.Á.; Díaz-Martín, J.; Sarrió, D.; Romero-Pérez, L.; López-García, M.Á.; Vieites, B.; Biscuola, M.; Ramiro-Fuentes, S.; Isacke, C.M.; Palacios, J. MicroRNA-200 Family Modulation in Distinct Breast Cancer Phenotypes. PLoS ONE 2012, 7, e47709. [Google Scholar] [CrossRef]
- Taube, J.H.; Herschkowitz, J.I.; Komurov, K.; Zhou, A.Y.; Gupta, S.; Yang, J.; Hartwell, K.; Onder, T.T.; Gupta, P.B.; Evans, K.W.; et al. Core Epithelial-to-Mesenchymal Transition Interactome Gene-Expression Signature Is Associated with Claudin-Low and Metaplastic Breast Cancer Subtypes. Proc. Natl. Acad. Sci. USA 2010, 107, 15449–15454. [Google Scholar] [CrossRef] [PubMed]
- Prasad, C.P.; Rath, G.; Mathur, S.; Bhatnagar, D.; Parshad, R.; Ralhan, R. Expression Analysis of E-Cadherin, Slug and GSK3β in Invasive Ductal Carcinoma of Breast. BMC Cancer 2009, 9, 325. [Google Scholar] [CrossRef]
- Martin, T.A.; Goyal, A.; Watkins, G.; Jiang, W.G. Expression of the Transcription Factors Snail, Slug, and Twist and Their Clinical Significance in Human Breast Cancer. Ann. Surg. Oncol. 2005, 12, 488–496. [Google Scholar] [CrossRef]
- Zhou, S.; Sun, X.; Yu, L.; Zhou, R.; Li, A.; Li, M.; Yang, W. Differential Expression and Clinical Significance of Epithelial-Mesenchymal Transition Markers among Different Histological Types of Triple-Negative Breast Cancer. J. Cancer 2018, 9, 604–613. [Google Scholar] [CrossRef]
- Nassar, A.; Sookhan, N.; Santisteban, M.; Bryant, S.C.; Boughey, J.C.; Giorgadze, T.; Degnim, A. Diagnostic Utility of Snail in Metaplastic Breast Carcinoma. Diagn. Pathol. 2010, 5, 76. [Google Scholar] [CrossRef] [PubMed]
- Korpal, M.; Lee, E.S.; Hu, G.; Kang, Y. The MiR-200 Family Inhibits Epithelial-Mesenchymal Transition and Cancer Cell Migration by Direct Targeting of E-Cadherin Transcriptional Repressors ZEB1 and ZEB2. J. Biol. Chem. 2008, 283, 14910–14914. [Google Scholar] [CrossRef]
- Gregory, P.A.; Bert, A.G.; Paterson, E.L.; Barry, S.C.; Tsykin, A.; Farshid, G.; Vadas, M.A.; Khew-Goodall, Y.; Goodall, G.J. The MiR-200 Family and MiR-205 Regulate Epithelial to Mesenchymal Transition by Targeting ZEB1 and SIP1. Nat. Cell Biol. 2008, 10, 593–601. [Google Scholar] [CrossRef] [PubMed]
- O’Day, E.; Lal, A. MicroRNAs and Their Target Gene Networks in Breast Cancer. Breast Cancer Res. 2010, 12, 201. [Google Scholar] [CrossRef] [PubMed]
- Sánchez-Cid, L.; Pons, M.; Lozano, J.J.; Rubio, N.; Guerra-Rebollo, M.; Soriano, A.; Paris-Coderch, L.; Segura, M.F.; Fueyo, R.; Arguimbau, J.; et al. MicroRNA-200, Associated with Metastatic Breast Cancer, Promotes Traits of Mammary Luminal Progenitor Cells. Oncotarget 2017, 8, 83384–83406. [Google Scholar] [CrossRef] [PubMed]
- Piasecka, D.; Braun, M.; Kordek, R.; Sadej, R.; Romanska, H. MicroRNAs in Regulation of Triple-Negative Breast Cancer Progression. J. Cancer Res. Clin. Oncol. 2018, 144, 1401–1411. [Google Scholar] [CrossRef]
- Shimono, Y.; Mukohyama, J.; Nakamura, S.; Minami, H. MicroRNA Regulation of Human Breast Cancer Stem Cells. J. Clin. Med. 2015, 5, 2. [Google Scholar] [CrossRef]
- CBioPortal for Cancer Genomics. Available online: http://www.cbioportal.org/ (accessed on 20 May 2020).
- Hennessy, B.T.; Giordano, S.; Broglio, K.; Duan, Z.; Trent, J.; Buchholz, T.A.; Babiera, G.; Hortobagyi, G.N.; Valero, V. Biphasic Metaplastic Sarcomatoid Carcinoma of the Breast. Ann. Oncol. 2006, 17, 605–613. [Google Scholar] [CrossRef]
- Abouharb, S.; Moulder, S. Metaplastic Breast Cancer: Clinical Overview and Molecular Aberrations for Potential Targeted Therapy. Curr. Oncol. Rep. 2015, 17, 431. [Google Scholar] [CrossRef]
- Drekolias, D.; Mamounas, E.P. Metaplastic Breast Carcinoma: Current Therapeutic Approaches and Novel Targeted Therapies. Breast J. 2019, 25, 1192–1197. [Google Scholar] [CrossRef] [PubMed]
- Tseng, W.H.; Martinez, S.R. Metaplastic Breast Cancer: To Radiate or Not to Radiate? Ann. Surg. Oncol. 2011, 18, 94–103. [Google Scholar] [CrossRef] [PubMed]
- Cimino-Mathews, A.; Verma, S.; Figueroa-Magalhaes, M.C.; Jeter, S.C.; Zhang, Z.; Argani, P.; Stearns, V.; Connolly, R.M. A Clinicopathologic Analysis of 45 Patients with Metaplastic Breast Carcinoma. Am. J. Clin. Pathol. 2016, 145, 365–372. [Google Scholar] [CrossRef] [PubMed]
- Gooding, A.J.; Schiemann, W.P. Epithelial–Mesenchymal Transition Programs and Cancer Stem Cell Phenotypes: Mediators of Breast Cancer Therapy Resistance. Mol. Cancer Res. 2020, 18, 1257–1270. [Google Scholar] [CrossRef] [PubMed]
- Moulder, S.; Helgason, T.; Janku, F.; Wheler, J.; Moroney, J.; Booser, D.; Albarracin, C.; Morrow, P.K.; Atkins, J.; Koenig, K.; et al. Inhibition of the Phosphoinositide 3-Kinase Pathway for the Treatment of Patients with Metastatic Metaplastic Breast Cancer. Ann. Oncol. 2015, 26, 1346–1352. [Google Scholar] [CrossRef]
- Basho, R.K.; Yam, C.; Gilcrease, M.; Murthy, R.K.; Helgason, T.; Karp, D.D.; Meric-Bernstam, F.; Hess, K.R.; Valero, V.; Albarracin, C.; et al. Comparative Effectiveness of an MTOR-Based Systemic Therapy Regimen in Advanced, Metaplastic and Nonmetaplastic Triple-Negative Breast Cancer. Oncologist 2018, 23, 1300–1309. [Google Scholar] [CrossRef] [PubMed]
- Anand, K.; Patel, T.; Niravath, P.; Rodriguez, A.; Darcourt, J.; Belcheva, A.; Boone, T.; Ensor, J.; Chang, J. Targeting MTOR and DNA Repair Pathways in Residual Triple Negative Breast Cancer Post Neoadjuvant Chemotherapy. Sci. Rep. 2021, 11, 82. [Google Scholar] [CrossRef]
- Litton, J.K.; Scoggins, M.E.; Hess, K.R.; Adrada, B.E.; Murthy, R.K.; Damodaran, S.; DeSnyder, S.M.; Brewster, A.M.; Barcenas, C.H.; Valero, V.; et al. Neoadjuvant Talazoparib for Patients with Operable Breast Cancer with a Germline BRCA Pathogenic Variant. JCO 2020, 38, 388–394. [Google Scholar] [CrossRef]
- Teixeira, A.F.; ten Dijke, P.; Zhu, H.-J. On-Target Anti-TGF-β Therapies Are Not Succeeding in Clinical Cancer Treatments: What Are Remaining Challenges? Front. Cell Dev. Biol. 2020, 8, 605. [Google Scholar] [CrossRef]
- McCaw, T.R.; Inga, E.; Chen, H.; Jaskula-Sztul, R.; Dudeja, V.; Bibb, J.A.; Ren, B.; Rose, J.B. Gamma Secretase Inhibitors in Cancer: A Current Perspective on Clinical Performance. Oncologist 2021, 26. [Google Scholar] [CrossRef]
- Dongre, A.; Rashidian, M.; Reinhardt, F.; Bagnato, A.; Keckesova, Z.; Ploegh, H.L.; Weinberg, R.A. Epithelial-to-Mesenchymal Transition Contributes to Immunosuppression in Breast Carcinomas. Cancer Res. 2017, 77, 3982–3989. [Google Scholar] [CrossRef] [PubMed]
- Dongre, A.; Rashidian, M.; Eaton, E.N.; Reinhardt, F.; Thiru, P.; Zagorulya, M.; Nepal, S.; Banaz, T.; Martner, A.; Spranger, S.; et al. Direct and Indirect Regulators of Epithelial–Mesenchymal Transition–Mediated Immunosuppression in Breast Carcinomas. Cancer Discov. 2020, 11, 1286–1305. [Google Scholar] [CrossRef]
- Hsieh, C.-H.; Tai, S.-K.; Yang, M.-H. Snail-Overexpressing Cancer Cells Promote M2-Like Polarization of Tumor-Associated Macrophages by Delivering MiR-21-Abundant Exosomes. Neoplasia 2018, 20, 775–788. [Google Scholar] [CrossRef]
- Prasmickaite, L.; Tenstad, E.M.; Pettersen, S.; Jabeen, S.; Egeland, E.V.; Nord, S.; Pandya, A.; Haugen, M.H.; Kristensen, V.N.; Børresen-Dale, A.; et al. Basal-like Breast Cancer Engages Tumor-supportive Macrophages via Secreted Factors Induced by Extracellular S100A4. Mol. Oncol. 2018, 12, 1540–1558. [Google Scholar] [CrossRef]
- Noman, M.Z.; Janji, B.; Abdou, A.; Hasmim, M.; Terry, S.; Tan, T.Z.; Mami-Chouaib, F.; Thiery, J.P.; Chouaib, S. The Immune Checkpoint Ligand PD-L1 Is Upregulated in EMT-Activated Human Breast Cancer Cells by a Mechanism Involving ZEB-1 and MiR-200. OncoImmunology 2017, 6, e1263412. [Google Scholar] [CrossRef]
- Noman, M.Z.; Van Moer, K.; Marani, V.; Gemmill, R.M.; Tranchevent, L.-C.; Azuaje, F.; Muller, A.; Chouaib, S.; Thiery, J.P.; Berchem, G.; et al. CD47 Is a Direct Target of SNAI1 and ZEB1 and Its Blockade Activates the Phagocytosis of Breast Cancer Cells Undergoing EMT. OncoImmunology 2018, 7, e1345415. [Google Scholar] [CrossRef] [PubMed]
- Morgan, E.; Suresh, A.; Ganju, A.; Stover, D.G.; Wesolowski, R.; Sardesai, S.; Noonan, A.; Reinbolt, R.; VanDeusen, J.; Williams, N.; et al. Assessment of Outcomes and Novel Immune Biomarkers in Metaplastic Breast Cancer: A Single Institution Retrospective Study. World J. Surg. Onc. 2020, 18, 11. [Google Scholar] [CrossRef] [PubMed]
- Chao, X.; Liu, L.; Sun, P.; Yang, X.; Li, M.; Luo, R.; Huang, Y.; He, J.; Yun, J. Immune Parameters Associated with Survival in Metaplastic Breast Cancer. Breast Cancer Res. 2020, 22, 92. [Google Scholar] [CrossRef] [PubMed]
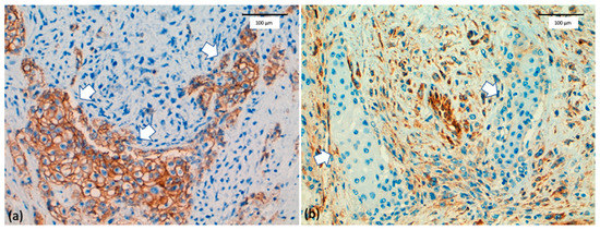
- Kalaw, E.; Lim, M.; Kutasovic, J.R.; Sokolova, A.; Taege, L.; Johnstone, K.; Bennett, J.; Saunus, J.M.; Niland, C.; Ferguson, K.; et al. Metaplastic Breast Cancers Frequently Express Immune Checkpoint Markers FOXP3 and PD-L1. Br. J. Cancer 2020, 123, 1665–1672. [Google Scholar] [CrossRef] [PubMed]
- Dill, E.A.; Gru, A.A.; Atkins, K.A.; Friedman, L.A.; Moore, M.E.; Bullock, T.N.; Cross, J.V.; Dillon, P.M.; Mills, A.M. PD-L1 Expression and Intratumoral Heterogeneity Across Breast Cancer Subtypes and Stages: An Assessment of 245 Primary and 40 Metastatic Tumors. Am. J. Surg. Pathol. 2017, 41, 334–342. [Google Scholar] [CrossRef] [PubMed]
- Stephen, N.; Jinkala, S.; Ch Toi, P.; Ganesh, R.N.; Bheemanathi Hanuman, S.; Badhe, B.A.; Gochhait, D.; Dubashi, B. Descriptive Study of the Histopathological Subtypes and Programmed Death-ligand 1 in Metaplastic Breast Carcinoma. Breast J. 2020, 26, 2371–2375. [Google Scholar] [CrossRef] [PubMed]
- Lien, H.-C.; Lee, Y.-H.; Chen, I.-C.; Lin, C.-H.; Chen, T.W.-W.; Lu, Y.-T.; Lu, Y.-S. Tumor-Infiltrating Lymphocyte Abundance and Programmed Death-Ligand 1 Expression in Metaplastic Breast Carcinoma: Implications for Distinct Immune Microenvironments in Different Metaplastic Components. Virchows Arch. 2021, 478, 669–678. [Google Scholar] [CrossRef]
- Adams, S. Dramatic Response of Metaplastic Breast Cancer to Chemo-Immunotherapy. NPJ Breast Cancer 2017, 3, 8. [Google Scholar] [CrossRef]
- Adams, S.; Othus, M.; Patel, S.P.; Chae, Y.K.; Miller, K.; Chugh, R.; Schuetze, S.; Sharon, E.; Korde, L.A.; Gray, R.J.; et al. Dual Anti-CTLA-4 and Anti-PD-1 Blockade in Metaplastic Carcinoma of the Breast: Dart (SWOG S1609, Cohort 36). J. Clin. Oncol. 2020, 38, 1073. [Google Scholar] [CrossRef]






| MBC | TNBC | Others | Significant Difference | ||
|---|---|---|---|---|---|
| Kalaw et al. [135] | (Antibody clone E1L3N) | n = 145 | n = 79 | ||
| PD-L1% in tumor ≥5% | 73% | ~18% | Yes | ||
| PD-L1% in immune cells ≥5% | 63% | 63% | No | ||
| Morgan et al. [133] | (Antibody clone SP263) | n = 27 | n = 119 | ||
| PD-L1% in tumor ≥ 1% | 29.6% | 10.1% | Yes | ||
| PD-L1% in immune cells ≥ 1% | 59.3% | 73.1% | No | ||
| Stephen et al. [137] | (Antibody clone E1L3N) | n = 12 | n = 18 | ||
| PD-L1% in immune cells ≥5% | 41.5% | 38% | No | ||
| Joneja et al. [30] | (Antibody clone SP142) | n = 72 | n = 218 | ||
| PD-L1% in tumor ≥5% | 46% | 6–9% | Yes | ||
| PD-L1% in immune cells ≥5% | 43% | ||||
| Lien et al. [138] | (Antibody clone SP142) | n = 82 | |||
| PD-L1% in tumor ≥1% | 17% | ||||
| PD-L1% in immune cells ≥1% | 47.5% | ||||
| Chao et al. [134] | (Antibody clone SP142) | n = 60 | |||
| PD-L1% in tumor ≥ 1% | 50% | ||||
| PD-L1% in immune cells ≥ 1% | 60% | ||||
| Vranic et al. [13] | (Antibody clone SP142) | n = 23 | |||
| PD-L1% in tumor ≥ 1% | 30.4% | ||||
| PD-L1% in immune cells ≥ 1% | 8.7% | ||||
| Dill et al. [136] | (Antibody clone SP142) | n = 5 | |||
| PD-L1% in tumor ≥ 1% | 40% | ||||
| PD-L1% in immune cells ≥5% | 80% |
Publisher’s Note: MDPI stays neutral with regard to jurisdictional claims in published maps and institutional affiliations. |
© 2021 by the authors. Licensee MDPI, Basel, Switzerland. This article is an open access article distributed under the terms and conditions of the Creative Commons Attribution (CC BY) license (https://creativecommons.org/licenses/by/4.0/).
Share and Cite
González-Martínez, S.; Pérez-Mies, B.; Pizarro, D.; Caniego-Casas, T.; Cortés, J.; Palacios, J. Epithelial Mesenchymal Transition and Immune Response in Metaplastic Breast Carcinoma. Int. J. Mol. Sci. 2021, 22, 7398. https://doi.org/10.3390/ijms22147398
González-Martínez S, Pérez-Mies B, Pizarro D, Caniego-Casas T, Cortés J, Palacios J. Epithelial Mesenchymal Transition and Immune Response in Metaplastic Breast Carcinoma. International Journal of Molecular Sciences. 2021; 22(14):7398. https://doi.org/10.3390/ijms22147398
Chicago/Turabian StyleGonzález-Martínez, Silvia, Belén Pérez-Mies, David Pizarro, Tamara Caniego-Casas, Javier Cortés, and José Palacios. 2021. "Epithelial Mesenchymal Transition and Immune Response in Metaplastic Breast Carcinoma" International Journal of Molecular Sciences 22, no. 14: 7398. https://doi.org/10.3390/ijms22147398
APA StyleGonzález-Martínez, S., Pérez-Mies, B., Pizarro, D., Caniego-Casas, T., Cortés, J., & Palacios, J. (2021). Epithelial Mesenchymal Transition and Immune Response in Metaplastic Breast Carcinoma. International Journal of Molecular Sciences, 22(14), 7398. https://doi.org/10.3390/ijms22147398

