New In Vitro Cellular Model for Molecular Studies of Retinitis Pigmentosa
Abstract
1. Introduction
2. Results
2.1. Generation and Selection of One 661W Clone Expressing Nrl
2.2. Characterization of 661W-A11 Cells
2.3. Mimicking Photoreceptor Degeneration In Vitro
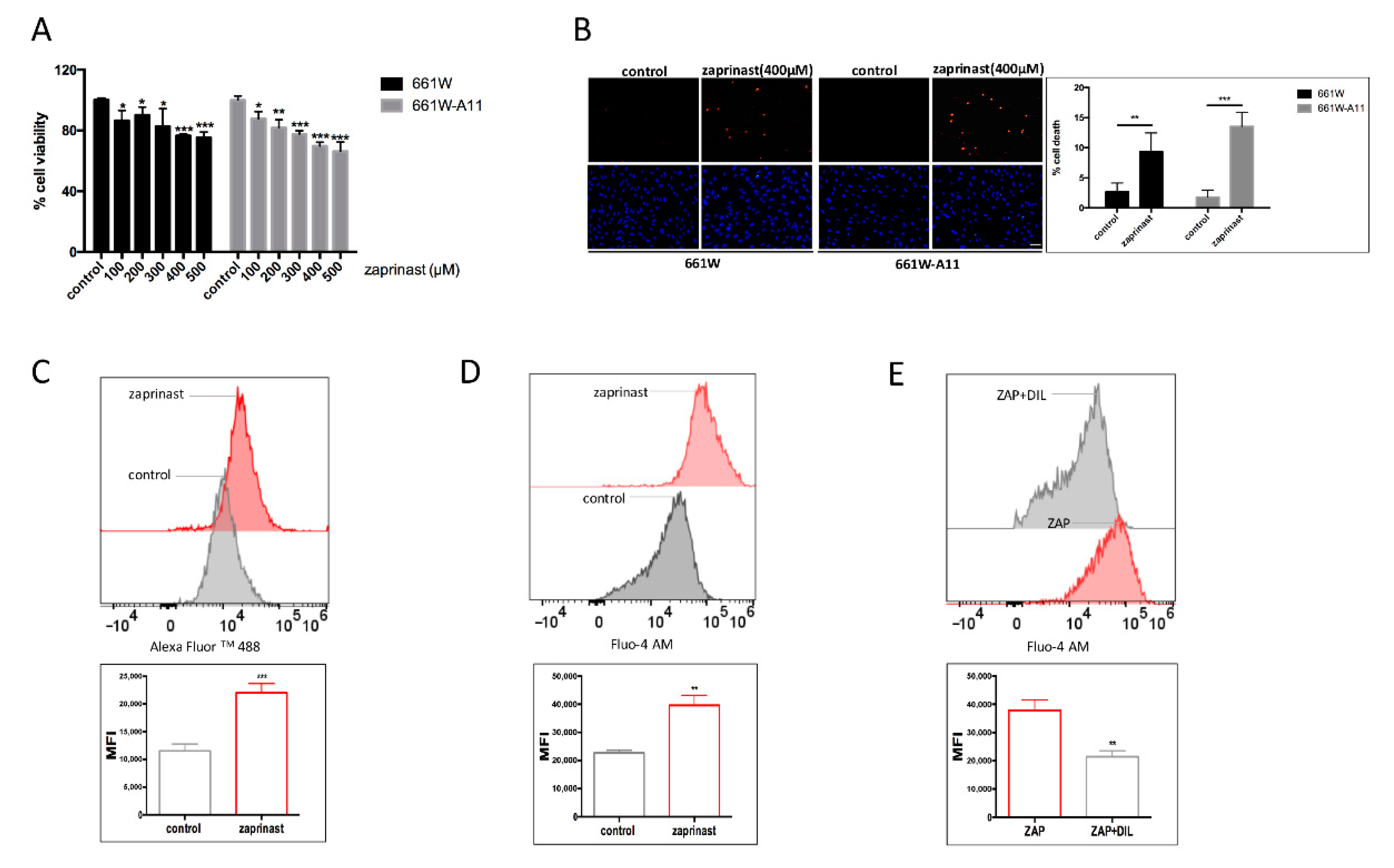
2.4. Validation of the In Vitro Model for Drug Screening
3. Discussion
4. Materials and Methods
4.1. Cell Culture, Genetic Modification and Treatments
4.2. RT-PCR and Real-Time qPCR
4.3. Immunofluorescence and TUNEL Assay
4.4. Flow Cytometry Analysis of cGMP and Calcium
4.5. Western Blotting
4.6. MTT Assay
4.7. Statistical Analysis
Author Contributions
Funding
Institutional Review Board Statement
Informed Consent Statement
Data Availability Statement
Acknowledgments
Conflicts of Interest
References
- Molday, R.S.; Moritz, O.L. Photoreceptors at a glance. J. Cell Sci. 2015, 128, 4039–4045. [Google Scholar] [CrossRef]
- Daiger, S.P.; Sullivan, L.S.; Bowne, S.J. Genes and mutations causing retinitis pigmentosa. Clin. Genet. 2013, 84, 132–141. [Google Scholar] [CrossRef]
- Power, M.; Das, S.; Schütze, K.; Marigo, V.; Ekström, P.; Paquet-Durand, F. Cellular mechanisms of hereditary photoreceptor degeneration—Focus on cGMP. Prog. Retin. Eye Res. 2020, 74, 100772. [Google Scholar] [CrossRef]
- Paquet-Durand, F.; Ekström, P.; Marigo, V. CHAPTER 3. Modulation of Calcium Overload and Calpain Activity. In Drug Discovery; Royal Society of Chemistry (RSC): London, UK, 2018; pp. 48–60. [Google Scholar]
- Marigo, V.; Ekström, P.; Schwede, F.; Rentsch, A.; Paquet-Durand, F. Chapter 6 Modulation of cGMP-signalling to Prevent Retinal Degeneration. In Therapies for Retinal Degeneration: Targeting Common Processes; The Royal Society of Chemistry: London, UK, 2019; pp. 88–98. [Google Scholar]
- Paquet-Durand, F.; Marigo, V.; Ekström, P. RD Genes Associated with High Photoreceptor cGMP-Levels (Mini-Review). Adv. Exp. Med. Biol. 2019, 1185, 245–249. [Google Scholar]
- Himawan, E.; Ekström, P.; Buzgo, M.; Gaillard, P.; Stefánsson, E.; Marigo, V.; Loftsson, T.; Paquet-Durand, F. Drug delivery to retinal photoreceptors. Drug Discov. Today 2019, 24, 1637–1643. [Google Scholar] [CrossRef]
- Krishnamoorthy, R.R.; Agarwal, P.; Prasanna, G.; Vopat, K.; Lambert, W.; Sheedlo, H.J.; Pang, I.H.; Shade, D.; Wordinger, R.J.; Yorio, T.; et al. Characterization of a transformed rat retinal ganglion cell line. Brain Res. Mol. Brain Res. 2001, 86, 1–12. [Google Scholar] [CrossRef]
- Nabi, I.R.; Mathews, A.P.; Cohen-Gould, L.; Gundersen, D.; Rodriguez-Boulan, E. Immortalization of polarized rat retinal pigment epithelium. J. Cell Sci. 1993, 104, 37–49. [Google Scholar] [CrossRef]
- Roque, R.S.; Agarwal, N.; Wordinger, R.J.; Brun, A.-M.; Xue, Y.; Huang, L.C.; Nguyen, L.P.; Shay, J.W. Human Papillomavirus-16 E6/E7 Transfected Retinal Cell Line Expresses the Müller Cell Phenotype. Exp. Eye Res. 1997, 64, 519–527. [Google Scholar] [CrossRef] [PubMed]
- Araki, K.; Ohashi, Y.; Sasabe, T.; Kinoshita, S.; Hayashi, K.; Yang, X.Z.; Hosaka, Y.; Aizawa, S.; Handa, H. Immortalization of rabbit corneal epithelial cells by a recombinant SV40-adenovirus vector. Investig. Ophthalmol. Vis. Sci. 1993, 34, 2665–2671. [Google Scholar]
- Bogenmann, E.; Lochrie, M.; Simon, M. Cone cell-specific genes expressed in retinoblastoma. Science 1988, 240, 76–78. [Google Scholar] [CrossRef] [PubMed]
- Bernstein, S.L.; Kutty, G.; Wiggert, B.; Albert, D.M.; Nickerson, J.M. Expression of retina-specific genes by mouse retinoblastoma cells. Investig. Ophthalmol. Vis. Sci. 1994, 35, 3931–3937. [Google Scholar]
- McFall, R.C.; Sery, T.W.; Makadon, M. Characterization of a new continuous cell line derived from a human retinoblastoma. Cancer Res. 1977, 37, 1003–1010. [Google Scholar] [PubMed]
- Di Polo, A.; Farber, D.B. Rod photoreceptor-specific gene expression in human retinoblastoma cells. Proc. Natl. Acad. Sci. USA 1995, 92, 4016–4020. [Google Scholar] [CrossRef] [PubMed]
- Ballios, B.G.; Clarke, L.; Coles, B.L.K.; Shoichet, M.S.; Van Der Kooy, D. The adult retinal stem cell is a rare cell in the ciliary epithelium whose progeny can differentiate into photoreceptors. Biol. Open 2012, 1, 237–246. [Google Scholar] [CrossRef]
- Demontis, G.C.; Aruta, C.; Comitato, A.; De Marzo, A.; Marigo, V. Functional and molecular characterization of rod-like cells from retinal stem cells derived from the adult ciliary epithelium. PLoS ONE 2012, 7, e33338. [Google Scholar] [CrossRef]
- Vighi, E.; Trifunovic, D.; Veiga-Crespo, P.; Rentsch, A.; Hoffmann, D.; Sahaboglu, A.; Strasser, T.; Kulkarni, M.; Bertolotti, E.; Heuvel, A.V.D.; et al. Combination of cGMP analogue and drug delivery system provides functional protection in hereditary retinal degeneration. Proc. Natl. Acad. Sci. USA 2018, 115, E2997–E3006. [Google Scholar] [CrossRef]
- Alubaidi, M.R.; Font, R.L.; Quiambao, A.B.; Keener, M.J.; I Liou, G.; Overbeek, P.; Baehr, W. Bilateral retinal and brain tumors in transgenic mice expressing simian virus 40 large T antigen under control of the human interphotoreceptor retinoid-binding protein promoter. J. Cell Biol. 1992, 119, 1681–1687. [Google Scholar] [CrossRef] [PubMed]
- Tan, E.; Ding, X.-Q.; Saadi, A.; Agarwal, N.; Naash, M.I.; Al-Ubaidi, M.R. Expression of Cone-Photoreceptor–Specific Antigens in a Cell Line Derived from Retinal Tumors in Transgenic Mice. Investig. Opthalmology Vis. Sci. 2004, 45, 764–768. [Google Scholar] [CrossRef]
- Wheway, G.; Mitchison, H.M.; Genomics England Research Consortium. Opportunities and Challenges for Molecular Understanding of Ciliopathies-The 100,000 Genomes Project. Front. Genet. 2019, 10, 127. [Google Scholar] [CrossRef]
- Comitato, A.; Spampanato, C.; Chakarova, C.; Sanges, D.; Bhattacharya, S.S.; Marigo, V. Mutations in splicing factor PRPF3, causing retinal degeneration, form detrimental aggregates in photoreceptor cells. Hum. Mol. Genet. 2007, 16, 1699–1707. [Google Scholar] [CrossRef]
- Comitato, A.; Subramanian, P.; Turchiano, G.; Montanari, M.; Becerra, S.P.; Marigo, V. Pigment epithelium-derived factor hinders photoreceptor cell death by reducing intracellular calcium in the degenerating retina. Cell Death Dis. 2018, 9, 1–13. [Google Scholar] [CrossRef]
- Cepko, C.L. The roles of intrinsic and extrinsic cues and bHLH genes in the determination of retinal cell fates. Curr. Opin. Neurobiol. 1999, 9, 37–46. [Google Scholar] [CrossRef]
- Swaroop, A.; Xu, J.Z.; Pawar, H.; Jackson, A.; Skolnick, C.; Agarwal, N. A conserved retina-specific gene encodes a basic motif/leucine zipper domain. Proc. Natl. Acad. Sci. USA 1992, 89, 266–270. [Google Scholar] [CrossRef]
- Rehemtulla, A.; Warwar, R.; Kumar, R.; Ji, X.; Zack, D.J.; Swaroop, A. The basic motif-leucine zipper transcription factor Nrl can positively regulate rhodopsin gene expression. Proc. Natl. Acad. Sci. USA 1996, 93, 191–195. [Google Scholar] [CrossRef] [PubMed]
- Mitton, K.P.; Swain, P.K.; Chen, S.; Xu, S.; Zack, D.J.; Swaroop, A. The leucine zipper of NRL interacts with the CRX homeodomain. A possible mechanism of transcriptional synergy in rhodopsin regulation. J. Biol. Chem. 2000, 275, 29794–29799. [Google Scholar] [CrossRef] [PubMed]
- Cheng, H.; Khanna, H.; Oh, E.C.; Hicks, D.; Mitton, K.; Swaroop, A. Photoreceptor-specific nuclear receptor NR2E3 functions as a transcriptional activator in rod photoreceptors. Hum. Mol. Genet. 2004, 13, 1563–1575. [Google Scholar] [CrossRef]
- Kim, J.-W.; Yang, H.-J.; Brooks, M.J.; Zelinger, L.; Karakulah, G.; Gotoh, N.; Boleda, A.; Gieser, L.; Giuste, F.; Whitaker, D.T.; et al. NRL-Regulated Transcriptome Dynamics of Developing Rod Photoreceptors. Cell Rep. 2016, 17, 2460–2473. [Google Scholar] [CrossRef]
- Mears, A.J.; Kondo, M.; Swain, P.K.; Takada, Y.; Bush, R.A.; Saunders, T.; Sieving, P.A.; Swaroop, A. Nrl is required for rod photoreceptor development. Nat. Genet. 2001, 29, 447–452. [Google Scholar] [CrossRef]
- Oh, E.C.T.; Khan, N.; Novelli, E.; Khanna, H.; Strettoi, E.; Swaroop, A. Transformation of cone precursors to functional rod photoreceptors by bZIP transcription factor NRL. Proc. Natl. Acad. Sci. USA 2007, 104, 1679–1684. [Google Scholar] [CrossRef]
- Daniele, L.L.; Lillo, C.; Lyubarsky, A.L.; Nikonov, S.S.; Philp, N.; Mears, A.J.; Swaroop, A.; Williams, D.S.; Pugh, E.N. Cone-like Morphological, Molecular, and Electrophysiological Features of the Photoreceptors of the Nrl Knockout Mouse. Investig. Opthalmology Vis. Sci. 2005, 46, 2156–2167. [Google Scholar] [CrossRef] [PubMed]
- McLaughlin, M.E.; Sandberg, M.A.; Berson, E.L.; Dryja, T.P. Recessive mutations in the gene encoding the beta-subunit of rod phosphodiesterase in patients with retinitis pigmentosa. Nat. Genet. 1993, 4, 130–134. [Google Scholar] [CrossRef]
- Zhang, X.; Feng, Q.; Cote, R.H. Efficacy and Selectivity of Phosphodiesterase-Targeted Drugs in Inhibiting Photoreceptor Phosphodiesterase (PDE6) in Retinal Photoreceptors. Investig. Opthalmology Vis. Sci. 2005, 46, 3060–3066. [Google Scholar] [CrossRef]
- Deguchi, A.; Soh, J.-W.; Li, H.; Pamukcu, R.; Thompson, W.J.; Weinstein, I.B. Vasodilator-stimulated phosphoprotein (VASP) phosphorylation provides a biomarker for the action of exisulind and related agents that activate protein kinase G. Mol. Cancer Ther. 2002, 1, 803–809. [Google Scholar]
- Paquet-Durand, F.; Hauck, S.M.; Van Veen, T.; Ueffing, M.; Ekström, P. PKG activity causes photoreceptor cell death in two retinitis pigmentosa models. J. Neurochem. 2009, 108, 796–810. [Google Scholar] [CrossRef]
- Vighi, E.; Rentsch, A.; Henning, P.; Comitato, A.; Hoffmann, D.; Bertinetti, D.; Bertolotti, E.; Schwede, F.; Herberg, F.W.; Genieser, H.-G.; et al. New cGMP analogues restrain proliferation and migration of melanoma cells. Oncotarget 2018, 9, 5301–5320. [Google Scholar] [CrossRef]
- Comitato, A.; Schiroli, D.; Montanari, M.; Marigo, V. Calpain Activation Is the Major Cause of Cell Death in Photoreceptors Expressing a Rhodopsin Misfolding Mutation. Mol. Neurobiol. 2019, 57, 589–599. [Google Scholar] [CrossRef]
- Comitato, A.; Schiroli, D.; La Marca, C.; Marigo, V. Differential Contribution of Calcium-Activated Proteases and ER-Stress in Three Mouse Models of Retinitis Pigmentosa Expressing P23H Mutant RHO. Adv. Exp. Med. Biol. 2019, 1185, 311–316. [Google Scholar] [CrossRef]
- Paquet-Durand, F.; Sanges, D.; McCall, J.; Silva, J.; Van Veen, T.; Marigo, V.; Ekström, P. Photoreceptor rescue and toxicity induced by different calpain inhibitors. J. Neurochem. 2010, 115, 930–940. [Google Scholar] [CrossRef]
- Marigo, V.; Kutluer, M.; Huang, L. Targeting molecular pathways for the treatment of inherited retinal degeneration. Neural Regen. Res. 2020, 15, 1784–1791. [Google Scholar] [CrossRef]
- Kenealey, J.; Subramanian, P.; Comitato, A.; Bullock, J.; Keehan, L.; Polato, F.; Hoover, D.; Marigo, V.; Becerra, S.P. Small Retinoprotective Peptides Reveal a Receptor-binding Region on Pigment Epithelium-derived Factor. J. Biol. Chem. 2015, 290, 25241–25253. [Google Scholar] [CrossRef]
- Ramamurthy, V.; Niemi, G.A.; Reh, T.A.; Hurley, J.B. Leber congenital amaurosis linked to AIPL1: A mouse model reveals destabilization of cGMP phosphodiesterase. Proc. Natl. Acad. Sci. USA 2004, 101, 13897–13902. [Google Scholar] [CrossRef]
- Lolley, R.N.; Farber, D.B.; Rayborn, M.E.; Hollyfield, J.G. Cyclic GMP accumulation causes degeneration of photoreceptor cells: Simulation of an inherited disease. Science 1977, 196, 664–666. [Google Scholar] [CrossRef] [PubMed]
- Fox, D.A.; Poblenz, A.T.; He, L. Calcium Overload Triggers Rod Photoreceptor Apoptotic Cell Death in Chemical-Induced and Inherited Retinal Degenerations. Ann. N. Y. Acad. Sci. 1999, 893, 282–285. [Google Scholar] [CrossRef]
- Van Hook, M.J.; Nawy, S.; Thoreson, W.B. Voltage- and calcium-gated ion channels of neurons in the vertebrate retina. Prog. Retin. Eye Res. 2019, 72, 100760. [Google Scholar] [CrossRef] [PubMed]
- Frasson, M.; Sahel, J.A.; Fabre, M.; Simonutti, M.; Dreyfus, H.; Picaud, S. Retinitis pigmentosa: Rod photoreceptor rescue by a calcium-channel blocker in the rd mouse. Nat. Med. 1999, 5, 1183–1187. [Google Scholar] [CrossRef] [PubMed]
- Sanges, D.; Comitato, A.; Tammaro, R.; Marigo, V. Apoptosis in retinal degeneration involves cross-talk between apoptosis-inducing factor (AIF) and caspase-12 and is blocked by calpain inhibitors. Proc. Natl. Acad. Sci. USA 2006, 103, 17366–17371. [Google Scholar] [CrossRef] [PubMed]
- Barabas, P.; Peck, C.C.; Krizaj, D. Do Calcium Channel Blockers Rescue Dying Photoreceptors in the Pde6b rd1 Mouse? Adv. Exp. Med. Biol. 2010, 664, 491–499. [Google Scholar] [CrossRef] [PubMed]
- Hart, J.; Wilkinson, M.F.; Kelly, M.E.; Barnes, S. Inhibitory action of diltiazem on voltage-gated calcium channels in cone photoreceptors. Exp. Eye Res. 2003, 76, 597–604. [Google Scholar] [CrossRef]
- Krizaj, D.; Copenhagen, D.R. Calcium regulation in photoreceptors. Front. Biosci. 2002, 7, d2023–d2044. [Google Scholar] [CrossRef]
- Hofmann, F.; Feil, R.; Kleppisch, T.; Schlossmann, J. Function of cGMP-dependent protein kinases as revealed by gene deletion. Physiol. Rev. 2006, 86, 1–23. [Google Scholar] [CrossRef]
- ørstavik, S.; Natarajan, V.; Taskén, K.; Jahnsen, T.; Sandberg, M. Characterization of the Human Gene Encoding the Type Iα and Type Iβ cGMP-Dependent Protein Kinase (PRKG1). Genomics 1997, 42, 311–318. [Google Scholar] [CrossRef] [PubMed]
- Wang, T.; Tsang, S.H.; Chen, J. Two pathways of rod photoreceptor cell death induced by elevated cGMP. Hum. Mol. Genet. 2017, 26, 2299–2306. [Google Scholar] [CrossRef] [PubMed]
- Roy, A.; Groten, J.; Marigo, V.; Tomar, T.; Hilhorst, R. Identification of Novel Substrates for cGMP Dependent Protein Kinase (PKG) through Kinase Activity Profiling to Understand Its Putative Role in Inherited Retinal Degeneration. Int. J. Mol. Sci. 2021, 22, 1180. [Google Scholar] [CrossRef] [PubMed]
- Wheway, G.; Nazlamova, L.; Turner, D.; Cross, S. 661W Photoreceptor Cell Line as a Cell Model for Studying Retinal Ciliopathies. Front. Genet. 2019, 10, 308. [Google Scholar] [CrossRef]
- Gamm, D.M.; Barthel, L.K.; Raymond, P.A.; Uhler, M.D. Localization of cGMP-Dependent Protein Kinase Isoforms in Mouse Eye. Investig. Ophthalmol. Vis. Sci. 2000, 41, 2766–2773. [Google Scholar]
- Hoffmann, D.; Rentsch, A.; Vighi, E.; Bertolotti, E.; Comitato, A.; Schwede, F.; Genieser, H.-G.; Marigo, V. New dimeric cGMP analogues reduce proliferation in three colon cancer cell lines. Eur. J. Med. Chem. 2017, 141, 61–72. [Google Scholar] [CrossRef] [PubMed]
- Wu, Y.; Cai, Q.; Li, W.; Cai, Z.; Liu, Y.; Li, H.; Pang, J.; Chen, Y. Active PKG II inhibited the growth and migration of ovarian cancer cells through blocking Raf/MEK and PI3K/Akt signaling pathways. Biosci. Rep. 2019, 39, 8. [Google Scholar] [CrossRef] [PubMed]
- Tuttle, T.R.; Mierzwa, M.L.; Wells, S.I.; Fox, S.R.; Ben-Jonathan, N. The cyclic GMP/protein kinase G pathway as a therapeutic target in head and neck squamous cell carcinoma. Cancer Lett. 2016, 370, 279–285. [Google Scholar] [CrossRef] [PubMed]
- Wu, Y.; Yuan, M.; Su, W.; Zhu, M.; Yao, X.; Wang, Y.; Qian, H.; Jiang, L.; Tao, Y.; Wu, M.; et al. The constitutively active PKG II mutant effectively inhibits gastric cancer development via a blockade of EGF/EGFR-associated signalling cascades. Ther. Adv. Med. Oncol. 2018, 10, 1758834017751635. [Google Scholar] [CrossRef]





| Forward Primer | Reverse Primer | |
|---|---|---|
| RPS26 | 5′-AAGTTTGTCATTCGGAACATT-3′ | 5′-GATCGATTCCTAACAACCTTG-3′ | 
| Rho | 5′-AATCTCGAGGGCTTCTTTGC-3′ | 5′-CCACGTAGCGCTCAATGGC-3′ | 
| Nrl | 5′-GCTACTATTCAGGGAGCCC-3′ | 5′-GCAGCTGCCGGTTCA-3′ | 
| Gnat1 | 5′-GAGCCTCAGAATACCAGCTC-3′ | 5′-GGCACATATCCTGGAGTCAC-3′ | 
| Cngb1 | 5′-TCTGGCTCCTCATGGATTAC-3′ | 5′-TGATGTCCCCGCCTTTGAC-3′ | 
| Cnga1 | 5′-CAACTGGACGATGATTATTGC-3′ | 5′-TCACTAGCAGCCCTT-3′ | 
| Pde6b | 5′-GGAGAGGACTGTCTTGGATC-3′ | 5′-GAGCTCAGCTGCTTTGTTCC-3′ | 
| Nr2e3 | 5′-TCCCACAGAGTTTGCCTGC-3′ | 5′-CTCCACGTGCTCAGGATCCT-3′ | 
| Nr2e3 * | 5′-GAAACACGAGGCCTGAAGGA-3′ | 5′-GGGAGCAGGAGGAGCAATTT-3′ | 
| Guca1a | 5′-TGCATAGACAGGGACGAGC-3′ | 5′-GCACTCATGGATGAGTCGC-3′ | 
| Pde6g | 5′-ATCCCTGGAATGGAAGGCC-3′ | 5′-TAAATGATGCCATACTGGGC-3′ | 
| Crx | 5′-TAAGATCAATCTGCCTGAGTC-3′ | 5′-GCTGTTGCTGTTTCTGCTGC-3′ | 
| Pde6c | 5′-GTGGAGTCCCGGAGAAGC-3′ | 5′-GTCCTGATGGTGTACAGTGC-3′ | 
| Pde6h | 5′-CAGTTCAAGAGCAAGCCTCC-3′ | 5′-TTCCCAGGGACAGATGACC-3′ | 
| Cnga3 | 5′-GCTGGTTCGAGCCCGGAC-3′ | 5′-CCAGCTTGAAGTGCAAGGTC-3′ | 
| Cngb3 | 5′-TGGAAGCCAGCTCTCAGAC-3′ | 5′-CTCTGGGGTTTGAAAGAAAAC-3′ | 
| Prkg1a | 5′-GCGTTCCGGAAGTTCACTAA-3′ | 5′-GCCACAATCTCCTGGATCTG-3′ | 
| Prkg1b | 5′-CTTCTACCCCAAGAGCCCAC-3′ | 5′-ACAATCTCCTGGATCTGTGACAG-3′ | 
| Prkg2 | 5′-CCTGACATTTCATCCGGAGG-3′ | 5′-TTCCGTCACCTTTACGGAGAG-3′ | 
| Publisher’s Note: MDPI stays neutral with regard to jurisdictional claims in published maps and institutional affiliations. | 
© 2021 by the authors. Licensee MDPI, Basel, Switzerland. This article is an open access article distributed under the terms and conditions of the Creative Commons Attribution (CC BY) license (https://creativecommons.org/licenses/by/4.0/).
Share and Cite
Huang, L.; Kutluer, M.; Adani, E.; Comitato, A.; Marigo, V. New In Vitro Cellular Model for Molecular Studies of Retinitis Pigmentosa. Int. J. Mol. Sci. 2021, 22, 6440. https://doi.org/10.3390/ijms22126440
Huang L, Kutluer M, Adani E, Comitato A, Marigo V. New In Vitro Cellular Model for Molecular Studies of Retinitis Pigmentosa. International Journal of Molecular Sciences. 2021; 22(12):6440. https://doi.org/10.3390/ijms22126440
Chicago/Turabian StyleHuang, Li, Meltem Kutluer, Elisa Adani, Antonella Comitato, and Valeria Marigo. 2021. "New In Vitro Cellular Model for Molecular Studies of Retinitis Pigmentosa" International Journal of Molecular Sciences 22, no. 12: 6440. https://doi.org/10.3390/ijms22126440
APA StyleHuang, L., Kutluer, M., Adani, E., Comitato, A., & Marigo, V. (2021). New In Vitro Cellular Model for Molecular Studies of Retinitis Pigmentosa. International Journal of Molecular Sciences, 22(12), 6440. https://doi.org/10.3390/ijms22126440
 
         
                                                

 
       