Different Roles of p62 (SQSTM1) Isoforms in Keratin-Related Protein Aggregation
Abstract
1. Introduction
2. Results
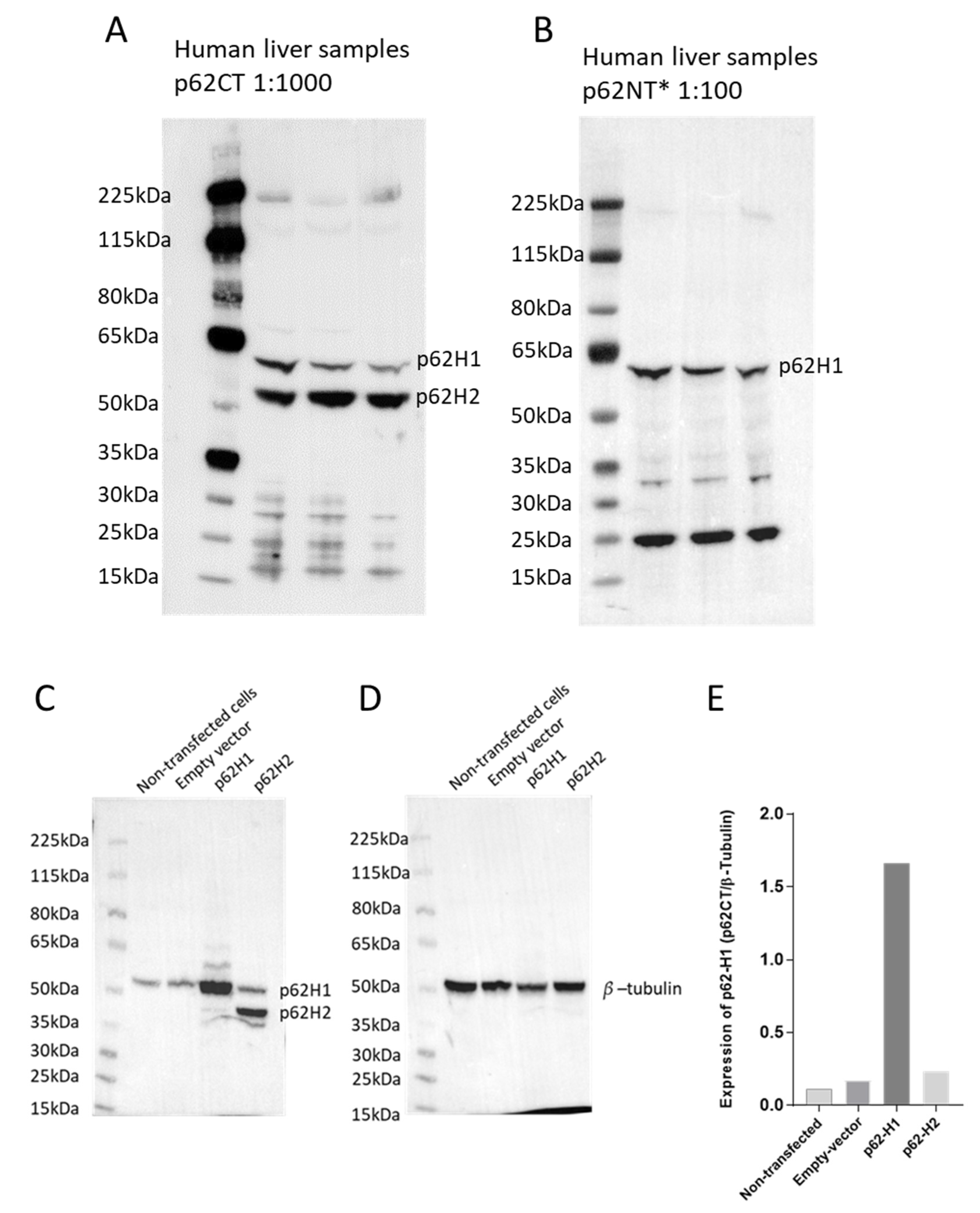
2.1. p62-H2 Protein Was Present at a Slightly Higher Level than p62-H1 in Human Liver
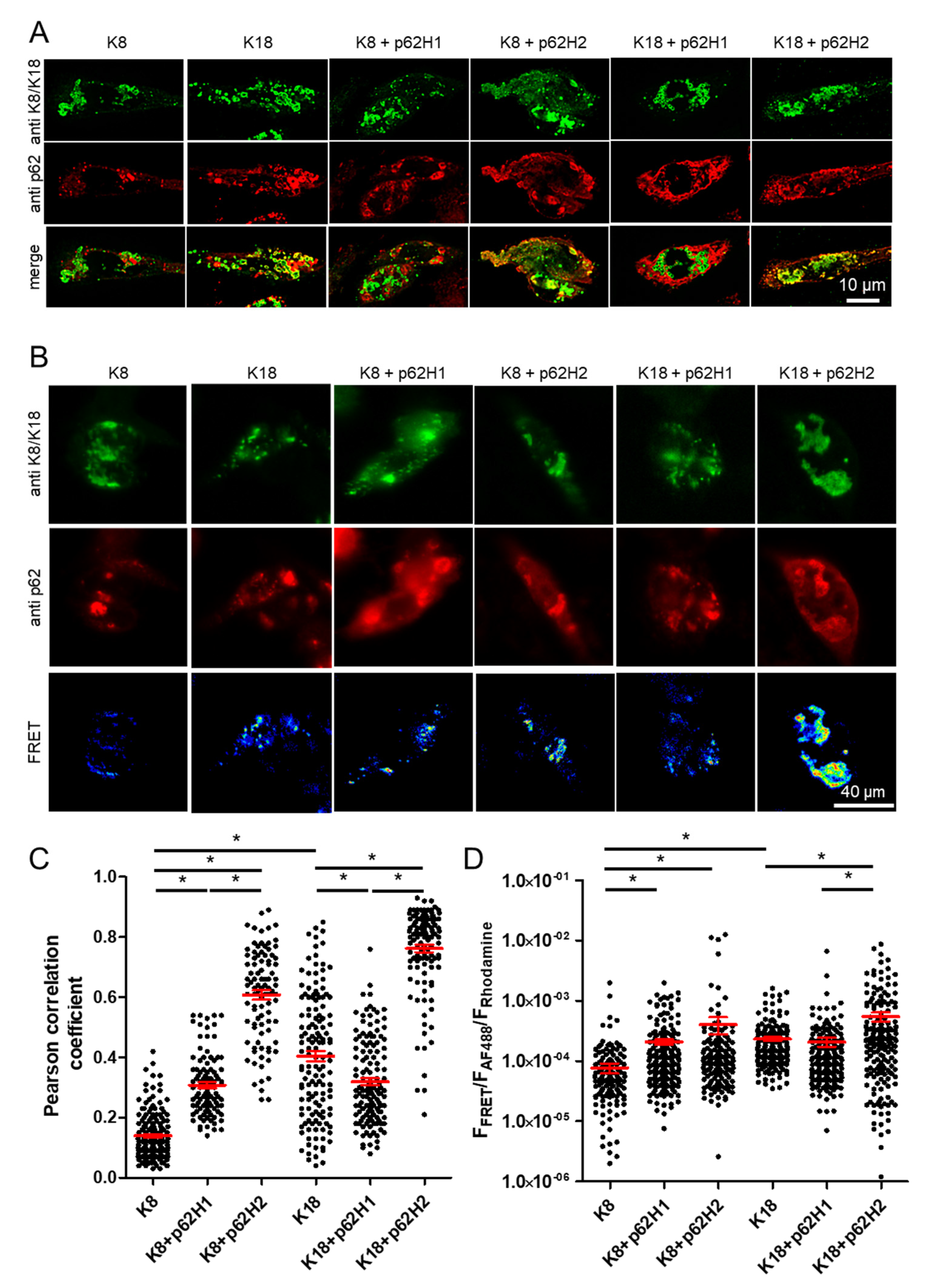
2.2. p62-H2 Formed Larger Aggregates than p62-H1 in CHO-K1 Cells
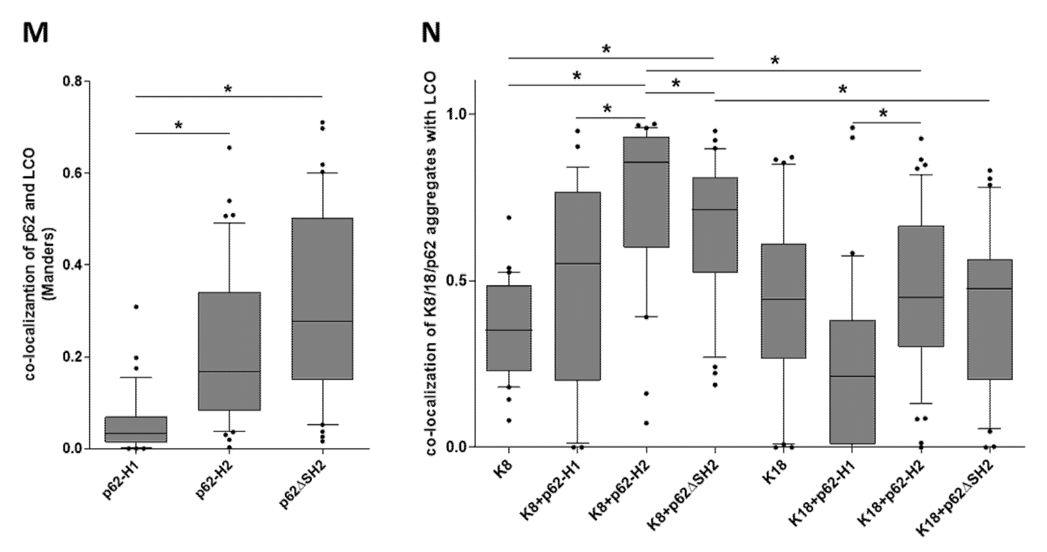
2.3. β-Sheet-Conformation Was Predominantly Associated with p62-H2 and K8 Co-Aggregates
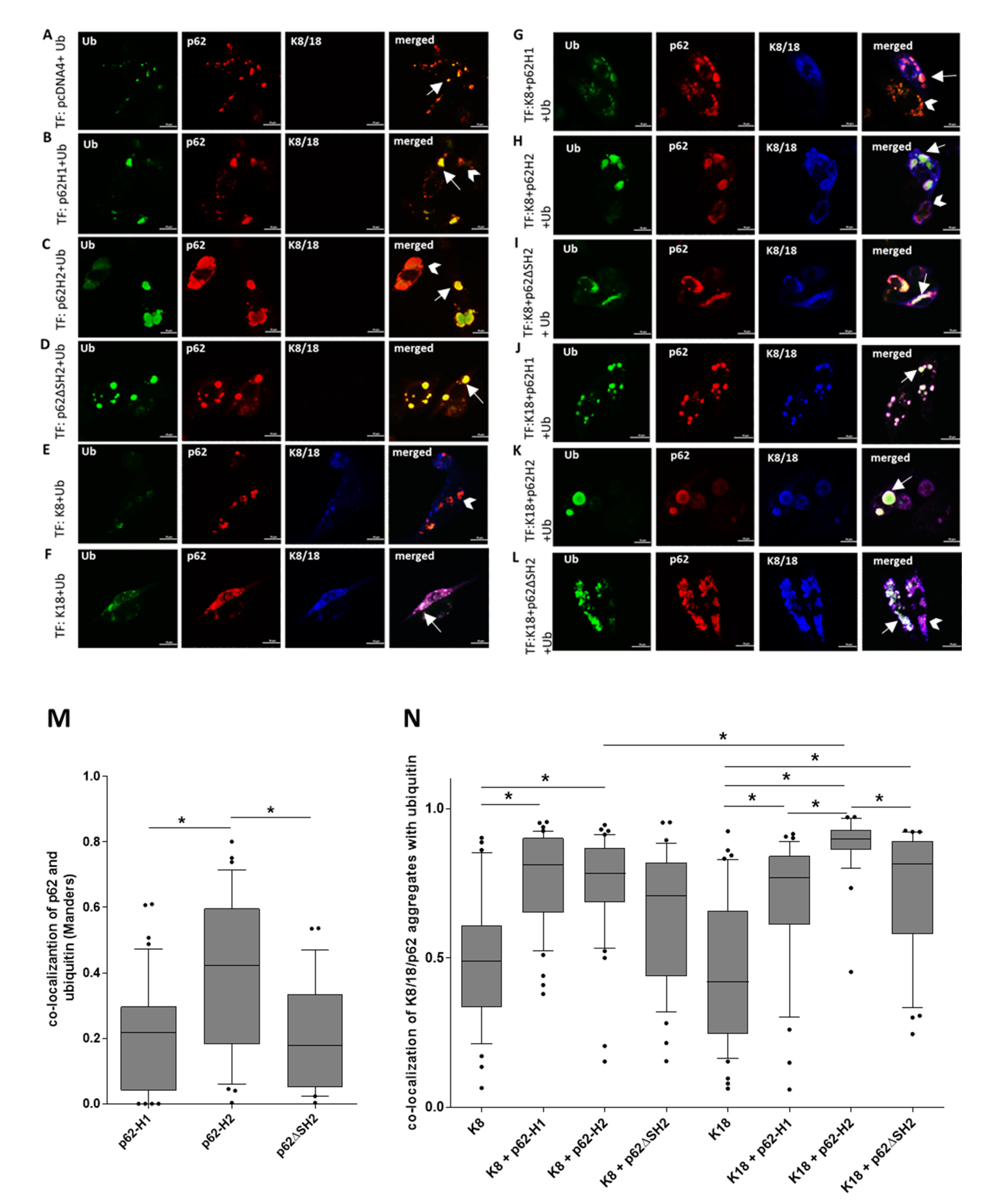
2.4. Overexpressed Ubiquitin Accumulated in Co-Aggregates of Keratins with Both p62 Isoforms
2.5. p62-H1 and p62-H2 did Not Co-Localize with the Endogenous Keratin Intermediate Filament Cytoskeleton of PLC/PRF/5 Cells
2.6. Overexpressed p62-H2 Predominantly Accumulates in a Diffuse Fashion in the Cytoplasm of Fibroblasts
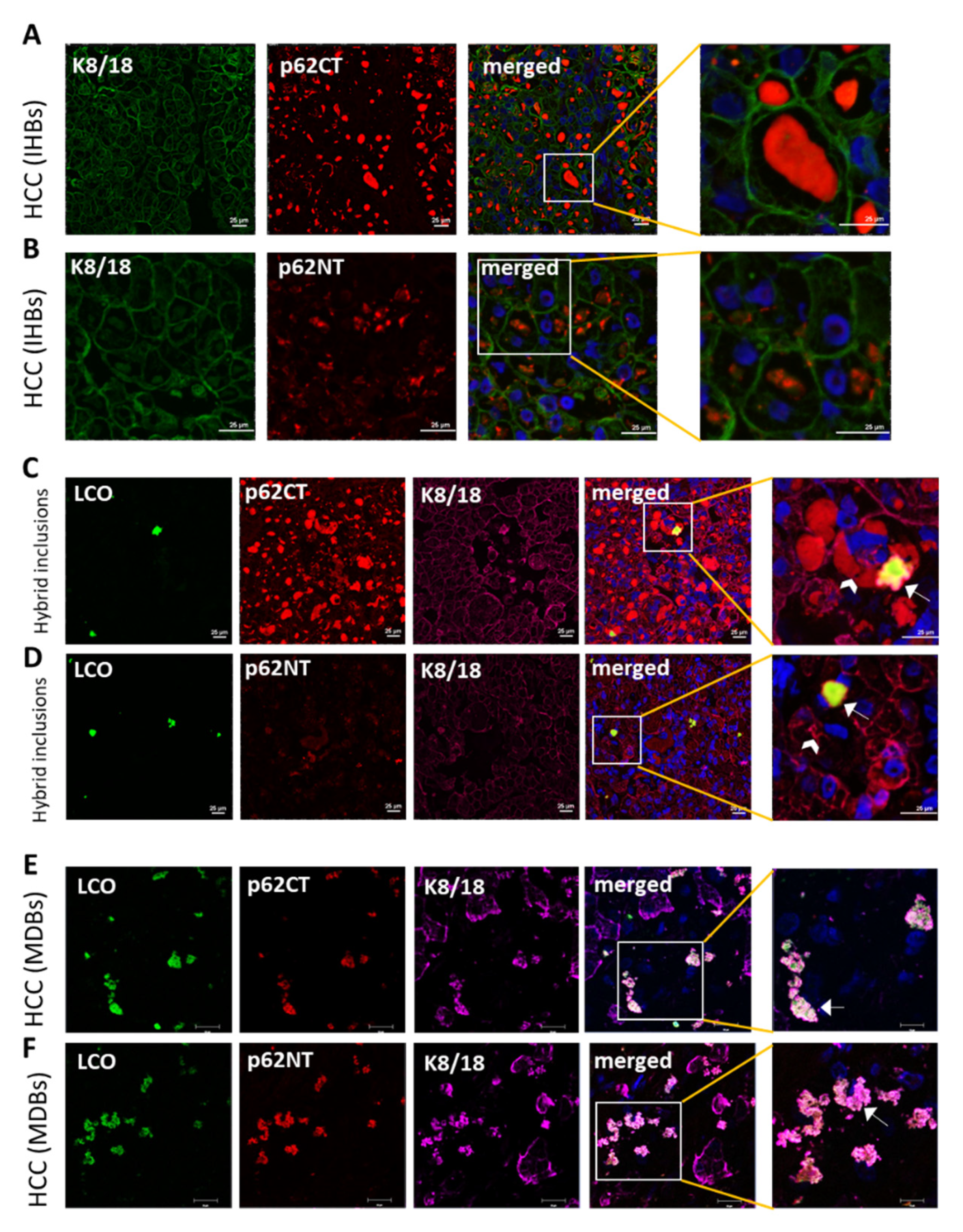
2.7. p62-H2 Predominantly Accumulated in IHBs and Hybrid Inclusions of Human HCC
3. Discussion
4. Materials and Methods
4.1. Cloning
4.2. Quantitative Reverse Transcriptase-Polymerase Chain Reaction Analysis (qRT-PCR) of Human Liver Samples
4.3. Western Blot Analysis
4.4. Cell Culture
4.4.1. Transfection
4.4.2. Immunocytochemistry of Transfected Cells
4.4.3. Scoring of p62 Aggregate Size
4.4.4. Confocal Co-Localization and Particle Analysis
4.4.5. FRET Microscopy and Analysis
4.4.6. Triple Co-Localization of K8/18 and p62 with LCO/Ubiquitin
4.4.7. Immunostaining of Tissues
4.4.8. Statistical Analysis
5. Conclusions
- p62-H1 and p62-H2 isoforms have different properties in protein aggregation;
- p62-H2 forms larger aggregates in CHO-K1 and PLC/PRF/5 cells and is present in IHBs in human liver diseases;
- p62-H1 forms smaller aggregates in vitro and is present together with p62-H2 in MDBs in human liver disease;
- p62-H2 and p62-H1 differ in their ability to acquire cross-β-sheet conformation in protein aggregates.
Author Contributions
Funding
Institutional Review Board Statement
Informed Consent Statement
Data Availability Statement
Acknowledgments
Conflicts of Interest
Abbreviations
| p62-H1 | Human p62 isoform-1 |
| p62-H2 | Human p62 isoform-2 |
| p62ΔSH2 | SH2 region deleted p62 |
| MEF | Mouse embryonic fibroblasts |
| p62WT MEFs | p62 wild-type mouse embryonic fibroblasts |
| p62KO MEFs | p62 total knockout mouse embryonic fibroblasts |
| keratin 8 | K8 |
| keratin 18 | K18 |
| MDBs | Mallory–Denk bodies |
| IHBs | Intracytoplasmic hyaline bodies |
| PB1 | Phox and Bhem1p |
| LIR | LC3 interacting region |
| UBA | Ubiquitin associated |
| TRIM5α | Tripartite motif-containing protein 5 alpha |
| FRET | Förster resonance energy transfer |
| p62 TV1 | p62 transcript variant 1 |
| p62 TV123 | p62 variants 1, 2, and 3 |
| RIPA | Radioimmunoprecipitation assay |
| FBS | Fetal bovine serum |
| LCOs | Luminescent conjugated oligothiophenes |
Appendix A




References
- Pankiv, S.; Clausen, T.H.; Lamark, T.; Brech, A.; Bruun, J.A.; Outzen, H.; Øvervatn, A.; Bjørkøy, G.; Johansen, T. p62/SQSTM1 binds directly to Atg8/LC3 to facilitate degradation of ubiquitinated protein aggregates by autophagy*[S]. J. Biol. Chem. 2007, 282, 24131–24145. [Google Scholar] [CrossRef] [PubMed]
- Zhong, Z.; Umemura, A.; Sanchez-Lopez, E.; Liang, S.; Shalapour, S.; Wong, J.; He, F.; Boassa, D.; Perkins, G.; Ali, S.R.; et al. NF-κB Restricts Inflammasome Activation via Elimination of Damaged Mitochondria. Cell 2016, 164, 896–910. [Google Scholar] [CrossRef] [PubMed]
- Carroll, B.; Otten, E.G.; Manni, D.; Stefanatos, R.; Menzies, F.M.; Smith, G.R.; Jurk, D.; Kenneth, N.; Wilkinson, S.; Passos, J.F.; et al. Oxidation of SQSTM1/p62 mediates the link between redox state and protein homeostasis. Nat. Commun. 2018, 9, 1–11. [Google Scholar] [CrossRef] [PubMed]
- Zhang, R.; Varela, M.; Vallentgoed, W.; Forn-Cuni, G.; van der Vaart, M.; Meijer, A.H. The selective autophagy receptors Optineurin and p62 are both required for zebrafish host resistance to mycobacterial infection. PLoS Pathog. 2019, 15, e1007329. [Google Scholar] [CrossRef]
- Saito, T.; Ichimura, Y.; Taguchi, K.; Suzuki, T.; Mizushima, T.; Takagi, K.; Hirose, Y.; Nagahashi, M.; Iso, T.; Fukutomi, T.; et al. P62/Sqstm1 promotes malignancy of HCV-positive hepatocellular carcinoma through Nrf2-dependent metabolic reprogramming. Nat. Commun. 2016, 7, 1–16. [Google Scholar] [CrossRef]
- Hiruma, Y.; Kurihara, N.; Subler, M.A.; Zhou, H.; Boykin, C.S.; Zhang, H.; Ishizuka, S.; Dempster, D.W.; Roodman, G.D.; Windle, J.J. A SQSTM1/p62 mutation linked to Paget’s disease increases the osteoclastogenic potential of the bone microenvironment. Hum. Mol. Genet. 2008, 17, 3708–3719. [Google Scholar] [CrossRef]
- Lahiri, P.; Schmidt, V.; Smole, C.; Kufferath, I.; Denk, H.; Strnad, P.; Rölicke, T.; Fröhlich, L.F.; Zatloukal, K. P62/Sequestosome-1 Is indispensable for maturation and stabilization of Mallory-Denk bodies. PLoS ONE 2016, 11, e0161083. [Google Scholar] [CrossRef]
- Zatloukal, K.; French, S.W.; Stumptner, C.; Strnad, P.; Harada, M.; Toivola, D.M.; Cadrin, M.; Omary, M.B. From Mallory to Mallory-Denk bodies: What, how and why? Exp. Cell Res. 2007, 313, 2033–2049. [Google Scholar] [CrossRef]
- Stumptner, C.; Heid, H.; Zatloukal, K.; Fuchsbichler, A.; Hauser, H.; Denk, H. Identification of p62, a phosphotyrosine independent ligand of p56lck kinase, as a major component of intracytoplasmic hyaline bodies in hepatocellular carcinoma. Verh. Dtsch. Ges. Pathol. 1999, 83, 254–259. [Google Scholar]
- Zatloukal, K.; Stumptner, C.; Fuchsbichler, A.; Heid, H.; Schnoelzer, M.; Kenner, L.; Kleinert, R.; Prinz, M.; Aguzzi, A.; Denk, H. P62 Is a Common Component of Cytoplasmic Inclusions in Protein Aggregation Diseases. Am. J. Pathol. 2002, 160, 255–263. [Google Scholar] [CrossRef]
- Strnad, P.; Nuraldeen, R.; Guldiken, N.; Hartmann, D.; Mahajan, V.; Denk, H.; Haybaeck, J. Broad spectrum of hepatocyte inclusions in humans, animals, and experimental models. Compr. Physiol. 2013, 3, 1393–1436. [Google Scholar] [CrossRef]
- Kuusisto, E.; Parkkinen, L.; Alafuzoff, I. Morphogenesis of Lewy Bodies: Dissimilar Incorporation of α-Synuclein, Ubiquitin, and p62. J. Neuropathol. Exp. Neurol. 2003, 62, 1241–1253. [Google Scholar] [CrossRef]
- Kuusisto, E.; Salminen, A.; Alafuzoff, I. Ubiquitin-binding protein p62 is present in neuronal and glial inclusions in human tauopathies and synucleinopathies. Neuroreport 2001, 12, 2085–2090. [Google Scholar] [CrossRef]
- Nagaoka, U.; Kim, K.; Nihar, R.J.; Doi, H.; Maruyama, M.; Mitsui, K.; Oyama, F.; Nukina, N. Increased expression of p62 in expanded polyglutamine-expressing cells and its association with polyglutamine inclusions. J. Neurochem. 2004, 91, 57–68. [Google Scholar] [CrossRef] [PubMed]
- Toivola, D.M.; Boor, P.; Alam, C.; Strnad, P. Keratins in health and disease. Curr. Opin. Cell Biol. 2015, 32, 73–81. [Google Scholar] [CrossRef] [PubMed]
- Spillantini, G.M.; Schmidt, M.L.; Lee, V.M.-Y.; Trojanowski, J.Q.; Jakes, R.; Goedert, M. Ȋ-Synuclein in Lewy bodies Endogenous proviruses as “mementos”? Nature 1997, 839–840. [Google Scholar] [CrossRef]
- Goedert, M. Filamentous nerve cell inclusions in neurodegenerative diseases: Tauopathies and α-synucleinopathies. Philos. Trans. R. Soc. B Biol. Sci. 1999, 354, 1101–1118. [Google Scholar] [CrossRef] [PubMed]
- Birgisdottir, Å.B.; Lamark, T.; Johansen, T. The LIR motif—Crucial for selective autophagy. J. Cell Sci. 2013, 126, 3237–3247. [Google Scholar] [CrossRef] [PubMed]
- Isogai, S.; Morimoto, D.; Arita, K.; Unzai, S.; Tenno, T.; Hasegawa, J.; Sou, Y.S.; Komatsu, M.; Tanaka, K.; Shirakawa, M.; et al. Crystal structure of the ubiquitin-associated (UBA) domain of p62 and its interaction with ubiquitin. J. Biol. Chem. 2011, 286, 31864–31874. [Google Scholar] [CrossRef]
- O’Connor, C.; Pertel, T.; Gray, S.; Robia, S.L.; Bakowska, J.C.; Luban, J.; Campbell, E.M. p62/Sequestosome-1 Associates with and Sustains the Expression of Retroviral Restriction Factor TRIM5. J. Virol. 2010, 84, 5997–6006. [Google Scholar] [CrossRef]
- Wang, L.; Cano, M.; Handa, J.T. p62 Provides Dual Cytoprotection Against Oxidative Stress in the Retinal Pigment Epithelium. Biochim. Biophys. Acta 2014, 1843, 1248–1258. [Google Scholar] [CrossRef] [PubMed]
- Kraft, L.J.; Dowler, J.; Manral, P.; Kenworthy, A.K. Size, organization, and dynamics of soluble SQSTM1 and LC3-SQSTM1 complexes in living cells. Autophagy 2016, 12, 1660–1674. [Google Scholar] [CrossRef] [PubMed][Green Version]
- Sanchez-Garrido, J.; Sancho-Shimizu, V.; Shenoy, A.R. Regulated proteolysis of p62/SQSTM1 enables differential control of autophagy and nutrient sensing. Sci. Signal. 2018, 11. [Google Scholar] [CrossRef] [PubMed]
- Sahani, M.H.; Itakura, E.; Mizushima, N. Expression of the autophagy substrate SQSTM1/p62 is restored during prolonged starvation depending on transcriptional upregulation and autophagy-derived amino acids. Autophagy 2014, 10, 431–441. [Google Scholar] [CrossRef] [PubMed]
- Rich, T.; Dean, R.T.G.; Lamm, C.G.; Ramiro-Ibañez, F.; Stevenson, M.L.; Patterson-Kane, J.C. p62/Sequestosome-1: Mapping Sites of Protein-Handling Stress in Canine Cutaneous Mast Cell Tumors. Vet. Pathol. 2015, 52, 621–630. [Google Scholar] [CrossRef] [PubMed]
- Stumptner, C.; Fuchsbichler, A.; Zatloukal, K.; Denk, H. In vitro production of mallory bodies and intracellular hyaline bodies: The central role of sequestosome 1/p62. Hepatology 2007, 46, 851–860. [Google Scholar] [CrossRef] [PubMed]
- Mahajan, V.; Klingstedt, T.; Simon, R.; Nilsson, K.P.R.; Thueringer, A.; Kashofer, K.; Haybaeck, J.; Denk, H.; Abuja, P.M.; Zatloukal, K. Cross β-sheet conformation of keratin 8 is a specific feature of MalloryDenk bodies compared with other hepatocyte inclusions. Gastroenterology 2011, 141, 1080–1090.e7. [Google Scholar] [CrossRef]
- Denk, H.; Stumptner, C.; Fuchsbichler, A.; Müller, T.; Farr, G.H.; Müller, W.; Terracciano, L.; Zatloukal, K. Are the Mallory bodies and intracellular hyaline bodies in neoplastic and non-neoplastic hepatocytes related? J. Pathol. 2006, 208, 653–661. [Google Scholar] [CrossRef]
- Klingstedt, T.; Åslund, A.; Simon, R.A.; Johansson, L.B.G.; Jeffrey, J.; Nyström, S.; Hammarström, P.; Nilsson, K.P.R. Synthesis of a library of oligothiophenes and their utilization as fluorescent ligands for spectral assignment of protein aggregates. Org. Biomol. Chem. 2011, 9, 8356–8370. [Google Scholar] [CrossRef]
- Zatloukal, K.; Stumptner, C.; Lehner, M.; Denk, H.; Baribault, H.; Eshkind, L.G.; Franke, W.W. Cytokeratin 8 protects from hepatotoxicity, and its ratio to cytokeratin 18 determines the ability of hepatocytes to form Mallory bodies. Am. J. Pathol. 2000, 156, 1263–1274. [Google Scholar] [CrossRef]
- Zatloukal, K.; Stumptner, C.; Fuchsbichler, A.; Fickert, P.; Lackner, C.; Trauner, M.; Denk, H. The keratin cytoskeleton in liver diseases. J. Pathol. 2004, 204, 367–376. [Google Scholar] [CrossRef]
- Geetha, T.; Wooten, M.W. Structure and functional properties of the ubiquitin binding protein p62. FEBS Lett. 2002, 512, 19–24. [Google Scholar] [CrossRef]
- Nakamura, K.; Kimple, A.J.; Siderovski, D.P.; Johnson, G.L. PB1 domain interaction of p62/sequestosome 1 and MEKK3 regulates NF-κB activation. J. Biol. Chem. 2010, 285, 2077–2089. [Google Scholar] [CrossRef] [PubMed]
- Christian, F.; Krause, E.; Houslay, M.D.; Baillie, G.S. Biochimica et Biophysica Acta PKA phosphorylation of p62 / SQSTM1 regulates PB1 domain interaction partner binding. BBA Mol. Cell Res. 2014, 1843, 2765–2774. [Google Scholar] [CrossRef]
- Komatsu, M.; Waguri, S.; Koike, M.; Sou, Y.S.; Ueno, T.; Hara, T.; Mizushima, N.; Iwata, J.I.; Ezaki, J.; Murata, S.; et al. Homeostatic Levels of p62 Control Cytoplasmic Inclusion Body Formation in Autophagy-Deficient Mice. Cell 2007, 131, 1149–1163. [Google Scholar] [CrossRef]
- Su, H. p62- an interplay between UPS and autophagy. Trends Cardiovasc. Med. 2012, 21, 224–228. [Google Scholar] [CrossRef]
- Ciuffa, R.; Lamark, T.; Tarafder, A.K.; Guesdon, A.; Rybina, S.; Hagen, W.J.H.; Johansen, T.; Sachse, C. The Selective Autophagy Receptor p62 Forms a Flexible Filamentous Helical Scaffold. Cell Rep. 2015, 11, 748–758. [Google Scholar] [CrossRef]
- Stumptner, C.; Fuchsbichler, A.; Heid, H.; Zatloukal, K.; Denk, H. Mallory body—A disease-associated type of sequestosome. Hepatology 2002, 35, 1053–1062. [Google Scholar] [CrossRef]
- Harada, M.; Strnad, P.; Resurreccion, E.Z.; Ku, N.O.; Omary, M.B. Keratin 18 overexpression but not phosphorylation or filament organization blocks mouse mallory body formation. Hepatology 2007, 45, 88–96. [Google Scholar] [CrossRef]
- Lackner, C.; Dlaska, D.; Fuchsbichler, A.; Stumptner, C.; Gogg-Kamerer, M.; Zatloukal, K.; Denk, H. P62 Protein Is Expressed in Pancreatic Β Cells. J. Pathol. 2005, 206, 402–408. [Google Scholar] [CrossRef]
- Braak, H.; Thal, D.R.; Del Tredici, K. Nerve cells immunoreactive for p62 in select hypothalamic and brainstem nuclei of controls and Parkinson’s disease cases. J. Neural Transm. 2011, 118, 809–819. [Google Scholar] [CrossRef] [PubMed]
- Alafuzoff, I.; Popova, N.S. Neuronal Protein Alteration in Enteric Dysmotility Syndrome. J. Alzheimer’s Dis. Park. 2016, 6, 1–4. [Google Scholar] [CrossRef]
- Lobb, I.; Morin, P.; Martin, K.; Lieshi, X.; Olsen, K.; Duncan, R.; Stark, L. A role for the autophagic receptor, SQSTM1/p62, in trafficking NF-κB/RelA to nucleolar aggresomes. Mol. Cancer Res. 2020, 19, 274–287. [Google Scholar] [CrossRef] [PubMed]
- Cabe, M.; Rademacher, D.J.; Karlsson, A.B.; Cherukuri, S.; Bakowska, J.C. PB1 and UBA domains of p62 are essential for aggresome-like induced structure formation. Biochem. Biophys. Res. Commun. 2018, 503, 2306–2311. [Google Scholar] [CrossRef]
- You, Z.; Jiang, W.X.; Qin, L.Y.; Gong, Z.; Wan, W.; Li, J.; Wang, Y.; Zhang, H.; Peng, C.; Zhou, T.; et al. Requirement for p62 acetylation in the aggregation of ubiquitylated proteins under nutrient stress. Nat. Commun. 2019, 10. [Google Scholar] [CrossRef] [PubMed]
- Eisele, Y.S.; Monteiro, C.; Fearns, C.; Encalada, S.E.; Wiseman, R.L.; Powers, E.T.; Kelly, J.W. Targeting protein aggregation for the treatment of degenerative diseases. Nat. Rev. Drug Discov. 2015, 14, 759–780. [Google Scholar] [CrossRef]
- Nikam, A.; Patankar, J.V.; Somlapura, M.; Lahiri, P.; Sachdev, V.; Kratky, D.; Denk, H.; Zatloukal, K.; Abuja, P.M. The PPARα Agonist Fenofibrate Prevents Formation of Protein Aggregates (Mallory-Denk bodies) in a Murine Model of Steatohepatitis-like Hepatotoxicity. Sci. Rep. 2018, 8. [Google Scholar] [CrossRef]











Publisher’s Note: MDPI stays neutral with regard to jurisdictional claims in published maps and institutional affiliations. |
© 2021 by the authors. Licensee MDPI, Basel, Switzerland. This article is an open access article distributed under the terms and conditions of the Creative Commons Attribution (CC BY) license (https://creativecommons.org/licenses/by/4.0/).
Share and Cite
Somlapura, M.; Gottschalk, B.; Lahiri, P.; Kufferath, I.; Pabst, D.; Rülicke, T.; Graier, W.F.; Denk, H.; Zatloukal, K. Different Roles of p62 (SQSTM1) Isoforms in Keratin-Related Protein Aggregation. Int. J. Mol. Sci. 2021, 22, 6227. https://doi.org/10.3390/ijms22126227
Somlapura M, Gottschalk B, Lahiri P, Kufferath I, Pabst D, Rülicke T, Graier WF, Denk H, Zatloukal K. Different Roles of p62 (SQSTM1) Isoforms in Keratin-Related Protein Aggregation. International Journal of Molecular Sciences. 2021; 22(12):6227. https://doi.org/10.3390/ijms22126227
Chicago/Turabian StyleSomlapura, Meghana, Benjamin Gottschalk, Pooja Lahiri, Iris Kufferath, Daniela Pabst, Thomas Rülicke, Wolfgang F. Graier, Helmut Denk, and Kurt Zatloukal. 2021. "Different Roles of p62 (SQSTM1) Isoforms in Keratin-Related Protein Aggregation" International Journal of Molecular Sciences 22, no. 12: 6227. https://doi.org/10.3390/ijms22126227
APA StyleSomlapura, M., Gottschalk, B., Lahiri, P., Kufferath, I., Pabst, D., Rülicke, T., Graier, W. F., Denk, H., & Zatloukal, K. (2021). Different Roles of p62 (SQSTM1) Isoforms in Keratin-Related Protein Aggregation. International Journal of Molecular Sciences, 22(12), 6227. https://doi.org/10.3390/ijms22126227

