Inhibitory Effect of (2R)-4-(4-hydroxyphenyl)-2-butanol 2-O-β-d-apiofuranosyl-(1→6)-β-d-glucopyranoside on RANKL-Induced Osteoclast Differentiation and ROS Generation in Macrophages
Abstract
1. Introduction
2. Results
2.1. Effects of BAG on Cytotoxicity and Cell Confluency in RAW264.7 Cells
2.2. Inhibitory Effect of BAG on RANKL Induced Osteoclast Differentiation
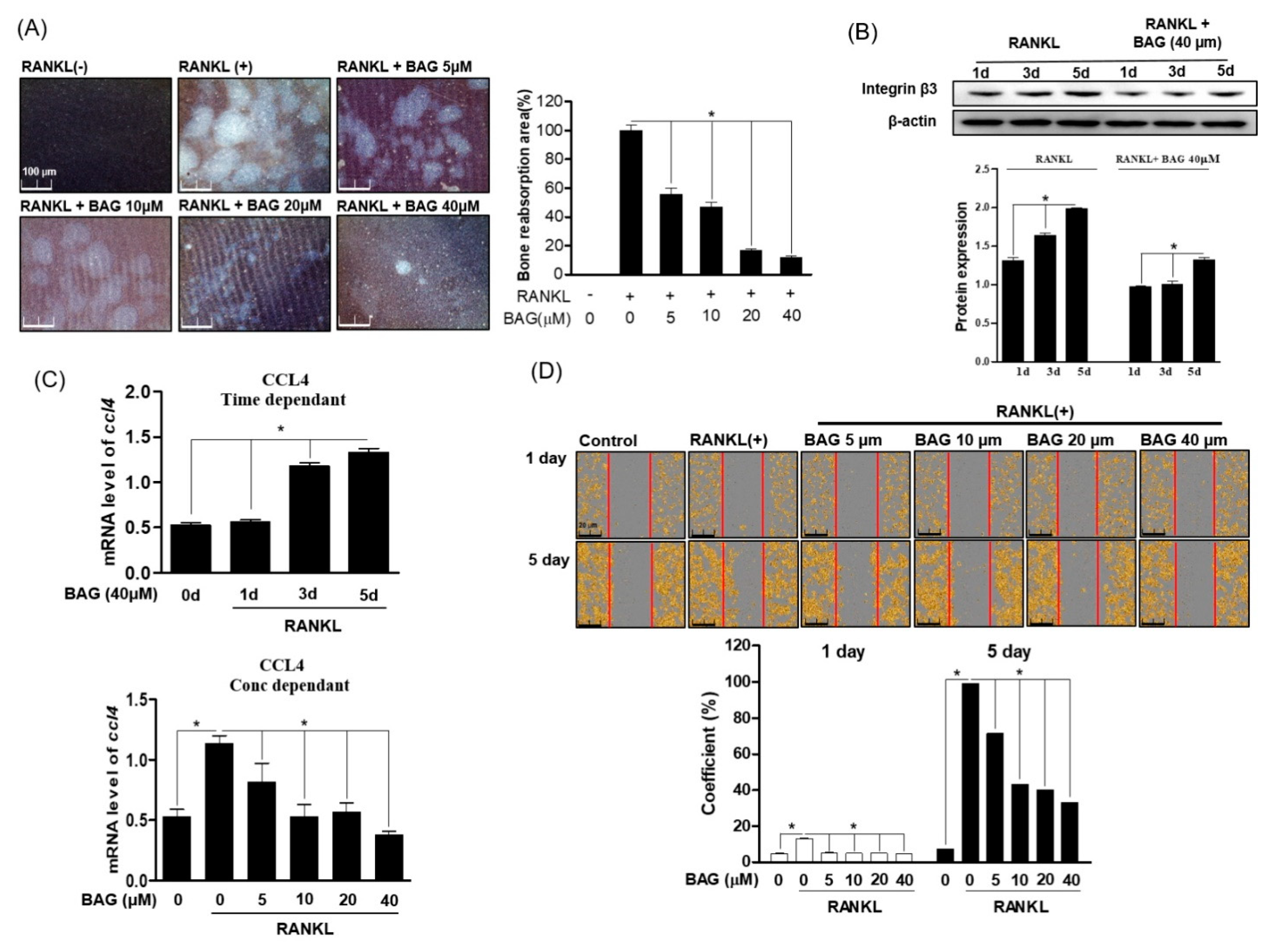
2.3. Inhibitory Effect of BAG on RANKL Induced Osteoclast of Functions
2.4. BAG Regulates the Generation of RANKL-Induced ROS and the Expression of Antioxidant Genes
2.5. BAG Downregulates RANKL-Induced Expression of Osteospecific Protein and Gene
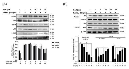
2.6. BAG Suppresses RANKL-Induced Activation of NF-kβ and MAPKs
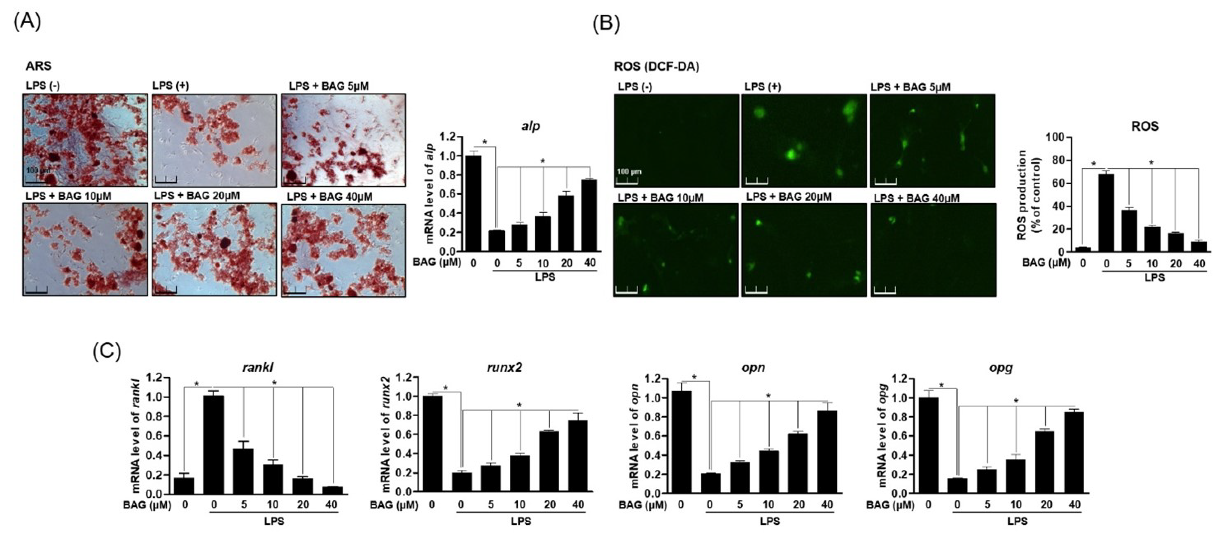
2.7. BAG Induces Bone Formation through inhiBition of LPS-Induced ROS and Up-Expression of Osteoblast-Specific Genes
3. Discussion
4. Materials and Methods
4.1. Reagents and Chemicals
4.2. Isolation and Identification of BAG from the Barks of B. platyphylla var. japonica
4.3. Cell Culture and Differentiation
4.4. MTT Assay
4.5. TRAP Activity and Staining
4.6. Actin Ring and DAPI Staining
4.7. Pit Formation Assay
4.8. Measurement of ROS Production
4.9. Cell Migration
4.10. Alizarin Red S Staining
4.11. Real-Time Quantitative PCR
4.12. Western Blot Analysis
4.13. Translocation Analysis by Western Blot
4.14. Statistics
Author Contributions
Funding
Institutional Review Board Statement
Informed Consent Statement
Conflicts of Interest
Abbreviations
| ACP5 | Acid Phosphatase 5, Tartrate Resistant; |
| BAG | (2R)-4-(4-hydroxyphenyl)-2-butanol 2-O-β-d-apio-furanosyl-(1→6)-β-d-glucopyranoside |
| ATP6v0d2 | ATPase, H+ transporting, lysosomal V0 subunit D2 |
| DC-STAMP | Dendritic cell specific transmembrane protein |
| OPG | Osteoprotegerin |
| OPN | Osteopontin |
| RANK | Receptor activator of nuclear factor kappa-B |
| RANKL | Receptor activator of nuclear factor kappa-B ligand |
| RUNX2 | Runt-related transcription factor 2 |
References
- Boyle, W.J.; Simonet, W.S.; Lacey, D.L. Osteoclast differentiation and activation. Nature 2003, 423, 337–342. [Google Scholar] [CrossRef] [PubMed]
- Asagiri, M.; Takayanagi, H. The molecular understanding of osteoclast differentiation. Bone 2007, 40, 251–264. [Google Scholar] [CrossRef] [PubMed]
- Lane, N.E. Epidemiology, Etiology, and Diagnosis of Osteoporosis. Am. J. Obstet. Gynecol. 2006, 194, S3–S11. [Google Scholar] [CrossRef] [PubMed]
- Edwards, B.J. Osteoporosis Risk Calculators. J. Clin. Densitom. 2017, 20, 379–388. [Google Scholar] [CrossRef] [PubMed]
- Yang, A.; Yu, C.; You, F.; He, C.; Li, Z.-H. Mechanisms of Zuogui Pill in Treating Osteoporosis: Perspective from Bone Marrow Mesenchymal Stem Cells. Evid. Based Complement. Altern. Med. 2018, 2018, 1–8. [Google Scholar] [CrossRef]
- Coleman, R.; Body, J.J.; Aapro, M.; Hadji, P.; Herrstedt, J. Bone health in cancer patients: ESMO Clinical Practice Guidelines. Ann. Oncol. 2014, 25, iii124–iii137. [Google Scholar] [CrossRef]
- Maraka, S.; A Kennel, K. Bisphosphonates for the Prevention and Treatment of Osteoporosis. BMJ 2015, 351, h3783. [Google Scholar] [CrossRef]
- Callaway, D.A.; Jiang, J.X. Reactive Oxygen Species and Oxidative Stress in Osteoclastogenesis, Skeletal Aging and Bone Diseases. J. Bone Miner. Metab. 2015, 33, 359–370. [Google Scholar] [CrossRef]
- Ha, H.; Kwak, H.B.; Lee, S.W.; Jin, H.M.; Kim, H.-M.; Kim, H.; Lee, Z.H. Reactive oxygen species mediate RANK signaling in osteoclasts. Exp. Cell Res. 2004, 301, 119–127. [Google Scholar] [CrossRef]
- Lee, N.K.; Choi, Y.G.; Baik, J.Y.; Han, S.Y.; Jeong, D.; Bae, Y.S.; Kim, N.; Lee, S.-Y. A Crucial Role for Reactive Oxygen Species in RANKL-Induced Osteoclast Differentiation. Blood 2005, 106, 852–859. [Google Scholar] [CrossRef]
- Hyeon, S.; Lee, H.; Yang, Y.; Jeong, J.H.P. Nrf2 Deficiency Induces Oxidative Stress and Promotes RANKL-Induced OsteoClast differentiation. Free. Radic. Biol. Med. 2013, 65, 789–799. [Google Scholar] [CrossRef] [PubMed]
- Park, C.K.; Lee, Y.; Kim, K.H.; Lee, Z.H.; Joo, M.; Kim, H. Nrf2 is a novel regulator of bone acquisition. Bone 2014, 63, 36–46. [Google Scholar] [CrossRef] [PubMed]
- Murata, H.; Yamada, A.; Maruyama, T.; Neda, H. Ectomycorrhizas in vitro between Tricholoma matsutake, a basidiomycete that associates with Pinaceae, and Betula platyphylla var. japonica, an early-successional birch species, in cool-temperate forests. Mycorrhiza 2014, 25, 237–241. [Google Scholar] [CrossRef] [PubMed]
- Huh, J.-E.; Hong, J.-M.; Baek, Y.-H.; Lee, J.-D.; Choi, D.Y.; Park, D.-S. Anti-inflammatory and anti-nociceptive effect of Betula platyphylla var. japonica in human interleukin-1β-stimulated fibroblast-like synoviocytes and in experimental animal models. J. Ethnopharmacol. 2011, 135, 126–134. [Google Scholar] [CrossRef] [PubMed]
- Lee, C.H.; Cho, Y.M.; Park, E.S.; Shin, C.S.; Lee, J.Y.; Jeong, H.S. In vivo immune activity of sap of the white birch (Betula platyphylla var. japonica). Korean J. Food Sci. Technol. 2009, 41, 413–416. [Google Scholar]
- Eom, H.J.; Kang, H.R.; Kim, H.K.; Jung, E.B.; Park, H.B.; Kang, K.S.; Kim, K.H. Bioactivity-guided isolation of antioxidant triterpenoids from Betula platyphylla var. japonica bark. Bioorganic Chem. 2016, 66, 97–101. [Google Scholar] [CrossRef]
- Kim, K.-J.; Lee, Y.; Hwang, H.-G.; Sung, S.H.; Lee, M.; Son, Y.-J. Betulin Suppresses Osteoclast Formation via Down-Regulating NFATc1. J. Clin. Med. 2018, 7, 154. [Google Scholar] [CrossRef]
- Matsuda, H.; Ishikado, A.; Nishida, N.; Ninomiya, K.; Fujiwara, H.; Kobayashi, Y.; Yoshikawa, M. Hepatoprotective, superoxide scavenging, and antioxidative activities of aromatic constituents from the bark of Betula platyphylla var. japonica. Bioorganic Med. Chem. Lett. 1998, 8, 2939–2944. [Google Scholar] [CrossRef]
- Akihisa, T.; Takeda, A.; Akazawa, H.; Kikuchi, T.; Yokokawa, S.; Ukiya, M.; Fukatsu, M.; Watanabe, K. Melanogenesis-Inhibitory and Cytotoxic Activities of Diarylheptanoids from Acer nikoense Bark and Their Derivatives. Chem. Biodivers. 2012, 9, 1475–1489. [Google Scholar] [CrossRef]
- Kim, S.H.; Park, J.H.; Kim, T.B.; Lee, H.H.; Lee, K.Y.; Kim, Y.C.; Sung, S.H. Inhibition of antigen-induced degranulation by aryl compounds isolated from the bark of Betula platyphylla in RBL-2H3 cells. Bioorganic Med. Chem. Lett. 2010, 20, 2824–2827. [Google Scholar] [CrossRef]
- Huh, J.Y.; Lee, S.; Ma, E.-B.; Eom, H.J.; Baek, J.; Ko, Y.-J.; Kim, K.H. The effects of phenolic glycosides from Betula platyphylla var. japonica on adipocyte differentiation and mature adipocyte metabolism. J. Enzym. Inhib. Med. Chem. 2018, 33, 1167–1173. [Google Scholar] [CrossRef] [PubMed]
- Kim, H.S.; Nam, S.T.; Mun, S.H.; Lee, S.K.; Kim, H.W.; Park, Y.H. DJ-1 controls bone homeostasis through the regulation of osteoclast differentiation. Nat. Commun. 2017, 8, 1519. [Google Scholar] [CrossRef] [PubMed]
- Nakashima, T.; Hayashi, M.; Abe, T. New insights into osteoclastogenic signaling mechanisms. Trends Endocrinol. Metab. 2012, 23, 582–590. [Google Scholar] [CrossRef] [PubMed]
- Zaidi, M. Skeletal remodeling in health and disease. Nat. Med. 2007, 13, 791–801. [Google Scholar] [CrossRef] [PubMed]
- Garrett, I.R.; Boyce, B.F.; O Oreffo, R.; Bonewald, L.; Poser, J.; Mundy, G.R. Oxygen-derived free radicals stimulate osteoclastic bone resorption in rodent bone in vitro and in vivo. J. Clin. Investig. 1990, 85, 632–639. [Google Scholar] [CrossRef] [PubMed]
- Lean, J.M.; Jagger, C.J.; Kirstein, B.; Fuller, K.; Chambers, T.J. Hydrogen Peroxide Is Essential for Estrogen-Deficiency Bone Loss and Osteoclast Formation. Endocrinology 2005, 146, 728–735. [Google Scholar] [CrossRef] [PubMed]
- Moreira, P.I.; Smith, M.A.; Zhu, X.; Nunomura, A.; Castellani, R.J.; Perry, G. Oxidative Stress and Neurodegeneration. Ann. New York Acad. Sci. 2005, 1043, 545–552. [Google Scholar] [CrossRef]
- Xue, P.; Hou, Y.; Zhang, Q.; Woods, C.G.; Yarborough, K.; Liu, H.; Sun, G.; Andersen, M.E.; Pi, J. Prolonged inorganic arsenite exposure suppresses insulin-stimulated AKT S473 phosphorylation and glucose uptake in 3T3-L1 adipocytes: Involvement of the adaptive antioxidant response. Biochem. Biophys. Res. Commun. 2011, 407, 360–365. [Google Scholar] [CrossRef]
- Ikeda, F.; Nishimura, R.; Matsubara, T.; Tanaka, S.; Inoue, J.-I.; Reddy, S.V.; Hata, K.; Yamashita, K.; Hiraga, T.; Watanabe, T.; et al. Critical roles of c-Jun signaling in regulation of NFAT family and RANKL-regulated osteoclast differentiation. J. Clin. Investig. 2004, 114, 475–484. [Google Scholar] [CrossRef]
- Wang, H.Y.; Wang, H.; Wang, J.H.; Wang, Q.; Ma, Q.F.; Chen, Y.Y. Protocatechuic acid inhibits inflammatory responses in LPS stimulated BV2 microglia via NF-kβ and MAPKs signaling pathways. Neurochem. Res. 2015, 40, 1660–1665. [Google Scholar] [CrossRef]
- Bandow, K.; Maeda, A.; Kakimoto, K.; Kusuyama, J.; Shamoto, M.; Ohnishi, T.; Matsuguchi, T. Molecular mechanisms of the inhibitory effect of lipopolysaccharide (LPS) on osteoblast differentiation. Biochem. Biophys. Res. Commun. 2010, 402, 755–761. [Google Scholar] [CrossRef] [PubMed]
- Guo, C.; Yuan, L.; Wang, J.-G.; Wang, F.; Yang, X.-K.; Zhang, F.-H.; Song, J.-L.; Ma, X.-Y.; Cheng, Q.; Song, G.-H. Lipopolysaccharide (LPS) Induces the Apoptosis and Inhibits Osteoblast Differentiation Through JNK Pathway in MC3T3-E1 Cells. Inflammation 2014, 37, 621–631. [Google Scholar] [CrossRef] [PubMed]
- Lee, K.-S.; Kim, H.-J.; Li, Q.-L.; Chi, X.-Z.; Ueta, C.; Komori, T.; Wozney, J.M.; Kim, E.-G.; Choi, J.-Y.; Ryoo, H.-M.; et al. Runx2 Is a Common Target of Transforming Growth Factor β1 and Bone Morphogenetic Protein 2, and Cooperation between Runx2 and Smad5 Induces Osteoblast-Specific Gene Expression in the Pluripotent Mesenchymal Precursor Cell Line C2C12. Mol. Cell. Biol. 2000, 20, 8783–8792. [Google Scholar] [CrossRef] [PubMed]
- Fuchino, H.; Satoh, T.; Tanaka, N. Chemical Evaluation of Betula Species in Japan. I. Constituents of Betula ermanii. Chem. Pharm. Bull. 1995, 43, 1937–1942. [Google Scholar] [CrossRef]







| Position | BAG | |
|---|---|---|
| 1H (δ) | 13C (δ) | |
| 2 | - | 157.8 |
| 3 | - | 134.2 |
| 4 | - | 178.0 |
| 5 | - | 161.7 |
| 6 | 6.18 (1H, d, J = 2.2) | 98.5 |
| 7 | - | 164.4 |
| 8 | 6.31 (1H, d, J = 2.2) | 93.3 |
| 9 | - | 157.3 |
| 10 | - | 104.2 |
| 1′ | 5.16 (1H, d, J = 7.7) | 121.8 |
| 2′ | 7.82 (1H, d, J = 2.2) | 116.2 |
| 3′ | - | 144.8 |
| 4′ | - | 148.1 |
| 5′ | 6.85 (1H, d, J = 8.4) | 114.6 |
| 6′ | 7.57 (1H, dd, J = 8.4, 2.2) | 121.8 |
| 1″ | - | 102.9 |
| 2″ | 3.67 (1H, dd, J = 9.5, 7.7) | 74.4 |
| 3″ | 3.50 (1H, dd, J = 9.5, 4.4) | 76.8 |
| 4″ | 3.86 (1H, dd, J = 4.4, 3.7) | 69.9 |
| 5″ | 3.46 (1H, m) | 77.1 |
| 6″ | a: 3.59 (1H, d, J = 5.5), b: 3.67 (2H, dd, J = 5.5) | 61.2 |
| Target Gene | Sequence (5′-3′) | |
|---|---|---|
| ccl4 | Forward | CTCAGCCCTGATGCTTCTCAC |
| Reverse | AGAGGGGCAGGAAATCTGAAC | |
| sod | Forward | AACCAGTTGTGTTGTCAGGAC |
| Reverse | CCACCATGTTTCTTAGAGTGAGG | |
| cat | Forward | AGCGACCAGATGAAGCAGTG |
| Reverse | TCCGCTCTCTGTCAAAGTGTG | |
| dcstamp | Forward | TTTGCCGCTGTGGACTATCTGC |
| Reverse | GCAGAATCATGGACGACTCCTTG | |
| acp5 | Forward | CGTCTCTGCACAGATTGCAT |
| Reverse | GAGTTGCCACACAGCATCAC | |
| Atp6v0d2 | Forward | TGTGTCCCATTCTTGAGTTTGAGG |
| Reverse | AGG GTCTCCCTGTCTTCTTTGCTT | |
| rankl | Forward | GCTCCGAGCTGGTGAAGAAA |
| Reverse | CCCCAAAGTACGTCGCATCT | |
| runx2 | Forward | CCTGAACTCTGCACCAAGTCCT |
| Reverse | TCATCTGGCTCAGATAGGAGGG | |
| alp | Forward | ATGGAGGATTCCAGATACAGG |
| Reverse | CCATGGTAGATTACGCTCACA | |
| opn | Forward | GCTATCACCTCGGCCGTTGGGG |
| Reverse | CATTGCCTCCTCCCTCCCGGTG | |
| opg | Forward | TCCTGGCACCTACCTAAAACAGCA |
| Reverse | ACACTGGGCTGCAATACACA | |
| gapdh | Forward | ACAGTCCATGCCATCACTGCC |
| Reverse | GCCTGCTTCACCACCTTCTTG | |
Publisher’s Note: MDPI stays neutral with regard to jurisdictional claims in published maps and institutional affiliations. |
© 2020 by the authors. Licensee MDPI, Basel, Switzerland. This article is an open access article distributed under the terms and conditions of the Creative Commons Attribution (CC BY) license (http://creativecommons.org/licenses/by/4.0/).
Share and Cite
Kim, E.-N.; Kim, G.-R.; Yu, J.S.; Kim, K.H.; Jeong, G.-S. Inhibitory Effect of (2R)-4-(4-hydroxyphenyl)-2-butanol 2-O-β-d-apiofuranosyl-(1→6)-β-d-glucopyranoside on RANKL-Induced Osteoclast Differentiation and ROS Generation in Macrophages. Int. J. Mol. Sci. 2021, 22, 222. https://doi.org/10.3390/ijms22010222
Kim E-N, Kim G-R, Yu JS, Kim KH, Jeong G-S. Inhibitory Effect of (2R)-4-(4-hydroxyphenyl)-2-butanol 2-O-β-d-apiofuranosyl-(1→6)-β-d-glucopyranoside on RANKL-Induced Osteoclast Differentiation and ROS Generation in Macrophages. International Journal of Molecular Sciences. 2021; 22(1):222. https://doi.org/10.3390/ijms22010222
Chicago/Turabian StyleKim, Eun-Nam, Ga-Ram Kim, Jae Sik Yu, Ki Hyun Kim, and Gil-Saeng Jeong. 2021. "Inhibitory Effect of (2R)-4-(4-hydroxyphenyl)-2-butanol 2-O-β-d-apiofuranosyl-(1→6)-β-d-glucopyranoside on RANKL-Induced Osteoclast Differentiation and ROS Generation in Macrophages" International Journal of Molecular Sciences 22, no. 1: 222. https://doi.org/10.3390/ijms22010222
APA StyleKim, E.-N., Kim, G.-R., Yu, J. S., Kim, K. H., & Jeong, G.-S. (2021). Inhibitory Effect of (2R)-4-(4-hydroxyphenyl)-2-butanol 2-O-β-d-apiofuranosyl-(1→6)-β-d-glucopyranoside on RANKL-Induced Osteoclast Differentiation and ROS Generation in Macrophages. International Journal of Molecular Sciences, 22(1), 222. https://doi.org/10.3390/ijms22010222

