Host BAG3 Is Degraded by Pseudorabies Virus pUL56 C-Terminal 181L-185L and Plays a Negative Regulation Role during Viral Lytic Infection
Abstract
1. Introduction
2. Results
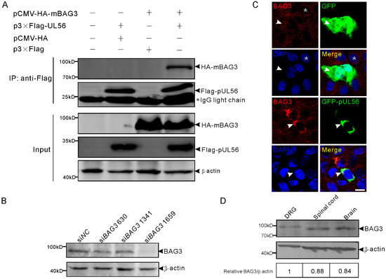
2.1. PRV pUL56 Interacted and Co-Localized with BAG3
2.2. PRV pUL56 Interacted with BAG3 through the PPxY Motifs
2.3. PRV pUL56 Re-Localized BAG3 to Golgi
2.4. BAG3 Was Downregulated by the pUL56 C-Terminus
2.5. BAG3 Degradation Was Induced by pUL56 C-Terminal 181L-185L via the Lysosome Pathway in a Golgi Retention-Dependent Manner
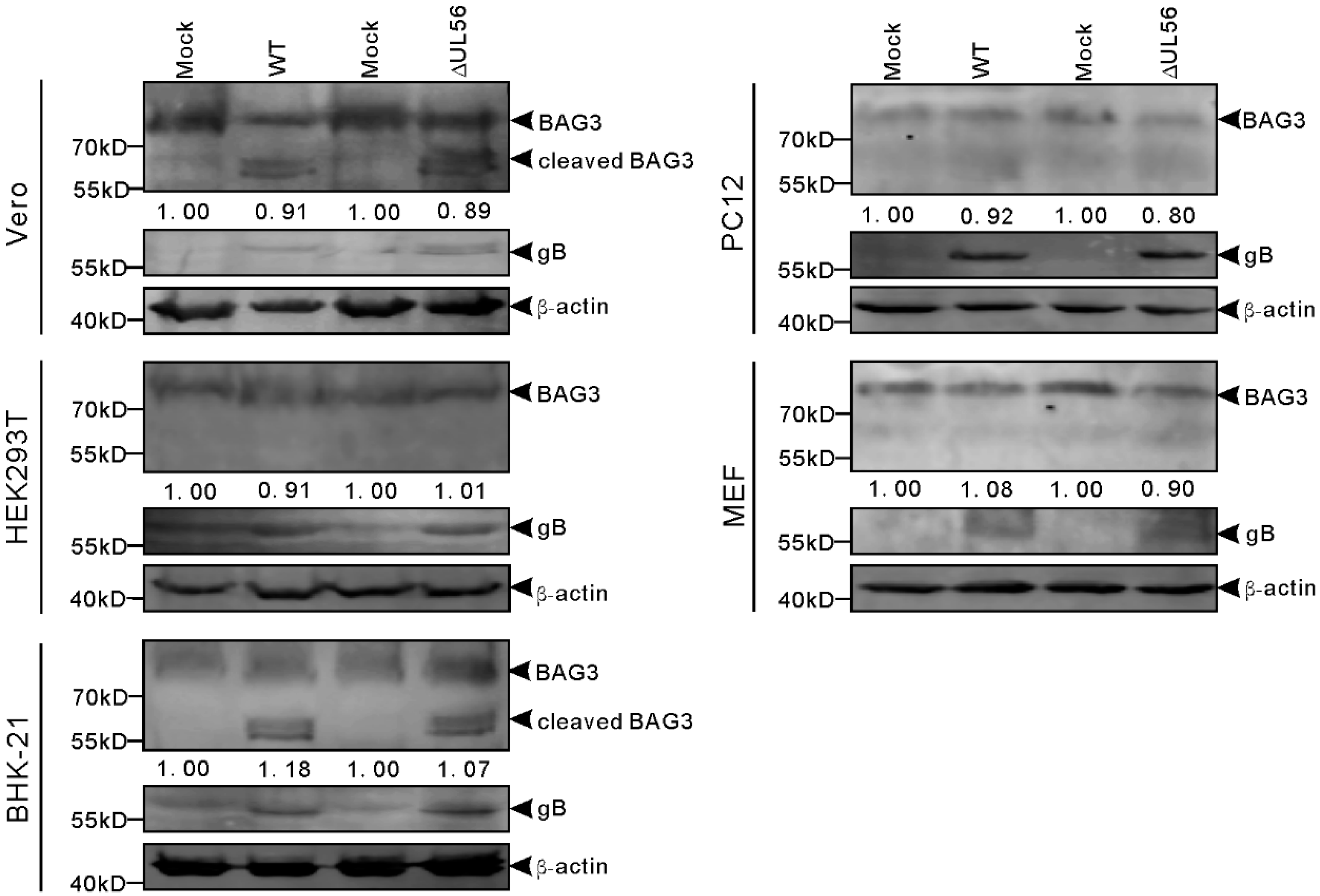
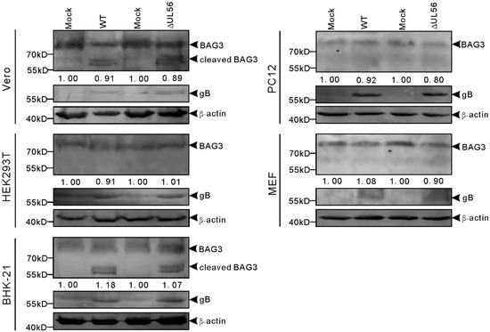
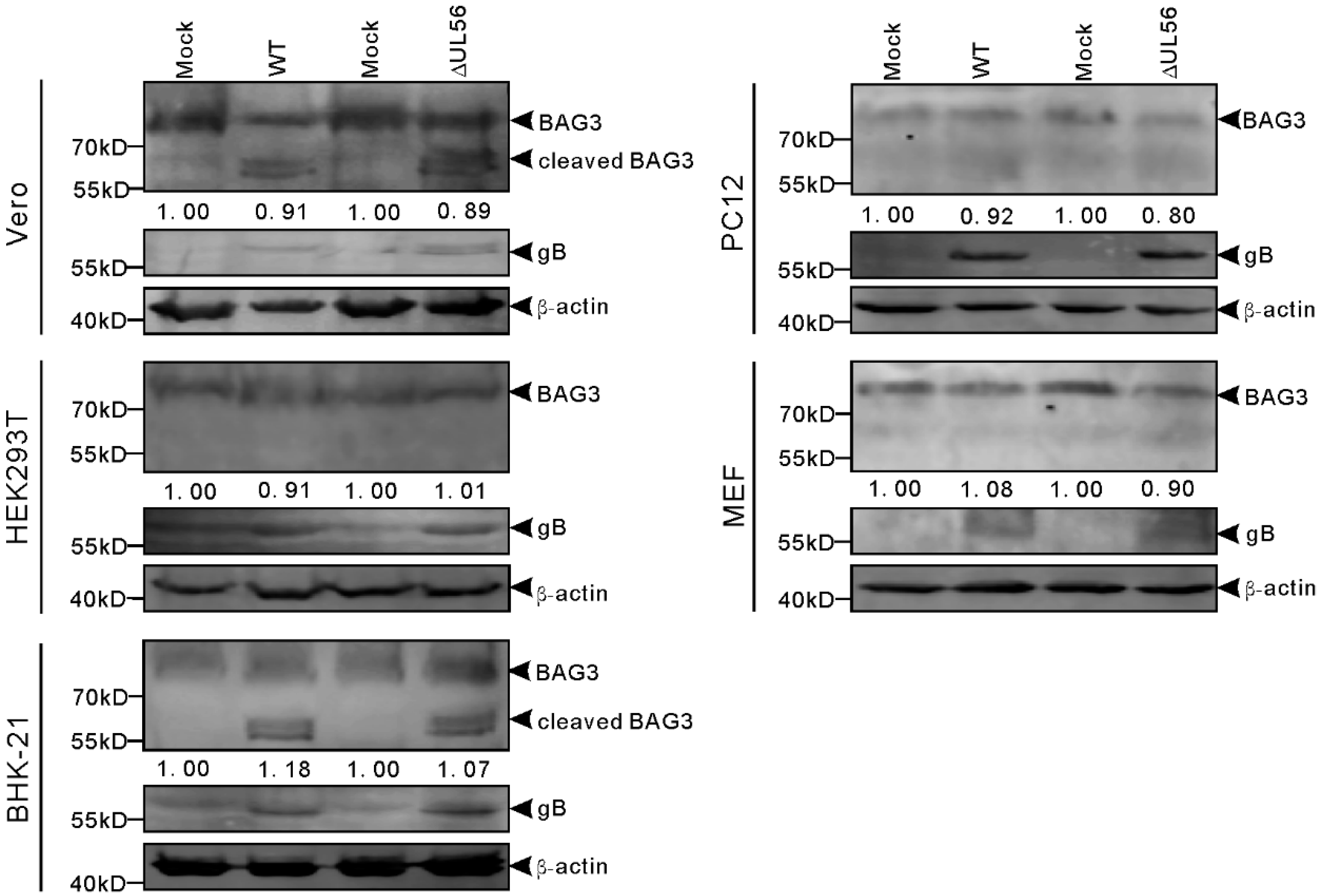
2.6. Endo-BAG3 Was Cleaved by PRV Infection in a Species-Specific Manner
2.7. BAG3 Played a Negative Regulation Role during PRV Lytic Infection
3. Discussion
4. Materials and Methods
4.1. Cells and Viruses
4.2. Plasmid Construction
4.3. Generation of ΔUL56 PRV Using the CRISPR/Cas9 System
4.4. Antibodies
4.5. Co-IP
4.6. Viral Stocks and Titers
4.7. Animals and Tissue Preparation
4.8. RNAi
4.9. Indirect Immunofluorescence Assay and Confocal Microscopy
4.10. Western Blot
4.11. Protein Degradation Pathway Inhibition Assays
4.12. Statistics
5. Conclusions
Supplementary Materials
Author Contributions
Funding
Conflicts of Interest
References
- Nauwynck, H.; Glorieux, S.; Favoreel, H.; Pensaert, M. Cell biological and molecular characteristics of pseudorabies virus infections in cell cultures and in pigs with emphasis on the respiratory tract. Vet. Res. 2007, 38, 229–241. [Google Scholar] [CrossRef]
 - Engel, E.A.; Song, R.; Koyuncu, O.O.; Enquist, L.W. Investigating the biology of alpha herpesviruses with MS-based proteomics. Proteomics 2015, 15, 1943–1956. [Google Scholar] [CrossRef]
 - Lv, Y.; Zhou, S.; Gao, S.; Deng, H. Remodeling of host membranes during herpesvirus assembly and egress. Protein Cell 2019, 10, 315–326. [Google Scholar] [CrossRef] [PubMed]
 - Antoku, K.; Maser, R.S.; Scully, W.J., Jr.; Delach, S.M.; Johnson, D.E. Isolation of Bcl-2 binding proteins that exhibit homology with BAG-1 and suppressor of death domains protein. Biochem. Biophys. Res. Commun. 2001, 286, 1003–1010. [Google Scholar] [CrossRef] [PubMed]
 - Doong, H.; Vrailas, A.; Kohn, E.C. What’s in the “BAG”?—A functional domain analysis of the BAG-family proteins. Cancer Lett. 2002, 188, 25–32. [Google Scholar] [CrossRef]
 - Rosati, A.; Graziano, V.; De Laurenzi, V.; Pascale, M.; Turco, M.C. BAG3: A multifaceted protein that regulates major cell pathways. Cell Death Dis. 2011, 2, e141. [Google Scholar] [CrossRef] [PubMed]
 - Liang, J.; Sagum, C.A.; Bedford, M.T.; Sidhu, S.S.; Sudol, M.; Han, Z.; Harty, R.N. Chaperone-Mediated Autophagy Protein BAG3 Negatively Regulates Ebola and Marburg VP40-Mediated Egress. PLoS Pathog. 2017, 13, e1006132. [Google Scholar]
 - McClung, J.M.; McCord, T.J.; Ryan, T.E.; Schmidt, C.A.; Green, T.D.; Southerland, K.W.; Reinardy, J.L.; Mueller, S.B.; Venkatraman, T.N.; Lascola, C.D.; et al. BAG3 Coding Variant in Mice Determines Susceptibility to Ischemic Limb Muscle Myopathy by Directing Autophagy. Circulation 2017, 136, 282–296. [Google Scholar] [CrossRef]
 - Kyratsous, C.A.; Silverstein, S.J. BAG3, a host cochaperone, facilitates varicella-zoster virus replication. J. Virol. 2007, 81, 7491–7503. [Google Scholar] [CrossRef]
 - Kyratsous, C.A.; Silverstein, S.J. The co-chaperone BAG3 regulates Herpes Simplex Virus replication. Proc. Natl. Acad. Sci. USA 2008, 105, 20912–20917. [Google Scholar] [CrossRef]
 - Han, Z.; Schwoerer, M.P.; Hicks, P.; Liang, J.; Ruthel, G.; Berry, C.T.; Freedman, B.D.; Sagum, C.A.; Bedford, M.T.; Sidhu, S.S.; et al. Host Protein BAG3 is a Negative Regulator of Lassa VLP Egress. Diseases 2018, 6, 64. [Google Scholar] [CrossRef] [PubMed]
 - Zhang, L.; Zhang, Z.P.; Zhang, X.E.; Lin, F.S.; Ge, F. Quantitative proteomics analysis reveals BAG3 as a potential target to suppress severe acute respiratory syndrome coronavirus replication. J. Virol. 2010, 84, 6050–6059. [Google Scholar] [CrossRef]
 - Lyu, C.; Cai, X. A GFP-tagged version of the pseudorabies virus protein UL56 localizes to the Golgi and trans-Golgi network through a predicted C-terminal leucine-rich helix in transfected cells. Virol. J. 2019, 16, 81. [Google Scholar] [CrossRef] [PubMed]
 - Daniel, G.R.; Sollars, P.J.; Pickard, G.E.; Smith, G.A. The pseudorabies virus protein, pUL56, enhances virus dissemination and virulence but is dispensable for axonal transport. Virology 2016, 488, 179–186. [Google Scholar] [CrossRef] [PubMed]
 - Kehm, R.; Rosen-Wolff, A.; Darai, G. Restitution of the UL56 gene expression of HSV-1 HFEM led to restoration of virulent phenotype; deletion of the amino acids 217 to 234 of the UL56 protein abrogates the virulent phenotype. Virus Res. 1996, 40, 17–31. [Google Scholar] [CrossRef]
 - Ushijima, Y.; Luo, C.; Kamakura, M.; Goshima, F.; Kimura, H.; Nishiyama, Y. Herpes simplex virus UL56 interacts with and regulates the Nedd4-family ubiquitin ligase Itch. Virol. J. 2010, 7, 179. [Google Scholar] [CrossRef]
 - Ushijima, Y.; Goshima, F.; Kimura, H.; Nishiyama, Y. Herpes simplex virus type 2 tegument protein UL56 relocalizes ubiquitin ligase Nedd4 and has a role in transport and/or release of virions. Virol. J. 2009, 6, 168. [Google Scholar] [CrossRef]
 - Ushijima, Y.; Koshizuka, T.; Goshima, F.; Kimura, H.; Nishiyama, Y. Herpes simplex virus type 2 UL56 interacts with the ubiquitin ligase Nedd4 and increases its ubiquitination. J. Virol. 2008, 82, 5220–5233. [Google Scholar] [CrossRef]
 - Zhao, H.; Wang, S.; Liu, C.; Han, J.; Tang, J.; Zhou, L.; Ge, X.; Guo, X.; Yang, H. The pUL56 of Pseudorabies Virus Variant Induces Downregulation of Swine Leukocyte Antigen Class I Molecules through the lysosome pathway. Virus Res. 2018, 251, 56–67. [Google Scholar] [CrossRef]
 - Koshizuka, T.; Kobayashi, T.; Ishioka, K.; Suzutani, T. Herpesviruses possess conserved proteins for interaction with Nedd4 family ubiquitin E3 ligases. Sci. Rep. 2018, 8, 4447. [Google Scholar] [CrossRef]
 - Soboll Hussey, G.; Ashton, L.V.; Quintana, A.M.; Van de Walle, G.R.; Osterrieder, N.; Lunn, D.P. Equine herpesvirus type 1 pUL56 modulates innate responses of airway epithelial cells. Virology 2014, 465, 76–86. [Google Scholar] [CrossRef]
 - Macias, M.J.; Wiesner, S.; Sudol, M. WW and SH3 domains, two different scaffolds to recognize proline-rich ligands. FEBS Lett. 2002, 513, 30–37. [Google Scholar] [CrossRef]
 - Roperto, S.; Russo, V.; Rosati, A.; Ceccarelli, D.M.; Munday, J.S.; Turco, M.C.; Roperto, F. Chaperone-assisted selective autophagy in healthy and papillomavirus-associated neoplastic urothelium of cattle. Vet. Microbiol. 2018, 221, 134–142. [Google Scholar] [CrossRef] [PubMed]
 - Santoro, A.; Nicolin, V.; Florenzano, F.; Rosati, A.; Capunzo, M.; Nori, S.L. BAG3 is involved in neuronal differentiation and migration. Cell Tissue Res. 2017, 368, 249–258. [Google Scholar] [CrossRef] [PubMed][Green Version]
 - Gamerdinger, M.; Kaya, A.M.; Wolfrum, U.; Clement, A.M.; Behl, C. BAG3 mediates chaperone-based aggresome-targeting and selective autophagy of misfolded proteins. EMBO Rep. 2011, 12, 149–156. [Google Scholar] [CrossRef]
 - Pagliuca, M.G.; Lerose, R.; Cigliano, S.; Leone, A. Regulation by heavy metals and temperature of the human BAG-3 gene, a modulator of Hsp70 activity. FEBS Lett. 2003, 541, 11–15. [Google Scholar] [CrossRef]
 - Bruno, A.P.; De Simone, F.I.; Iorio, V.; De Marco, M.; Khalili, K.; Sariyer, I.K.; Capunzo, M.; Nori, S.L.; Rosati, A. HIV-1 Tat protein induces glial cell autophagy through enhancement of BAG3 protein levels. Cell Cycle 2014, 13, 3640–3644. [Google Scholar] [CrossRef]
 - Rosati, A.; Di Salle, E.; Luberto, L.; Quinto, I.; Scala, G.; Turco, M.C.; Pascale, M. Identification of a Btk-BAG3 complex induced by oxidative stress. Leukemia 2009, 23, 823–824. [Google Scholar] [CrossRef]
 - Basile, A.; Darbinian, N.; Kaminski, R.; White, M.K.; Gentilella, A.; Turco, M.C.; Khalili, K. Evidence for modulation of BAG3 by polyomavirus JC early protein. J. Gen. Virol. 2009, 90, 1629–1640. [Google Scholar] [CrossRef]
 - Sariyer, I.K.; Merabova, N.; Patel, P.K.; Knezevic, T.; Rosati, A.; Turco, M.C.; Khalili, K. Bag3-induced autophagy is associated with degradation of JCV oncoprotein, T-Ag. PloS ONE 2012, 7, e45000. [Google Scholar] [CrossRef]
 - Gout, E.; Gutkowska, M.; Takayama, S.; Reed, J.C.; Chroboczek, J. Co-chaperone BAG3 and adenovirus penton base protein partnership. J. Cell. Biochem. 2010, 111, 699–708. [Google Scholar] [CrossRef] [PubMed]
 - Koshizuka, T.; Goshima, F.; Takakuwa, H.; Nozawa, N.; Daikoku, T.; Koiwai, O.; Nishiyama, Y. Identification and characterization of the UL56 gene product of herpes simplex virus type 2. J. Virol. 2002, 76, 6718–6728. [Google Scholar] [CrossRef] [PubMed]
 - Ma, G.; Feineis, S.; Osterrieder, N.; Van de Walle, G.R. Identification and characterization of equine herpesvirus type 1 pUL56 and its role in virus-induced downregulation of major histocompatibility complex class I. J. Virol. 2012, 86, 3554–3563. [Google Scholar] [CrossRef] [PubMed][Green Version]
 - Wang, H.Q.; Meng, X.; Gao, Y.Y.; Liu, B.Q.; Niu, X.F.; Zhang, H.Y.; Du, Z.X. Characterization of BAG3 cleavage during apoptosis of pancreatic cancer cells. J. Cell. Physiol. 2010, 224, 94–100. [Google Scholar] [CrossRef] [PubMed]
 - Li, A.; Lu, G.; Qi, J.; Wu, L.; Tian, K.; Luo, T.; Shi, Y.; Yan, J.; Gao, G.F. Structural basis of nectin-1 recognition by pseudorabies virus glycoprotein D. PLoS Pathog. 2017, 13, e1006314. [Google Scholar] [CrossRef] [PubMed]
 - Blanchard, Y.; Le Meur, N.; Le Cunff, M.; Blanchard, P.; Leger, J.; Jestin, A. Cellular gene expression survey of PseudoRabies Virus (PRV) infected Human Embryonic Kidney cells (HEK-293). Vet. Res. 2006, 37, 705–723. [Google Scholar] [CrossRef] [PubMed][Green Version]
 - Tan, C.W.; Wittwer, K.; Lim, X.F.; Uehara, A.; Mani, S.; Wang, L.F.; Anderson, D.E. Serological evidence and experimental infection of cynomolgus macaques with pteropine orthoreovirus reveal monkeys as potential hosts for transmission to humans. Emerg. Microbes Infect. 2019, 8, 787–795. [Google Scholar] [CrossRef]
 - Wang, Y.; Nian, H.; Li, Z.; Wang, W.; Wang, X.; Cui, Y. Human encephalitis complicated with bilateral acute retinal necrosis associated with pseudorabies virus infection: A case report. Int. J. Infect. Dis. IJID: Off. Publ. Int. Soc. Infect. Dis. 2019, 89, 51–54. [Google Scholar] [CrossRef]
 - Yang, H.; Han, H.; Wang, H.; Cui, Y.; Liu, H.; Ding, S. A Case of Human Viral Encephalitis Caused by Pseudorabies Virus Infection in China. Front. Neurol. 2019, 10, 534. [Google Scholar] [CrossRef]
 - Yang, X.; Guan, H.; Li, C.; Li, Y.; Wang, S.; Zhao, X.; Zhao, Y.; Liu, Y. Characteristics of human encephalitis caused by pseudorabies virus: A case series study. Int. J. Infect. Dis: IJID: Off. Publ. Int. Soc. Infect. Dis. 2019, 87, 92–99. [Google Scholar] [CrossRef]
 - Zheng, L.; Liu, X.; Yuan, D.; Li, R.; Lu, J.; Li, X.; Tian, K.; Dai, E. Dynamic cerebrospinal fluid analyses of severe pseudorabies encephalitis. Transbound. Emerg. Dis. 2019, 66, 2562–2565. [Google Scholar] [CrossRef] [PubMed]
 - Wang, D.; Tao, X.; Fei, M.; Chen, J.; Guo, W.; Li, P.; Wang, J. Human encephalitis caused by pseudorabies virus infection: A case report. J. Neurovirology 2020. [Google Scholar] [CrossRef] [PubMed]
 - Sun, M.; Hou, L.; Tang, Y.D.; Liu, Y.; Wang, S.; Wang, J.; Shen, N.; An, T.; Tian, Z.; Cai, X. Pseudorabies virus infection inhibits autophagy in permissive cells in vitro. Sci. Rep. 2017, 7, 39964. [Google Scholar] [CrossRef] [PubMed]
 - Kratchmarov, R.; Kramer, T.; Greco, T.M.; Taylor, M.P.; Ch’ng, T.H.; Cristea, I.M.; Enquist, L.W. Glycoproteins gE and gI are required for efficient KIF1A-dependent anterograde axonal transport of alphaherpesvirus particles in neurons. J. Virol. 2013, 87, 9431–9440. [Google Scholar] [CrossRef] [PubMed]
 - Xu, A.; Qin, C.; Lang, Y.; Wang, M.; Lin, M.; Li, C.; Zhang, R.; Tang, J. A simple and rapid approach to manipulate pseudorabies virus genome by CRISPR/Cas9 system. Biotechnol. Lett. 2015, 37, 1265–1272. [Google Scholar] [CrossRef] [PubMed]
 - Lyu, C.; Wang, S.; Sun, M.; Tang, Y.; Peng, J.; Tian, Z.; Cai, X. Deletion of pseudorabies virus US2 gene enhances viral titers in a porcine cerebral cortex primary culture system. Virus Genes 2018, 54, 406–413. [Google Scholar] [CrossRef]
 - Reed, J.C.; Muench, H. A simple method of estimating fifty per cent endpoints. Am. J. Epidemiol. 1938, 27, 493–497. [Google Scholar] [CrossRef]
 








| Primers | Sequence (5′-3′) a | Constructs | 
|---|---|---|
| mBAG3 HA F | GCGAATTCGGATGAGCGCCGCCACCCAATCGCC (Eco RI) | pCMV-HA-mBAG3 | 
| mBAG3 HA R | GCGGTACCCTAGGGAGCCACCAGGTTGCCAG (Kpn I) | pCMV-HA-mBAG3 | 
| UL26 Flag F | GCAAGCTTATGGGGCCCGTGTACGTGTCCGGC (Hin dIII) | p3×Flag-UL26 | 
| UL26 Flag R | GCGGATCCTCATCGGTGGGACATCATCTGGG (Bam HI) | p3×Flag-UL26 | 
| UL26.5 Flag F | GCAAGCTTATGGCAGCCCCGCCGAGCGCAGCG (Hin dIII) | p3×Flag-UL26.5 | 
| UL26.5 Flag R | GCGGATCCTCATCGGTGGGACATCATCTGGG (Bam HI) | p3×Flag-UL26.5 | 
| gD Flag F | GCAAGCTTATGCTGCTCGCAGCGCTATTGGC (Hin dIII) | p3×Flag-gD | 
| gD Flag R | GCGGATCCCTACGGACCGGGCTGCGCTTTTAG (Bam HI) | p3×Flag-gD | 
| UL41 Flag F | GCAAGCTTATGGGGCTCTTTGGCCTTTTAAAG (Hin dIII) | p3×Flag-UL41 | 
| UL41 Flag R | GCGGATCCTTATTTTCTCCTATGGGCGTTAC (Bam HI) | p3×Flag-UL41 | 
| UL36 PY Flag F | GCAAGCTTGAGTTCGCCGAGCGCATCGACGC (Hin dIII) | p3×Flag-UL36 PY domain | 
| UL36 PY Flag R | GCGAATTCGCGGTGGCGCACGAAGCGCGCGAAGG (Eco RI) | p3×Flag-UL36 PY domain | 
| UL56 KO F | GCGTACCCGATCGGTTGAGGTG | |
| UL56 KO R | GGGCGGGCGAGCCGAGTTTATTG | 
| Primers | Sequence (5′-3′) a | 
|---|---|
| UL56 PYM1 | CGGCGCCCCCGGCTCCAGGGCGGCCTCCTACGGGGACGTCGTCCGCGTCG | 
| UL56 PYM2 | CGCTGTTTGCCCGGGGCCCGGCCGCGTCCTACTCGGAGACGCTCCTGTTCG | 
| UL56 PYM3 | GGAGACGCTCCTGTTCGACGCGGCCGCGTACGCGGTGACCATCCCGGACC | 
| UL56 PYM4 UL56 L181A| UL56 L185A UL56 L181/5A  | GCGGTGACCATCCCGGACGCGGCGGCGTACGAGCCCACCGTCATCGGGC CCGATGGTGCTCGTGGGCTTCGCCTGGGGGGGACTGCTCCTGCTGGTG CGTGGGCTTCCTCTGGGGGGGAGCGCTCCTGCTGGTGGGCCTCGTGTTTC CGTGGGCTTCGCCTGGGGGGGAGCGCTCCTGCTGGTGGGCCTCGTGTTTC  | 
| Oligos | Sequence (5′-3′) | Constructs | 
|---|---|---|
| UL56 sgRNA1 F | CACCGGCCCCGCGGGCTCGTTGTGG | pX330-UL56 sgRNA1 | 
| UL56 sgRNA1 R | AAACCCACAACGAGCCCGCGGGGCC | |
| UL56 sgRNA2 F | CACCGACGACGGACTCCCGGAGCAC | pX330-UL56 sgRNA2 | 
| UL56 sgRNA2 R | AAACGTGCTCCGGGAGTCCGTCGTC | 
© 2020 by the authors. Licensee MDPI, Basel, Switzerland. This article is an open access article distributed under the terms and conditions of the Creative Commons Attribution (CC BY) license (http://creativecommons.org/licenses/by/4.0/).
Share and Cite
Lyu, C.; Li, W.-D.; Wang, S.-W.; Peng, J.-M.; Yang, Y.-B.; Tian, Z.-J.; Cai, X.-H. Host BAG3 Is Degraded by Pseudorabies Virus pUL56 C-Terminal 181L-185L and Plays a Negative Regulation Role during Viral Lytic Infection. Int. J. Mol. Sci. 2020, 21, 3148. https://doi.org/10.3390/ijms21093148
Lyu C, Li W-D, Wang S-W, Peng J-M, Yang Y-B, Tian Z-J, Cai X-H. Host BAG3 Is Degraded by Pseudorabies Virus pUL56 C-Terminal 181L-185L and Plays a Negative Regulation Role during Viral Lytic Infection. International Journal of Molecular Sciences. 2020; 21(9):3148. https://doi.org/10.3390/ijms21093148
Chicago/Turabian StyleLyu, Chuang, Wei-Dong Li, Shu-Wen Wang, Jin-Mei Peng, Yong-Bo Yang, Zhi-Jun Tian, and Xue-Hui Cai. 2020. "Host BAG3 Is Degraded by Pseudorabies Virus pUL56 C-Terminal 181L-185L and Plays a Negative Regulation Role during Viral Lytic Infection" International Journal of Molecular Sciences 21, no. 9: 3148. https://doi.org/10.3390/ijms21093148
APA StyleLyu, C., Li, W.-D., Wang, S.-W., Peng, J.-M., Yang, Y.-B., Tian, Z.-J., & Cai, X.-H. (2020). Host BAG3 Is Degraded by Pseudorabies Virus pUL56 C-Terminal 181L-185L and Plays a Negative Regulation Role during Viral Lytic Infection. International Journal of Molecular Sciences, 21(9), 3148. https://doi.org/10.3390/ijms21093148
        
