Abstract
Background: Exposure of seeds to high salinity can cause reduced germination and poor seedling establishment. Improving the salt tolerance of peanut (Arachis hypogaea L.) seeds during germination is an important breeding goal of the peanut industry. Bacterial communities in the spermosphere soils may be of special importance to seed germination under salt stress, whereas extant results in oilseed crop peanut are scarce. Methods: Here, bacterial communities colonizing peanut seeds with salt stress were characterized using 16S rRNA gene sequencing. Results: Peanut spermosphere was composed of four dominant genera: Bacillus, Massilia, Pseudarthrobacter, and Sphingomonas. Comparisons of bacterial community structure revealed that the beneficial bacteria (Bacillus), which can produce specific phosphatases to sequentially mineralize organic phosphorus into inorganic phosphorus, occurred in relatively higher abundance in salt-treated spermosphere soils. Further soil enzyme activity assays showed that phosphatase activity increased in salt-treated spermosphere soils, which may be associated with the shift of Bacillus. Conclusion: This study will form the foundation for future improvement of salt tolerance of peanuts at the seed germination stage via modification of the soil microbes.
1. Introduction
Peanut or groundnut (Arachis hypogaea L.), an important nutritious food and cash crop, is consumed both as oilseed and livestock fodder, forming an important revenue source for farmers [1,2]. As a moderately salt-sensitive species, cultivation of peanuts was attempted in low-salinity fields in China to gain more crop production [3,4]. Peanuts growing in these types of fields are impaired by soil salinity throughout their life cycle and their seed germination is the more sensitive stage to salt stress [3,5]. Soil salinity can create osmotic potential around the seed and cause excessive ion toxicity (Na+ and Cl−) to seeds [6,7,8]. Therefore, the exposure of seeds to soil salinity results in lower seed viability, reduced germination percentage, increased germination time, and even total inhibition of germination [5,9]. Seed germination is not only highly related to the seedlings’ survival rate but also subsequent vegetative growth. Therefore, enhancing salt tolerance at the seed germination stage has become a major breeding goal in the current agricultural industry.
Germination starts with the uptake of water by the dry seed and ends with radicle emergence, which is an initial stage in the plant’s life cycle [10,11]. After being dispersed from the mother plant, seed undergoes continuous desiccation in nature, and germination is triggered upon meeting proper environmental conditions [11]. A previous study showed that germination initiation depended on the regulation of plant phytohormones, such as gibberellic acid (GA), abscisic acid (ABA), ethylene, and auxin [12,13,14,15]. Moreover, some genes related to GA and ABA biosynthesis and signaling also altered seed dormancy and germination [12,16]. Knowledge of the in-depth molecular mechanism that integrates seed germination with salt stress is scarce.
During imbibition and germination, nutrients are released primarily from the embryo end of the seed closest to the emerging radicle, and these nutrients can attract a great number of microbes, allowing a bacterial community to be established on seeds [17]. The specific zone surrounding seeds is named as the spermosphere, where interactions between the soil, seed-borne bacterial communities, and germinated seeds take place [18,19,20]. Various studies have emerged that implicate that spermosphere bacterial communities are involved in regulating seed germination [19,21,22,23]. However, the potential role of seed-associated bacteria on seed germination under salt stress are poorly characterized. Some beneficial microbes in the rhizosphere bacterial community possess diverse metabolic capabilities and play crucial roles in plant adaptation to environmental stresses [24,25,26,27]. Thus, we hypothesize that spermosphere bacterial communities may also have implications for seed germination and survival under salt stress, which requires in-depth study.
To detect and provide new insight into the influence of salt stress and different peanut cultivars on the composition of the peanut spermosphere bacterial community, 16S rRNA gene sequencing and integrated taxonomic data were performed in this study. The study aimed to identify the most favorable stress-associated spermosphere bacterial species and further illustrate their potential roles in empowering seeds to overcome salt stress. Therefore, inoculating seeds with high doses of specific beneficial microbes may be a good strategy to activate seed germination and potentially empower the seeds to overcome environmental stress in future.
2. Results
2.1. Overall and Alpha Diversity Analysis of 16S rRNA Gene Sequencing Data
To explore the influence of salt stress and different peanut cultivars on the composition of the spermosphere bacterial community, we sequenced the bacterial genomes around various peanut seeds under normal and salt stress conditions. We defined the salt-treated spermosphere soil around Huayu25 (salt-resistant peanut cultivar) and Huayu20 (salt-susceptible peanut cultivar) as salt-treated spermosphere 25 (SS25) and SS20, respectively. Additionally, controlled spermosphere soil around Huayu25 and Huayu20 were defined as CS25 and CS20, respectively. Moreover, salt-treated (SS) and control (CS) bulk soil without plants were also collected as the negative control. After removing any doubtful sequences, 1,243,849 sequences passed quality screening and most of the sequence lengths were found to be between 390 and 450 bp (Figure S1). Then, the high-quality reads were clustered in a total of 1143 different operational taxonomic units (OTUs) with a taxonomic assignment evaluated with >97% sequence identity as the cut-off. The complete lists of OTUs per soil group are shown in Figure 1A, where SS25 had the lowest OTU numbers and CS25 contained the most.
Figure 1.
Overall sequence data and alpha diversity analysis. (A) Operational taxonomic units (OTUs) of different soil groups. CS, control bulk soil; SS, salt-treated bulk soil; CS25, controlled spermosphere soil around Huayu25 (salt-resistant peanut cultivar); CS20, controlled spermosphere soil around Huayu20 (salt-susceptible peanut cultivar); SS25, salt-treated spermosphere soil around Huayu25; SS20, salt-treated spermosphere soil around Huayu20. (B) Rarefaction curve analysis showing the gene sequencing depth. (C) Species accumulation curves showing the rate of increase of new species with the increase in sample size. “+” represents extreme outliers. Single red box reflects the total number of species in the sample, and all the red boxes form the accumulation curve. The single green box reflects the number of common species in the sample, and all the green boxes form the common quantity curve. (D) Rank abundance curve showing the relative species abundance and evenness. The length of the polyline on the horizontal axis reflects the OTU numbers and represents the richness of the bacterial community. The flatness of the polyline reflects the evenness of the bacterial community composition.
Species richness and evenness within a single bacterial ecosystem of the peanut spermosphere were examined via alpha diversity analysis. The rarefaction curve was the common method to examine species diversity in the ecosystem. Results found that each sample of the peanut spermosphere exhibited highly diversified bacterial communities on the basis of the fact that the rarefaction curves of these samples did not approach the asymptote (Figure 1B). The species accumulation curves can reflect the sequencing depth. As shown in Figure 1C, the increase rate of new species followed with the increase in sample size during the sampling process, implying that the sequencing depth was high enough to observe community richness. Moreover, rank abundance curves showed that all the soil groups had high species evenness and homogeneity (Figure 1D). These data indicate that all the soil groups in our study had high species richness and diversity.
2.2. Differences in the Peanut Spermosphere Bacterial Community Structure
To further analyze the bacterial community structure, the specific composition of each sample at five levels of classification (phylum, class, order, family, and genus) was developed. The high-quality classifiable sequences were affiliated with 10 bacterial phyla using the phylogenetic assignment tool (Figure 2A). Although the abundance of phyla varied in the peanut spermosphere soil samples around different peanut cultivars with or without salt treatment, Proteobacteria, Firmicutes, Actinobacteria, and Bacteroidetes were the most abundant bacteria in all the soil groups, accounting for over 80% of the bacterial taxa (Figure 2A). Firmicutes increased in the soils around peanut seeds compared to the bulk soil without plants (Figure 2A). Salt stress can alter peanut spermosphere soil bacterial community structure. The presence of Firmicutes and Actinobacteria gradually increased in SS25 and SS20 as predominant bacteria, whereas quantities of Proteobacteria and Bacteroidetes decreased in these soils compared with CS25 and CS20 (Figure 2A). At the class level, Bacilli, Betaproteobacteria, Actinobacteria, Alphaproteobacteria, and Sphingobacteriia were the five classes that predominated in all the soil groups. Bacilli and Actinobacteria were the dominant classes in SS25 and SS20, whereas Betaproteobacteria and Alphaproteobacteria decreased in these salt-treated spermosphere soils (Figure 2B). The relative percentage abundance analyses revealed that the most dominant order was Bacillales then Burkholderiales, followed by Micrococcales and Sphingomonadales (Figure 2C), and the abundance and identity of the reads suggested that strains taxonomically related to Bacillaceae, Oxalobacteraceae, Micrococcaceae, and Sphingomonadaceae at the family level were present in the peanut spermosphere soils and the bulk soils in high abundance (Figure 2D).
Figure 2.
Bacterial community structure in the peanut spermosphere soils and the bulk soils at the phylum, class, order, and family level. (A) Percent of taxa at the phylum level in the peanut spermosphere soils and the bulk soils. The relative abundance was calculated by averaging the abundances of three duplicates in each soil group. (B) Percent of taxa at the class level in the peanut spermosphere soils and the bulk soils. The relative abundance was calculated by averaging the abundances of three duplicates in each soil group. (C) Percent of taxa at the order level in the peanut spermosphere soils and the bulk soils. The relative abundance was calculated by averaging the abundances of three duplicates in each soil group. (D) Percent of taxa at the family level in the peanut spermosphere soils and the bulk soils. The relative abundance was calculated by averaging the abundances of three duplicates in each soil group.
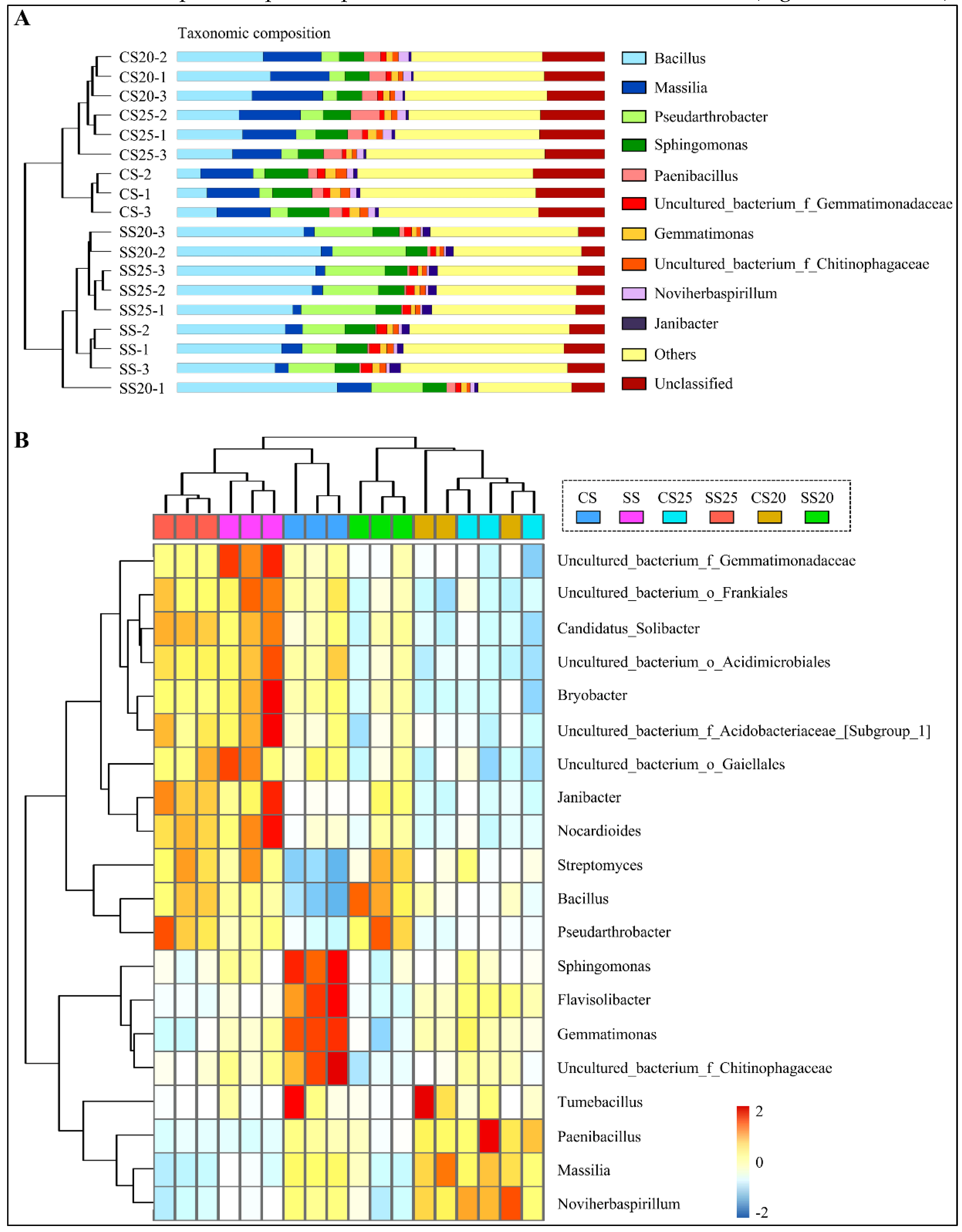
A thorough investigation at the genus level was also performed, and the top 10 most abundant genera are shown in Figure 3A and Figure S2. Bacillus, Massilia, Pseudarthrobacter, Sphingomonas, and Paenibacillus were predominantly found in all the soil groups. Furthermore, many unclassified sequences were also abundant in these soil samples (6.39–16.08%) (Figure 3A and Figure S2), demonstrating that the soil remains a challenging reservoir of bacterial diversity. Clustering analysis showed that genus abundance varied from various soil groups, and the salt-treated samples were farther apart from the untreated soil samples (Figure 3A and Figure S2). Further structure analysis showed that bacterial community abundance indeed altered markedly with salt stress, whereas the differences between the two peanut cultivars were relatively small. The abundance of Bacillus and Pseudarthrobacter significantly increased in SS25 and SS20, rising by 68.72–110.72% and 282.14–219.21% compared with that of CS25 and CS20, respectively (Table S1). In contrast, the number of genus Massilia was decreased in SS25 and SS20 compared to the CS25 and CS20 (Figure 3A and Figure S2). Interestingly, the top 10 dominant genera occupied a greater proportion in the soils around peanut seeds than in the bulk soils, showing an enrichment trend of dominant bacterial groups in the peanut spermosphere soils. Moreover, salt stress can also elevate the proportion of the top 10 predominant bacterial communities in the peanut spermosphere soils and bulk soils to some extent (Figure 3A and Figure S2).
Figure 3.
Bacterial community diversity analysis through bar charts and heatmap. (A) Percent of taxa at the genus level in peanut spermosphere soils and the bulk soils is visualized using bar charts. Samples are clustered according to the similarity among their constituents and arranged in vertical order. The shorter the branch length between samples, the higher the similarity of the two samples. (B) The relative abundance of the top 20 abundant genera is visualized using a heatmap. Samples are clustered according to the similarity among their constituents and arranged in a horizontal order. The taxa are also clustered according to the degree of similarity distributed among different soil samples and arranged in a vertical order. The red rectangle represents the more abundant genera and the blue rectangle represents the less abundant genera.
Phylogenetic tree analysis showed that the top 20 most abundant genera belonged to the phyla of Actinobacteria (7/20), Firmicutes (3/20), Acidobacteria (3/20), and Proteobacteria (3/20) (the proportion of genera in specific phylum was shown in brackets) (Figure S3). A hierarchically clustered heatmap based on the abundance distribution of taxa or the degree of similarity among the six soil groups at the genus level was used to identify the different compositions of peanut spermosphere soils. Consistently, Bacillus and Pseudarthrobacter at the genus level were relatively abundant in SS25 and SS20 as compared to CS25 and CS20. Flavisolibacter, Gemmatimonas, Sphingomonas, and uncultured_bacterium_f_Chitinophagaceae were only particularly abundant in the bulk soil (Figure 3B). In a horizontal order, samples of CS20 and CS25 were tightly clustered according to the similarity among their constituents, whereas samples of SS20 and SS25 were farther apart. More precisely, the number of Nocardioides, Janibacter, Bryobacter, and some unclassified sequences were divergent between SS20 and SS25, suggesting that salt stress may widen the gap of bacterial community structure between two peanut cultivars. Altogether, these data suggest that peanut spermosphere bacteria may respond more dramatically to salt stress than peanut cultivars, leading to the shift of bacterial community composition.
2.3. Beta Diversity Analysis of Bacterial Community
In order to observe the similarities and dissimilarities among the soil samples, beta diversity analysis was also performed, including principal component analysis (PCA), unweighted pair-group method with arithmetic mean (UPGMA), and analysis of similarities (ANOSIM) analysis. PCA is a technique for analyzing and simplifying data by reflecting the differences among groups of data in two-dimensional coordinates. Distinct differences in bacterial communities were detected among six soil groups, and the first two principal components (PC1 and PC2) of PCA explained 83.88% and 12.49% of the total variation, respectively (Figure 4A). UPGMA analysis revealed that the bacterial community structures of various soil groups were diverse and the salt-treated samples were farther apart from the untreated samples, whereas three replicates in most of the soil groups (NS, SS, CS20, CS25, and SS25), and two duplicates of SS25 tightly clustered together (Figure 4B). Moreover, ANOSIM analysis was also performed, and the R2 value was 0.452 and the p-value was 0.002 for binary jaccard distance (Figure 4C). Beta diversity analysis showed an obvious separation of the bacterial community composition under different treatments, suggesting that salt stress indeed alters the peanut spermosphere bacterial community structure.
Figure 4.
Beta diversity analysis. (A) Principal component analysis (PCA). Two principal components (PC1 and PC2) of PCA are shown in the coordinates. The same color points belonged to the same soil group are closer to each other and the samples from different soil groups are farther apart. (B) Unweighted pair-group method with arithmetic mean (UPGMA) analysis is clustered according to samples’ similarity. The longer the branch length between samples, the more variable the two samples are. (C) Analysis of similarities (ANOSIM) revealed the variation in the composition (Bray–Jaccard distance) of spermosphere or bulk soil bacterial communities.
2.4. Specific Phylotypes of Peanut Spermosphere Modulate by Salt Stress
Linear discriminant analysis (LDA) effect size (LEfSe) as an algorithm for high-dimensional biomarker discovery and explanation of specific phylotypes of peanut spermosphere responding to salt stress was explored in our study. Statistical analysis was performed from the phylum to the genus level in cladograms, and LDA scores of 3.5 or greater were confirmed by LEfSe (Figure 5 and Figure S4). In CS, Gemmatimonadates (from phylum to family, namely, p__Gemmatimonadetes, c__Gemmatimonadetes, o__Gemmatimonadales, and f__Gemmatimonadaceae), Sphingomonadales (from class to family, namely, c__Sphingobacteriia, o__Sphingobacteriales, and f__Sphingomonadaceae), Cytophagales (from class to family, that is, c__Cytophagia, o__Cytophagales, and f__Cytophagaceae), and two classes of Proteobacteria (c__Alphaproteobacteria and c__Deltaproteobacteria) were dominant bacteria. In SS, phyla Chloroflexi and Acidobacteria were evidently abundant (Figure 5). Moreover, the predominant bacterial community was diverse in the peanut spermosphere soils of different treatments. In untreated spermosphere soils, phyla Proteobacteria and Rhodobacterales (from order to genus, namely, o__Rhodobacterales, f__Rhodobacteraceae, and g__Rubellimicrobium) dominated in CS25, whereas Betaproteobacteria class specifically elevated in CS20 (Figure 5). After salt stress treatment, Actinobacteria (from phylum to genus, namely, p__Actinobacteria, c__Actinobacteria, o__Micrococcales, f__Micrococcaceae, and g__Pseudarthrobacter) dominated in SS25, and Firmicutes (from phylum to genus, namely, p__Firmicutes, c__Bacilli, o__Bacillales, f__Bacillaceae, and g__Bacillus) were predominant in SS20 (Figure 5). The bacterial community structure shows significant specificity under different treatments, which may be associated with the specific seed exudates and their survival abilities under salt stress.
Figure 5.
Cladogram showing specific phylotypes of bacterial community compositions of peanut spermosphere responding to salt stress. Circles indicate phylogenetic levels from phylum to genus (from the outer circle to the inner circle). The diameter of each circle is proportional to the abundance of the bacterial group.
2.5. Metabolic Functional Features of the Peanut Spermosphere Bacterial Community
Metabolic functional features of the peanut spermosphere bacterial community were predicted via PICRUSt10 (phylogenetic investigation of communities by reconstruction of unobserved states) in the context of the Cluster of Orthologous Groups (COG) database. Stress response categories such as replication, recombination and repair, and defense mechanisms were predicted as being higher in SS25 and SS20 than that of CS25 and CS20 (Figure 6A and Table S2). These changing function groups may be closing with relation to salt stress.
Figure 6.
Metabolic functional features of the peanut spermosphere bacterial community. (A) Bar chart showing the relative abundance and diversity of functional groups in various peanut spermosphere soil groups and bulk soil groups in the context of the Cluster of Orthologous Groups (COG) database. Different COG groups are displayed in different colors, as listed in the right. (B) The Kyoto Encyclopedia of Genes and Genomes (KEGG) database showing the relative abundance and diversity of functional groups in various peanut spermosphere soil groups and bulk soil groups.
The Kyoto Encyclopedia of Genes and Genomes (KEGG) database was also utilized to predict the function of bacterial population metabolism. Some metabolic functions (carbohydrate transport and metabolism; lipid metabolism and metabolism of terpenoids and polyketides) were enriched in the salt-treated soil groups (Figure 6B). Interestingly, the functional group (replication and repair) and defense-related group (xenobiotics biodegradation and metabolism) in the bacterial community of SS25 and SS20 were also significantly higher than that of CS25 and CS20, which is consistent with the COG analysis (Figure 6B and Table S3). These vigorous function groups of the bacterial community may be beneficial to peanut stress response at the seed germination stage.
2.6. The Response of Peanut Spermosphere Soil Extracellular Enzyme Activities to Salt Stress
Extracellular soil enzyme activities are indicators of bacterial community health and soil quality [28]. To determine whether extracellular enzyme activities were altered with the significant changes in the functional potential of the soil bacterial communities, we measured the soil enzyme activities of various soil samples. Invertase and catalases are correlated with soil respiratory intensity and bacterial activity [29,30]. We found that catalase activity was roughly identical in all the soil groups, whereas the average invertase activity in SS25 and SS20 decreased by 35.5% and 28.6% compared with CS25 and CS20, respectively (Figure 7A,B). These findings suggest that bacterial life activities tend to be more vigorous to some extent in untreated spermosphere soils. Moreover, soil phosphatase activity and urease activity were also examined. We found that neutral phosphatase activity was slightly elevated in SS25 and SS20 compared with CS25 and CS20, whereas urease activity in four peanut spermosphere soils appeared higher than in the bulk soils (Figure 7C,D). Soil phosphatase can hydrolyze soil organic phosphate into inorganic phosphate for plants [31]. The results suggest that the higher soil phosphatase activity is conducive to improving soil phosphorus supply capacity and may be beneficial to alleviate salt stress during seed germination to some extent.
Figure 7.
Soil enzyme activities of the peanut spermosphere soils and the bulk soils. Soil (A) invertase, (B) calatase, (C) neutral phosphatase, and (D) urease activities of the peanut spermosphere soils and the bulk soils. Error bars indicate the SEM (n = 3). One-way ANOVA Duncan’s test. Different lowercase letters represent different significance.
2.7. Quantitative PCR of Specific Bacterial Groups
To further verify the 16S rRNA gene sequencing data, we measured the changes in the abundance of the main bacterial phyla (Proteobacteria, Firmicutes, Actinobacteria, and Bacteroidetes) and the most predominant beneficial bacteria (Bacillus) in all the six soil groups using quantitative PCR (qPCR). Obvious enrichment of phylum (Firmicutes and Actinobacteria) and genus (Bacillus) were found in spermosphere soils and salt-treated bulk soils compared with that of CS. Moreover, the abundance of Firmicutes, Actinobacteria, and Bacillus were significantly higher in SS25 and SS20 compared with CS25 and CS20, whereas Proteobacteria and Bacteroidetes were lower in these salt-treated peanut spermosphere soils (Figure 8). The abundances of Betaproteobacteria were roughly identical in different soil groups. These results were consistent with most of the results of the 16S rRNA gene sequencing analysis.
Figure 8.
Quantification of predominant phyla or genera in the peanut spermosphere soils and the bulk soils. Quantification of (A) Alphaproteobacteria, (B) Betaproteobacteria, (C) Firmicutes, (D) Actinobacteria, (E) Bacteroidetes, and (F) Bacillus in various peanut spermosphere soils and bulk soils. Error bars indicate the SEM (n = 3). One-way ANOVA Duncan’s test. Different lowercase letters represent different significance.
3. Discussion
Numerous studies report the presence of seed microorganisms but few have examined the presence of these microbes around plant seeds, especially the oilseed crop peanut [32,33]. In this study, 16S rRNA gene sequencing was used to examine the bacterial communities of the spermosphere around various peanut cultivars with or without salt stress. The soil bacterial community structure of peanut consisted mainly of Proteobacteria, Firmicutes, Actinobacteria, and Bacteroidetes at the phylum level (Figure 2). Proteobacteria is the most abundant phylum in the peanut spermosphere, which may be due to their rapid growth rates [34]. In the previous study, Actinobacteria, Firmicutes, and Proteobacteria dominated in the spermosphere soil of spinach (Spinacia oleracea) [18]. Proteobacteria and Firmicutes were more abundant microbes than other microbes in the spermosphere soil of maize [17]. Proteobacteria, Actinobacteria, and Firmicutes were the mutually dominant bacterial phyla of peanuts and the above plants, indicating that they are the most common dominant bacterial phyla in plant spermosphere soils. In our recent data, Proteobacteria and Actinobacteria dominated in rhizosphere soil of peanut, which suggested that Proteobacteria and Actinobacteria are the two most abundant bacteria in the soil around peanut [1]. The biological function of the two phyla in peanut soils needs further research. However, Bacteroidetes was the specifically predominant phylum in the peanut spermosphere soils, which may be a result of specific seed exudates of peanuts.
In this study, bacterial community structure was markedly altered after salt stress treatment, whereas the differences between two peanut cultivars were relatively small (Figure 2 and Figure 3). The bacterial community constituents of CS25 and CS20 were similar, whereas the compositions of SS25 and SS20 were diverse (Figure 3B), which may be due to the different seed exudates from the salt-susceptible (Huayu20) and salt-resistant (Huayu25) cultivars under salt stress. Bacillus and Pseudarthrobacter significantly increased in salt-treated spermosphere soil groups compared with CS25 and CS20 via taxonomic analysis and qPCR assays (Figure 3 and Figure 8). The two dominant bacteria genera in salt-treated spermosphere soil groups have previously been identified as common plant growth-promoting bacteria (PGPRs) [35,36,37,38]. Phosphorus is one of the essential mineral elements for plant growth, which is one of the major constituents in energy metabolism and biosynthesis of nucleic acids and cell membranes [39,40]. Most soil phosphorus is the organic form, which is poorly utilized by plants [39,41]. Bacillus can produce specific phosphatases to sequential mineralize organic phosphorus into inorganic phosphorus for plants [42]. In addition, Bacillus can also activate some signaling pathway to promote the growth of plants [43]. Thus, the higher abundance of Bacillus in salt-treated spermosphere soils may contribute to withstanding stress and promoting the emergence of seeds under salt stress. Interestingly, slightly higher phosphatase activity was detected within the salt-treated spermosphere compared with the untreated spermosphere in our study (Figure 7C), which may be associated with the increased numbers of Bacillus in these soils. The other salt-induced bacterium, Pseudarthrobacter, are also identified as beneficial bacteria, which can survive in the arid area or hostile environment containing high concentrations of heavy metals [44,45]. Overall, these results suggest that some seed-associated beneficial bacteria have positive effects on the peanuts, which may have implications for alleviating salt stress and enabling seed germination under salt stress conditions.
Soil enzymes are important bioactive proteins that participate in soil nutrient cycling and indicate soil fertility and soil environmental quality [28,46]. Urease is involved in soil nitrogen cycling and exerts an important role in improving soil quality and fertility [30,47]. Phosphatase plays an important role in hydrolyzing soil organic phosphate into inorganic phosphate, which can meet the phosphorus requirement of plants [31]. Invertase activity is related to soil carbon cycling, microbial biomass, and soil respiration intensity [30], and catalase activity is correlated with soil respiratory intensity and microbial activity, which can indicate the soil microbial life activities to some extent [29]. We found that invertase activity was lower in the presence of salt-treated spermosphere soils as compared to untreated peanut spermosphere soils (Figure 7), suggesting that the bacterial life activities are suppressed by soil salinity. However, higher phosphatase activity was detected in salt-treated spermosphere soils, which may be partly related to the increased number of the Ballius in these soils.
By studying the predicted function features of the bacterial community, we found that some metabolic functions (carbohydrate transport and metabolism, lipid metabolism, and metabolism of terpenoids and polyketides) were enriched in the salt-treated spermosphere soil groups (Figure 6). Carbohydrates such as trehalose and ectoine are known as important salt tolerance enhancers [48,49]. It has been well described that some secondary metabolites (terpenoids and polyketides) in PGPRs can also enhance salt tolerance and plant growth [50,51]. A previous study showed that some PGPRs can promote plant growth and salt stress tolerance via degrading xenobiotics and reducing pollutants of contaminated soils [52,53]. Thus, the more vigorous xenobiotics biodegradation and metabolism in salt-treated spermosphere soils may be implicated in salt stress tolerance (Figure 6B). Moreover, stress response processes (replication and repair and signaling molecules and interaction) predicted higher in salt-treated spermosphere soils, which can confer high tolerance levels to stress and toxic compounds [1]. Over the past decade, various studies have emerged that implicate members of the rhizosphere microbial communities in enhancing plants stress tolerance by activating stress response or providing a buffer zone for plants against stress [54,55,56]. In the previous paper, the defense mechanism in the microbial community of drought-treated peanut rhizosphere soils was significantly higher than that of the controlled soil [1]. Similar to this, the defense mechanism was also predicted as being higher in salt-treated peanut spermosphere soils in this study (Figure 6A). Together, the spermosphere bacterial communities may help peanuts survive abiotic stress by activating defense mechanisms. In a further study, we will propagate and inoculate moderately beneficial bacteria into the spermosphere soil and analyze the correlation between germination rate of various peanut cultivars and specific soil bacteria under salt stress conditions. Managing spermosphere microbes and delivering high populations of the desired microbes in pelletized seed coating are crucial to the effectiveness of cropping practices in the future.
4. Materials and Methods
4.1. Plant Materials and Seed Treatment
Peanuts Huayu20 (salt-sensitive peanut cultivar) and Huayu25 (salt-resistant peanut cultivar) were cultivated in the greenhouse at Laixi experimental station, China (120.53°E, 36.86°N), in 2018–2019 under the conditions of 28 °C and approximately 16/8 h light/dark photoperiod. In order to characterize the bacterial community in field conditions and further perform salt stress treatment, fine peanuts were grown in a transparent acrylic tank (7 cm in diameter and 8 cm tall) with tiny holes in the bottom. The topsoil was dug from a peanut field at Laixi experimental station and further sieved with a 1 cm sieve. Then the topsoil was dried in an oven until constant weight and 350 g soil were added to each tank. The physiochemical properties of soil were examined as follows: pH 6.7, EC 0.26 ds/m, organic matter 15.2 g/kg, total nitrogen 1.6 g/kg, available phosphorous 45.1 mg/kg, and available potassium 102.5 mg/kg. The salt-treated samples were added the required amount of NaCl in the soil and stirred well to blend to attain to 3.0 g/kg salt concentration before planting peanuts. After 12 h, two sterile peanuts of Huayu20 (salt-susceptible peanut cultivar) or Huayu25 (salt-resistant peanut cultivar) were planted to each transparent acrylic tank at a depth of 3 cm. Then, we placed them at the greenhouse under the conditions of 28 °C and approximately 16/8 h light/dark photoperiod. Subsequently, each transparent acrylic tank was irrigated with sterile ddH2O to keep the soil water content at 85% of field capacity by weighing, as was done in the previous study [1]. After 72 h (when most of the radicles can emerge), seeds and soil samples were collected and placed on the sterile silver paper [21], and the germination rate of the two peanut cultivars are shown in Figure S5. All the experiments were performed with three replicates per soil-treatment combination.
4.2. Samples of Spermosphere Compartments Collection and DNA Extraction
Spermosphere soil samples were composite samples containing seed surface soils and soils around the seeds. Briefly, the soils within a 10 mm radius around the seeds were sampled as soils around the seeds. For seed surface soils, germination seeds were placed in 20 mL of sterile centrifuge tube containing 10 mL PBS buffer (pH 7.0, per liter 0.0633 g of NaH2PO4∙H2O, 0.1650 g of Na2HPO4∙7H2O, 2 mL Silwet L-77). The bacterial community was separated by thorough centrifuging to remove the seed surface soil, and was then filtered through a 100 mm mesh cell strainer to remove seed debris and large soil aggregates. The filtrate was centrifuged again at 5000× g for 15 min and collected in a new 50 mL centrifuge tube. Then, 1 mL PBS buffer was added to the centrifuge tube to suspend the pellet, and the samples were then stored at −80 °C. All the experiments were performed in triplicate per soil-treatment combination. Spermosphere soil genomic DNA was extracted by MO BIO’s PowerSoil DNA Isolation Kit (Carlsbad, CA, USA) according to the manufacturer’s instructions.
4.3. 16S rRNA Gene Sequencing
Extractive DNA quality and concentrations were checked by 0.8% agarose gel electrophoresis and ultraviolet spectrophotometry. High-quality DNA samples were used for bacterial 16S rRNA gene amplification by Beijing Biomarker (Beijing, China). The specific primers 338F (forward primer, 5’- ACTCCTACGGGAGGCAGCA-3’) and 806R (reverse primer, 5’- GGACTACHVGGGTWTCTAAT-3’) with barcode were used for bacterial 16S rRNA tags (V3 and V4 regions) amplification. Bacterial DNA spermosphere samples were amplified with three phases of PCR program: a first phase consisting of 95 °C for 5 min, 30 cycles of 95 °C for 30 s, annealing at 50 °C for 30 s, and 72 °C for 60 s, and then a final extension at 72 °C for 7 min. PCR amplification was performed with 2× Phanta Max Master Mix (P515, Vazyme, Nanjing, China), and PCR products were checked by 0.8% agarose gel electrophoresis and further purified with Tiangen Gel Extraction Kit (Tiangen, Beijing, China). Sequencing libraries were produced by using TruSeq DNA PCR-Free Sample Preparation Kit (Illumina, San Diego, CA, USA) following the manufacturer’s instructions. The library was sequenced on an Illumina HiSeq 2500 platform and 250 bp paired-end reads were generated. Raw reads were submitted to Trace Archive National Coalition Building Institute (NCBI) Sequence Read Archive (SRA) with SRA accession SUB6484004 and bioproject accession PRJNA580321; the database is accessible via the following link: https://www.ncbi.nlm.nih.gov/sra/PRJNA580321.
4.4. Bioinformatics Analysis
The paired-end reads were merged and assembled into single sequences with PANDAseq [57]. Raw tags were preliminarily screened to obtain the high-quality clean tags according to the Trimmomatic software v0.33 quality-controlled process. Clean tags were compared with the reference Gold database (http://drive5.com/uchime/uchime_download.html) to discarded chimera sequences and effective tags finally obtained by using USEARCH (v5.2.236, http://www.drive5.com/usearch/) [54,58]. Then, the effective tags were classified as an operational taxonomic unit (OTU) with a 97% threshold [59]. We pick a representative sequence for each OTU and the taxonomy of each OTU representative sequence was assigned and annotated using the Ribosomal Database Project (RDP) classifier with a minimum bootstrap threshold of 80% [60]. The heat-map visualization with hierarchical clustering of the top 20 most abundant genera was generated using R-package, gplots (version 3.3.1), and color-coded by row z-scores [61].
4.5. Alpha and Beta Diversity Analysis
Perl scripts were used to analyze alpha (within samples) and beta (among samples) diversity of the spermosphere bacterial community. Rarefaction curves evaluate the species richness and sequence depth were made using QIIME [62]. The species accumulation curve was used to reflect whether the sequence depth is sufficient to estimate community richness [63]. The rank abundance curve reflecting the species abundance and evenness was performed using the specific bioinformatics software (http://en.wikipedia.org/wiki/Rank_abundance_curve) [64]. Each OTU representative sequence was used for taxonomic identification of each soil sample at five classification levels (phylum, class, order, family, and genus).
Beta diversity analysis was conducted to examine the similarity and dissimilarity of the community structure among different soil samples. The PCA analysis was performed on the community composition structure at the genus level to explore the similarities or dissimilarities among the various soil groups, which was applied to reduce the dimension of the original variables using the QIIME software package [65]. UPGMA analysis mainly refers to the hierarchical clustering analysis method using any distance to evaluate the similarity or dissimilarities among the soil groups [66]. Statistical testing among variation in bacterial community composition was carried out using ANOSIM analysis [67].
4.6. LEfSe and Metabolic Functional Prediction
LEfSe as an algorithm for high-dimensional biomarker was used for the quantitative analysis of biomarkers within different soil groups. This method can provide biological class explanations to establish statistical significance, biological consistency, and effect-size estimation of predicted biomarkers [68]. LEfSe analysis was performed on the website http://huttenhower.sph.harvard.edu/galaxy. The differential features were identified on the OTU level. LEfSe analysis was performed with the alpha value for the factorial Kruskal-Wallis test among classes was <0.05 and the threshold on the logarithmic LDA score for discriminative features was >3.5.
Metabolic functional features of the bacterial community via 16S rRNA gene amplification-based high-throughput sequencing data were predicted using the phylogenetic investigation of communities by reconstruction of unobserved states (PICRUSt) and Kyoto Encyclopedia of Genes and Genomes (KEGG) pathways according to the previous study [69].
4.7. Quantification of Predominant Phyla or Genera in the Peanut Spermosphere Samples
qPCR was used to analyze the main bacterial phyla (Proteobacteria, Firmicutes, Actinobacteria, and Bacteroidetes) and beneficial bacteria (Bacillus) following the methods described in the previous study [70]. qPCR analysis was performed by ChamQ SYBR Color qPCR Master Mix (Q411, Vazyme, Nanjing, China), and Bio-Rad CFX96 (Bio-Rad, Hercules, CA, USA) with the following reaction mixture: 0.5 µL of primers (10 µM), 7.5 µL ChamQ SYBR Color qPCR Master Mix, and template DNA (20 ng of total soil DNA or plasmid DNA for standard curves). The primers are listed in Table S4.
4.8. Soil Enzyme Assays
The potential activities of several soil enzymes were quantified according to the previous study [29]. Invertase activity: 2 g of fresh spermosphere soil was added into a volumetric flask containing 15 mL of 8% sucrose, 5 mL of phosphate buffer (pH 5.5), and 5 drops of methylbenzene, and then the volumetric flask was placed in 37 °C incubators for 24 h. Subsequently, we filtrated the solution and 1 mL of filtrate was incubated with 3 mL of 3,5-dinitrosalicylic acid (DNS) in a boiling bath for 5 min. Finally, the solution was diluted to 100 mL, and absorbance at 508 nm was measured using a spectrophotometer; urease activity: 5 g of fresh spermosphere soil was incubated with 1 mL of methylbenzene for 15 min. Then, 10 mL of 10% urea and 20 mL of citrate buffer (pH 6.7) were incubated with the spermosphere soil at 37 °C for 24 h. After filtration, 3 mL of filtrate was mixed with 4 mL of sodium phenoxide and 3 mL of sodium hypochlorite. Finally, the solution was diluted to 50 mL, the absorbance at 578 nm was measured using a spectrophotometer; catalase activity: 2 g of fresh spermosphere soil was mixed with 40 mL of distilled water and 5 mL of 0.3% H2O2 in a flask. Then, the flask was sealed and shaken at 120 rpm for 20 min. A total of 5 mL of 1.5 M H2SO4 was added to the flask to terminate the reaction. Finally, the solution was filtrated, and 25 mL of filtrate was titrated with KMnO4; phosphatase activity: soil neutral phosphatase activity (soil pH 6.7) was examined by using Solarbio Soil Neutral Phosphatase (S-NP) Activity Assay Kit (BC0465) and the absorbance at 660 nm was measured using a spectrophotometer.
4.9. Data Availability
The datasets generated for this study can be found in Trace Archive NCBI Sequence Read Archive (SRA) with SRA accession SUB6484004 and bioproject accession PRJNA580321; the database is accessible via the following link: https://www.ncbi.nlm.nih.gov/sra/PRJNA580321.
4.10. Statistical Tests
All statistical analyses were conducted with the R program (v3.3.0, https://www.r-project.org/), and 999 displacement tests were performed to determine whether the differences between the salt-treated and untreated soil groups were statistically significant.
Supplementary Materials
Supplementary materials can be found at https://www.mdpi.com/1422-0067/21/6/2131/s1.
Author Contributions
Conceptualization, Y.X. and Z.Z.; data curation, D.Z. and G.Z.; formal analysis, D.Z. and G.Z.; funding acquisition, Y.X. and Z.Z.; investigation, L.D.; methodology, H.D. and G.Z.; project administration, Y.X. and D.C.; resources, L.D. and F.Q.; software, Y.X., F.Q., and G.Z.; validation, D.Z.; visualization, D.C.; writing—original draft, Y.X.; writing—review and editing, Y.X. and Z.Z. All authors have read and agreed to the published version of the manuscript.
Funding
This research was funded by the National Natural Science Foundation of China, grant numbers 31971856 and 31901574; the Agricultural Scientific and the Technological Innovation Project of Shandong Academy of Agricultural Sciences, grant number CXGC2018E21; and the Major Scientific and Technological Innovation Projects in Shandong Province, grant number 2019JZZY010702.
Conflicts of Interest
The authors declare no conflict of interest.
Abbreviations
| Huayu25 | salt-resistant peanut cultivar |
| SS25 | salt-treated spermosphere around Huayu25 |
| LDA | linear discriminant analysis |
| LEfSe | LDA effect size |
| KEGG | Kyoto Encyclopedia of Genes and Genomes |
| qRT-PCR | quantitative real-time polymerase chain reaction |
References
- Dai, L.; Zhang, G.; Yu, Z.; Ding, H.; Xu, Y.; Zhang, Z. Effect of Drought Stress and Developmental Stages on Microbial Community Structure and Diversity in Peanut Rhizosphere Soil. Int. J. Mol. Sci. 2019, 20, 2265. [Google Scholar] [CrossRef] [PubMed]
- Yao, Q.; Yu, Z.; Liu, P.; Zheng, H.; Xu, Y.; Sai, S.; Wu, Y.; Zheng, C. High Efficient Expression and Purification of Human Epidermal Growth Factor in Arachis hypogaea L. Int. J. Mol. Sci. 2019, 20, 2045. [Google Scholar] [CrossRef] [PubMed]
- Wan, L.; Wu, Y.; Huang, J.; Dai, X.; Lei, Y.; Yan, L.; Jiang, H.; Zhang, J.; Varshney, R.K.; Liao, B. Identification of ERF genes in peanuts and functional analysis of AhERF008 and AhERF019 in abiotic stress response. Funct. Integr. Genom. 2014, 14, 467–477. [Google Scholar] [CrossRef] [PubMed]
- Chakraborty, K.; Bhaduri, D.; Meena, H.N.; Kalariya, K. External potassium (K+) application improves salinity tolerance by promoting Na+-exclusion, K+-accumulation and osmotic adjustment in contrasting peanut cultivars. Plant Physiol. Biochem. 2016, 103, 143–153. [Google Scholar] [CrossRef]
- Ibrahim, E. Seed priming to alleviate salinity stress in germinating seeds. J. Plant Physiol. 2016, 192, 38–46. [Google Scholar] [CrossRef]
- Zhang, C.; Luo, W.; Li, Y.; Zhang, X.; Bai, X.; Niu, Z.; Zhang, X.; Li, Z.; Wan, D. Transcriptomic Analysis of Seed Germination Under Salt Stress in Two Desert Sister Species (Populus euphratica and P. pruinosa). Front. Genet. 2019, 10, 231. [Google Scholar] [CrossRef]
- Xu, Y.; Yu, Z.; Zhang, S.; Wu, C.; Yang, G.; Yan, K.; Zheng, C.; Huang, J. CYSTM3 negatively regulates salt stress tolerance in Arabidopsis. Plant Mol. Boil. 2019, 99, 395–406. [Google Scholar] [CrossRef]
- Xu, Y.; Yu, Z.; Zhang, D.; Huang, J.; Wu, C.; Yang, G.; Yan, K.; Zhang, S.; Zheng, C. CYSTM, a Novel Non-Secreted Cysteine-Rich Peptide Family, Involved in Environmental Stresses in Arabidopsis thaliana. Plant Cell Physiol. 2018, 59, 423–438. [Google Scholar] [CrossRef]
- Savvides, A.; Ali, S.; Tester, M.; Fotopoulos, V. Chemical Priming of Plants Against Multiple Abiotic Stresses: Mission Possible? Trends Plant Sci. 2016, 21, 329–340. [Google Scholar] [CrossRef]
- Bewley, J.D. Seed Germination and Dormancy. Plant Cell 1997, 9, 1055–1066. [Google Scholar] [CrossRef]
- Han, C.; Yang, P. Studies on the molecular mechanisms of seed germination. Proteomics 2015, 15, 1671–1679. [Google Scholar] [CrossRef] [PubMed]
- Holdsworth, M.J.; Bentsink, L.; Soppe, W.J.J. Molecular networks regulating Arabidopsis seed maturation, after-ripening, dormancy and germination. New Phytol. 2008, 179, 33–54. [Google Scholar] [CrossRef] [PubMed]
- Tuan, P.A.; Kumar, R.; Rehal, P.K.; Toora, P.K.; Ayele, B.T. Molecular Mechanisms Underlying Abscisic Acid/Gibberellin Balance in the Control of Seed Dormancy and Germination in Cereals. Front. Plant Sci. 2018, 9, 668. [Google Scholar] [CrossRef] [PubMed]
- Koornneef, M.; Jorna, M.L.; Brinkhorst-van der Swan, D.L.; Karssen, C.M. The isolation of abscisic acid (ABA) deficient mutants by selection of induced revertants in non-germinating gibberellin sensitive lines of Arabidopsis thaliana (L.) heynh. Theor. Appl. Genet. 1982, 61, 385–393. [Google Scholar] [CrossRef]
- Yu, Z.; Zhang, D.; Xu, Y.; Jin, S.; Zhang, L.; Zhang, S.; Yang, G.; Huang, J.; Yan, K.; Wu, C.; et al. CEPR2 phosphorylates and accelerates the degradation of PYR/PYLs in Arabidopsis. J. Exp. Bot. 2019, 70, 5457–5469. [Google Scholar] [CrossRef]
- Léon-Kloosterziel, K.M.; Gil, M.A.; Ruijs, G.J.; Jacobsen, S.E.; E Olszewski, N.; Schwartz, S.H.; Zeevaart, J.A.D.; Koornneef, M. Isolation and characterization of abscisic acid-deficient Arabidopsis mutants at two new loci. Plant J. 1996, 10, 655–661. [Google Scholar]
- Liu, Y.; Zuo, S.; Zou, Y.; Wang, J.; Song, W. Investigation on diversity and population succession dynamics of indigenous bacteria of the maize spermosphere. World J. Microbiol. Biotechnol. 2011, 28, 391–396. [Google Scholar] [CrossRef]
- Lopez-Velasco, G.; Carder, P.A.; Welbaum, G.; Ponder, M.A. Diversity of the spinach (Spinacia oleracea) spermosphere and phyllosphere bacterial communities. FEMS Microbiol. Lett. 2013, 346, 146–154. [Google Scholar] [CrossRef]
- Verona, O. The spermosphere. Ann. Inst. Pasteur (Paris) 1958, 95, 795–798. [Google Scholar]
- Nelson, E.B. Microbial dynamics and interactions in the spermosphere. Annu. Rev. Phytopathol. 2004, 42, 271–309. [Google Scholar] [CrossRef]
- Schiltz, S.; Gaillard, I.; Pawlicki-Jullian, N.; Thiombiano, B.; Mesnard, F.; Gontier, E. A review: What is the spermosphere and how can it be studied? J. Appl. Microbiol. 2015, 119, 1467–1481. [Google Scholar] [CrossRef] [PubMed]
- Kageyama, K.; Nelson, E.B. Differential Inactivation of Seed Exudate Stimulation of Pythium ultimum Sporangium Germination by Enterobacter cloacae Influences Biological Control Efficacy on Different Plant Species. Appl. Environ. Microbiol. 2003, 69, 1114–1120. [Google Scholar] [CrossRef]
- Windstam, S.; Nelson, E.B. Differential Interference with Pythium ultimum Sporangial Activation and Germination by Enterobacter cloacae in the Corn and Cucumber Spermospheres. Appl. Environ. Microbiol. 2008, 74, 4285–4291. [Google Scholar] [CrossRef] [PubMed][Green Version]
- Dennis, P.G.; Miller, A.J.; Hirsch, P.R. Are root exudates more important than other sources of rhizodeposits in structuring rhizosphere bacterial communities? FEMS Microbiol. Ecol. 2010, 72, 313–327. [Google Scholar] [CrossRef]
- Bai, Y.; Müller, D.B.; Srinivas, G.; Garrido-Oter, R.; Potthoff, E.; Rott, M.; Dombrowski, N.; Münch, P.C.; Spaepen, S.; Remus-Emsermann, M.; et al. Functional overlap of the Arabidopsis leaf and root microbiota. Nature 2015, 528, 364–369. [Google Scholar] [CrossRef] [PubMed]
- Cui, J.-T.; Li, Y.-N.; Wang, C.-Y.; Kim, K.S.; Wang, T.; Liu, S. Characteristics of the rhizosphere bacterial community across different cultivation years in saline–alkaline paddy soils of Songnen Plain of China. Can. J. Microbiol. 2018, 64, 925–936. [Google Scholar] [CrossRef]
- Rodrigues, R.R.; Pineda, R.P.; Barney, J.N.; Nilsen, E.T.; Barrett, J.E.; Williams, M.A. Plant Invasions Associated with Change in Root-Zone Microbial Community Structure and Diversity. PLoS ONE 2015, 10, e0141424. [Google Scholar] [CrossRef]
- Dindar, E.; Şağban, F.O.T.; Başkaya, H.S. Evaluation-of soil enzyme activities as soil quality indicators in sludge-amended soils. J. Environ. Boil. 2015, 36, 919–926. [Google Scholar]
- Yu, H.; Si, P.; Shao, W.; Qiao, X.; Yang, X.; Gao, D.; Wang, Z. Response of enzyme activities and microbial communities to soil amendment with sugar alcohols. Microbiology 2016, 5, 604–615. [Google Scholar] [CrossRef]
- Liang, H.; Wang, X.; Yan, J.; Luo, L. Characterizing the Intra-Vineyard Variation of Soil Bacterial and Fungal Communities. Front. Microbiol. 2019, 10, 1239. [Google Scholar] [CrossRef]
- Yadav, B.K.; Tarafdar, J.C. Ability of Emericella rugulosa to mobilize unavailable P compounds during Pearl millet [Pennisetum glaucum (L.) R. Br.] crop under arid condition. Indian J. Microbiol. 2007, 47, 57–63. [Google Scholar] [CrossRef] [PubMed]
- López-López, A.; Rogel, M.A.; Ormeño-Orrillo, E.; Martinez-Romero, J.C.; Martinez-Romero, E. Phaseolus vulgaris seed-borne endophytic community with novel bacterial species such as Rhizobium endophyticum sp. nov. Syst. Appl. Microbiol. 2010, 33, 322–327. [Google Scholar] [CrossRef] [PubMed]
- Cankar, K.; Kraigher, H.; Ravnikar, M.; Rupnik, M. Bacterial endophytes from seeds of Norway spruce (Picea abiesL. Karst). FEMS Microbiol. Lett. 2005, 244, 341–345. [Google Scholar] [CrossRef] [PubMed]
- Yang, Y.; Wang, N.; Guo, X.; Zhang, Y.; Ye, B. Comparative analysis of bacterial community structure in the rhizosphere of maize by high-throughput pyrosequencing. PLoS ONE 2017, 12, e0178425. [Google Scholar] [CrossRef] [PubMed]
- Berge, O.; Guinebretière, M.-H.; Achouak, W.; Normand, P.; Heulin, T. Paenibacillus graminis sp. nov. and Paenibacillus odorifer sp. nov., isolated from plant roots, soil and food. Int. J. Syst. Evol. Microbiol. 2002, 52, 607–616. [Google Scholar] [CrossRef] [PubMed]
- Elo, S.; Suominen, I.; Kämpfer, P.; Juhanoja, J.; Salkinoja-Salonen, M.; Haahtela, K. Paenibacillus borealis sp. nov., a nitrogen-fixing species isolated from spruce forest humus in Finland. Int. J. Syst. Evol. Microbiol. 2001, 51, 535–545. [Google Scholar] [CrossRef]
- Adesemoye, A.; Obini, M.; Ugoji, E. Comparison of plant growth-promotion with Pseudomonas aeruginosa and Bacillus subtilis in three vegetables. Braz. J. Microbiol. 2008, 39, 423–426. [Google Scholar] [CrossRef]
- Lee, H.; Kim, N.-U.; Park, S.; Yoon, J.-H.; Ka, J.-O. Massilia chloroacetimidivorans sp. nov., a chloroacetamide herbicide-degrading bacterium isolated from soil. Antonie van Leeuwenhoek 2017, 63, 1297–1758. [Google Scholar] [CrossRef]
- Rodrıguez, H.; Fraga, R. Phosphate solubilizing bacteria and their role in plant growth promotion. Biotechnol. Adv. 1999, 17, 319–339. [Google Scholar] [CrossRef]
- Singh, B.; Satyanarayana, T. Microbial phytases in phosphorus acquisition and plant growth promotion. Physiol. Mol. Boil. Plants 2011, 17, 93–103. [Google Scholar] [CrossRef]
- Illarionova, E.S. Organic phosphorus of the soil and its mineralization. Boil. Bull. Acad. Sci. USSR 1978, 5, 293–299. [Google Scholar]
- Idriss, E.E.; Makarewicz, O.; Farouk, A.; Rosner, K.; Greiner, R.; Bochow, H.; Richter, T.; Borriss, R. Extracellular phytase activity of Bacillus amyloliquefaciens FZB45 contributes to its plant-growth-promoting effect. Microbiology 2002, 148, 2097–2109. [Google Scholar] [CrossRef] [PubMed]
- Mendes, R.; Garbeva, P.; Raaijmakers, J.M. The rhizosphere microbiome: Significance of plant beneficial, plant pathogenic, and human pathogenic microorganisms. FEMS Microbiol. Rev. 2013, 37, 634–663. [Google Scholar] [CrossRef]
- Ben Fekih, I.; Ma, Y.; Herzberg, M.; Zhang, C.; Li, Y.P.; Mazhar, S.H.; Bello, S.K.; Yang, N.; Su, J.; Xu, J.; et al. Draft Genome Sequence of Pseudarthrobacter sp. Strain AG30, Isolated from a Gold and Copper Mine in China. Microbiol. Resour. Announc. 2018, 7, e01329-18. [Google Scholar] [CrossRef] [PubMed]
- Finger, S.; Godoy, F.; Wittwer, G.; Aranda, C.P.; Calderón, R.; Miranda, C.D. Purification and characterization of indochrome type blue pigment produced by Pseudarthrobacter sp. 34LCH1 isolated from Atacama desert. J. Ind. Microbiol. Biotechnol. 2019, 46, 101–111. [Google Scholar] [CrossRef] [PubMed]
- Tan, X.; Xie, B.; Wang, J.; He, W.; Wang, X.; Wei, G. County-Scale Spatial Distribution of Soil Enzyme Activities and Enzyme Activity Indices in Agricultural Land: Implications for Soil Quality Assessment. Sci. World J. 2014, 2014, 1–11. [Google Scholar] [CrossRef] [PubMed]
- Gu, C.; Zhang, S.; Han, P.; Hu, X.; Xie, L.; Li, Y.; Brooks, M.; Liao, X.; Qin, L. Soil Enzyme Activity in Soils Subjected to Flooding and the Effect on Nitrogen and Phosphorus Uptake by Oilseed Rape. Front. Plant Sci. 2019, 10, 368. [Google Scholar] [CrossRef]
- Tao, P.; Li, H.; Yu, Y.; Gu, J.; Lei, J. Ectoine and 5-hydroxyectoine accumulation in the halophile Virgibacillus halodenitrificans PDB-F2 in response to salt stress. Appl. Microbiol. Biotechnol. 2016, 100, 6779–6789. [Google Scholar] [CrossRef]
- Poplinger, M.; Shumilin, I.; Harries, D. Impact of trehalose on the activity of sodium and potassium chloride in aqueous solutions: Why trehalose is worth its salt. Food Chem. 2017, 237, 1209–1215. [Google Scholar] [CrossRef]
- Bharti, N.; Yadav, D.; Barnawal, D.; Maji, D.; Kalra, A. Exiguobacterium oxidotolerans, a halotolerant plant growth promoting rhizobacteria, improves yield and content of secondary metabolites in Bacopa monnieri (L.) Pennell under primary and secondary salt stress. World J. Microbiol. Biotechnol. 2012, 29, 379–387. [Google Scholar] [CrossRef]
- Ramakrishna, A.; Ravishankar, G.A. Influence of abiotic stress signals on secondary metabolites in plants. Plant Signal. Behav. 2011, 6, 1720–1731. [Google Scholar] [PubMed]
- Ilangumaran, G.; Smith, D.L. Plant Growth Promoting Rhizobacteria in Amelioration of Salinity Stress: A Systems Biology Perspective. Front. Plant Sci. 2017, 8, 8. [Google Scholar] [CrossRef] [PubMed]
- Weyens, N.; Beckers, B.; Schellingen, K.; Ceulemans, R.; Van Der Lelie, N.; Newman, L.; Taghavi, S.; Carleer, R.; Vangronsveld, J. The Potential of the Ni-Resistant TCE-Degrading Pseudomonas putida W619-TCE to Reduce Phytotoxicity and Improve Phytoremediation Efficiency of Poplar Cuttings on A Ni-TCE Co-Contamination. Int. J. Phytoremediation 2014, 17, 40–48. [Google Scholar] [CrossRef] [PubMed]
- Geng, L.; Shao, G.-X.; Raymond, B.; Wang, M.-L.; Sun, X.-X.; Shu, C.-L.; Zhang, J. Subterranean infestation by Holotrichia parallela larvae is associated with changes in the peanut (Arachis hypogaea L.) rhizosphere microbiome. Microbiol. Res. 2018, 211, 13–20. [Google Scholar] [CrossRef]
- Evelin, H.; Kapoor, R.; Giri, B. Arbuscular mycorrhizal fungi in alleviation of salt stress: A review. Ann. Bot. 2009, 104, 1263–1280. [Google Scholar] [CrossRef]
- Yang, J.; Kloepper, J.W.; Ryu, C.-M. Rhizosphere bacteria help plants tolerate abiotic stress. Trends Plant Sci. 2009, 14, 1–4. [Google Scholar] [CrossRef]
- Masella, A.P.; Bartram, A.K.; Truszkowski, J.M.; Brown, D.; Neufeld, J.D. PANDAseq: Paired-end assembler for illumina sequences. BMC Bioinform. 2012, 13, 31. [Google Scholar] [CrossRef]
- Caporaso, J.G.; Kuczynski, J.; Stombaugh, J.; Bittinger, K.; Bushman, F.D.; Costello, E.K.; Fierer, N.; Peña, A.G.; Goodrich, J.K.; I Gordon, J.; et al. QIIME allows analysis of high-throughput community sequencing data. Nat. Methods 2010, 7, 335–336. [Google Scholar] [CrossRef]
- Blaxter, M.; Mann, J.; Chapman, T.; Thomas, F.; Whitton, C.; Floyd, R.; Abebe, E. Defining operational taxonomic units using DNA barcode data. Philos. Trans. R. Soc. B Boil. Sci. 2005, 360, 1935–1943. [Google Scholar] [CrossRef]
- Zhang, J.; Wang, X.; Huo, D.; Li, W.; Hu, Q.; Xu, C.; Liu, S.; Li, C. Metagenomic approach reveals microbial diversity and predictive microbial metabolic pathways in Yucha, a traditional Li fermented food. Sci. Rep. 2016, 6, 32524. [Google Scholar] [CrossRef]
- Zuo, Y.; Xie, W.; Pang, Y.; Li, T.; Li, Q.; Li, Y. Bacterial community composition in the gut content of Lampetra japonica revealed by 16S rRNA gene pyrosequencing. PLoS ONE 2017, 12, e0188919. [Google Scholar] [CrossRef]
- Chen, B.; Teh, B.-S.; Sun, C.; Hu, S.; Lu, X.; Boland, W.; Shao, Y. Biodiversity and Activity of the Gut Microbiota across the Life History of the Insect Herbivore Spodoptera littoralis. Sci. Rep. 2016, 6, 29505. [Google Scholar] [CrossRef] [PubMed]
- Maughan, H.; Wang, P.W.; Caballero, J.D.; Fung, P.; Gong, Y.; Donaldson, S.L.; Yuan, L.; Keshavjee, S.; Zhang, Y.; Yau, Y.C.W.; et al. Analysis of the Cystic Fibrosis Lung Microbiota via Serial Illumina Sequencing of Bacterial 16S rRNA Hypervariable Regions. PLoS ONE 2012, 7, e45791. [Google Scholar] [CrossRef] [PubMed]
- Bates, S.T.; Clemente, J.C.; E Flores, G.; Walters, W.A.; Parfrey, L.W.; Knight, R.; Fierer, N. Global biogeography of highly diverse protistan communities in soil. ISME J. 2012, 7, 652–659. [Google Scholar] [CrossRef] [PubMed]
- Wang, Y.; Sheng, H.-F.; He, Y.; Wu, J.-Y.; Jiang, Y.-X.; Tam, N.; Zhou, H.-W. Comparison of the Levels of Bacterial Diversity in Freshwater, Intertidal Wetland, and Marine Sediments by Using Millions of Illumina Tags. Appl. Environ. Microbiol. 2012, 78, 8264–8271. [Google Scholar] [CrossRef]
- Jin, S.; Zhao, D.; Cai, C.; Song, D.; Shen, J.; Xu, A.; Qiao, Y.; Ran, Z.; Zheng, Q. Low-dose penicillin exposure in early life decreases Th17 and the susceptibility to DSS colitis in mice through gut microbiota modification. Sci. Rep. 2017, 7, 43662. [Google Scholar] [CrossRef]
- Li, T.; Long, M.; Li, H.; Gatesoupe, F.-J.; Zhang, X.; Zhang, Q.; Feng, D.; Li, A. Multi-Omics Analysis Reveals a Correlation between the Host Phylogeny, Gut Microbiota and Metabolite Profiles in Cyprinid Fishes. Front. Microbiol. 2017, 8, 454. [Google Scholar] [CrossRef] [PubMed]
- Segata, N.; Izard, J.; Waldron, L.; Gevers, D.; Miropolsky, L.; Garrett, W.S.; Huttenhower, C. Metagenomic biomarker discovery and explanation. Genome Boil. 2011, 12, R60. [Google Scholar] [CrossRef] [PubMed]
- Langille, M.; Zaneveld, J.; Caporaso, J.G.; McDonald, D.; Knights, D.; Reyes, J.A.; Clemente, J.C.; Burkepile, D.E.; Thurber, R.L.V.; Knight, R.; et al. Predictive functional profiling of microbial communities using 16S rRNA marker gene sequences. Nat. Biotechnol. 2013, 31, 814–821. [Google Scholar] [CrossRef]
- Li, Q.; Chen, J.; Wu, L.; Luo, X.; Li, N.; Arafat, Y.; Lin, S.; Lin, W. Belowground Interactions Impact the Soil Bacterial Community, Soil Fertility, and Crop Yield in Maize/Peanut Intercropping Systems. Int. J. Mol. Sci. 2018, 19, 622. [Google Scholar] [CrossRef] [PubMed]
© 2020 by the authors. Licensee MDPI, Basel, Switzerland. This article is an open access article distributed under the terms and conditions of the Creative Commons Attribution (CC BY) license (http://creativecommons.org/licenses/by/4.0/).







