Comprehensive Analysis Reveals Novel Interactions between Circulating MicroRNAs and Gut Microbiota Composition in Human Obesity
Abstract
1. Background
2. Results
2.1. Clinical and Laboratory Characteristics of Individuals Included in the Study
2.2. Quality Control of MicroRNA Expression
2.3. MicroRNAs Differentially Expressed in Plasma of Patients with Obesity
2.4. Gut Microbiota Profile in Subjects with Obesity Compared to Eutrophic Individuals
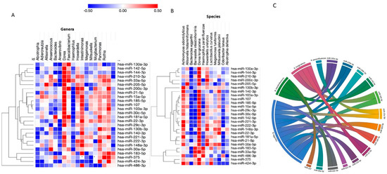
2.5. Crosstalk between Host MiRNAs and Gut Microbiota
2.6. Predicted Functions of MiRNAs Correlated with Obesity-Associated Bacteria
3. Discussion
4. Materials and Methods
4.1. Study Population
4.2. MicroRNA Expression Analysis
4.2.1. microRNA Isolation and Reverse Transcription-Quantitative PCR
4.2.2. Quality Control and Normalization
4.2.3. miRNA Target Prediction and Pathway Enrichment Analysis
4.3. Gut Microbiota Analysis
4.3.1. Fecal Sample Collection and DNA Extraction
4.3.2. 16S rRNA Sequencing and Sequence Analysis
4.4. Statistical Analysis
5. Conclusions
Supplementary Materials
Author Contributions
Funding
Acknowledgments
Conflicts of Interest
References
- Campión, J.; Milagro, F.I.; Martínez, J.A. Individuality and epigenetics in obesity. Obes. Rev. 2009, 10, 383–392. [Google Scholar] [CrossRef] [PubMed]
- World Health Organization. Obesity and Overweight. Available online: https://www.who.int/news-room/fact-sheets/detail/obesity-and-overweight (accessed on 4 August 2020).
- Van Djik, S.; Tellam, R.L.; Morrison, J.L.; Mühlhäusler, B.S.; Molloy, P. Recent developments on the role of epigenetics in obesity and metabolic disease. Clin. Epigenetics 2015, 7, 66. [Google Scholar] [CrossRef] [PubMed]
- Guyenet, S.J.; Schwartz, M.W. Clinical review: Regulation of Food Intake, Energy Balance, and Body Fat Mass: Implications for the Pathogenesis and Treatment of Obesity. J. Clin. Endocrinol. Metab. 2012, 97, 745–755. [Google Scholar] [CrossRef] [PubMed]
- Esteller, M. Non-coding RNAs in human disease. Nat. Rev. Genet. 2011, 12, 861–874. [Google Scholar] [CrossRef]
- Butz, H.; Kinga, N.; Racz, K.; Patócs, A. Circulating miRNAs as biomarkers for endocrine disorders. J. Endocrinol. Investig. 2016, 39, 1–10. [Google Scholar] [CrossRef]
- Bartel, D.P. MicroRNAs: Genomics, biogenesis, mechanism, and function. Cell 2004, 116, 281–297. [Google Scholar] [CrossRef]
- Maurizi, G.; Babini, L.; Della Guardia, L. Potential role of microRNAs in the regulation of adipocytes liposecretion and adipose tissue physiology. J. Cell. Physiol. 2018, 233, 9077–9086. [Google Scholar] [CrossRef]
- Lorente-Cebrián, S.; González-Muniesa, P.; Milagro, F.I.; Martínez, J.A. MicroRNAs and other non-coding RNAs in adipose tissue and obesity: Emerging roles as biomarkers and therapeutic targets. Clin. Sci. 2019, 133, 23–40. [Google Scholar] [CrossRef]
- Belcheva, A. MicroRNAs at the epicenter of intestinal homeostasis. BioEssays 2017, 39. [Google Scholar] [CrossRef]
- Liu, S.; Weiner, H.L. Control of the gut microbiome by fecal microRNA. Microb. Cell 2016, 3, 176–177. [Google Scholar] [CrossRef]
- McKenna, L.B.; Schug, J.; Vourekas, A.; McKenna, J.B.; Bramswig, N.C.; Friedman, J.R.; Kaestner, K.H. MicroRNAs Control Intestinal Epithelial Differentiation, Architecture, and Barrier Function. Gastroenterology 2010, 139, 1654–1664.e1. [Google Scholar] [CrossRef] [PubMed]
- Nakata, K.; Sugi, Y.; Narabayashi, H.; Kobayakawa, T.; Nakanishi, Y.; Tsuda, M.; Hosono, A.; Kaminogawa, S.; Hanazawa, S.; Takahashi, K. Commensal microbiota-induced microRNA modulates intestinal epithelial permeability through the small GTPase ARF4. J. Biol. Chem. 2017, 292, 15426–15433. [Google Scholar] [CrossRef] [PubMed]
- Peck, B.C.E.; Mah, A.T.; Pitman, W.A.; Ding, S.; Lund, P.K.; Sethupathy, P. Functional Transcriptomics in Diverse Intestinal Epithelial Cell Types Reveals Robust MicroRNA Sensitivity in Intestinal Stem Cells to Microbial Status. J. Biol. Chem. 2017, 292, 2586–2600. [Google Scholar] [CrossRef] [PubMed]
- Singh, N.; Shirdel, E.A.; Waldron, L.; Zhang, R.-H.; Jurisica, I.; Comelli, E.M. The Murine Caecal MicroRNA Signature Depends on the Presence of the Endogenous Microbiota. Int. J. Biol. Sci. 2012, 8, 171–186. [Google Scholar] [CrossRef] [PubMed]
- Virtue, A.T.; McCright, S.J.; Wright, J.M.; Jimenez, M.T.; Mowel, W.K.; Kotzin, J.; Joannas, L.; Basavappa, M.G.; Spencer, S.P.; Clark, M.L.; et al. The gut microbiota regulates white adipose tissue inflammation and obesity via a family of microRNAs. Sci. Transl. Med. 2019, 11, eaav1892. [Google Scholar] [CrossRef]
- Ortega, F.J.; Mercader, J.M.; Catalán, V.; Moreno-Navarrete, J.M.; Pueyo, N.; Sabater, M.; Gómez-Ambrosi, J.; Anglada, R.; Fernández-Formoso, J.A.; Ricart, W.; et al. Targeting the circulating microRNA signature of obesity. Clin Chem. 2013, 59, 781–792. [Google Scholar] [CrossRef]
- Cui, X.; You, L.; Zhu, L.; Wang, X.; Zhou, Y.; Li, Y.; Wen, J.; Xia, Y.; Wang, X.; Ji, C.; et al. Change in circulating microRNA profile of obese children indicates future risk of adult diabetes. Metabolism 2018, 78, 95–105. [Google Scholar] [CrossRef]
- Parr, E.B.; Camera, D.M.; Burke, L.M.; Phillips, S.M.; Coffey, V.G.; Hawley, J.A. Circulating MicroRNA Responses between ‘High’ and ‘Low’ Responders to a 16-Wk Diet and Exercise Weight Loss Intervention. PLoS ONE 2016, 11, e0152545. [Google Scholar] [CrossRef]
- Zhao, H.; Shen, J.; Daniel-MacDougall, C.; Wu, X.; Chow, W.H. Plasma MicroRNA signature predicting weight gain among Mexican-American women. Obesity 2017, 25, 958–964. [Google Scholar] [CrossRef]
- Yang, M.; Liu, W.; Pellicane, C.; Sahyoun, C.; Joseph, B.K.; Gallo-Ebert, C.; Donigan, M.; Pandya, D.; Giordano, C.; Bata, A.; et al. Identification of miR-185 as a regulator of de novo cholesterol biosynthesis and low density lipoprotein uptake. J. Lipid Res. 2013, 55, 226–238. [Google Scholar] [CrossRef]
- Sedgeman, L.R.; Michell, D.L.; Vickers, K.C. Integrative roles of microRNAs in lipid metabolism and dyslipidemia. Curr. Opin. Lipidol. 2019, 30, 165–171. [Google Scholar] [CrossRef] [PubMed]
- Ortiz-Dosal, A.; Rodil-García, P.; Salazar-Olivo, L.A. Circulating microRNAs in human obesity: A systematic review. Biomarkers 2019, 24, 499–509. [Google Scholar] [CrossRef] [PubMed]
- Villard, A.; Marchand, L.; Thivolet, C.; Rome, S. Diagnostic Value of Cell-free Circulating MicroRNAs for Obesity and Type 2 Diabetes: A Meta-analysis. J. Mol. Biomark. Diagn. 2015, 6, 251. [Google Scholar] [CrossRef] [PubMed]
- Poy, M.N.; Hausser, J.; Trajkovski, M.; Braun, M.; Collins, S.; Rorsman, P.; Zavolan, M.; Stoffel, M. miR-375 maintains normal pancreatic alpha- and beta-cell mass. Proc. Natl. Acad. Sci. USA 2009, 106, 5813–5818. [Google Scholar] [CrossRef] [PubMed]
- Vienberg, S.; Geiger, J.; Madsen, S.; Dalgaard, L.T. MicroRNAs in metabolism. Acta Physiol. 2017, 219, 346–361. [Google Scholar] [CrossRef] [PubMed]
- Duijvis, N.W.; Moerland, P.D.; Kunne, C.; Slaman, M.M.W.; van Dooren, F.H.; Vogels, E.W.; de Jonge, W.J.; Meijer, S.L.; Fluiter, K.; te Velde, A.A. Inhibition of miR-142-5P ameliorates disease in mouse models of experimental colitis. PLoS ONE 2017, 12, e0185097. [Google Scholar] [CrossRef] [PubMed]
- Rawal, S.; Ram, T.P.; Coffey, S.; Williams, M.J.; Saxena, P.; Bunton, R.W.; Galvin, I.F.; Katare, R. Differential expression pattern of cardiovascular microRNAs in the human type-2 diabetic heart with normal ejection fraction. Int. J. Cardiol. 2016, 202, 40–43. [Google Scholar] [CrossRef]
- Russell, W.R.; Duncan, S.H.; Scobbie, L.; Duncan, G.; Cantlay, L.; Calder, A.G.; Anderson, S.E.; Flint, H.J. Major phenylpropanoid-derived metabolites in the human gut can arise from microbial fermentation of protein. Mol. Nutr. Food Res. 2013, 57, 523–535. [Google Scholar] [CrossRef]
- Lopez-Legarrea, P.; de la Iglesia, R.; Abete, I.; Bondia-Pons, I.; Navas-Carretero, S.; Forga, L.; Martínez, J.A.; Zulet, M.A. Short-term role of the dietary total antioxidant capacity in two hypocaloric regimes on obese with metabolic syndrome symptoms: The RESMENA randomized controlled trial. Nutr. Metab. 2013, 10, 22. [Google Scholar] [CrossRef]
- Medina, D.A.; Pedreros, J.P.; Turiel, D.; Quezada, N.; Pimentel, F.; Escalona, A.; Garrido, D. Distinct patterns in the gut microbiota after surgical or medical therapy in obese patients. PeerJ 2017, 5, e3443. [Google Scholar] [CrossRef]
- Matoušková, P.; Hanousková, B.; Skálová, L. MicroRNAs as Potential Regulators of Glutathione Peroxidases Expression and Their Role in Obesity and Related Pathologies. Int. J. Mol. Sci. 2018, 19, 1199. [Google Scholar] [CrossRef]
- Johnston, D.G.; Williams, M.A.; Thaiss, C.A.; Cabrera-Rubio, R.; Raverdeau, M.; McEntee, C.; Cotter, P.D.; Elinav, E.; O’Neill, L.A.; Corr, S.C. Loss of MicroRNA-21 Influences the Gut Microbiota, Causing Reduced Susceptibility in a Murine Model of Colitis. J. Crohn’s Colitis 2018, 12, 835–848. [Google Scholar] [CrossRef] [PubMed]
- John, E.; Wienecke-Baldacchino, A.; Liivrand, M.; Heinäniemi, M.; Carlberg, C.; Sinkkonen, L. Dataset integration identifies transcriptional regulation of microRNA genes by PPARγ in differentiating mouse 3T3-L1 adipocytes. Nucleic Acids Res. 2012, 40, 4446–4460. [Google Scholar] [CrossRef] [PubMed]
- Chen, C.; Xiang, H.; Peng, Y.-L.; Peng, J.; Jiang, S.-W. Mature miR-183, negatively regulated by transcription factor GATA3, promotes 3T3-L1 adipogenesis through inhibition of the canonical Wnt/β-catenin signaling pathway by targeting LRP6. Cell. Signal. 2014, 26, 1155–1165. [Google Scholar] [CrossRef] [PubMed]
- Zampetaki, A.; Kiechl, S.; Drozdov, I.; Willeit, P.; Mayr, U.; Prokopi, M.; Mayr, A.; Weger, S.; Oberhollenzer, F.; Bonora, E.; et al. Plasma MicroRNA Profiling Reveals Loss of Endothelial MiR-126 and Other MicroRNAs in Type 2 Diabetes. Circ. Res. 2010, 107, 810–817. [Google Scholar] [CrossRef] [PubMed]
- Jiménez-Lucena, R.; Camargo, A.; Alcalá-Diaz, J.F.; Romero-Baldonado, C.; Luque, R.M.; Van Ommen, B.; Delgado-Lista, J.; Ordovás, J.M.; Pérez-Martínez, P.; Rangel-Zúñiga, O.A.; et al. A plasma circulating miRNAs profile predicts type 2 diabetes mellitus and prediabetes: From the CORDIOPREV study. Exp. Mol. Med. 2018, 50, 168. [Google Scholar] [CrossRef] [PubMed]
- Mancabelli, L.; Milani, C.; Lugli, G.A.; Turroni, F.; Ferrario, C.; Van Sinderen, D.; Ventura, M. Meta-analysis of the human gut microbiome from urbanized and pre-agricultural populations. Environ. Microbiol. 2017, 19, 1379–1390. [Google Scholar] [CrossRef]
- Karvonen, A.M.; Sordillo, J.; Gold, D.R.; Bacharier, L.B.; O’Connor, G.; Zeiger, R.S.; Beigelman, A.; Weiss, S.T.; Litonjua, A.A. Gut microbiota and overweight in 3-year old children. Int. J. Obes. 2019, 43, 713–723. [Google Scholar] [CrossRef]
- Villamil, S.I.; Huerlimann, R.; Morianos, C.; Maes, G.E.; Sarnyai, Z. Adverse effect of early-life high-fat/high-carbohydrate (“Western”) diet on bacterial community in the distal bowel of mice. Nutr. Res. 2018, 50, 25–36. [Google Scholar] [CrossRef]
- Von Elm, E.; Altman, D.G.; Initiative, F.T.S.; Pocock, S.J.; Gøtzsche, P.C.; Vandenbroucke, J.P. The Strengthening the Reporting of Observational Studies in Epidemiology (STROBE) statement: Guidelines for reporting observational studies. J. Clin. Epidemiol. 2008, 61, 344–349. [Google Scholar] [CrossRef]
- Vandenbroucke, J.P.; Von Elm, E.; Altman, D.G.; Gøtzsche, P.C.; Mulrow, C.D.; Pocock, S.J.; Poole, C.; Schlesselman, J.J.; Initiative, F.T.S. Strengthening the Reporting of Observational Studies in Epidemiology (STROBE): Explanation and elaboration. Int. J. Surg. 2014, 12, 1500–1524. [Google Scholar] [CrossRef] [PubMed]
- World Medical Association. World medical association declaration of Helsinki: Ethical principles for medical research involving human subjects. JAMA 2013, 310, 2191–2194. [Google Scholar] [CrossRef] [PubMed]
- Ramos-Lopez, O.; Riezu-Boj, J.I.; Milagro, F.I.; Cuervo, M.; Goni, L.; Martinez, J.A. Prediction of Blood Lipid Phenotypes Using Obesity-Related Genetic Polymorphisms and Lifestyle Data in Subjects with Excessive Body Weight. Int. J. Genom. 2018, 2018, 4283078. [Google Scholar] [CrossRef] [PubMed]
- Navarro-González, D.; Sánchez-Iñigo, L.; Pastrana-Delgado, J.; Fernández-Montero, A.; Martinez, J.A. Triglyceride–glucose index (TyG index) in comparison with fasting plasma glucose improved diabetes prediction in patients with normal fasting glucose: The Vascular-Metabolic CUN cohort. Prev. Med. 2016, 86, 99–105. [Google Scholar] [CrossRef] [PubMed]
- De La Fuente-Arrillaga, C.; Ruiz, Z.V.; Bes-Rastrollo, M.; Sampson, L.; Martinez-González, M.A. Reproducibility of an FFQ validated in Spain. Public Health Nutr. 2010, 13, 1364–1372. [Google Scholar] [CrossRef]
- Moreiras, O.; Cabrera, A.; Cuadrado, L.; Cuadrado, C. Tablas de Composición de Alimentos: Guía de Prácticas, 19th ed.; Ediciones Pirámide: Madrid, Spain, 2018; ISBN 978-84-368-3947-0. [Google Scholar]
- Martínez-González, M.A.; López-Fontana, C.; Varo, J.J.; Sánchez-Villegas, A.; Martinez, J.A. Validation of the Spanish version of the physical activity questionnaire used in the Nurses’ Health Study and the Health Professionals’ Follow-up Study. Public Health Nutr. 2005, 8, 920–927. [Google Scholar] [CrossRef]
- Basterra-Gortari, F.J.; Bes-Rastrollo, M.; Pardo-Fernández, M.; Forga, L.; Martinez, J.A.; Martínez-González, M.A. Changes in Weight and Physical Activity over Two Years in Spanish Alumni. Med. Sci. Sports Exerc. 2009, 41, 516–522. [Google Scholar] [CrossRef]
- Dweep, H.; Sticht, C.; Pandey, P.; Gretz, N. miRWalk—Database: Prediction of possible miRNA binding sites by “walking” the genes of three genomes. J. Biomed. Inform. 2011, 44, 839–847. [Google Scholar] [CrossRef]
- Rao, X.; Huang, X.; Zhou, Z.; Lin, X. An improvement of the 2ˆ(–delta delta CT) method for quantitative real-time polymerase chain reaction data analysis. Biostat. Bioinform. Biomath. 2013, 3, 71–85. [Google Scholar]
- Blondal, T.; Nielsen, S.J.; Baker, A.; Andreasen, D.; Mouritzen, P.; Teilum, M.W.; Dahlsveen, I.K. Assessing sample and miRNA profile quality in serum and plasma or other biofluids. Methods 2013, 59, S1–S6. [Google Scholar] [CrossRef]
- Gevaert, A.B.; Witvrouwen, I.; Vrints, C.J.; Heidbuchel, H.; Van Craenenbroeck, E.M.; Van Laere, S.J.; Van Craenenbroeck, A.H. MicroRNA profiling in plasma samples using qPCR arrays: Recommendations for correct analysis and interpretation. PLoS ONE 2018, 13, e0193173. [Google Scholar] [CrossRef] [PubMed]
- Mestdagh, P.; Van Vlierberghe, P.; De Weer, A.; Muth, D.; Westermann, F.; Speleman, F.; Vandesompele, J. A novel and universal method for microRNA RT-qPCR data normalization. Genome Biol. 2009, 10, R64. [Google Scholar] [CrossRef] [PubMed]
- Rahmati, S.; Abovsky, M.; Pastrello, C.; Jurisica, I. pathDIP: An annotated resource for known and predicted human gene-pathway associations and pathway enrichment analysis. Nucleic Acids Res. 2017, 45, D419–D426. [Google Scholar] [CrossRef] [PubMed]
- Hildebrand, F.; Tito, R.Y.; Voigt, A.Y.; Bork, P.; Raes, J. LotuS: An efficient and user-friendly OTU processing pipeline. Microbiome 2014, 2, 30. [Google Scholar] [CrossRef]
- Edgar, R.C. UPARSE: Highly accurate OTU sequences from microbial amplicon reads. Nat. Methods 2013, 10, 996–998. [Google Scholar] [CrossRef]
- Pichler, M.; Coskun, Ö.K.; Ortega-Arbulú, A.; Conci, N.; Wörheide, G.; Vargas, S.; Orsi, W.D. A 16S rRNA gene sequencing and analysis protocol for the Illumina MiniSeq platform. Microbiologyopen 2018, 7, e00611. [Google Scholar] [CrossRef]
- Rideout, J.R.; He, Y.; Navas-Molina, J.A.; Walters, W.A.; Ursell, L.K.; Gibbons, S.M.; Chase, J.; McDonald, D.; Gonzalez, A.; Robbins-Pianka, A.; et al. Subsampled open-reference clustering creates consistent, comprehensive OTU definitions and scales to billions of sequences. PeerJ 2014, 2, e545. [Google Scholar] [CrossRef]
- Hao, X.; Jiang, R.; Chen, T. Clustering 16S rRNA for OTU prediction: A method of unsupervised Bayesian clustering. Bioinformatics 2011, 27, 611–618. [Google Scholar] [CrossRef]
- Altschul, S.F.; Gish, W.; Miller, W.; Myers, E.W.; Lipman, D.J. Basic local alignment search tool. J. Mol. Biol. 1990, 215, 403–410. [Google Scholar] [CrossRef]
- Ritari, J.; Salojärvi, J.; Lahti, L.; De Vos, W.M. Improved taxonomic assignment of human intestinal 16S rRNA sequences by a dedicated reference database. BMC Genom. 2015, 16, 1056. [Google Scholar] [CrossRef]
- Pasolli, E.; Schiffer, L.; Manghi, P.; Renson, A.; Obenchain, V.; Truong, D.T.; Beghini, F.; Malik, F.; Ramos, M.; Dowd, J.B.; et al. Accessible, curated metagenomic data through ExperimentHub. Nat. Methods 2017, 14, 1023–1024. [Google Scholar] [CrossRef] [PubMed]
- Lawrence, M.; Huber, W.; Pagès, H.; Aboyoun, P.; Carlson, M.; Gentleman, R.; Morgan, M.T.; Carey, V.J. Software for Computing and Annotating Genomic Ranges. PLoS Comput. Biol. 2013, 9, e1003118. [Google Scholar] [CrossRef] [PubMed]
- Shannon, C.E. The mathematical theory of communication. 1963. MD Comput. 1997, 14, 306–317. [Google Scholar] [PubMed]
- Anderson, M.J.; Ellingsen, K.E.; McArdle, B.H. Multivariate dispersion as a measure of beta diversity. Ecol. Lett. 2006, 9, 683–693. [Google Scholar] [CrossRef]
- Shannon, P.; Markiel, A.; Ozier, O.; Baliga, N.S.; Wang, J.T.; Ramage, D.; Amin, N.; Schwikowski, B.; Ideker, T. Cytoscape: A Software Environment for Integrated Models of Biomolecular Interaction Networks. Genome Res. 2003, 13, 2498–2504. [Google Scholar] [CrossRef]




| Characteristics | Subjects with Obesity (Cases, n = 78) | Eutrophic Individuals (Controls, n = 25) | p-Value * |
|---|---|---|---|
| Age (years) | 46.6 ± 9.4 | 44.7 ± 9.1 | 0.106 |
| Gender (% male) | 36.1 | 40.0 | 0.443 |
| Smoking habits (%) | |||
| Ex-smokers | 41.7 | 33.4 | 0.251 |
| Smokers | 25.0 | 20.8 | |
| Non-smokers | 44.0 | 45.8 | |
| Alcohol consumption | |||
| Yes | 51.4 | 64.0 | 0.063 |
| No | 48.6 | 36.0 | |
| Anthropometric and clinical data | |||
| BMI (kg/m2) | 32.9 ± 2.4 | 18.6 ± 2.1 | |
| WC (cm) | 104.9 ± 10.2 | 75.2 ± 7.6 | 0.0001 |
| SBP (mmHg) | 131 ± 16 | 111 ± 10 | 0.0001 |
| DBP (mmHg) | 86 ± 9 | 70 ± 8 | 0.0001 |
| Metabolic profile | |||
| FPG (mg/dL) | 97.4 ± 11.9 | 85.3 ± 6.8 | 0.0001 |
| TC (mg/dL) | 222.5 ± 40.1 | 192.6 ± 37.1 | 0.001 |
| HDL-c (mg/dL) | 54.2 ± 14.0 | 61.6 ± 12.7 | 0.022 |
| TG (mg/dL) | 101.6 ± 54.1 | 65.6 ± 25.0 | 0.002 |
| TyG index | 4.6 ± 0.3 | 4.2 ± 0.2 | 0.0001 |
| HOMA-IR index | 1.6 (1.1–2.8) | 0.6 (0.4–1.0) | 0.0001 |
| Adiponectin (ng/mL) | 10.9 (7.9–13.5) | 12.2 (9.3–15.7) | 0.067 |
| Insulin (mU/L) | 6.8 (4.7–11.5) | 3.2 (2.8–4.8) | 0.0001 |
| Leptin (ng/mL) | 33.1 (17.2–46.8) | 4.9 (2.1–11.7) | 0.0001 |
| Body composition | |||
| Fat mass (%) | 34.7 ± 6.5 | 13.6 ± 5.7 | 0.0001 |
| Lean mass (%) | 57.0 ± 11.7 | 47.6 ± 12.2 | 0.001 |
| Dietary intake and energy expenditure | |||
| Energy (Kcal) | 2961 ± 1051 | 2588 ± 701 | 0.101 |
| Carbohydrates (%) | 41.4 ± 7.1 | 44.8 ± 6.4 | 0.034 |
| Protein (%) | 16.7 ± 2.9 | 15.9 ± 3.4 | 0.245 |
| Fat (%) | 40.1 ± 6.4 | 37.7 ± 4.9 | 0.100 |
| Fiber (g/day) | 27.9 ± 11.4 | 32.7 ± 11.5 | 0.070 |
| METs (kcal/kg/h) | 17.0 (7.5–27.0) | 33.2 (20.0–44.4) | 0.001 |
| microRNA | Subjects with Obesity (Cases, n = 78) | Eutrophic Individuals (Controls, n = 25) | p-Value * | q-Value ** | Model 1 (q-Value) | Model 2 (q-Value) |
|---|---|---|---|---|---|---|
| miR-103a-3p | 0.169 (0.057–0.443) | 0.567 (0.263–1.426) | 0.006 | 0.020 | 0.011 | 0.029 |
| miR-107 | 0.201 (0.067–0.520) | 0.614 (0.309–1.386) | 0.014 | 0.038 | 0.022 | 0.044 |
| miR-130a-3p | 19.321 (6.029–32.947) | 47.904 (31.421–79.317) | 0.005 | 0.004 | 0.003 | 0.009 |
| miR-130b-3p | 0.208 (0.096–0.433) | 0.442 (0.221–1.426) | 0.003 | 0.015 | 0.011 | 0.049 |
| miR-140-3p | 0.237 (0.076–0.578) | 0.872 (0.548–1.561) | 0.0001 | 0.0012 | 0.001 | 0.006 |
| miR-142-5p | 0.118 (0.036–0.214) | 0.279 (0.162–0.941) | 0.002 | 0.007 | 0.004 | 0.020 |
| miR-144-3p | 1.308 (0.276–2.872) | 6.903 (2.036–11.542) | 0.0001 | 0.0012 | 0.001 | 0.009 |
| miR-148a-3p | 0.259 (0.096–0.479) | 0.647 (0.212–1.135) | 0.006 | 0.019 | 0.010 | 0.010 |
| miR-181a-5p | 0.549 (0.229–1.107) | 1.633 (0.369–3.021) | 0.006 | 0.008 | 0.007 | 0.006 |
| miR-183-5p | 0.374 (0.244–0.649) | 0.775 (0.476–1.928) | 0.001 | 0.009 | 0.002 | 0.026 |
| miR-185-5p | 0.198 (0.083–0.480) | 0.665 (0.288–1.272) | 0.034 | 0.040 | 0.029 | 0.036 |
| miR-200c-3p | 0.540 (0.257–1.118) | 1.001 (0.454–2.161) | 0.037 | 0.044 | 0.041 | 0.039 |
| miR-205-5p | 0.163 (0.122–0.559) | 0.711 (0.319–1.322) | 0.005 | 0.020 | 0.008 | 0.031 |
| miR-21-5p | 0.257 (0.137–0.615) | 0.559 (0.261–1.238) | 0.036 | 0.041 | 0.031 | 0.032 |
| miR-210-3p | 0.110 (0.071–0.245) | 0.503 (0.117–0.672) | 0.030 | 0.048 | 0.032 | 0.010 |
| miR-221-3p | 0.212 (0.065–0.454) | 0.555 (0.268–1.549) | 0.004 | 0.013 | 0.009 | 0.010 |
| miR-222-3p | 0.311 (0.158–0.712) | 0.859 (0.470–1.396) | 0.005 | 0.019 | 0.011 | 0.009 |
| miR-15a-5p | 0.118 (0.060–0.322) | 0.356 (0.155–0.877) | 0.022 | 0.054 | 0.019 | 0.020 |
| miR-22-3p | 0.126 (0.056–0.286) | 0.320 (0.127–1.027) | 0.012 | 0.034 | 0.019 | 0.099 |
| miR-29c-3p | 0.137 (0.068–0.350) | 0.453 (0.202–1.269) | 0.007 | 0.020 | 0.009 | 0.040 |
| miR-30a-5p | 0.629 (0.294–1.347) | 1.426 (0.515–2.062) | 0.043 | 0.048 | 0.044 | 0.034 |
| miR-30c-5p | 0.274 (0.093–0.625) | 0.694 (0.235–1.462) | 0.042 | 0.050 | 0.041 | 0.054 |
| miR-33a-5p | 1.268 (0.573–2.425) | 4.54 (1.009–23.596) | 0.012 | 0.016 | 0.029 | 0.048 |
| miR-375 | 0.228 (0.124–0.609) | 0.765 (0.484–1.563) | 0.0001 | 0.002 | 0.001 | 0.009 |
| miR-424-3p | 0.892 (0.698–1.135) | 2.000 (0.834–3.127) | 0.016 | 0.030 | 0.034 | 0.076 |
| miR-486-3p | 0.301 (0.190–0.570) | 0.645 (0.238–1.326) | 0.004 | 0.009 | 0.011 | 0.040 |
| Bacteria | Subjects with Obesity (Cases, n = 78) | Eutrophic Individuals (Controls, n = 25) | p-Value * | q-Value ** | Model 1 (q-Value) | Model 2 (q-Value) |
|---|---|---|---|---|---|---|
| Abiotrophia defectiva | 0.0001 (0.0001–0.2825) | 0.0001 (0.0001–0.001) | 0.0001 | 0.001 | ||
| Actinomyces odontolyticus | 0.0001 (0.0001–1.643) | 0.0001 (0.0001–0.652) | 0.010 | 0.020 | 0.037 | 0.047 |
| Allisonella histaminiformans | 0.0001 (0.0001–5.260) | 0.0001 (0.0001–0.001) | 0.0001 | 0.001 | 0.026 | 0.042 |
| Bacteroides eggerthii | 3.573 (1.903–10.086) | 9.769 (3.32–11.892) | 0.039 | 0.042 | 0.049 | 0.049 |
| Barnesiella intestinihominis | 2.885 (0.730–5.809) | 1.889 (0.001–3.361) | 0.019 | 0.036 | 0.047 | 0.047 |
| Dorea longicatena | 9.959 (9.295–10.557) | 9.547 (8.887–10.268) | 0.039 | 0.045 | 0.049 | 0.049 |
| Haemophilus parainfluenzae | 5.834 (2.990–7.775) | 8.254 (6.181–10.708) | 0.001 | 0.002 | 0.003 | 0.032 |
| Howardella ureilytica | 2.439 (0.0001–6.303) | 0.0001 (0.0001–2.476) | 0.010 | 0.023 | 0.038 | 0.037 |
| Lactobacillus curvatus | 0.0001 (0.0001–1.626) | 0.0001 (0.0001–0.001) | 0.0001 | 0.001 | 0.046 | 0.050 |
| Megamonas funiformis | 0.0001 (0.0001–0.974) | 0.0001 (0.0001–0.001) | 0.0001 | 0.001 | 0.050 | 0.143 |
| Mitsuokella jaladudinii | 0.0001 (0.0001–2.521) | 0.0001 (0.0001–0.001) | 0.002 | 0.030 | ||
| Odoribacter laneus | 0.0001 (0.0001–2.707) | 0.0001 (0.0001–1.015) | 0.027 | 0.040 | 0.291 | 0.605 |
Publisher’s Note: MDPI stays neutral with regard to jurisdictional claims in published maps and institutional affiliations. |
© 2020 by the authors. Licensee MDPI, Basel, Switzerland. This article is an open access article distributed under the terms and conditions of the Creative Commons Attribution (CC BY) license (http://creativecommons.org/licenses/by/4.0/).
Share and Cite
Assmann, T.S.; Cuevas-Sierra, A.; Riezu-Boj, J.I.; Milagro, F.I.; Martínez, J.A. Comprehensive Analysis Reveals Novel Interactions between Circulating MicroRNAs and Gut Microbiota Composition in Human Obesity. Int. J. Mol. Sci. 2020, 21, 9509. https://doi.org/10.3390/ijms21249509
Assmann TS, Cuevas-Sierra A, Riezu-Boj JI, Milagro FI, Martínez JA. Comprehensive Analysis Reveals Novel Interactions between Circulating MicroRNAs and Gut Microbiota Composition in Human Obesity. International Journal of Molecular Sciences. 2020; 21(24):9509. https://doi.org/10.3390/ijms21249509
Chicago/Turabian StyleAssmann, Taís Silveira, Amanda Cuevas-Sierra, José Ignacio Riezu-Boj, Fermín I. Milagro, and J. Alfredo Martínez. 2020. "Comprehensive Analysis Reveals Novel Interactions between Circulating MicroRNAs and Gut Microbiota Composition in Human Obesity" International Journal of Molecular Sciences 21, no. 24: 9509. https://doi.org/10.3390/ijms21249509
APA StyleAssmann, T. S., Cuevas-Sierra, A., Riezu-Boj, J. I., Milagro, F. I., & Martínez, J. A. (2020). Comprehensive Analysis Reveals Novel Interactions between Circulating MicroRNAs and Gut Microbiota Composition in Human Obesity. International Journal of Molecular Sciences, 21(24), 9509. https://doi.org/10.3390/ijms21249509

